第九组【团队作业】第五周作业
0.在我们团队,我们有一份详尽的环境搭建文档,该文档包括以下内容:
环境配置指南:包括操作系统要求、软件依赖项、配置文件说明等。
安装步骤:从下载所需软件开始,到配置环境变量、安装依赖库、编译源代码等。
权限设置说明:包括如何获取对应权限、如何设置访问控制列表(ACL)等。
编译与测试说明:详细介绍如何编译源代码,运行单元测试,并验证环境是否搭建成功。
只要新队员按照文档的指导操作,即可独立完成环境搭建过程,无需与老队员交流。
1.我们的源代码托管在GitLab上,采用Git版本控制系统。针对文件锁定问题,我们有以下设计方案:
所有人可以自由签出文件,但在签入之前需要先与团队成员进行沟通和协调。
若一个代码文件被签出,则其他团队成员无法签出同一文件,以避免冲突。
使用GitLab提供的分支功能,可以使团队成员在不同的分支上进行并行开发,降低冲突风险。
2.我们使用GitLab提供的版本控制功能来查看文件的差异,并通过以下方式关联代码修改和工作项、缺陷修复:
提交信息:开发者在提交代码时需注明相关的任务、问题或缺陷编号。
Issue跟踪:在GitLab中创建对应的Issue,并在提交信息中引用Issue编号。
Commit Diff:通过GitLab的提交历史和Diff功能,可以查看每次提交的修改内容和关联的工作项。
这些方法使得开发人员可以方便地了解代码的修改历史和与之相关的任务和问题。
3.在签入修改时,如果遇到其他人已经修改并签入了相同文件的情况,我们采用以下方式进行合并:
使用GitLab提供的合并工具进行代码合并,以解决冲突。
辅助工具:如Beyond Compare等第三方工具,可帮助开发者更直观地比较和合并代码修改。
这些工具支持确保了代码合并的准确性和效率。
4.为了保证修改的原子性和签入的成功,我们执行以下措施:
在签入之前进行一次整体的代码审查和测试,确保所有修改都是完整且符合要求的。
使用GitLab的自动化测试和CI/CD管道来进行代码质量检查和持续集成,以确保代码的稳定性和可靠性。
若签入过程中遇到冲突或错误,及时解决并重新进行签入操作,以保证整个修改集合的完整性。
这些措施有助于确保代码的质量和稳定性。
5.对于紧急修复和修改管理,我们执行以下步骤:
使用GitLab的分支管理功能,在干净的环境中进行修改,确保修改的独立性和可控性。
通过GitLab的问题跟踪功能来管理紧急修复任务,及时通知相关团队成员参与修复。
完成修复后,进行代码审查和测试,确保修改的成功和及时性。
这些步骤有助于保证紧急修复任务的高效完成和修改管理的规范执行。
6.我们团队采用以下自动化工具来规范开发者签入操作:
GitLab的CI/CD功能:用于运行单元测试、代码质量测试等,并自动生成报告。
代码审查工具:如CodeClimate、SonarQube等,用于进行代码静态分析和审查。
自定义脚本和工具:通过编写脚本和工具,实现自动填入相关信息并提交代码,提高开发效率。
这些工具的使用使得开发者可以方便地进行规范操作,并确保代码质量和开发流程的规范性。
7.我们团队使用GitLab提供的分支管理功能来管理源代码的分支,具体包括以下步骤:
创建临时分支:针对特定任务或功能,创建临时分支进行开发和测试。
合并分支:在开发完成后,通过GitLab的Merge Request功能向主分支提交合并请求。
解决冲突:若合并请求存在冲突,进行冲突解决并进行代码审查。
审核合并:由团队成员审查合并请求,并确认无误后进行合并操作。
这些步骤有助于管理代码的版本和变更,并确保代码的一致性和稳定性。
8.为了进行代码审查和修改历史追溯,我们采用以下方法:
GitLab的Merge Request功能:用于提交代码审查请求,由团队成员进行审查和批准。
提交信息记录:在每次提交中注明修改的原因和关联的任务或问题编号。
GitLab的提交历史和Diff功能:用于查看每次提交的修改内容和差异。
这些方法使得开发人员可以方便地了解每次提交的修改历史和目的,以及相关的任务和问题。
9为了进行版本标签管理和稳定版本控制,我们采用以下措施:
使用GitLab提供的标签管理功能来标记每个稳定版本,并定期选择一个Last Known Good版本作为发布的基准版本。
标签命名规范:采用语义化版本命名规范,如“v1.0.0”、“v1.1.0”等,以便于识别和管理不同版本。
发布管理流程:在发布过程中,通过GitLab的发布功能进行版本控制和发布记录管理。
这些措施有助于确保发布版本的稳定性和可靠性,以及团队成员对版本的统一认知和管理。
10.我们团队配置了GitLab的CI/CD管道来实现自动化测试和持续集成,具体包括以下内容:
在提交之前自动运行本地测试和质量检查,以保证本地修改不会影响整个软件的质量。
在提交后,服务器上自动构建和测试代码,如果成功则自动签入,否则取消签入,并及时通知相关开发人员进行修复。
这些措施有助于确保代码的质量和稳定性,并加速代码的交付和发布过程。
11.在对软件构建环境进行比较时,我们主要考虑以下几个方面:
功能完备性:包括源代码管理、问题跟踪、持续集成等功能是否齐全。
易用性和易扩展性:系统是否易于部署和使用,是否支持插件和扩展。
性能和稳定性:系统是否稳定可靠,是否能满足团队的需求。
社区活跃度和支持:是否有活跃的社区和用户群体,是否有及时的技术支持和更新。
基于以上考虑,我们选择了GitLab作为我们团队的源代码管理系统,因为它具有功能完备、易用性好、性能稳定等优点,并且有着活跃的社区和良好的技术支持。
12.对于我们组项目的流程可以从以下几个方面进行改进:
流程优化:审查和改进团队的开发流程,提高工作效率和代码质量。
技术更新:及时了解和应用新的技术和工具,保持团队的竞争力。
团队协作:加强团队成员之间的沟通和协作,提高团队的整体执行力。
自我评估:定期进行团队绩效评估和反思,发现问题并及时调整和改进。
通过不断地改进和优化,团队可以更好地应对各种挑战和机遇,提高团队的整体水平和竞争力。
思维导图

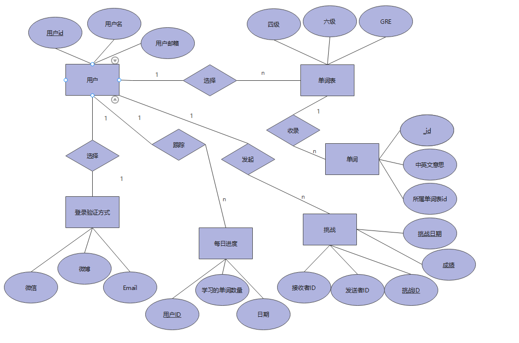
ER图

Use Case

Data Flow Diagram

浙公网安备 33010602011771号