知识管理(还需要输入1个字)
(第三版教程学习笔记)
知识有价。
对于项目组织来说,知识就是它拥有的设计开发成果、各种专利、非专利技术、设计开发能力、项目成员所掌握的技能等智力资源。知识的获取、整理、融合与创新成为经济发展最强劲的推动力,也是一切决策的基础。知识流是信息时代生存和发展的基本手段。
一、知识和知识管理的概念
知识有外部化、内部化、中介化和认知化等四种功能。
外部化从外部获取知识,并按照一定的分类进行组织,以便有缘人可以通过内部化和中介化而获取;
内部化和中介化分别关注显性知识和隐性知识的转移(传递);
认知化则对得到的知识加以应用,是知识管理的终极目标。
(一)知识与知识管理
1、知识分类
分为显性知识和隐性知识。
凡能以文字与数字表达,而且以资料、科学法则、特定规格及手册等形式展现的都属于显性知识。显性知识随时可以在个人之间相互传递。
隐性知识只能意会,不可言传,有技术和认知2个层面。
2、知识管理的工作
知识管理就是对有价值的信息进行管理。包括知识的识别、获取、分解、存储、传递、共享、评价和保护,以及知识的资本化和产品化。
信息管理是知识管理的基础,知识管理是信息管理的延伸与发展。
3、知识管理的目标
主要是保证知识的共享与传递。
(二)项目知识管理
领导重视并亲自参与
制定合理的知识管理发展战略
建立一个来自不同职能部门的人员组成的知识管理部门
为知识管理的开展提供资金支持,建立相关基础设施
培养知识共享与使用的文化
二、知识管理常用方法和工具
知识管理需要把握积累、共享、交流三个原则。积累用于构建知识库,是知识管理的基础;共享使组织成员都能接触到知识库中的知识;交流则要求大家都贡献知识,做大做强知识库。知识交流是关键环节。
1、显性知识的管理
采集、过滤、组织、传播和应用。
2、隐性知识的管理
隐性知识是指难以表达、隐含于过程和行动中的非结构化知识(只可意会,不能言传),有技术、认知2个层面,或曰分为知窍(技能)和知人(人力知识)两方面,具体表现为个人技能、经验或诀窍、心智模式、解决问题的方式和组织惯例。
隐性知识管理的实质,是让隐性知识可以流动和转化,隐性知识显性化。加强共享,创建学习型组织是手段之一。
3、知识管理的工具
分为知识生成工具、知识编码工具和知识转移工具三大类。
1)知识生成工具
知识获取、合成和创新。
2)知识编码工具
力图通过标准形式表现知识,方便知识共享和交流。
3)知识转移工具
使知识在组织内传播和分享。
4、学习型组织
世间所有组织,主要有两种类型,一是等级权力控制型,一是非等级权力控制型,即学习型组织。
学习型组织是一个能熟练地创造、获取和传递知识的组织,同时也要善于修正自身的行为,以适应新的知识和见解。其精简、扁平、终生学习、不断自我组织再造,以维持竞争力。学习型组织的基本价值在于解决问题,而传统组织的着眼点是效率。
【学习型组织5要素】
共同愿景、团队学习、改变心智模式、自我超越、系统思考。
善于不断学习,这是学习型组织的本质特征。
三、知识产权保护
包括著作权、专利权、商标权、商业秘密权、植物新品种权、集成电路布图设计权和地理标志权等。
1、著作权法
1)著作权法客体
指受保护的作品。
2)著作权法主体
著作权关系人,通常包括著作权人和受让者两种。著作权人又称为原始著作权人,受让者是后继著作权人。合作作品可以分割使用的,作者对独自创作部分单独享有著作权,但行使时不能侵犯整体著作权。如果作者未明,则所有作者可以行使除署名权以外的著作权,直到作者身份明确。
3)著作权
著作权人对作品享有5种权利:
(1)发表权
(2)署名权
(3)修改权
(4)保护作品完整权
(5)使用权、使用许可权和获取报酬权
著作权属于公民的话,署名权、修改权、保护作品完整权的保护期没有任何限制,永远受法律保护;发表权、使用权和获得报酬权的保护期为作者终生及身故后50年(作者死亡后第50年12月31日止)。作者身故后,著作权依照继承法转移。
著作权属于单位,发表权、使用权和获得报酬权的保护期为50年(首次发表后第50年12月31日止)。第三方需要使用著作权,需要得到著作权人许可,双方签订合同,合同期限不超过10年,期满可以续签。
2、计算机软件保护条例
3、商标法
有效期限10年。
4、专利法
专利保护期限20年,外观设计专利保护期限10年。
5、不正当竞争法
6、项目管理中的知识产权问题
1)尊重知识,人才,公平公正,提高效率
2)提高知识产权保护意识和管理水平
3)知识产权纳入项目管理体系,有价值的知识产权及时申报或者组织鉴定
4)加强知识产权特别是技术秘密保护和管理
5)保障技术成果的经济利益
6)加强技术合同管理工作
四、相关法例与标准规范
(一)招投标法
1、招标
对于
1)大型基础设施、公用事业等关系社会公共利益、公众安全的项目
2)全部或部分使用国有资金投资或者国家融资的项目
3)使用国际组织或者外国政府贷款、援助资金的项目
此类工程项目必须招标,包括项目的勘察、设计、施工、监理,以及有关的重要设备、材料等的采购。
任何单位和个人不得将依法必须招标的项目化整为零或者以其他任何方式规避招标。招投标活动应当公开、公平、公正和诚实信用的原则,且不受地区或者部门的限制。任何单位和个人不得违法限制或者排斥本地区、本系统外的法人或其他组织参加投标,不得以任何方式非法干涉招投标活动。
招标分为公开招标和邀请招标。
1)招标代理机构
招标人有权自行选择招标代理机构,任何单位和个人不得以任何方式代为指定招标代理机构。如果招标人有能力,也可以自行办理招标事宜,不过须向行政监督部门备案。
2)招标公告
招标人采用公开招标方式的,应当发布招标公告。公告应当通过国家指定的报刊、信息网络或者其他媒介发布。
采用邀请招标方式的,应当向三个以上具备条件的法人或组织发出投标邀请书。
3)招标文件
招标文件不得要求或者标明特定的生产供应,以及含有倾向或者排斥潜在投标人的其他内容。
招标人可以组织潜在投标人踏勘项目现场。
招标人不得透露潜在投标人信息。标底必须保密。标底是招标投标的术语,指内部掌握的建设单位对拟发包的工程项目准备付出全部费用的额度。
招标文件需要澄清或修改的,必须在投标文件提交截止时间前 15 天,以书面形式通知所有招标文件收受人。澄清或修改部分,属于招标文件的组成部分。
招标时间自招标文件发布之日起到投标截止,不得少于 20 日。
2、投标
投标人应当在截止时间前提交标书,逾期将被拒收;招标人收到标书后,应当签收保存,不得开启;投标人少于3个,应当重新招标。
投标人在标书提交截止时间前,可以补充、修改或者撤回已提交的标书,并书面通知招标人。补充和修改部分将成为标书一部分。
非主体、非关键性工作可以进行分包的,应当在标书中载明。
两个或以上法人和组织可以组成联合体,以一个投标人的身份共同投标,但各方均应具备相应能力和资质。同一专业的单位组成联合体,资质等级由等级较低的单位的资质决定。联合体各方应当签订共同投标协议,明确约定各方拟承担的工作和责任,并将此协议与标书一并提交给招标人。中标后,联合体各方共同与招标人签订合同,承担连带责任。
招标人不得强制投标人组成联合体投标,也不得限制投标人之间的竞争。
3、评标
1)开标
标书提交截止之时,即为开标之日;开标地点应当在招标文件预定之地。开标由招标人主持,邀请所有投标人参加。
2)评标
评标由招标人依法组建的评标委员会负责,由招标人代表、各路专家组成。成员人数5人以上,单数,其中技术、经济等方面的专家不得少于成员总数的三分之二。专家应当从事相关领域工作满8年并具有高级职称或者具有同等专业水平,由招标人从专家库中确定,一般随机抽取,特殊项目也可以由招标直接确定。与投标人有利害关系的人不得进入相关项目的评标委员会,已经进入的应当更换。评标委员会成员名单在中标结果确定前应当保密。
评标委员会可以要求投标人对投标文件中含义不明确的内容做必要的澄清或者说明,但是澄清或说明不能超出投标文件的范围或者改变投标文件的实质性内容。
招标人根据评标委员会的意见确定中标人,也可以授权评标委员会直接确定中标人。
3)中标
中标人应当符合下列条件之一:
(1)最大限度满足招标文件中的各项标准
(2)满足招标文件实质性要求,且报价最低,但不得低于成本
评标委员会如果认为所有标书都不符合要求,可以否决所有投标,则招标人应当重新招标。
中标人确定后,招标人应当向中标人发出中标通知书,并将中标结果通知所有未中标的投标人。
中标结果确定后,15日内向有关监督部门提交书面报告;中标通知书发出30日内,签订合同。
4)分包
非主体、非关键工作按照合同约定,或经招标人同意,可以分包;接受分包方应当具备相关资质,且不得再次分包。中标人向招标人负责,分包方承担连带责任。
4、法律责任
(二)政府采购法
政府采购应当遵循公开透明、公平竞争、公正和诚实信用原则。实行集中采购和分散采购相结合。
政府采购应当采购本国货物、工程和服务,但有下列情形之一的除外:
采购对象在中国境内无法获取或者无法以合理的商业条件获取
为在中国境外使用而进行采购
其他法律、行政法规另有规定
1、政府采购当事人
政府采购人指采购的国家机关、事业单位、团体组织。
集中采购机构为采购代理机构。
纳入集中采购目录的采购项目,必须委托集中采购机构进行代理采购;通用的政府采购项目,应当由集中采购机构代理采购。
采购人有权自行选择采购代理机构,不容他人指定。
提供货物或工程、服务的法人、其他组织或自然人是供应商。多个供应商也可组成联合体参与采购,处理规则类似投标人联合体。
2、政府采购方式
公开招标、邀请招标、竞争性谈判、单一来源采购、询价,以及国务院政府采购监督管理部门认定的其他采购方式。
【公开招标】
其中公开招标是政府采购的主要方式。特殊情况需要批准。不得化整为零逃避招标。
【邀请招标】
以下情形可以邀请招标
具有特殊性,只能从有限范围的供应商处采购
公开招标的费用占采购项目总价值的比例过大
【竞争性谈判】
招标后没有供应商投标,或者没有合格标的,又或者重新招标未能成立
技术复杂,性质特殊等
紧急需要
不能事先计价
【单一来源采购】
只能从唯一供应商处采购
发生了紧急情况不能从其他供应商处采购
必须保证原有采购的一致性或者配套,采购总价不超过原合同10%
【询价】
对规格、标准统一,货源充足,价格变化幅度小的采购项目。
3、政府采购程序
不管是公开招标还是邀请招标,供应商不应少于3家。招标文件发布到截止,不得少于20日。
竞争性谈判,谈判小组3人以上单数,专家人数不得少于三分之二。跟供应商分别谈判。供应商不得少于3家。
询价。询价小组3人以上单数,专家人数不得少于三分之二。供应商不得少于3家。供应商一次性报出不得更改的价格。
采购人或其委托的采购代理机构应当组织对供应商履约的验收。大型和复杂项目应当邀请国家认可的质量检测机构参加验收工作。验收方应当在验收书上签字,承担相应的法律责任。
采购文件自采购结束之日起,保存至少15年。
4、政府采购合同
中标后30日内签订合同。合同签订后7个工作日内报备。补充合同不得超过原采购合同金额的10%。
5、质疑与投诉
供应商如果认为权益受到损害,可以在7个工作日内,书面形式向采购人提出质疑。采购人应当在收到书面质疑后,7个工作日内作出书面答复,答复内容不得涉及商业秘密。如供应商对答复不满意,或采购人未在规定时间内作出书面答复,可在答复期满后15个工作日内向同级监管部门投诉。监管部门应当在收到投诉后30个工作日内,对投诉事项作出处理决定,并书面形式通知当事人。监督部门处理投诉期间,可通知采购人暂停采购活动,但暂停时间最长不得超过30日。投诉人对监管部门处理结果不服或监管部门逾期未处理的,可以申请行政复议或向人民法院提起行政诉讼。
6、法律责任
(三)软件工程国家标准
1、标准化基础知识
国际标准、国家标准、行业标准、地方标准、企业标准。
行业标准在相关国家标准施行后,自行废止。地方标准在相关国家标准或行业标准施行后自行废止。企业标准应当备案,鼓励企业标准严于国家、行业和地方标准。
国家标准和行业标准分为强制性标准和推荐性标准。


2、我国标准与国际标准的对应关系
【等同采用,identical,IDT】
技术内容相同,没有或仅有编辑性修改,编写方法完全相对应。
【修改采用,modified,MOD】
我国标准与国际标准之间存在技术性差异
【等效采用,equivalent,EQ】
主要技术内容相同,技术上存在很少差异,编写方法不完全相对应。
【非等效采用,not equivalent,NEQ】
技术内容和文本结构不同,差异没有清楚标明。非等效采用不属于采用国际标准。
3、基础标准
1)GB/T 11457–2006
【认证】一个系统、部件或计算机程序符合其规定的需求,对操作使用是可接受的一种书面保证。例如,一计算机系统是安全的允许在定义的环境中操作的书面的认可;为使系统获准投入运行性使用,对系统遵循规定的需求是可接受的所做的正式演示;验证系统或部件遵循规定的需求,且其操作使用是可接受的过程。
【鉴定】一个正式的过程,通过这个过程确定系统或部件是否符合它的规格说明,是否可在目标环境中适合于操作使用。
【走查】一种静态分析技术或评审过程,在此过程中,设计者或程序员引导开发组的成员通读己书写的设计或编码,其他成员负责提出问题并对有关技术、风格、可能的错误、是否违背开发标准等方面进行评论。
【桌面检查】对程序执行情况进行人工模拟,用逐步检查源代码中有无逻辑或语法错误的办法来检测故障。
【评价】决定某产品、项目、活动或服务是否符合它的规定的准则的过程。
【代码审计】由某人、某小组或借助某种工具对源代码进行的独立的审查,以验证其是否符合软件设计文件和程序设计标准。还可能对正确性和有效性进行估计。
【功能配置审计】验证一个配置项的实际工作性能是否符合它的需求规格说明的一项审查,以便为软件的设计和编码建立一个基线。
【配置审计】证明所要求的全部配置项均已产生出来,当前的配置与规定的需求相符。技术文件说明书完全而准确地描述了各个配置项目,并且曾经提出的所有更动请求均己得到解决的过程。
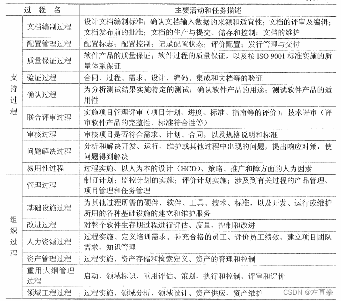
4、生存周期管理标准


5、文档化标准


6、质量与测试标准



浙公网安备 33010602011771号