项目立项管理
先论证,后决策,是现代项目管理的基本原则。机会研究、初步可行性研究、详细可行性研究、评估与决策时投资前期的四个阶段。
立项管理一般包括项目建议与立项申请、项目可行性研究、项目评估与决策。
一、立项建议书与立项申请
1、立项申请
立项申请又称项目建议书,是项目建设单位向上级主管部门提交项目申请时所必须的文件。
项目建议书是项目初始阶段,国家或上级主管部门选择项目的依据,也是可行性研究的依据。如果是涉及外资的项目,必须在项目建议书批准后,方可开展对外工作。有些企业单位也会参照这套模式,上马项目前首先编制项目建议书。
2、项目建议书内容
项目建议书的核心内容:
(1)项目的必要性
(2)项目的市场预测
(3)项目预期成果(如产品方案或服务)的市场预测
(4)项目建设必需的条件
二、可行性研究
项目建议与立项申请、初步可行性研究、详细可行性研究、评估与决策时投资前期的四个阶段。实际应用过程中,初步可行性研究和详细可行性研究也许会根据项目的规模合二为一,但详细可行性研究必不可少。升级改造项目只做初步和详细研究;小项目一般只做详细研究。
1、可行性研究的内容
技术可行性分析
经济可行性分析
社会效益可行性分析
运行环境可行性分析
其他方面的可行性分析
2、初步可行性研究
在对市场或客户情况进行调查后,进行项目初步评估,以便决定是否开始详细可行性研究。
3、详细可行性研究
详细可行性研究必不可少。它将成为项目评估与决策的依据。
1)基本原则
科学性原则
客观性原则
公正性原则
2)研究方法
(1)经济评价法
(2)市场预测法
(3)投资估算法
(4)增量净效益法
3)内容


第1部分概述
1、项目背景
(1)项目名称
(2)项目承担单位、主管部门及客户
(3)承担可行性研究的单位
(4)可行性研究的工作依据
(5)可行性研究工作的基本内容
(6)基本术语和一些约定
2、可行性研究的结论
(1)项目的目标、规模
(2)技术方案概述及特点
(3)项目的建设进度计划
(4)投资估算和资金筹措计划
(5)项目财务和经济评价
(6)项目综合评价结论
第2部分项目技术背景与发展概况
3、项目提出的技术背景
(1)国家、地区、行业或企业发展规划
(2)客户业务发展及需求的原因、必要性
4、项目的技术发展现状
(1)国内外的技术发展历史、现状
(2)新技术发展趋势
5、编制项目建议书的过程及必要性
第3部分现行系统业务、资源、设施情况分析
6、市场情况调查分析
(1)项目所生产产品用途、功能、性能市场调研
(2)市场相关(或替代)产品的调研
(3)项目开发环境、平台、工具所需要产品的市场调研
(4)市场情况预测
7、客户现行系统业务、资源、设施情况调查
(1)客户拥有的资源(硬件、软件、数据、规章制度等)及使用情况调查
(2)客户现行系统的功能、性能、使用情况调查
(3)客户需求
第4部分项目技术方案
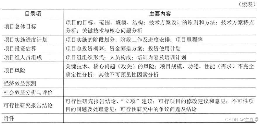
8、项目总体目标
(1)项目的目标、范围、规模、结构、
(2)技术方案设计的原则和方法
(3)技术方案特点分析
(4)关键技术与核心问题分析
第5部分实施进度计划
9、项目实施进度计划
(1)项目实施的阶段划分
(2)阶段工作及进度安排
(3)项目里程碑
第6部分投资估算与资金筹措计划
10、项目投资估算
(1)项目总投资概算
(2)资金筹措方案
(3)投资使用计划
第7部分人员及培训计划
11、项目组人员组成
(1)项目组组织形式
(2)人员构成
(3)培训内容及培训计划
第8部分不确定性(风险)分析
12、项目风险
(1)关键技术、核心问题(攻关)的风险
(2)项目规模、功能、性能(需求)不完全确定性分析
(3)其他不可预见性因素分析
第9部分经济和社会效益预测与评价
13、经济效益预测
14、社会效益分析与评价
第10部分可行性研究结论与建议
15、可行性研究报告结论
(1)可行性研究报告结论、“立项”建议
(2)可行项目的修改建议和意见
(3)不可性项目的问题及处理意见
(4)可行性研究中的争议问题及结论
16、附件
三、项目评估与决策
项目评估的依据主要包括:
①项目建议书及其批准文件;
②项目可行性研究报告;
③报送组织的申请报告及主管部门的初审意见;
④项目关键建设条件和工程等的协议文件;
⑤必需的其他文件和资料等。
浙公网安备 33010602011771号