项目绩效域
项目经理采用10大知识领域的过程组来管理项目,同时需要密切注意8个跟项目绩效密切相关的因素。项目管理得好不好,就看这些绩效域表现得咋样。我的理解,所谓绩效域,就是项目管理好坏的评价指标。
哪8个绩效域:
干系人
团队
开发方法和生命周期
规划
项目工作
交付
测量
不确定性
一、干系人绩效域
1、预期目标
1)与干系人建立高效的工作关系
2)干系人认同项目目标
3)支持项目的干系人满意度提升
4)反对项目的干系人没有对项目产生负面影响

2、绩效要点
绩效要点就是项目经理应该关注的关注点,以下同。
1)促进干系人参与
3、与其他绩效域的相互作用
1)为项目团队定义需求和范围,并协助优先排序
2)参与并制定规划
3)确定交付的验收和质量标准
4)干系人重点关注度量绩效域
二、团队绩效域
1、预期目标
1)共享责任
2)建立高绩效团队
3)所有团队成员都展现出相应的领导力和人际关系技能

2、绩效要点
1)项目团队文化
2)高绩效项目团队
3)领导力技能
(1)建立和维护愿景
(2)批判性思维
(3)激励
(4)人际关系技能
情商、决策、冲突管理
3、与其他绩效域的相互作用
团队绩效贯穿项目整个生命周期。
1)在规划时和干系人沟通
2)在项目工作中运用批判性思维解决问题和决策
3)在规划绩效域和度量绩效域中聚焦团队绩效,应用团队技能
三、开发方法和生命周期
1、预期目标
1)开发方法与项目可交付物相吻合
2)将项目交付与干系人价值紧密关联
3)项目生命周期,由促进交付节奏的项目阶段,和产生项目交付物所需的开发方法组成

2、绩效要点
1)交付节奏
一次性交付,多次交付,定期交付,持续交付
2)开发方法
预测型、适应型,混合型

3)开发方法的选择
4)协调交付节奏和开发方法

3、与其他绩效域的相互作用
开发方法和生命周期绩效域与干系人、团队、交付、项目工作和不确定性等绩效域都有相互作用:
1)干系人会影响开发方法
2)生命周期会影响规划方式
3)开发方法和交付节奏减少不确定性
4)交付节奏确保交付和规划保持一致
5)开发方法影响项目工作和团队工作方式
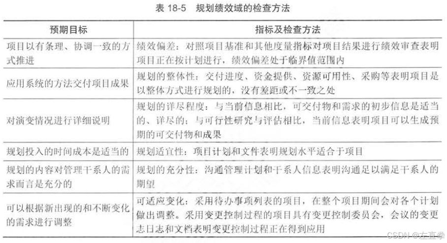
四、规划
1、预期目标
1)项目有条不紊地推进
2)使用系统的方法交付项目成果
3)演变情况可详细说明
4)规划投入的时间成本是适当的
5)规划的内容对管理干系人的需求而言是充分的
6)可以根据需求的变化而调整

2、绩效要点
1)规划的影响因素
即影响规划的因素
2)项目估算
规划时需要对多方面进行估算,如投入、时间、成本、人员和实物资源等等;同时也受到4个方面的影响:区间、准确度、精确度、信心。
3)项目团队组成和结构规划
4)沟通规划
5)实物资源规划
人力资源规划在3)已经说了。
6)采购规划
7)变更规划
8)度量指标和一致性
度量指标,一致性,两个方面。一致性是指规划和实际的一致性。
3、与其他绩效域的相互作用
1)根据开发方法和生命周期提前规划,并在项目进行中调整
2)应对不确定性和风险时,规划与不确定性相互作用
3)规划能指导项目工作、成果与价值交付
4)度量指标须与计划对照,必要时调整计划
5)规划内容的细节,会影响项目团队合作和干系人参与的成效
五、项目工作
项目工作绩效可使项目团队保持专注,并使项目活动顺利进行。
1、预期目标
1)高效且有效的项目绩效
2)适合项目和环境的项目过程
3)干系人适当的沟通和参与
4)对实物资源进行了有效管理
5)有效管理采购
6)有效处理变更
7)持续学习和过程改进,提高了团队能力

2、绩效要点
1)项目过程
项目经理和项目团队应建立项目过程(过程管理?),定期审查,看过程是否高效、有没有瓶颈,工作是否如期进行,是否存在阻碍,是否有效果(遵守质量要求,符合法律法规)等。
2)项目制约因素
如交付日期、法律法规、固定预算和质量要求等。
3)专注于工作过程和能力
聚焦于工作过程(交付价值),和保护团队的工作能力(项目团队的高效性和满意度),使项目团队专注于交付价值,并始终了解项目的进展情况。
4)管理沟通和参与
5)管理实物资源
6)处理采购事宜
7)监督新工作和变更
8)学习和持续改进
3、与其他绩效域的相互作用
1)支持和促进规划、交付和度量
2)为项目团队互动和干系人参与提供有效环境
3)支持驾驭不确定性、模糊性和复杂性,平衡其他项目制约因素
六、交付
交付绩效域涉及交付项目相关的活动和职能。
1、预期目标
1)项目有助于实现业务目标和战略
2)项目实现了预期的成果
3)在预定时间内实现了项目收益
4)项目团队对需求有清晰的理解
5)干系人接受项目可交付物和成果,并对其满意

2、绩效要点
1)价值的交付
项目是否有价值。
2)可交付物
都做成了些啥?
3)质量
做得咋样?
3、与其他绩效域的相互作用
1)交付绩效域是规划绩效域所有工作的终点
2)交付节奏基于开发方法和声明周期绩效域中的工作结构方式
3)项目工作促使交付
4)交付绩效域会影响项目团队驾驭不确定性
七、测量
1、预期目标
1)对项目状况充分理解
2)数据充分,可支持决策
3)行动及时,确保项目最佳绩效
4)能够基于预测和评估作出决策,实现目标并产生价值

2、绩效要点
1)制定有效的度量指标
2)度量内容及相应指标
测量啥?用啥指标来测量?
3)展示度量信息和结果
数据表现要及时、容易获取、直观,容易理解。
4)度量陷阱
霍桑效应、虚荣指标、士气低落(指标偏离实际)、误用度量指标、确认偏见、相关性与因果关系混淆
5)基于度量进行诊断
6)持续改进
3、与其他绩效域的相互作用
1)规划构成交付和度量的基础
2)度量通过提供最新信息来支持规划
3)计划和创建可度量的可交付物时,团队绩效域和干系人绩效域会相互作用
交付需要规划、项目工作来实施,结果需要可度量,在此过程中,项目团队和干系人会相互作用
4)不确定性会影响度量指标,而度量又能够支持应对不确定性
5)度量需要项目团队和干系人通力合作
八、不确定性
不确定性意味着风险、模糊性和复杂性。
1、预期目标
1)了解项目的运行环境
2)积极识别、分析和应对不确定性
3)了解项目中多个因素之间的相互依赖关系
4)能够对威胁和机会进行预测,了解问题的后果
5)最小化不确定性对项目的负面影响
6)能够利用机会改进项目的绩效和成果
7)有效利用成本和进度储备,与项目目标保持一致


2、绩效要点
1)风险
2)模糊性
概念模糊性和情景模糊性。
概念模糊性是缺乏理解,情景模糊性是因为可能出现多种结果。
3)复杂性
项目存在复杂性。不同的复杂性有不同的处理方法,如
基于系统的复杂性:
有解耦和模拟;
基于重新构建的复杂性:
有多样性,即从多方面考虑;
平衡,使用多种数据进行考察;
基于过程的复杂性,可以:
迭代;
参与,即争取干系人参与;
故障保护,对关键要素增加冗余。
4)不确定性的应对方法
收集信息;
为多种结果做好准备;
集合设计(探索各种选项,从中选择最佳);
增加韧性。
3、与其他绩效域的相互作用
1)规划可减少不确定性,它在交付绩效域执行,并通过度量监测风险的变化
2)项目团队和干系人是不确定性的主要信息来源,也是应对不确定性的主力
3)生命周期和开发方法的选择将影响不确定性的应对方式
浙公网安备 33010602011771号