05 文档测试
12. 文档测试
保证文档的正确性。
12.1 软件文档的类型
- 包装文字和图形
- 市场宣传材料、广告以及其他插页
- 授权/注册登记表
- EULA(最终用户许可协议)
- 标签和不干胶条
- 安装和设置指导
- 用户手册
- 联机帮助
- 指南、向导和CBT(计算机基础训练)
- 样式、示例和模板
- 错误信息提示
12.2 文档测试的重要性
- 提高易用性
- 提高可靠性
- 降低支持费用
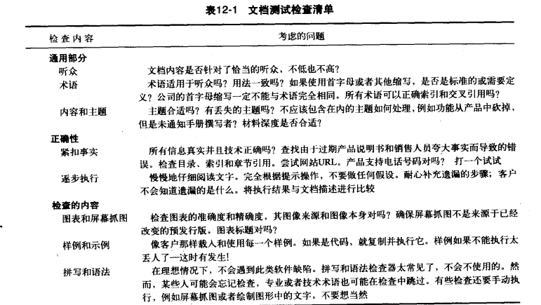
12.3 审查文档找什么

- 文档测试的实质:文档常常得不到足够的重视、预算和援助。
- 编写文档的人可能对软件做什么不甚了解
- 印刷文档制作要花不少时间

浙公网安备 33010602011771号