kuberentes-rbac
clusterrolebindings rbac.authorization.k8s.io clusterroles rbac.authorization.k8s.io rolebindings rbac.authorization.k8s.io roles rbac.authorization.k8s.io
#生成key openssl genrsa -out devproject.key 1024 #生成签名请求 openssl req -new -key devproject.key -out devproject.csr -subj '/CN=devproject/O=kubeusers' #使用kubernetes CA对签名请求进行发证 openssl x509 -req -in devproject.csr -out devproject.crt -CA /etc/kubernetes/pki/ca.crt -CAkey /etc/kubernetes/pki/ca.key -CAcreateserial -days 3650
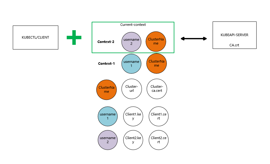
设置kubeconfig文件
# 设置kubeconfig集群配置信息 kubectl config set-cluster kubernetes --kubeconfig=./devproject.kubeconfig --server="https://192.168.240.142:6443" --embed-certs=true --certificate-authority=/etc/kubernetes/pki/ca.crt # 设置用户认证所需要的key/cert kubectl config set-credentials devproject --kubeconfig=./devproject.kubeconfig --user devproject --embed-certs=true --client-certificate ./devproject.crt --client-key ./devproject.key # 设置context (关联用户与集群) kubectl config set-context devproject@kubernetes --cluster='kubernetes' --user='devproject' --kubeconfig=./devproject.kubeconfig # 设置devproject@kubernetes为当前context kubectl config set current-context devproject@kubernetes --kubeconfig=./devproject.kubeconfig
检查当前配置的devproject用户是否可用
kubectl get pods --kubeconfig=./devproject.kubeconfig
此时,得到的提示如下:
Error from server (Forbidden): pods is forbidden: User "devproject" cannot list resource "pods" in API group "" in the namespace "default"
以上内容说明devproject没有获取default namespace下的pod资源的权限。需要为devproject用户创建相应的role 以及rolebindings
apiVersion: rbac.authorization.k8s.io/v1 kind: Role metadata: name: getpodRole namespace: default rules: - apiGroups: - "" resources: - "pods" verbs: - "get" - "list" - "watch"
rolebinding的创建 devprojectRolebinding.yaml
apiVersion: rbac.authorization.k8s.io/v1 kind: RoleBinding metadata: name: devproject-getPodRoleBinding namespace: default roleRef: kind: Role name: getpodRole apiGroup: rbac.authorization.k8s.io subjects: - kind: User name: devproject apiGroup: rbac.authorization.k8s.io
再次测试使用devproject用户获取default名称空间中的pod资源:
kubectl get pod --kubeconfig=./devproject.kubeconfig



浙公网安备 33010602011771号