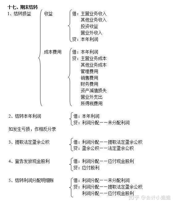
财务会计分录大全收集
例题:
例题一
1、某企业从银行提取现金4,000元
借:现金 4000
贷:银行存款 4000
2、采购员王强从财务科预借差旅费2000元,现金付讫
借:其他应收款-王强 2000
贷:现金 2000
3、5天后王强到财务科报销差旅费1800元,余款退回企业
借:管理费用 -差旅费 1800
现金 200
贷:其他应收款-王强 2000
4、从某企业采购材料一批,价税款合计数为23400元,该企业适用的增值税税率为17%货款及税款未付,材料当日未运达企业
借:在途物资 20000
应交税金-应交增值税(进项)3400
贷;应付账款 23400
5、3天后上述材料运抵企业,验收入库
借:原材料 20000
贷:在途物资 20000
6、以银行存款如数支付上述购买材料的货款及税款
借:应付账款 23400
贷:银行存款 23400
7、从车间领用材料一批,总价值8,000元,其中生产产品直接耗用7,000元,车间一般耗用1,000元
借:生产成本 7000
制造费用 1000
贷:原材料 8000
8、分配本月工资费用20,000元,其中生产工人工资12,000元,车间管理人员工资5,000元,厂部管理人员工资3,000
借:生产成本 12000
制造费用 5000
管理费用 3000
贷:应付职工薪酬 20000
9、以现金支付本月应付工资
借:应付职工薪酬 20000
贷:现金 20000
10、按工资总额的14%计提福利费
借:生产成本 1680
制造费用 700
管理费用 420
贷:应付福利费 2800
11、对外销售产品一批,不含税售价总额30,000元,增值税适用税率为17%,货款及税款未收到
借:应收账款 35100
贷:主营业务收入 30000
应交税金-应交增值税(销项)5100
12、结转上述已销产品的实际成本25,000元
借:主营业务成本 25000
贷:库存商品 25000
13、收到上述已销产品的货款及税款,存入银行
借:银行存款 35100
贷:应收账款 35100
14、摊销应由本月负担的保险费等4,000元
借:管理费用-保险费 4000
贷:待摊费用 4000
15、计提固定资产折旧8,000元,其中生产用固定资产折旧6,000元,厂部管理用固定资产折旧2,000元
借:制造费用 6000
管理费用 2000
贷:累计折旧 8000
16、从银行取得5年期借款20万元,存入银行
借:银行存款 20万元
贷:长期借款 20万元
17、收到投资者投入企业一项专利权,评估确认价值8万元
借:无形资产-专利权 8万元
贷:实收资本 8万元
18、按规定交纳本月应交税金5,000元,银行存款付讫
借:应交税金 5000
贷:银行存款 5000
19、按规定支付本月借款的利息费用等4,000元,银行存款付讫
借:财务费用 4000
贷:银行存款 4000
20、以现金800元购买厂部办公用品
借:管理费用-办公费 800
贷:现金 800
21、从甲公司购入原材料800公斤,单价600元,增值税率17%,价税合计561600元,款项已付,原材料已验收入库
借:原材料 480000
应交税金-应交增值税(进项)81600
贷:银行存款额 561600
22、以银行存款偿还长期借款90000元
借:长期借款 90000
贷:银行存款 90000
23、向B公司销售商品1000件,单价460元,增值税率17%,价税合计538200元,款项尚未收到
借:应收账款-B公司 538200
贷:主营业务收入 460000
应交税金-应负增值税(销项)78200
24、购入设备一台,价款120000元,以银行存款支付
借:固定资产 120000
借:银行存款 120000
25、月末提取固定资产折旧:其中生产车间2500元;行政管理部门1860元
借:制造费用 2500
管理费用 1860
贷:累计折旧 4360
26、结转销售给B公司商品的销售成本320000元
借:主营业务成本 320000
贷:库存商品 320000
例题二
1、月初购进原材料一批并验收入库,至本月末,有关结算账单仍未到材料估计成本为60万元
借:原材料60万
贷:应付帐款60万
2、以银行存款支付本季短期借款利息135000元经查,前2个月已预提100000元
借:预提费用100000
借:财务费用35000
贷:银行存款135000
3.月初,企业将所持有的一张面值50万元、不带息的商业承兑汇票向银行申请贴现;贴现利息为1250元,贴现净额已存入A企业的存款账户该项应收票据尚差1个月到期
借:银行存款498750
借:财务费用1250
贷:应收票据500000
4.销售不适用的原材料一批,价款30000元,增值税5100元;货款已收妥并存入银行该批材料成本为19000元
借:银行存款35100
贷:其他业务收入30000
贷:应交税金--增值税(销项税额)5100
同时:
借:其他业务支出19000
贷:原材料19000
5.将本年净利润80万元全部结转至"利润分配"账户
借:本年利润80万
贷:利润分配--未分配利润80万
6.按面值2000万元发行债券一批,期限3年,年利率5%,到期一次还本付息(发行费用略),发行债券款已收妥并存入企业的存款账户
借:银行存款2000万
贷:应付债券2000万
7.存出投资款200万元
借:长期债权投资-其他债权投资(本金)200万元
贷:银行存款200万元
8.计提存货跌价准备35000元
借:管理费用35000
贷:存货跌价准备35000
9.从外地购进一批商品,增值税发票上列示价款10000元,增值税1700元双方商定货款采用商业汇票结算,企业已开出、承兑面值11700元、3个月到期的商业汇票交销货方商品未到
借:物资采购10000
借:应交税金-应交增值税(进项税额)1700
贷:应付票据11700
10.上项商品到达并验收入库
借:库存商品10000
贷:物资采购10000
11.收入某公司支付的违约金15000元存入银行
借:银行存款15000
贷:营业外收入15000
12.收回去年已作为坏账(采用备抵法核算)核销的应收账款30000元
借:银行存款30000
贷:应收账款30000
同时,
借:应收账款30000
贷:坏账准备30000
13.销售产品一批,价款30万元,增值税51000元,经查,该笔销售业务已于前月预收货款10万元,余款尚未结清该批产品的制造成本为20万元
借:应收账款251000
借:预收账款100000
贷:主营业务收入300000
贷:应交税费-应交增值税51000
同时:
借:主营业务成本200000
贷:库存商品200000
14.本月应付职工薪酬15000元,其中生产工人的薪酬7000元,车间管理人员薪酬3000元,厂部人员薪酬5000元
借:生产成本7000
借:制造费用3000
借:管理费用5000
贷:应付职工薪酬15000
15.企业计提固定资产减值准备6000元
借:资产减值损失6000
贷:固定资产减值准备6000
16.开出并承兑商业汇票一张,金额50万元、期限3个月,用于抵付前欠购料款
借:应付帐款50万
贷:应付票据50万
17.出售一项专利,收入25万元已存入银行该项专利的账面摊余价值10万元;营业税率5%
借:银行存款250000
贷:无形资产100000
贷:应交税费-应交营业税12500
贷:营业外收入137500
18.董事会决议,本年度向投资者分配现金利润30万元,下年3月6日支付
借:利润分配-应付现金股利300000
贷:应付股利300000
支付时:
借:应付股利300000
贷:银行存款(或库存现金)300000
19.向某单位销售商品一批,价款100000元,销项增值税17000元,款项尚未收到
借:应收帐款117000
贷:主营业务收入100000
贷:应交税费--增值税(销项税额)17000
20.销售商品一批,价款300000元,增值税51000元,款项已全部收妥并存入银行该批商品成本为200000元
借:银行存款351000
贷:主营业务收入300000
贷:应交税费--增值税(销项税额)51000
同时:
借:主营业务成本200000
贷:库存商品200000
21.摊销无形资产2500元
借:管理费用2500
贷:累计摊销2500
22.上月末购入材料的应付账款200000元,通过银行转账支付由于在折扣期内付款而享受2%的现金折扣(采用总价法核算)
借:应付账款200000
贷:银行存款196000
贷:财务费用4000
23.年末,经计算,企业全年应纳所得税94800元
借:所得税费用94800
贷:应交税费--所得税94800
例题三
1.某股东一机床一台入股,经股东协商作价2万元
2.向银行贷款5万元,作为流动资金,并存入银行
3.购入机床一台,价款2万元,增值税率17%,以银行存款支付
4.购入钢材5吨,每吨3000元,增值税17%以商业汇票付讫
5.将购入的钢材运回,运费2000元,以银行存款支付,装卸力资500元,以现金支付
6.钢材入库结转入库钢材的成本
7.结算本月应付职工工资20000元,其中生产工人工资15000元,车间管理人员工资2000元,厂部管理人员工资3000元
8.计提设备折旧费5000元,全部为车间生产设备
9.单位工作人员出差,向会计室借款1000元
10.出差人员回单位后报支车旅费1050元
1.借:固定资产 2万元
贷:实收资本 2万元
2.借:银行存款 5万元
贷:短期借款 5万元
3.借:固定资产 2.34万元
贷:银行存款 2.34万元
4.借:材料采购 1.5万元
应交税费-应交增值税(进项)0.255万元
贷: 应付票据 1.755万元
5.借:材料采购 0.25万元
贷:银行存款 0.2万元
现金 0.05万元
6.借:原材料 1.75万元
贷:材料采购 1.75万元
7.借:生产成本 1.5万元
制造费用 0.2万元
管理费用 0.3万元
贷:应付工资 2万元
8.借:制造费用 0.5万元
贷:累计折旧 0.5万元
9.借:其他应收款 0.1万元
贷:现金 0.1万元
10.借:管理费用 0.105万元
贷:其他应收款 0.1万元
现金 0.005万元
例题四
南京华丽达公司2006年6月发生以下几项业务:
1.销售商品一批,总售价72000元,款已收讫;该商品成本为65000元
2.预收货款24000元,款存入银行,商品在下月交付
3.以银行存款预付下季度仓库租金10800元
4.销售商品一批,总售价84000元,货物已发出,发票已开具,销货合同约定货款将于下月结算;该商品成本为70000元
5.以银行存款支付本月水电费3000元
6.以银行存款支付本年度第二季度短期借款利息12000元
7.当年3月份已预付本年度第二季度的财产保险费6000元
如何编制会计分录
最佳答案
1、借:银行存款72000 贷:主营业务收入61538 贷:应交税金-应交增值税(销项税额) 10461 ;借:主营业务成本65000 贷:库存商品65000
2、借:银行存款24000 贷:预收货款 24000
3、借:待摊费用10800 贷:银行存款10800;(每月)借:销售费用3600 贷:待摊费用3600
4、借:应收账款 84000 贷:销售收入 71795 贷:应交税金-应交增值12205 ;借:主营业务成本70000 待:库存商品70000
5、(管理部门水电费)借:管理费用3000 贷:银行存款3000;(车间生产部门)借:制造费用3000 贷:银行存款3000
6、(第二季度先预提)借:财务费用12000 贷:应付利息12000;(本月)借:应付利息12000 贷:银行存款12000
7、借:待摊费用6000 贷:银行存款 6000
例题五
会计分录练习题及答案
东方公司为增值税一般纳税人工业企业,2001年月12月份发生下列业务:
1、 开出现金支票从银行提取现金2000元备用;
借:现金 2000
贷:银行存款 2000
2、 用现金支付生产车间办公用品费440元;
借:制造费用 440
贷:现金 440
3、 收到盛达公司前欠货款80000元,存入银行;
借:银行存款 80000
贷:应收账款---盛达公司 80000
4、 向前进工厂销售A产品一批,不含增值税的售价为100000元,增值税17000元,款项尚未收到;
借:应收账款---前进工厂 117000
贷:主营业务收入 100000
应交税金-应交增值税(销项税) 17000
5、 接到开户银行的通知,收到光明公司前欠货款150000元;
借:银行存款 150000
贷:应收账款---光明工厂 150000
6、 向大华公司销售B产品一批,不含增值税的售价为200000元,增值税为34000元,合计234000元,当即收到大华公司签发并承兑的面值为234000元,期限为三个月的商业汇票一张;
借:应收票据--大华公司 234000
贷:主营业务收入 200000
应交税金-应交增值税(销项税额) 34000
7、 接到开户银行的通知,胜利工厂签发并承兑的商业汇票已到期,收到胜利工厂支付的票据款120000元;
借:银行存款 120000
贷:应收票据--胜利工厂 120000
8、 向宏达公司购买一批甲材料,按合同规定,东方公司用银行存款预付购货款50000元;
借:预付账款--宏达公司 50000
贷:银行存款 50000
9、 收到宏达公司发来的甲材料一批,增值税专用发票上注明的买价为80000元,增值税为13600元,合计93600元扣除预付款50000元,余额43600元东方公司用银行存款支付,甲材料已验收入库;
借:原材料-甲材料 80000
应交税金-应交增值税(进项税额) 13600
贷:预付账款--宏达公司 50000
银行存款 43600
10、厂部办公室张强因公出差,预借差旅费800元,付以现金;
借:其他应收款--张强 800
贷:现金 800
11、张强出差回来,向公司报销差旅费700元,余款交回现金;
借:管理费用 700
现金 100
贷:其他应收款--张强 800
12、向科达公司购进甲材料一批,增值税专用发票上注明的买价为500000元,增值税85000元,价税合计585000元,材料已验收入库,款项尚未支付;
借:原材料-甲材料 500000
应交税金-应交增值税(进项税额) 85000
贷:应付账款-科达公司 585000
13、向苏达公司购进乙材料一批,增值税专用发票上注明的买价为300000元,增值税51000元,价税合计351000元,款项已通过银行支付,材料尚未到达企业;
借:在途物资-乙材料 300000
应交税金-应交增值税(进项税额) 51000
贷:银行存款 351000
14、接上题,向苏达公司购进的乙材料一批,已收到并验收入库;
借:原材料-乙材料 300000
贷:在途物资-乙材料 300000
15、本月份生产A产品领用甲材料400000元,生产B产品领用甲材料480000元,车间一般消耗甲材料20000元,管理部门耗用乙材料5000元;
借:生产成本-A产品 400000
--B产品 480000
制造费用 20000
管理费用 5000
贷:原材料-甲材料 900000
--乙材料 5000
16、用银行存款支付公司下年度的报刊订阅费1200元;
借:待摊费用 1200
贷:银行存款 1200
17、摊销以前已预付应由本月份负担的财产保险费5000元,其中厂部应负担3000元,车间应负担2000元;
借:管理费用 3000
制造费用 2000
贷:待摊费用 5000
18、从市场上购入一台设备,价值100000元,设备已收到并交付生产使用,款项已通过银行支付;
借:固定资产 100000
贷:银行存款 100000
19、经计算本月份应提固定资产折旧2000元,其中,厂部使用的固定资产应提折旧8000元,车间使用的固定资产应提折旧12000元;
借:管理费用 8000
制造费用 12000
贷:累计折旧 20000
20、用银行存款240000元从其他单位购入一项专利权;
借:无形资产-专利权 240000
贷:银行存款 240000
21、接上题,专利权分10年平均摊销,本月的摊销额为2000元
借:管理费用 2000
贷:无形资产-专利权 2000
东方公司为增值税一般纳税人工业企业,2001年月12月份发生下列业务:
1、 向工商银行签订借款协议,取得借款1000000元,期限六个月,月利率0.4%,借款已转存银行存款账户;
借:银行存款 1000000
贷:短期借款-工商银行 1000000
2、 东方公司原借中国银行的一笔短期借款到期,本金500000元,用银行存款归还;
借:短期借款-中国银行 500000
贷:银行存款 500000
3、 从新华公司购入乙材料一批,增值税发票上注明的买价为70000元,增值税11900元,合计81900元,材料已收到并验收入库,款项尚未支付;
借:原材料-乙材料 70000
应交税金-应交增值税(进项税额) 11900
贷:应付账款-新华公司 81900
4、 用银行存款支付上述欠新华公司的购料款81900元;
借:应付账款-新华公司 81900
贷:银行存款 81900
5、 按合同规定,收到长江公司汇来的购买本企业A产品的购货定金100000元,存入银行存款;
借:银行存款 100000
贷:预收账款-长江公司 100000
6、 接上题,销售A产品一批给长江公司,不含增值税的售价为150000元,增值税为25500元,合计175500元,扣除预收款100000元,其余款项长江公司尚未支付;
借:预收账款-长江公司 175500
贷:主营业务收入 150000
应交税金-应交增值税(销项税额) 25500
7、 用现金发放本月份职工工资24000元;
借:应付工资 24000
贷:现金 24000
8、 分配本月份职工工资24000元,其中生产A产品职工工资为8000元,生产B产品职工工资为10000元,车间管理人员工资为2000元,厂部管理人员工资为4000元;
借:生产成本-A产品 8000
--B产品 10000
制造费用 2000
管理费用 4000
贷:应付工资 24000
9、 接上题,按上述工资额的14%计提应付福利费3360元,其中,生产A产品职工应提1120元,生产B产品职工应提1400元,车间管理人员应提280元,厂部管理人员应提560元;
借:生产成本-A产品 1120
--B产品 1400
制造费用 280
管理费用 560
贷:应付福利费 3360
10、职工李明报销医药费300元,经批准后用现金支付;
借:应付福利费 300
贷:现金 300
11、计提本月份应负担的短期借款利息4000元;
借:财务费用 4000
贷:预提费用 4000
12、用银行存款支付第四季度的银行借款利息10000元,该利息已按月预提
借:预提费用 10000
贷:银行存款 10000
东方公司为增值税一般纳税人工业企业,2001年月12月份发生下列业务:
1、 收到国家有关部门投入的货币资金1000000元,已存入银行;
借:银行存款 1000000
贷:实收资本--国家资本金 1000000
2、 收到信达公司投资转来的一台设备,价值为200000元,设备已交付生产使用;
借:固定资产 200000
贷:实收资本-法人资本金(信达公司) 200000
3、 收到盛华公司捐赠的货币资金500000元,存入银行;
借:银行存款 500000
贷:资本公积 500000
4、 向胜利工厂销售A产品一批,不含增值税的售价为600000元,增值税为102000元,合计702000元,款项已收到并存入银行;
借:银行存款 702000
贷:主营业务收入 600000
应交税金-应交增值税(销项税额)102000
5、 销售多余的乙材料一批,不含增值税的售价为50000元,增值税为8500元,合计58500元,款项已存银行;
借:银行存款 58500
贷:其他业务收入 50000
应交税金-应交增值税(销项税额)8500
6、 结转本月份销售A产品的销售成本390000元,销售B产品的销售成本120000元;
借:主营业务成本 510000
贷:库存商品-A产品 390000
--B产品 120000
7、 结转本月份销售乙材料的成本30000元;
借:其他业务支出 30000
贷:原材料-乙材料 30000
8、 月末将本月份归集的制造费用36720元分配计入A、B产品的生产成本,按A、B产品生产工人工资比例分配;已知A产品生产工人工资为8000元,B产品生产工人工资为10000元;
分配率:36720/(8000+10000)=2.04
借:生产成本-A产品 16320 (8000*2.04)
--B产品 20400 (10000*2.04)
贷:制造费用 36720
9、 本月份生产的A产品已全部完工并验收入库,结转其生产成本已知月初A产品的生产成本为110000元,本月生产A产品耗用直接材料为400000元,直接人工为9120元,分配的制造费用为16320元B产品月末均未完工;
借:库存商品-A产品 535440
贷:生产成本-A产品 535440
10、银行存款支付本月份销售A、B产品的运输费、包装费、保险费等计15000元;
借:营业费用 15000
贷:银行存款 15000
东方公司为增值税一般纳税人工业企业,2001年月12月份发生下列业务:
1、 因对外投资收到投资单位分来的投资利润220000元,存入银行;
借:银行存款 220000
贷:投资收益 220000
2、 取得罚款收入3000元,存入银行;
借:银行存款 3000
贷:营业外收入 3000
3、 向希望工程捐赠人民币150000元,款项已通过银行支付;
借:营业外支出 150000
贷:银行存款 150000
4、 月末将收入类账户结转本年利润,其中:主营业务收入1050000元,其他业务收入50000元,投资收益220000元,营业外收入30000元;
借:主营业务收入 1050000
其他业务收入 50000
投资收益 220000
营业外收入 30000
贷:本年利润 1350000
5、 月末将费用类账户结转本年利润,其中:主营业务成本510000元,主营业务税金及附加1547元,其他业务支出30238元,管理费用18760元,账务费用4000元,营业费用15000元,营业外支出150000元;
借:本年利润 729545
贷:主营业务成本 510000
主营业务税金及附加 1547
其他业务支出 30238
管理费用 18760
财务费用 4000
营业费用 15000
营业外支出 150000
6、 计算全年应交的所得税,税额为402750.15元;
借:所得税 402750.15
贷:应交税金-应交所得税 402750.15
7、 将上述所得税费用结转本年利润;
借:本年利润 402750.15
贷:所得税 402750.15
8、 结转企业全年实现的净利润817704. 85元;
借:本年利润 817704.85
贷:利润分配 817704. 85
9、 按净利润的10%提取法定盈余公积81770.49元;
借:利润分配 81770.49
贷:盈余公积 81770.49
10、经董事会决定向投资者分配股利400000元
借:利润分配 400000
贷:应付股利 400000

浙公网安备 33010602011771号