实验5:开源控制器实践——POX
一、基础要求
1.h1 ping h2时h2tcpdump抓包结果截图

2.h1 ping h2时h3tcpdump抓包结果截图

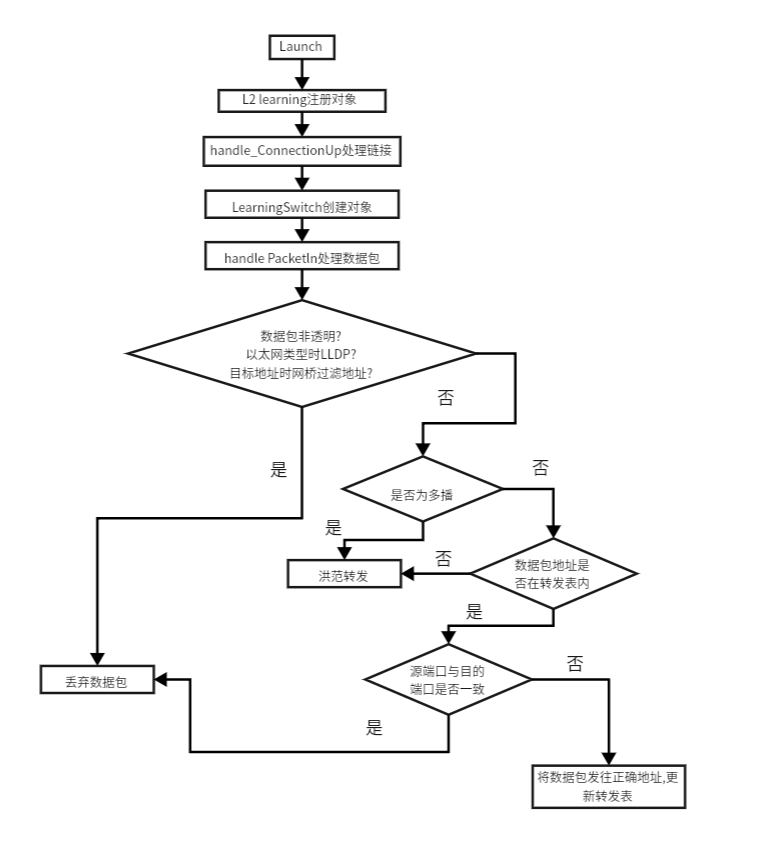
3.L2_learning模块代码流程图

二、进阶要求
1.自定义一个POX模块SendFlowInSingle3
from pox.core import core
import pox.openflow.libopenflow_01 as of
class SendFlowInSingle3(object):
def __init__(self):
core.openflow.addListeners(self)
def _handle_ConnectionUp(self, event):
msg = of.ofp_flow_mod()
msg.priority = 1
msg.match.in_port = 1
msg.actions.append(of.ofp_action_output(port=2))
msg.actions.append(of.ofp_action_output(port=3))
event.connection.send(msg)
msg = of.ofp_flow_mod()
msg.priority = 1
msg.match.in_port = 2
msg.actions.append(of.ofp_action_output(port=1))
msg.actions.append(of.ofp_action_output(port=3))
event.connection.send(msg)
msg = of.ofp_flow_mod()
msg.priority = 1
msg.match.in_port = 3
msg.actions.append(of.ofp_action_output(port=1))
msg.actions.append(of.ofp_action_output(port=2))
event.connection.send(msg)
def launch():
core.registerNew(SendFlowInSingle3)
2.所有主机两两互通,查看流表

3.完成ODL实验的硬超时功能
- SendPoxHardTimeOut代码
from pox.core import core
import pox.openflow.libopenflow_01 as of
class SendPoxHardTimeOut(object):
def __init__(self):
core.openflow.addListeners(self)
def _handle_ConnectionUp(self, event):
msg = of.ofp_flow_mod()
msg.priority = 2
msg.match.in_port = 1
msg.hard_timeout = 10
event.connection.send(msg)
msg = of.ofp_flow_mod()
msg.priority = 1
msg.match.in_port = 1
msg.actions.append(of.ofp_action_output(port=2))
msg.actions.append(of.ofp_action_output(port=3))
event.connection.send(msg)
msg = of.ofp_flow_mod()
msg.priority = 2
msg.match.in_port = 2
msg.hard_timeout = 10
event.connection.send(msg)
msg = of.ofp_flow_mod()
msg.priority = 1
msg.match.in_port = 2
msg.actions.append(of.ofp_action_output(port=1))
msg.actions.append(of.ofp_action_output(port=3))
event.connection.send(msg)
msg = of.ofp_flow_mod()
msg.priority = 2
msg.match.in_port = 3
msg.hard_timeout = 10
event.connection.send(msg)
msg = of.ofp_flow_mod()
msg.priority = 1
msg.match.in_port = 3
msg.actions.append(of.ofp_action_output(port=1))
msg.actions.append(of.ofp_action_output(port=2))
event.connection.send(msg)
def launch():
core.registerNew(SendPoxHardTimeOut)
- 先运行SendFlowSingle3,先通再断再恢复
![]()

- 直接运行SendPoxHardTimeOut,先断后通
![]()
三、个人总结
本次实验难度适中,主要学习POX控制器。通过验证POX的forwarding.hub和forwarding.l2_learning模块,我初步掌握POX 控制器的使用方法,除此之外,我了解了如何通过编写代码实现硬实时功能,进一步熟悉POX控制器流表下发的方法。本次实验中,我遇到了一个问题,当我关闭hub模块开启L2_Learning模块时出现了错误。通过搜索资料后,我发现是因为使用6633这个端口号的进程还在进行,导致冲突,引起报错。同时,本实验需注意,生成拓扑后,再开启POX。我认为自己还需要进一步学习一些相关知识。



浙公网安备 33010602011771号