Synchronized

关于synchronized的文档:
https://docs.oracle.com/javase/specs/jvms/se8/html/jvms-6.html#jvms-6.5.monitorenter
看下同步方法:


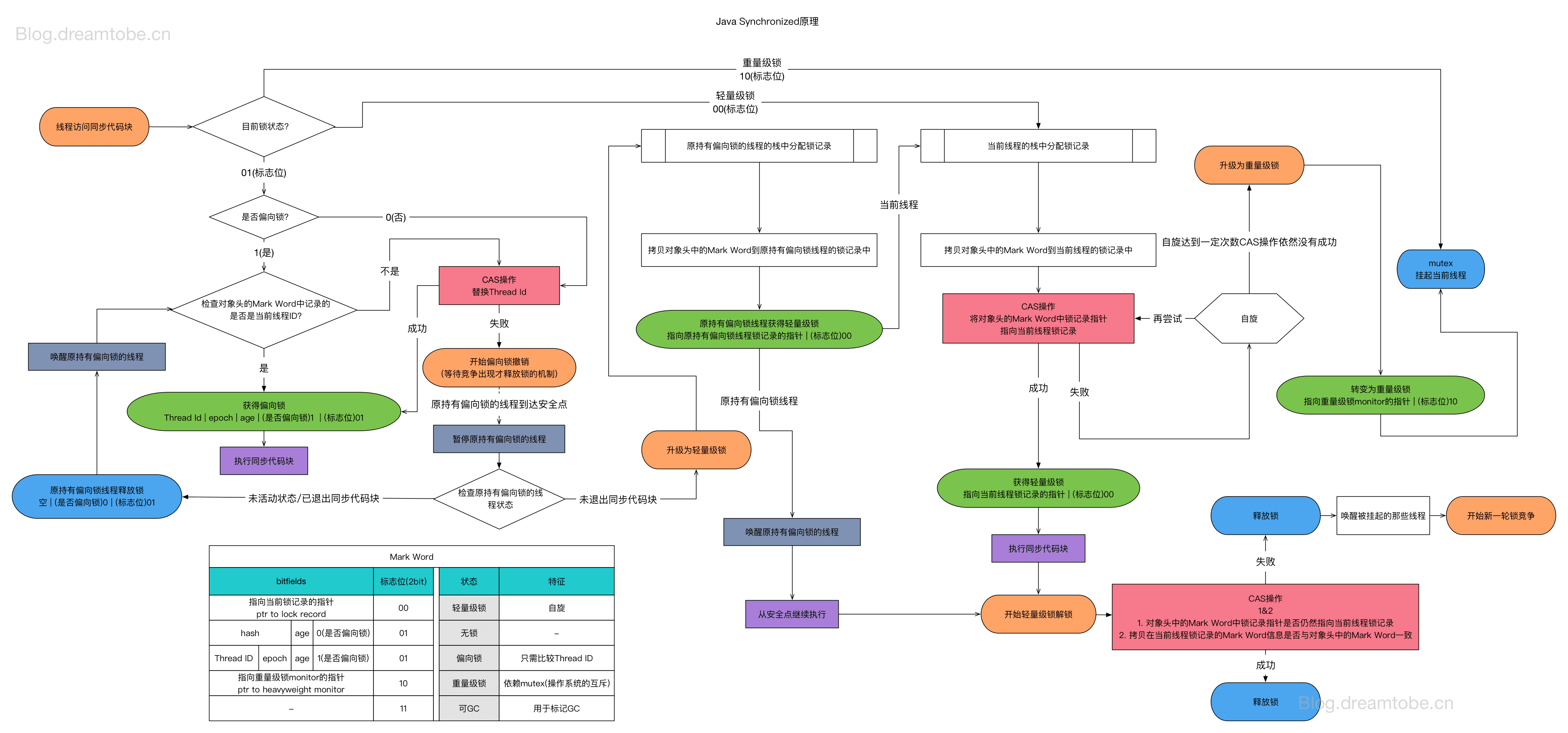
从编译的结果来看,方法的同步并没有通过指令 monitorenter 和 monitorexit 来完成(理论上其实也可以通过这两条指令来实现),不过相对于普通方法,其常量池中多了 ACC_SYNCHRONIZED 标示符。JVM就是根据该标示符来实现方法的同步的:
当方法调用时,调用指令将会检查方法的 ACC_SYNCHRONIZED 访问标志是否被设置,如果设置了,执行线程将先获取monitor,获取成功之后才能执行方法体,方法执行完后再释放monitor。在方法执行期间,其他任何线程都无法再获得同一个monitor对象。
两种同步方式本质上没有区别,只是方法的同步是一种隐式的方式来实现,无需通过字节码来完成。两个指令的执行是JVM通过调用操作系统的互斥原语mutex来实现,被阻塞的线程会被挂起、等待重新调度,会导致“用户态和内核态”两个态之间来回切换,对性能有较大影响。

转载:https://www.cnblogs.com/aspirant/p/11470858.html

浙公网安备 33010602011771号