Android bluetooth介绍(四): a2dp connect流程分析

关键词:蓝牙blueZ  A2DP、SINK、sink_connect、sink_disconnect、sink_suspend、sink_resume、sink_is_connected、sink_get_properties、AUDIO、DBUS
版本号:基于android4.2之前版本号 bluez
内核:linux/linux3.08
系统:android/android4.1.3.4
作者:xubin341719(欢迎转载,请注明作者,请尊重版权谢谢)
欢迎指正错误,共同学习、共同进步!!

Android bluetooth介绍(一):基本概念及硬件接口
Android bluetooth介绍(二): android 蓝牙代码架构及其uart 到rfcomm流程
Android bluetooth介绍(三): 蓝牙扫描(scan)设备分析
Android bluetooth介绍(四): a2dp connect流程分析

一、A2DP_CONNECT上层代码流程

二、从HCI log中看AVDTP 创建过程
1AVDTP l2cap建立过程

2AVDTP相关信令处理流程在HCI 中的流程

DISCOVER \GET_CAPABILITIES\SET_CONFIGURATION\OPEN\START\SUSPEND
三、audiosink函数注冊、及命令处理流程
AVDTP_DISCOVER\AVDTP_GET_CAPABILITIES\AVDTP_SET_CONFIGURATION\AVDTP_OPEN\AVDTP_START:等一系列控制命令
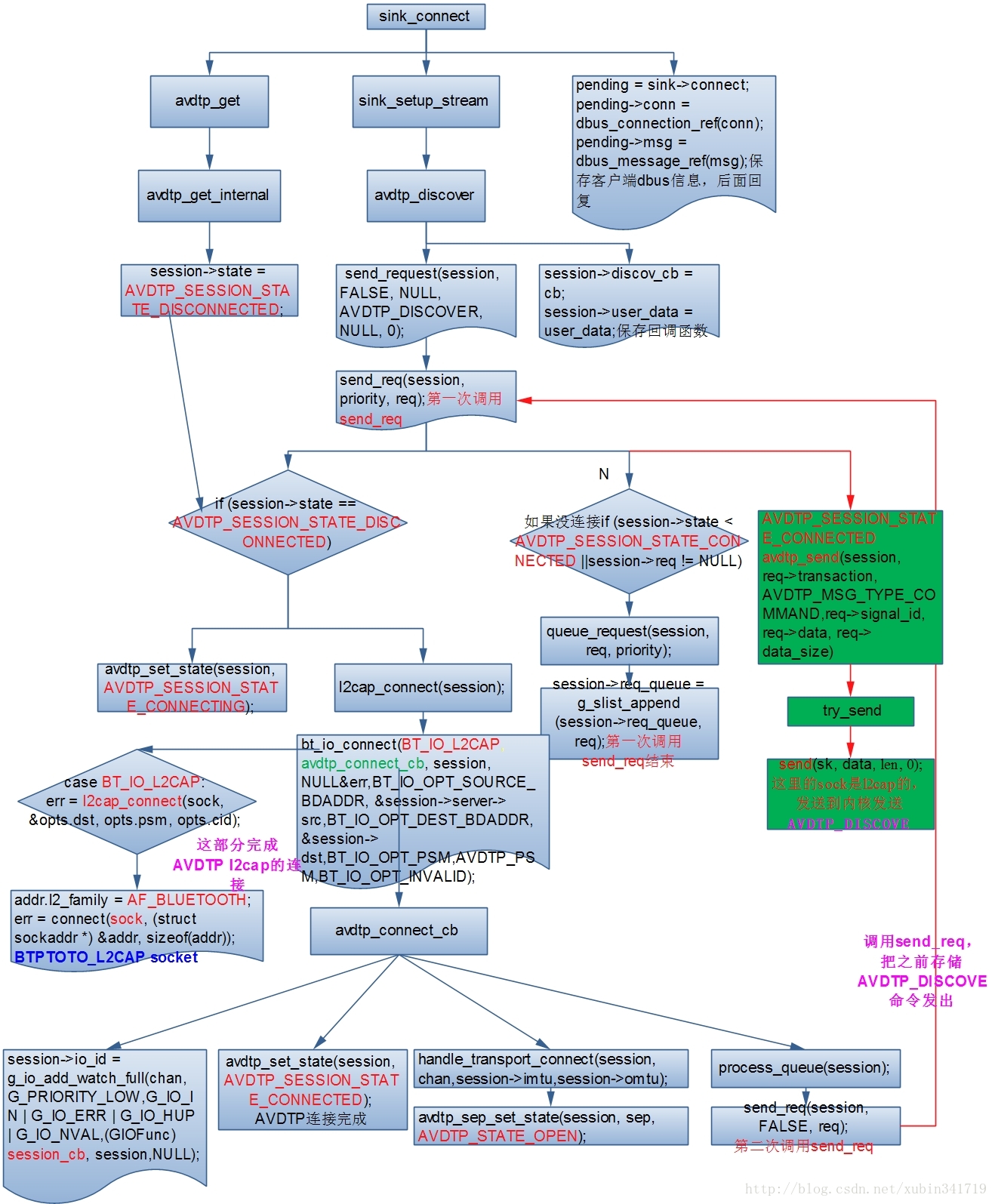
(一)、sink_connect创建流程
        总体流程例如以下所看到的


1、idh.code\external\bluetooth\bluez\audio\sink.c

static DBusMessage *sink_connect(DBusConnection *conn,
				DBusMessage *msg, void *data)
{
…………
	if (!sink->session)//(1)、假设没有AVDTP会话,获取AVDTP连接状态。
		sink->session = avdtp_get(&dev->src, &dev->dst);

	if (!sink->session)//相关失败操作
		return btd_error_failed(msg, "Unable to get a session");

	if (sink->connect || sink->disconnect)//假设正在连接、断开。发送busy消息。
		return btd_error_busy(msg);

	if (sink->stream_state >= AVDTP_STATE_OPEN)//假设已经打开,发送已经连接消息。
		return btd_error_already_connected(msg);

	if (!sink_setup_stream(sink, NULL))//(2)、创建AVDTP流;
		return btd_error_failed(msg, "Failed to create a stream");

	dev->auto_connect = FALSE;

	pending = sink->connect;

	pending->conn = dbus_connection_ref(conn);//(3)、保存clientdbus信息。
	pending->msg = dbus_message_ref(msg);

	DBG("stream creation in progress");

	return NULL;
}

(1)、假设没有AVDTP会话,获取AVDTP连接状态;

sink->session = avdtp_get(&dev->src, &dev->dst);
idh.code\external\bluetooth\hcidump\parser\avdtp.c
struct avdtp *avdtp_get(bdaddr_t *src, bdaddr_t *dst)
{
………………
	session = avdtp_get_internal(src, dst);
………………

}
avdtp_get_internal 中设置 session->state状态。
session->state = AVDTP_SESSION_STATE_DISCONNECTED;

(2)、创建AVDTP流;
sink_setup_stream(sink,NULL)
idh.code\external\bluetooth\hcidump\parser\avdtp.c

gboolean sink_setup_stream(struct sink *sink, struct avdtp *session)
{
…………
	avdtp_set_auto_disconnect(sink->session, FALSE);//不能自己主动断开;

	if (avdtp_discover(sink->session, discovery_complete, sink) < 0)//调用avdtp_discover,
discovery_complete为回调函数;
		return FALSE;

	sink->connect = g_new0(struct pending_request, 1);

	return TRUE;
}

idh.code\external\bluetooth\hcidump\parser\avdtp.c

int avdtp_discover(struct avdtp *session, avdtp_discover_cb_t cb,
			void *user_data)
{
	int err;

	if (session->discov_cb)
		return -EBUSY;

	if (session->seps) {
		session->discov_cb = cb;
		session->user_data = user_data;
		g_idle_add(process_discover, session);
		return 0;
	}

	err = send_request(session, FALSE, NULL, AVDTP_DISCOVER, NULL, 0);
//发送AVDTP_DISCOVER命令出去
	if (err == 0) {
		session->discov_cb = cb;
		session->user_data = user_data;
	}

	return err;
}
idh.code\external\bluetooth\hcidump\parser\avdtp.c
static int send_request(struct avdtp *session, gboolean priority,
			struct avdtp_stream *stream, uint8_t signal_id,
			void *buffer, size_t size)
{
	struct pending_req *req;

	if (stream && stream->abort_int && signal_id != AVDTP_ABORT) {
		DBG("Unable to send requests while aborting");
		return -EINVAL;
	}

	req = g_new0(struct pending_req, 1);
	req->signal_id = signal_id;
	req->data = g_malloc(size);
	memcpy(req->data, buffer, size);
	req->data_size = size;
	req->stream = stream;

	return send_req(session, priority, req);//这个函数我们后面分析。
}

(3)、保存clientdbus信息;

pending->conn = dbus_connection_ref(conn);
	pending->msg = dbus_message_ref(msg);

2、send_req 创建L2CAP连接
idh.code\external\bluetooth\hcidump\parser\avdtp.c

static int send_req(struct avdtp *session, gboolean priority,
			struct pending_req *req)
{
	static int transaction = 0;
	int err;
	
	if (session->state == AVDTP_SESSION_STATE_DISCONNECTED) {//假设AVDTP没有连接,
		session->io = l2cap_connect(session);//(1)、创建l2cap连接;
		if (!session->io) {
			err = -EIO;
			goto failed;
		}
		avdtp_set_state(session, AVDTP_SESSION_STATE_CONNECTING);
	}

	if (session->state < AVDTP_SESSION_STATE_CONNECTED ||
			session->req != NULL) {//假设AVDTP没连接
		queue_request(session, req, priority);//把相关參数放入队列
		return 0;//在这里返回,后面AVDTP sock建立完毕后,会再次调用这个函数;
	}

	req->transaction = transaction++;
	transaction %= 16;

	/* FIXME: Should we retry to send if the buffer
	was not totally sent or in case of EINTR? */
	if (!avdtp_send(session, req->transaction, AVDTP_MSG_TYPE_COMMAND,
				req->signal_id, req->data, req->data_size)) {//(2)、发送相关命令
		err = -EIO;
		goto failed;
	}
…………
}

(1)、创建l2cap连接
sink connect的过程本质上是建立一个avdtp 连接的过程,avdtp是基于l2cap的,包含控制命令的发送和数据的发送都是l2cap的,所以这个图纸表示了建立一个发送控制命令的l2cap的socket,等这个socket建立起来以后,開始发送AVDPT_DISCOVER的请求;
idh.code\external\bluetooth\hcidump\parser\avdtp.c

	session->io = l2cap_connect(session);
static GIOChannel *l2cap_connect(struct avdtp *session)
{
	GError *err = NULL;
	GIOChannel *io;

	io = bt_io_connect(BT_IO_L2CAP, avdtp_connect_cb, session,
				NULL, &err,
				BT_IO_OPT_SOURCE_BDADDR, &session->server->src,
				BT_IO_OPT_DEST_BDADDR, &session->dst,
				BT_IO_OPT_PSM, AVDTP_PSM,
				BT_IO_OPT_INVALID);
	if (!io) {
		error("%s", err->message);
		g_error_free(err);
		return NULL;
	}

	return io;
}

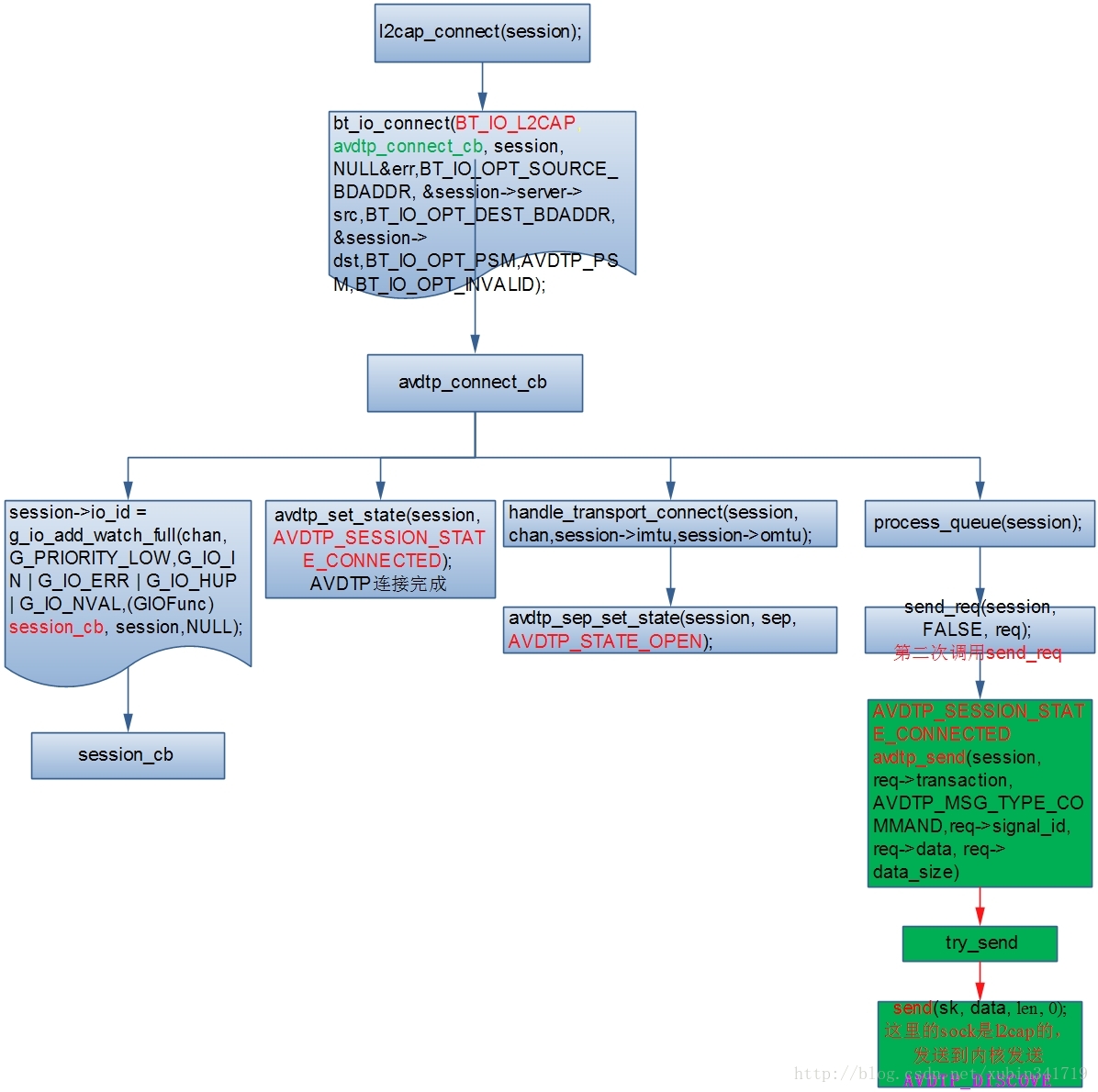
这个函数中注意两点,1)、bt_io_connect;2)、avdtp_connect_cb回调函数。
1)、bt_io_connect
idh.code\external\bluetooth\bluez\btio\btio.c

GIOChannel *bt_io_connect(BtIOType type, BtIOConnect connect,
				gpointer user_data, GDestroyNotify destroy,
				GError **gerr, BtIOOption opt1, ...)
{
	…………

	io = create_io(type, FALSE, &opts, gerr);
	if (io == NULL)
		return NULL;
	sock = g_io_channel_unix_get_fd(io);
	switch (type) {
	case BT_IO_L2RAW:
		err = l2cap_connect(sock, &opts.dst, 0, opts.cid);
		break;
//不同协议的连接,如L2CPA、RFCOMM、SCO
	case BT_IO_L2CAP:
		err = l2cap_connect(sock, &opts.dst, opts.psm, opts.cid);
		break;
	case BT_IO_RFCOMM:
		err = rfcomm_connect(sock, &opts.dst, opts.channel);
		break;
	case BT_IO_SCO:
		err = sco_connect(sock, &opts.dst);
		break;
…………
	connect_add(io, connect, user_data, destroy);

	return io;
}

Btio中l2cap_connect的实现:
idh.code\external\bluetooth\bluez\btio\btio.c

static int l2cap_connect(int sock, const bdaddr_t *dst,
					uint16_t psm, uint16_t cid)
{
	int err;
	struct sockaddr_l2 addr;

	memset(&addr, 0, sizeof(addr));
	addr.l2_family = AF_BLUETOOTH;
	bacpy(&addr.l2_bdaddr, dst);
	if (cid)
		addr.l2_cid = htobs(cid);
	else
		addr.l2_psm = htobs(psm);

	err = connect(sock, (struct sockaddr *) &addr, sizeof(addr));//建立BTPROTO_L2CAP
	if (err < 0 && !(errno == EAGAIN || errno == EINPROGRESS))
		return err;

	return 0;
}

2)、avdtp_connect_cb回调函数
idh.code\external\bluetooth\hcidump\parser\avdtp.c

static void avdtp_connect_cb(GIOChannel *chan, GError *err, gpointer user_data)
{
………………
	if (session->state == AVDTP_SESSION_STATE_CONNECTING) {//假设处于正在连接状态;
		DBG("AVDTP imtu=%u, omtu=%u", session->imtu, session->omtu);

		session->buf = g_malloc0(session->imtu);
		avdtp_set_state(session, AVDTP_SESSION_STATE_CONNECTED);//设置AVDTP状态为已经连接状态。

		if (session->io_id)
			g_source_remove(session->io_id);

		/* This watch should be low priority since otherwise the
		 * connect callback might be dispatched before the session
		 * callback if the kernel wakes us up at the same time for
		 * them. This could happen if a headset is very quick in
		 * sending the Start command after connecting the stream
		 * transport channel.
		 */
		session->io_id = g_io_add_watch_full(chan,
						G_PRIORITY_LOW,
						G_IO_IN | G_IO_ERR | G_IO_HUP
						| G_IO_NVAL,
						(GIOFunc) session_cb, session,
						NULL);

………………
	process_queue(session);//发送DISCOVER

	return;
…………
}

3、process_queue(session)发送DISCOVER命令出去
idh.code\external\bluetooth\hcidump\parser\avdtp.c

static int process_queue(struct avdtp *session)
{
…………
	*queue = g_slist_remove(*queue, req);

	return send_req(session, FALSE, req);
}

这个函数调用send_req,这个函数前面已经调用过,但是如今AVDTP的状态不同。第一次调用AVDTP_SESSION_STATE_DISCONNECTED状态,第二次调用为

AVDTP_SESSION_STATE_CONNECTED状态。
idh.code\external\bluetooth\hcidump\parser\avdtp.c

static int send_req(struct avdtp *session, gboolean priority,
			struct pending_req *req)
{
	static int transaction = 0;
	int err;
	
	if (session->state == AVDTP_SESSION_STATE_DISCONNECTED) {//第二次调用时。就不走这段函数
		session->io = l2cap_connect(session);
		if (!session->io) {
			err = -EIO;
			goto failed;
		}
		avdtp_set_state(session, AVDTP_SESSION_STATE_CONNECTING);
	}

	if (session->state < AVDTP_SESSION_STATE_CONNECTED ||//第二次调用也越过这段函数
			session->req != NULL) {
		queue_request(session, req, priority);
		return 0;
	}

	req->transaction = transaction++;
	transaction %= 16;

	/* FIXME: Should we retry to send if the buffer
	was not totally sent or in case of EINTR? */
	if (!avdtp_send(session, req->transaction, AVDTP_MSG_TYPE_COMMAND,
				req->signal_id, req->data, req->data_size)) {//avdtp_send就是基本的操作
		err = -EIO;
		goto failed;
	}

4、avdtp_send的实现
idh.code\external\bluetooth\hcidump\parser\avdtp.c

static gboolean avdtp_send(struct avdtp *session, uint8_t transaction,
				uint8_t message_type, uint8_t signal_id,
				void *data, size_t len)
{
	…………     
	/* Send the start packet */
	memset(&start, 0, sizeof(start));
	start.transaction = transaction;
	start.packet_type = AVDTP_PKT_TYPE_START;
	start.message_type = message_type;
	start.no_of_packets = cont_fragments + 1;
	start.signal_id = signal_id;

	memcpy(session->buf, &start, sizeof(start));
	memcpy(session->buf + sizeof(start), data,
					session->omtu - sizeof(start));

	if (!try_send(sock, session->buf, session->omtu))
		return FALSE;

………………
		cont.message_type = message_type;

		memcpy(session->buf, &cont, sizeof(cont));
		memcpy(session->buf + sizeof(cont), data + sent, to_copy);

		if (!try_send(sock, session->buf, to_copy + sizeof(cont)))
			return FALSE;

		sent += to_copy;
	}

	return TRUE;
} 

5、Try_sends函数的实现

static gboolean try_send(int sk, void *data, size_t len)
{
	int err;
	do {
		err = send(sk, data, len, 0);
	} while (err < 0 && errno == EINTR);

	if (err < 0) {
		error("send: %s (%d)", strerror(errno), errno);
		return FALSE;
	} else if ((size_t) err != len) {
		error("try_send: complete buffer not sent (%d/%zu bytes)",
								err, len);
		return FALSE;
	}

	return TRUE;
}

(二)、AVDTP_DISCOVER的命令发送流程如上图所看到的;
avdtp是基于l2cap的。包含控制命令的发送和数据的发送都是l2cap的,所以建立一个发送控制命令的l2cap的socket,等这个socket建立起来以后,開始发送AVDPT_DISCOVER的请求;|
`AVDTP_DISCOVER\AVDTP_GET_CAPABILITIES\AVDTP_SET_CONFIGURATION\AVDTP_OPEN\AVDTP_START:等一系列控制命令
建立了一个l2cap的连接。等有数据过来的时候,就開始触发逻辑,session_cb是一个很重要的函数。这里控制了整个连接的流程,我们以下会讲。剩下的就是通过avdtp_send来发送一个AVDTP_DISCOVER的命令,这个命令的作用就是查看远程设备看它支持那些sep(stream end point),也就是说是否支持source,sink等;
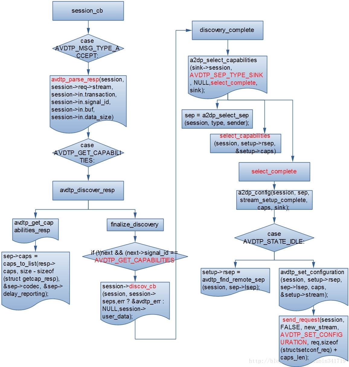
四、AVDTP_GET_CAPABILITIES命令发送(其它代码流程比較相似)
例如以下图所看到的:

这个图在发送了avdtp discover命令以后,会被先前设立好的回调函数运行,里面会把远程设备的sep都增加到session的seps连边里面去,然后開始发送AVDTP_GET_CAPABILITIES命令了。
当收到远端设备的回复消息后触发调用以下的逻辑:

在系列初始化、状态设定之后,发送哦AVDTP_SET_CONFIGURATION
五、AVDTP_SET_CONFIGURATION命令发送

发送AVDTP_OPEN命令;
六、AVDTP_OPEN的处理流程
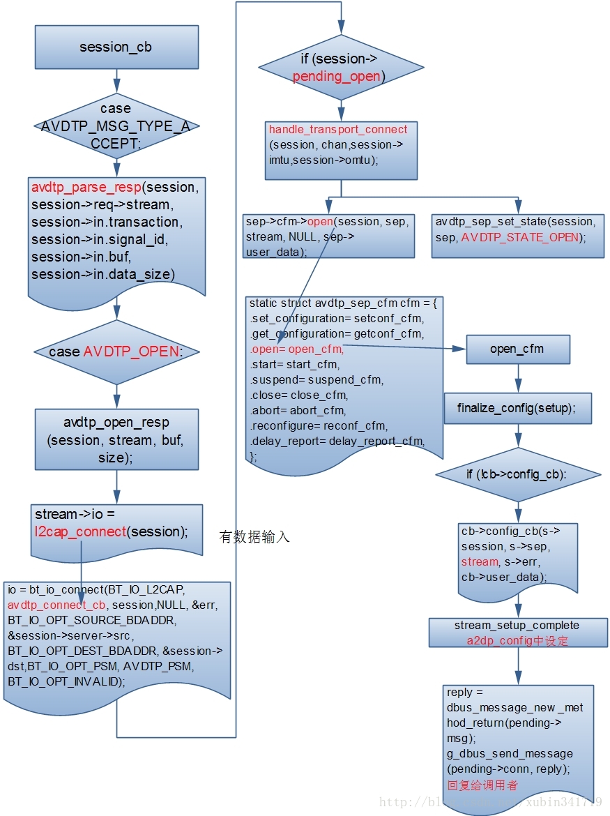
到这里就表示已经确立了sep和caps,開始打开AVDTP了。例如以下:

数stream_setup_complete里面会对先前的dbus消息进行回复;
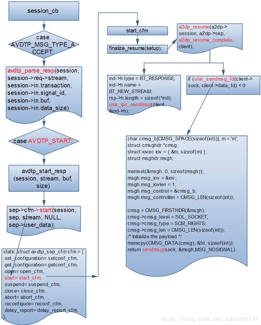
七、AVDTP_START命令发送

这里发送AVDTP_START的命令,它的触发是由client引起的,比方aplay –Dbluetooth 2.wav的时候通过alsa提供的bluetooth的插件。daemonbluetoothd-service-audio通过socket(PF_LOCAL, SOCK_STREAM,0);建立起一个socket来监听client的接入,触发server_cb的运行。在这里acceptclient,并设置监听函数client_cb。当收到client的启动流播放命令的时候就開始调用avdtp_start函数来发送命令。注意这里设置了一个回调函数a2dp_resume_complete,后面会被调用;当bluetoothd-service-audio收到了这个命令AVDTP_START的响应消息时运行以下的逻辑:

进程间传递文件描写叙述符,内核层里面的实现,通过socket发送这个文件描写叙述符,在内核里面把struct file信息传递给socket的peer端。它再取得一个空的fd把它和struct file关联起来。于是就实现了文件描写叙述符传递。







版权声明:本文博客原创文章。博客,未经同意,不得转载。

posted @ 2015-07-06 16:09  lcchuguo  阅读(1648)  评论(0)    收藏  举报