会员
周边
新闻
博问
闪存
众包
赞助商
Chat2DB
所有博客
当前博客
我的博客
我的园子
账号设置
会员中心
简洁模式
...
退出登录
注册
登录
笑不出花的旦旦
博客园
首页
新随笔
联系
订阅
管理
信号源01
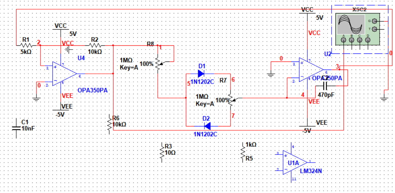
1、信号发生源:
积蓄型方波发生器
脉宽可调的方波发生器
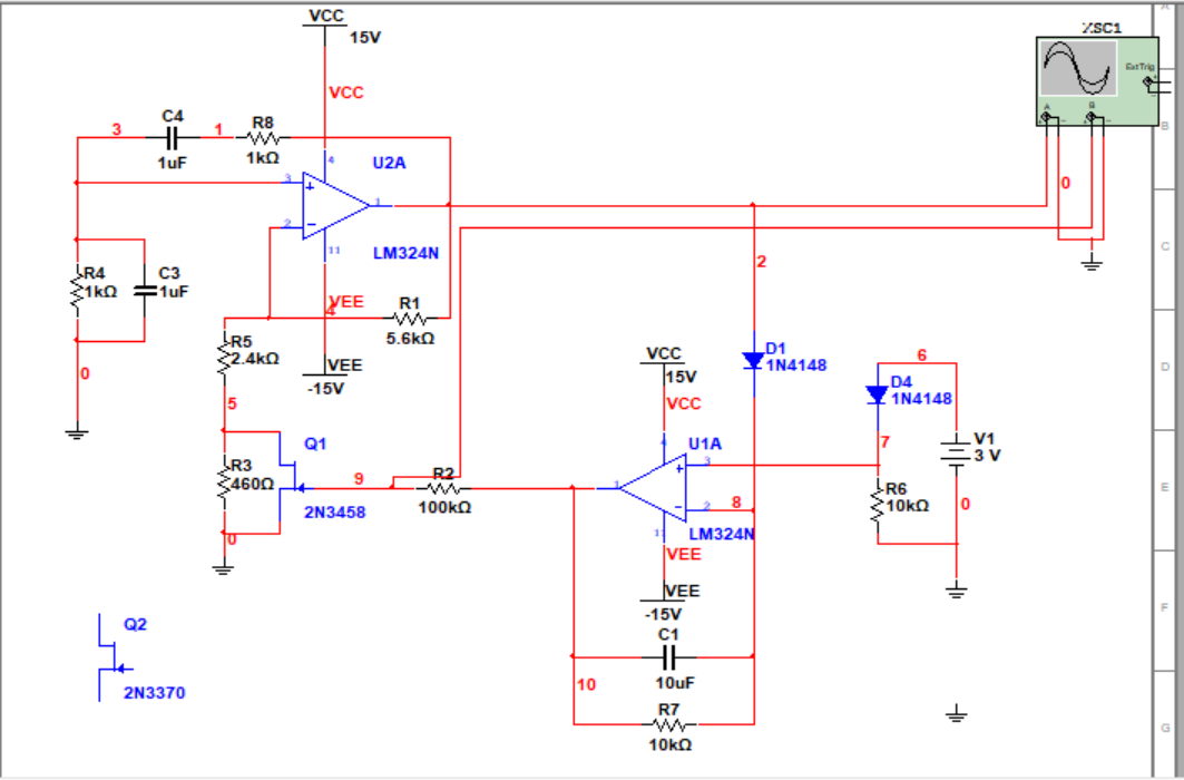
2、
正弦波发生电路:
正弦波发生电路:
正弦波发生电路:
posted @
2020-06-10 11:40
笑不出花的旦旦
阅读(
182
) 评论(
0
)
收藏
举报
刷新页面
返回顶部
公告