一.实践目的
- 1.能够理解POX控制器工作原理
- 2.通过验证POX的forwarding.hub和forwarding.l2_learning模块,初步掌握POX控制器的使用方法;
- 3.能够运用 POX控制器编写自定义网络应用程序,进一步熟悉POX控制器流表下发的方法。
二.实验环境
Ubuntu 20.04 Desktop amd63
三.实验要求
1.基本要求
- 搭建下图所示SDN拓扑,协议使用Open Flow 1.0,控制器使用部署于本地的POX(默认监听6633端口)
![]()
- 创建拓扑
2.阅读Hub代码模块,使用tcpdump验证Hub模块
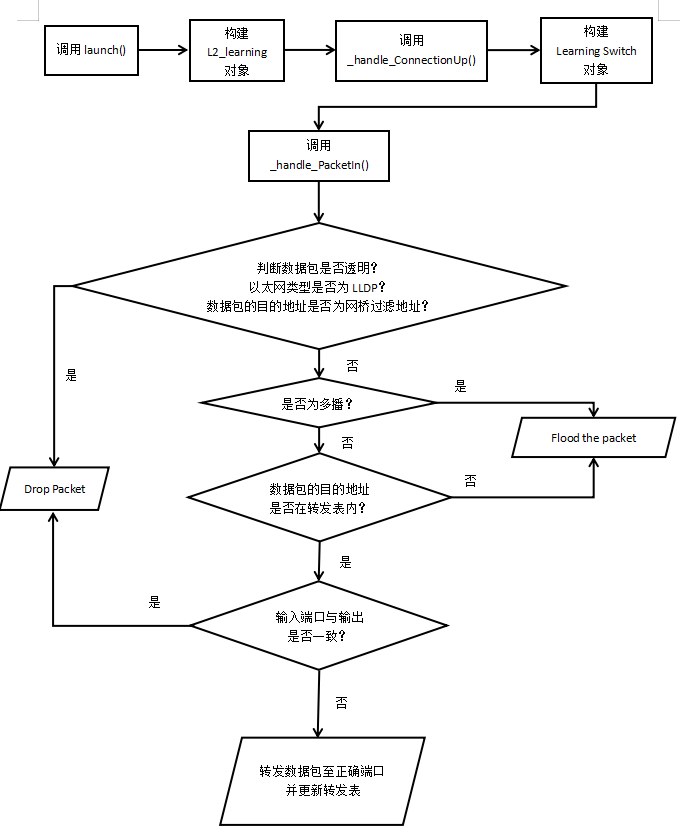
3.阅读L2_learning模块代码,画出程序流程图,使用 tcpdump 验证Switch模块。
![]()
![]()
- 程序流程图
![]()
3.实验总结
本次实验边看老师的pdf以及以前的复习就可以轻松完成。一开始的时候对于如何开启主机终端较为疑惑,不明白如何打开。后来通过同学的帮助以及网上的查阅,我才明白要使用命令行xterm h1 h2 h3才可以。对于之前的知识遗忘率较高,下次继续努力。





