构建第一个Netty应用:Echo服务器与客户端
1. 构建第一个Netty应用:Echo服务器与客户端
1.1. 简单的 Echo 服务器
这里,我们直接使用Netty作为独立的进程启动
1.1.1. Netty 依赖
maven依赖如下:
<dependency>
<groupId>io.netty</groupId>
<artifactId>netty-all</artifactId>
<version>4.2.7.Final</version>
</dependency>
1.1.2. Netty Server
这里我们直接通过Netty监听8080端口,作为服务端启动:
- EchoServer.java
import com.huawei.athena.netty.handler.EchoServerHandler;
import io.netty.bootstrap.ServerBootstrap;
import io.netty.channel.ChannelFuture;
import io.netty.channel.ChannelInitializer;
import io.netty.channel.ChannelOption;
import io.netty.channel.EventLoopGroup;
import io.netty.channel.nio.NioEventLoopGroup;
import io.netty.channel.socket.SocketChannel;
import io.netty.channel.socket.nio.NioServerSocketChannel;
import io.netty.handler.logging.LogLevel;
import io.netty.handler.logging.LoggingHandler;
import lombok.extern.slf4j.Slf4j;
import java.util.concurrent.atomic.AtomicBoolean;
@Slf4j
public class EchoServer {
private final int port = 8080;
private EventLoopGroup bossGroup;
private EventLoopGroup workerGroup;
private ChannelFuture serverChannelFuture;
private final AtomicBoolean running = new AtomicBoolean(false);
public void start() {
if (!running.compareAndSet(false, true)) {
log.info("the server is running");
return;
}
// 创建事件循环组
bossGroup = new NioEventLoopGroup(); // 用于接受连接
workerGroup = new NioEventLoopGroup(); // 用于处理连接
try {
ServerBootstrap b = new ServerBootstrap();
b.group(bossGroup, workerGroup)
.channel(NioServerSocketChannel.class) // 使用NIO传输通道
.option(ChannelOption.SO_BACKLOG, 100)
.handler(new LoggingHandler(LogLevel.INFO))
.childHandler(new ChannelInitializer<SocketChannel>() {
@Override
public void initChannel(SocketChannel ch) {
ch.pipeline().addLast(new EchoServerHandler());
}
})
.option(ChannelOption.SO_BACKLOG, 128) // 服务器套接字选项
.childOption(ChannelOption.SO_KEEPALIVE, true); // 客户端套接字选项
// 绑定端口并开始接收连接
serverChannelFuture = b.bind(port).sync();
log.info("Echo服务器启动,监听端口: {}", port);
// 等待服务器套接字关闭
} catch (InterruptedException e) {
log.error("can't start the netty server, ", e);
stop();
}
}
public void stop() {
if (!running.compareAndSet(true, false)) {
log.info("the server is running");
return;
}
log.info("Shutting down Echo server...");
// 先关闭服务器通道
if (serverChannelFuture != null) {
serverChannelFuture.channel().close().awaitUninterruptibly();
}
// 优雅关闭EventLoopGroup
if (workerGroup != null) {
workerGroup.shutdownGracefully();
}
if (bossGroup != null) {
bossGroup.shutdownGracefully();
}
log.info("Echo server shutdown complete");
}
}
1.1.3. 服务端回显处理
这里,我们实现了一个简单的业务逻辑,即收到客户端的数据后,不做任何处理,直接原样发送给客户端:
import io.netty.channel.ChannelHandler.Sharable;
import io.netty.channel.ChannelHandlerContext;
import io.netty.channel.ChannelInboundHandlerAdapter;
@Sharable
public class EchoServerHandler extends ChannelInboundHandlerAdapter {
@Override
public void channelRead(ChannelHandlerContext ctx, Object msg) {
ctx.write(msg);
}
@Override
public void channelReadComplete(ChannelHandlerContext ctx) {
ctx.flush();
}
@Override
public void exceptionCaught(ChannelHandlerContext ctx, Throwable cause) {
cause.printStackTrace();
ctx.close();
}
}
1.1.4. 主程序
public class NettyApp {
public static void main(String [] args) {
new EchoServer().start();
}
}
1.1.5. 验证
服务端启动进程NettyApp后,我们可以通过telnet命令与服务器交互:
telnet localhost 8008
如果一切正常,当你启动服务器后,在控制台上输入字符后,你应该能看到它原样的输出,类似如下打印:
12233445566778899
1.2. 简单的 Echo 客户端
1.2.1. Echo 客户端
这里我们为了介绍Netty的客户端的编程方式,我们使用Netty来构建一个Echo客户端应用程序,其代码如下:
import io.netty.bootstrap.Bootstrap;
import io.netty.channel.*;
import io.netty.channel.nio.NioEventLoopGroup;
import io.netty.channel.socket.SocketChannel;
import io.netty.channel.socket.nio.NioSocketChannel;
import io.netty.handler.codec.string.StringDecoder;
import io.netty.handler.codec.string.StringEncoder;
import io.netty.util.CharsetUtil;
import java.io.BufferedReader;
import java.io.InputStreamReader;
public class EchoClient {
private final String host;
private final int port;
public EchoClient(String host, int port) {
this.host = host;
this.port = port;
}
public void start() throws Exception {
EventLoopGroup group = new NioEventLoopGroup();
try {
Bootstrap bootstrap = new Bootstrap();
bootstrap.group(group)
.channel(NioSocketChannel.class)
.handler(new ChannelInitializer<SocketChannel>() {
@Override
protected void initChannel(SocketChannel ch) throws Exception {
ChannelPipeline pipeline = ch.pipeline();
pipeline.addLast(new StringDecoder(CharsetUtil.UTF_8));
pipeline.addLast(new StringEncoder(CharsetUtil.UTF_8));
pipeline.addLast(new EchoClientHandler());
}
})
.option(ChannelOption.TCP_NODELAY, true);
// 连接服务器
ChannelFuture future = bootstrap.connect(host, port).sync();
System.out.println("连接到Echo服务器 " + host + ":" + port);
// 从控制台读取输入
Channel channel = future.channel();
BufferedReader reader = new BufferedReader(new InputStreamReader(System.in));
while (true) {
String input = reader.readLine();
if (input == null || "quit".equalsIgnoreCase(input)) {
break;
}
channel.writeAndFlush(input);
}
// 等待连接关闭
channel.closeFuture().sync();
} finally {
group.shutdownGracefully();
}
}
// 客户端处理器
private static class EchoClientHandler extends ChannelInboundHandlerAdapter {
@Override
public void channelRead(ChannelHandlerContext ctx, Object msg) throws Exception {
String message = (String) msg;
System.out.println("服务器响应: " + message);
}
@Override
public void exceptionCaught(ChannelHandlerContext ctx, Throwable cause) throws Exception {
cause.printStackTrace();
ctx.close();
}
@Override
public void channelActive(ChannelHandlerContext ctx) throws Exception {
System.out.println("已连接到服务器");
}
@Override
public void channelInactive(ChannelHandlerContext ctx) throws Exception {
System.out.println("与服务器断开连接");
}
}
public static void main(String[] args) throws Exception {
String host = "localhost";
int port = 8080;
if (args.length > 0) {
host = args[0];
}
if (args.length > 1) {
port = Integer.parseInt(args[1]);
}
new EchoClient(host, port).start();
}
}
1.2.2. 验证方式
为了测试服务器和客户端,测试步骤如下:
-
先启动Echo服务器;
-
再启动Echo客户端;
-
等待客户端启动后,在客户端控制台上输入任意字符串;
客户端会接收控制台输入,并将客户端控制台的输入字符串发送到服务器,服务器接收到后,再原样发送回客户端。
程序运行的示例如下:
已连接到服务器
连接到Echo服务器 localhost:8080
123
服务器响应: 123
321
服务器响应: 321
2. 程序架构
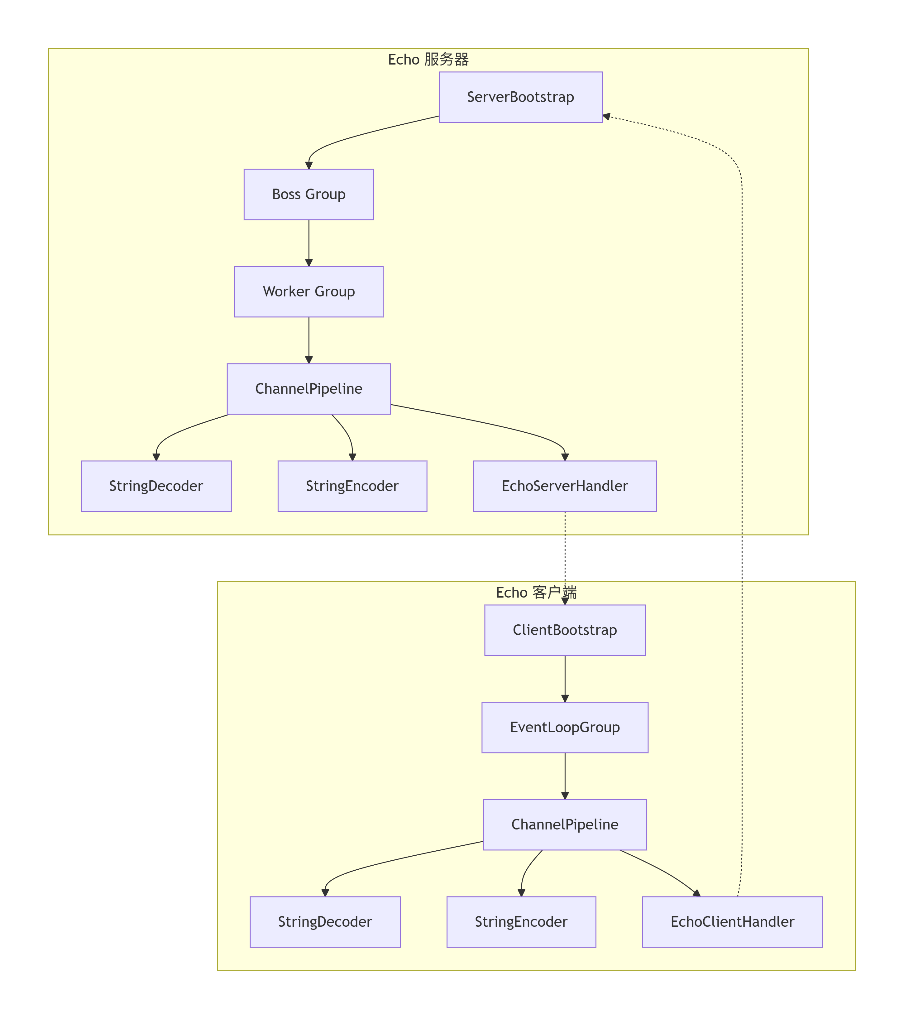
2.1. 架构原理
整体的架构原理如下:

图中的虚线代表数据流的走向。
这里我们简单介绍一下服务器和客户端的核心组件:
-
服务器端组件:
-
ServerBootstrap: 服务器启动引导类
-
Boss Group: 接受客户端连接(1个线程)
-
Worker Group: 处理网络I/O(多个线程)
-
ChannelPipeline: 处理器链
-
ChannelHandler: 业务逻辑处理器
-
-
客户端组件:
-
Bootstrap: 客户端启动引导类
-
EventLoopGroup: 处理所有I/O操作
-
ChannelPipeline: 与服务器相同的处理器链结构
-
这里我们就不详细展开了,后面的章节,会深入地介绍这些核心组件。
2.2. 通信时序
这个简单的Echo示例的交互时序如下:

这里,我们只需要知道,服务器启动后,当客户端运行后,就会立即与服务器建立一个TCP的长连接,后续的消息发送都在这条长连接上进行,服务端由EchoServerHandler处理客户端的网络数据(原样返回客户端的消息),这样,我们就在客户端能接收到服务器的回显内容了。
这里,需要注意的是,每一个新的TCP连接建立后,Netty都会重新创建一个新的 Channel Pipeline 用于处理网络数据。
3. 总结
这个示例简单展示了 Netty 基于事件驱动和 Reactor 模式的高性能网络编程原理,通过清晰的组件分离和流水线处理机制,实现了高效可靠的网络通信。

浙公网安备 33010602011771号