课程实践项目设计
一、酒店管理系统用例图
在图中,用户通过登录界面输入信息与数据库信息匹对,确定用户的权限。

二、类图与活动图
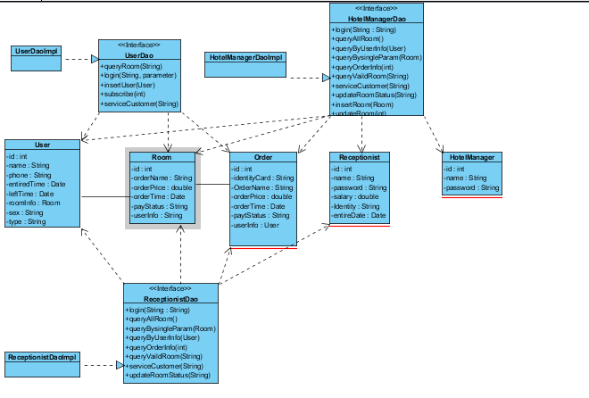
order,room,receptionist,hotelmanager,user五个示例类为数据库(被操作的数据),三个实现类用来对数据进行操作。


三、用户设计界面


四、项目结构图
Controller类是负责接收用户的请求,和完成请求转发及用户响应的操作。Dao持久层,负责数据库中数据的增删改查,Service业务层,所有的内部的业务逻辑都会放在这里处理。


浙公网安备 33010602011771号