2022年我的前端面试小结(70题)

前言
金九银十,因为各种原因我离职了,然后开始步入找工作的情况,base厦门,下面简单复盘一下多家公司被问到的一些面试题。后面的题目很多都是重复性的或者相关的,我只是简单说说自己回答,具体答案你要自己去学习去理解,这样才是你的,有些题我放一些参考链接,你可以根据实际去学习。
内容有点多,建议点赞收藏 那就是会了

自我介绍
大部分情况,面试官简单说一下自己然后让你自我介绍一下。这是第一步,基本都会有,我也有碰见不需要让我自我介绍的面试官(雷厉风行的那种 说你基本情况简历有,我们跳过自我介绍环节直接开始)
自我介绍:面试官早上/下午好,我叫王小二,某年某学校某专业毕业,今天来应聘贵公司的前端工程师岗位,我从事前端开发三年多,然后简单描述第一家入职情况,第二家公司入职情况。说一下自我性格等等,巴拉巴拉精简一点
面试题复盘
这里是我记录的一些面试题 没有难度顺序 只是一个简单复盘,个别题目有点小重复,没有进行二次过滤。下面面试题基本以vue2为准,少部分涉及vue3
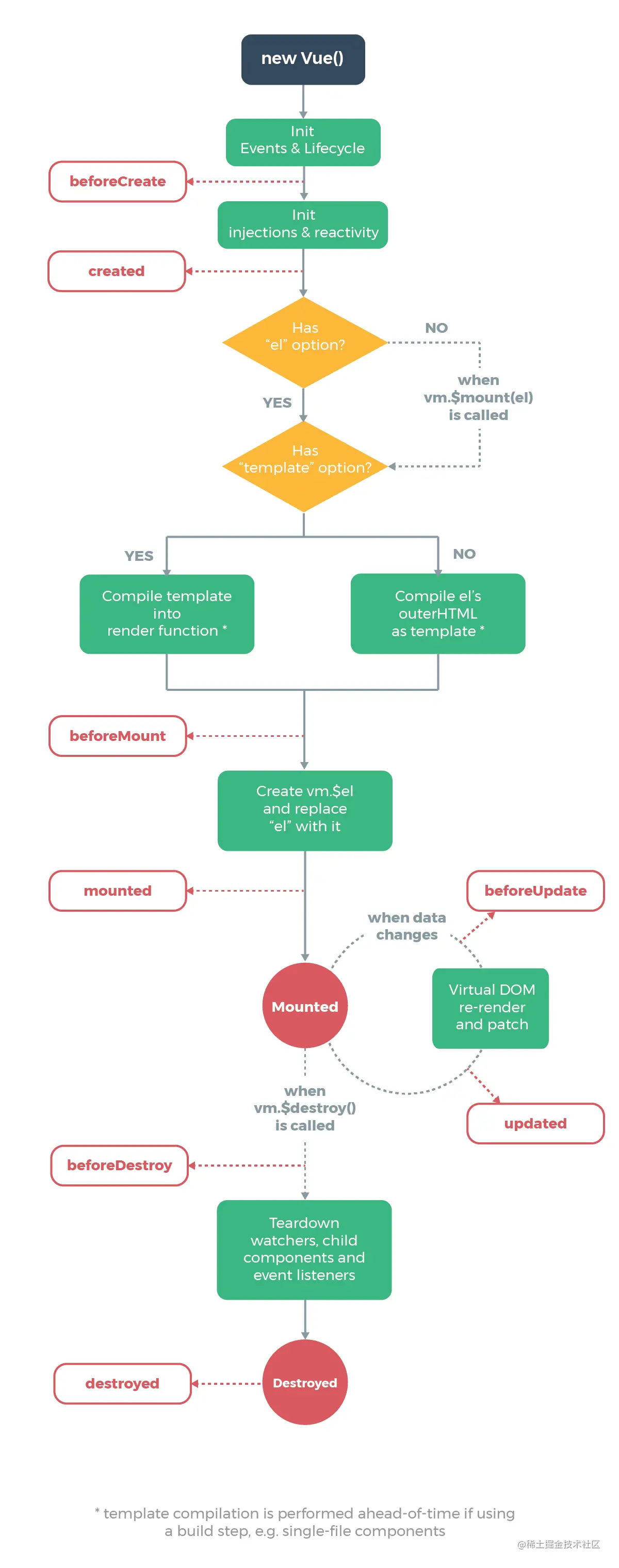
1.生命周期
beforeCreate => created =>beforeMount => Mounted =>beforeUpdate => updated =>beforeDestroy=> destroyed
keep-alive下:activated deactivated

扩展链接
2.父子生命周期顺序
父beforeCreate => 父created => 父beforeMount => 子beforeCreate => 子created =>子beforeMount => 子Mounted=>父Mounted
子组件先挂载 然后到父组件,更新也类似 父beforeUpdate =>子beforeUpdate => 子updated => 父updated
扩展链接
3.父子组件传值
vue2为例: emit propsemitpropsref parentparentchildren eventBus provide/inject vuex
扩展链接
4.跨域8种解决方案
- iframe + document.domain location.hash window.name等三种
- postMessage
- proxyTable
- nodejs 中间件
- cors
- websocket
- jsonp
- nginx反向代理
扩展链接
5. 普通函数 箭头函数的区别* 构造函数
- 1.箭头函数没有原型 原型是undefined
- 2.箭头函数this指向全局对象 而函数指向引用对象
- 3.call,apply,bind方法改变不了箭头函数的指向
改正一下第二点:箭头函数的this指向创建时 父级的this。 或者用另一个兄弟说的:箭头函数的this应该是创建时所在作用域指向的对象
扩展链接
6.reduce(累加器的使用,自己实现)
- arr.reduce(a,b)
- a为一个函数,b为初始值
- arr.reduce((a,b,c,d)=>{a为初始值,计算后的total b为当前数组值 c为当前idnex d为整个数组 })
扩展链接
7.jq和vue什么区别 *
Vue.js 一个核心思想是数据驱动。所谓数据驱动,是指视图是由数据驱动生成的,我们对视图的修改,不会直接操作 DOM,而是通过修改数据。它相比我们传统的前端开发,如使用 jQuery 等前端库直接修改 DOM,大大简化了代码量。特别是当交互复杂的时候,只关心数据的修改会让代码的逻辑变的非常清晰,因为 DOM 变成了数据的映射,我们所有的逻辑都是对数据的修改,而不用碰触 DOM,这样的代码非常利于维护。
- vue数据驱动
- jq控制dom元素
- 简单或者很少dom元素 如果对比两者看上去差距不大 dom元素和操作的多,就会发现vue更加方便简洁
- vue渲染优雅,代码易维护
8.基本数据类型、引用类型、基本类型的区别...
string、boolean、number、null、undefined、symbol、bigInt
object
9.promise 和 async await相关知识 es6
es6的知识点:
- 声明和表达式:let const 解构赋值 Symbol
- 内置对象:Map和Set proxy和reflect
- 字符串模板
- 函数:参数扩展 箭头函数 迭代器 for of
- class类
- export和import 模块
- promise async await和generator
10.宏任务和微任务(event loop) promise属于哪个
- 事件循环
- 任务队列
- 宏任务
- 微任务
11.vue2和vue3的区别 (vue3快在哪)
- diff算法增加patchFlag静态标识,只对比有静态标识的dom元素
- 事件增加缓存
- 很多文本节点提升 只定义一次,渲染时不需要再次定义,vue2每次都需要重新定义
- ssr渲染 以字符串方式渲染
- proxy替换了之前的defineProperty
- vite
- ts
...
12.vue2的一些原理 (深入了解一下)
nextTick、diff、虚拟dom、watch、等等
13.cesium和three.js、babylon.js 地图引擎和3d地图等等(个别需要)
地图或者3D相关知识
14.vuex的一些知识 (扩展 router axios)
state moudles getter actions moutation
15.axios fetch ajax区别
axios的拦截器interceptors request response
16.vue2的filter
17.es6 比如promise ...
重复了 说明es6知识点的重要性
18.es6 解构为什么出现 解决了什么问题
- 数据取值赋值
- 获取对象属性值
- 代码更简洁等
19.v-if和v-show的区别
- 有无渲染
- 建议使用的场景
v-for+v-if 同时使用出现警告的原因等等
20.v-for的key的作用
diff算法的对比标识 加快diff
21.diff算法和虚拟dom的一些知识
- 创建dom树
- 生成样式表
- 把dom树和样式表关联起来,生成Render树
- 布局layout
- paint 绘制
虚拟dom是一个js对象
22.路由的两种方式 路由守卫
hash history 使用 常用钩子 实现原理
23.动态加载路由的实现
24.系统权限的实现和控制 (可以考虑一下项目登陆相关问题)
- 结合后端
- 纯前端
- 如何封装
- 不同角色
25.watch和computed的区别
- 使用场景
- computed有缓存
- 都是vue watcher类
26.说说你自己项目碰到的难点
结合自己项目 说几个 可以往自己擅长方向引 比如性能优化 数据埋点 或者工程化实践等等
27.[]==false 和 ![]==false
- 第一个 []==false 转为数字 0==0
- 第二个 ![]==false 转为布尔 false==false
可以思考一下显性转换和隐性转换
28.性能优化
巴拉巴拉 从代码 网络 资源加载 打包部署 等等层面去简单阐述 性能优化可说的地方太多
社区里就有很多优秀的性能优化文章(大佬),建议收藏阅读
2.写给中高级前端关于性能优化的9大策略和6大指标 | 网易四年实践
4.Vue 项目性能优化 — 实践指南(网上最全 / 详细)
思考:用户体验优化 比如白屏加载问题(骨架屏)
29.router守卫和系统权限 对应23、24
- 路由封装、懒加载等等
- 系统权限
30.vue和react的相同点和不同点 两个问题
相同:
- 都使用了虚拟dom、
- 都有ssr、
- 都支持jsx,
- 性能好、
- 响应式、
- 数据驱动、
- 将注意力集中保持在核心库,同时也关注路由和负责处理全局状态管理的辅助库。
区别:
- vue使用于小项目、
- vue学习成本低、
- vue渲染更快、
-vue有模板而react是jsx、
- vue双向数据绑定,
- react是单向、
- vue有指令语法、
小结:react是all in js 和vue是 all in .vue
31.webpcack打包图片的方式
base64 和 地址引入
32.content-type的类型有哪些
- application/json
- multipart/form-data
- raw
- binary
- plain/text
- ...
33.http请求的方法有哪些
- get
- post
- head
- put
- delete
- connect
- trace
- options
34.es6原理
同#9
35.高阶函数和偏函数、柯里化
参数是函数的函数为高阶函数
返回函数为偏函数
36.async Generator promise区别 都是异步解决方案
- async/await为Generator的语法糖。
- Generator yield分步调用,then()去持续调用
- async/await返回的是一个promise对象,所以可以在后面写then();
37.怎么判断浏览器是否支持es6
可以使用一个es6语法 看看是否抛出错误
38.form和json等等post传参的区别
content-type类型
39.vue的data为什么是函数返回而不是直接一个对象
组件的data如果直接返回一个对象,那多次引入该组件,他们的data的映射地址是一样的,造成了互相污染,而如果是函数返回一个对象,就是每次注册组件都是生成一个新的对象,他们的映射地址是不同的
40.hock:生命周期
this.$once('hook:beforeDestroy',()=>{ })
41:怎么判断登录用户 是否有该页面权限 token过期 等等知识
又是权限相关 很容易被问
42.路由守卫的函数再过一遍 比如beforeEach
重复出现的问题
43.defineProperty的属性值有哪些
- configurable 是否可以删除属性和属性描述
- enumerable 才能出现在对象枚举中
- value 初始值
- writable 是否能被赋值运算符改变
- get
- set
手写题:一个obj={a:0}每次取属性a 值+1
简单实现:外面增加一个记录值
44.vuex中mutations与actions的使用及区别
- Action 提交的是 mutation,而不是直接变更状态。
- Action 可以包含任意异步操作。
45.observe observer dep watcher 、、、vue2的原理
vue2原理学习
(鲨鱼哥的Vue2源码系列专栏)[juejin.cn/column/6961…]
46.webpack 的loader
use test loader exclude
区别于plugins
47.ts的readOnly ? public
ts知识、
48.nextTick原理
dom更新之后执行的回调
可以用来获取更新后的dom元素
49.axios拦截器
interceptor
50.extends和vue.use mixins混入
插件要有install才可以use
区分extends:...和vue.extend
- extend只能导入一个对象而mixins可以一个数组多对象
vue.extend()方法其实是vue的一个构造器,继承自vue- 可以通过
extent拓展全局组件
51.vue的init() 原理
beforeCreate init了events和生命周期
52.vue的component 全局注册和局部注册有什么区别
- 全局组件:Vue.component()
- 局部组件:components:
53.项目的api和router封装看看
重复题
54.eventbus手动实现
55.虚拟dom的一些思考
56.vite快在哪 vite优点
- webpack使用ployfill注册依赖
- vite使用了ESM注册依赖
- vite打包体积更小 vite更快 vite配置更简单
57.defineProperty和proxy的区别
- defineProperty是劫持对象的数据
- 而proxy是整个对象
58.react和vue的区别
重复:
- 相同点:都有虚拟dom 都有ssr 响应式 都支持jsx 都有对应的状态管理和路由管理库 都专注于自身库
- 不同:vue双向数据绑定 vue渲染更快 vue学习成本更低 vue中文文档较多 vue有templete而react是jsx
59.setup data耦合相关知识
60.js闭包的概念
- 一个函数和该函数所拥有的变量之和的环境
- 外部获取使用该变量 但是不能被外部直接改变 要使用该函数拥有的方法去调用
61.三次握手 和四次挥手 http相关概念1.1增加了keep-alive 常用状态码 比如301 302
http http1.0 http1.1 https http2.0等等(待加强)
62.js为什么是单线程
js设计之初是为了加快客户端和服务器的访问,多线程的话,多个地方改变dom元素,为导致混乱,更难设计
63.h5的worker
- 这是h5的一个api
- 也是一个类
- new worker新增一个线程 但是这个线程有限制不能操作dom元素而且受主线程管理
64.eventLoop的宏任务和微任务
- 事件循环
- 任务队列
- 宏任务
- 微任务
(先执行宏任务再执行微任务)
65.pnpm npm yarn的区别
66.webpack和vite对比 和webpack常用api(loader和plugins)
- webpack使用polyfill加载模块
- 而vite使用ESM加载模块
- vite速度更快 打包体积更小 易于配置
- loader加载器
67.vue3和vue2对比,vue3快在哪
- diff算法增加了一个静态标记 只对比有标记的dom元素
- 文本dom元素提升 只声明一次 render的时候可以多次使用不像之前vue2需要每次都重新声明渲染
- 事件增加了缓存
- 现在使用proxy直接获取属性而不是之前defineProperty劫持数据属性 要知道对应属性名字
- 使用了ssr更新渲染 把它们当做字符串快速更新渲染
扩展链接
68.缓存分为强缓存和协商缓存 区别于存储(cookie sessionStorage localStorage)
- 强缓存不需要向服务器发送请求
- 而协商缓存需要发送一个get请求 304
69.双向绑定原理
实现 然后不绑定value的话用model钩子改变
model钩子(props 、event)
70.MVVM
算法题(被问到的)
- 反转链表
- 合并两个有序链表(扩展到合并k个有序链表)
面试小趣事
- 面试碰到了阿宝哥是面试官,当时挺紧张的
- 最长一次当次面试超过了100min,口干舌燥(佩服自己那么能bilibili说一大堆)
- 入职后找到帮忙内推的小伙伴 期待可以面基了
面试小总结
一般来说面试被问:
- html(涉及较少,被问过,没记住差不多): 如语义话标签或者非语义话标签有哪些
- css(涉及少):如权重 布局
- js:涉及多,数据类型、原型链、闭包... 其中几个
- 框架:涉及多 vue或者react重点设计一个 使用和原理 或者一些设计思想
- 性能优化:一题 (如果你有这方面优势可以主动往这引)
- 计算机基础 重要,问的不一定多
- 服务端 node.js nginx等
- 工程化 ci/cd
- 算法(大厂必备吧)
- ...
非大厂准备js和框架 然后再有1-2点其他熟悉或者优势就没问题
后话
面试是双向选择,总的准备很重要,状态也很重要,比如一开始就被面试官压制了,如果没调整回来,那后面的面试可能就不怎么顺利了。金九银十,我九月中旬离职,十月中旬入职,面试了一个月多,也算是给自己一个满意的答案。

我对新公司还是很满意的,入职标配M1 mac和其他一些硬件,公司技术和生活氛围很足,各种建设和技术文档我看都看不完,日常活动也不少,其他一些七七八八福利,可以私聊帮忙内推,内推成功我也有奖励就是(嘻嘻😁😁)。

本人的基础还是不够,深度也不够,这样导致亮点很少,待加强...
这篇文章在之前10月中旬就一直存在于草稿箱,一直没有发出来,10月初的几家公司题目没加进来,用于面试前自己默默过一遍,面试细节很多,也就不一一说了,准备的好,就all in。
祝跳槽或者找工作的xdjmm都能找到理想的工作!!!没跳槽的xdjmm都能升职加薪,迎娶白富美/高富帅!
如果你还有想补充或者说明的欢迎留言评论。
熟能生巧(Practice make perfect!)。

web前端面试题库 VS java后端面试题库大全
技术分享
1、前端技术导航大全 推荐:★★★★★
地址:前端技术导航大全
2、前端面试题库
推荐:★★★★★
地址:前端面试题库

3、开发者颜色值转换工具
推荐:★★★★★
地址 :开发者颜色值转换工具
2、前端边框阴影在线工具
推荐:★★★★★
地址:前端边框阴影在线工具

浙公网安备 33010602011771号