百度智慧城市白皮书 附下载

城市是社会分工和生产力发展的结果,是人类文明的重要组成部分。进入二十一世纪以来,我国城市化进程加速,以人工智能、云计算、大数据、物联网等新一代信息技术驱动的智慧城市逐步发展,为新时代促进经济增长、建设美好生活、实现城市可持续发展,提供了可行之路。

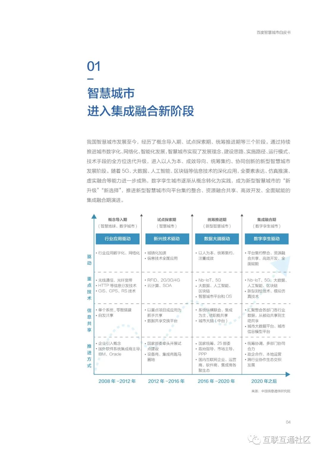
关注公众号:【互联互通社区】,回复【ZHCS041】获取全部报告内容。
2021年是不平凡的一年,我国宣告实现了第一个百年奋斗目标,全面建成了小康社会,开始向全面建成社会主义现代化强国的第二个百年奋斗目标迈进。在国家新型城镇化大背景下,十四五规划纲要强调“加快数字化发展,建设数字中国”,明确提出“以数字化助推城乡发展和治理模式创新”,为智慧城市未来十年的发展作出战略指引。


关注互联互通社区公众号,回复以下编号,可快速下载相关报告。
ZHCS001:2020中国智慧城市发展研究报告
ZHCS002:华为智慧城市未来发展白皮书
ZHCS003:智慧城市成功案例集
ZHCS004:区块链赋能新型智慧城市白皮书
ZHCS005:2020智慧城市产业图谱报告
ZHCS006:新型智慧城市发展研究报告
ZHCS007:5G赋能智慧城市白皮书
ZHCS008:华为智慧政务解决方案
ZHCS009:中国联通:5G智慧交通白皮书
ZHCS010:智慧教育场景白皮书
ZHCS011:智慧社区(企鹅智家)解决方案
ZHCS012:未来智慧园区白皮书
ZHCS013:智慧消防解决方案
ZHCS014:智慧环保平台建设方案
ZHCS015:中国电信智慧环卫解决方案
ZHCS016:智慧农业发展研究报告
ZHCS017:智慧水务行业市场研究
ZHCS018:中国智慧企业转型升级蓝图
ZHCS019:2019中国智能家居发展白皮书
ZHCS020:中国智慧杆塔白皮书
ZHCS021:华为应急指挥解决方案
ZHCS022:5G时代智慧医疗健康白皮书
ZHCS023:智慧工地解决方案
ZHCS024:2020智慧零售研究报告
ZHCS025:中国智慧城市行业趋势报告
ZHCS026:中国智慧城市厂商全景报告
ZHCS027:5G智慧城市安全需求与架构白皮书
ZHCS028:智慧能源白皮书
ZHCS029:2020中国智能家居行业研究报告
ZHCS030:华为5大场景下的智慧应急解决方案
ZHCS031:华为智慧旅游解决方案
ZHCS032:华为智慧企业总部楼宇解决方案
ZHCS033:中国智慧金融报告
ZHCS034:2021年中国智慧养老服务发展报告
ZHCS035:阿里云IoT办公园区解决方案
ZHCS036:中国智慧园区标准化白皮书
ZHCS037:2021年智慧菜市场研究报告
ZHCS038:AI赋能智慧城市白皮书
ZHCS039:智慧城市顶层规划咨询方法论
ZHCS040:首都智慧地铁发展白皮书
ZHCS041:百度智慧城市白皮书
以下是报告部分内容


















声明
来源:百度智能云,互联互通社区推荐阅读,版权归作者所有。文章内容仅代表作者独立观点,不代表互联互通社区立场,转载目的在于传递更多信息。如涉及作品版权问题,请联系我们删除或做相关处理!
互联互通社区
互联互通社区专注于IT互联网交流与学习,旨在打造最具价值的IT互联网智库中心,关注公众号:互联互通社区,每日获取最新报告并附带专题内容辅助学习。
方案咨询、架构设计、数字化转型、中台建设、前沿技术培训与交流,合作请+微信:hulianhutongshequ

关注公众号:【互联互通社区】,回复【ZHCS041】获取全部报告内容。


浙公网安备 33010602011771号