数字电网白皮书 附下载

以新一代数字技术为代表的第四次工业革命向经济社会各领域全面渗透,引领生产方式和经营管理模式快速变革。国家在能源革命、数字中国、数字经济等方面作出一系列重大决策部署,积极推进数字产业化、产业数字化,促进数字经济与实体经济的深度融合,推动经济高质量发展。

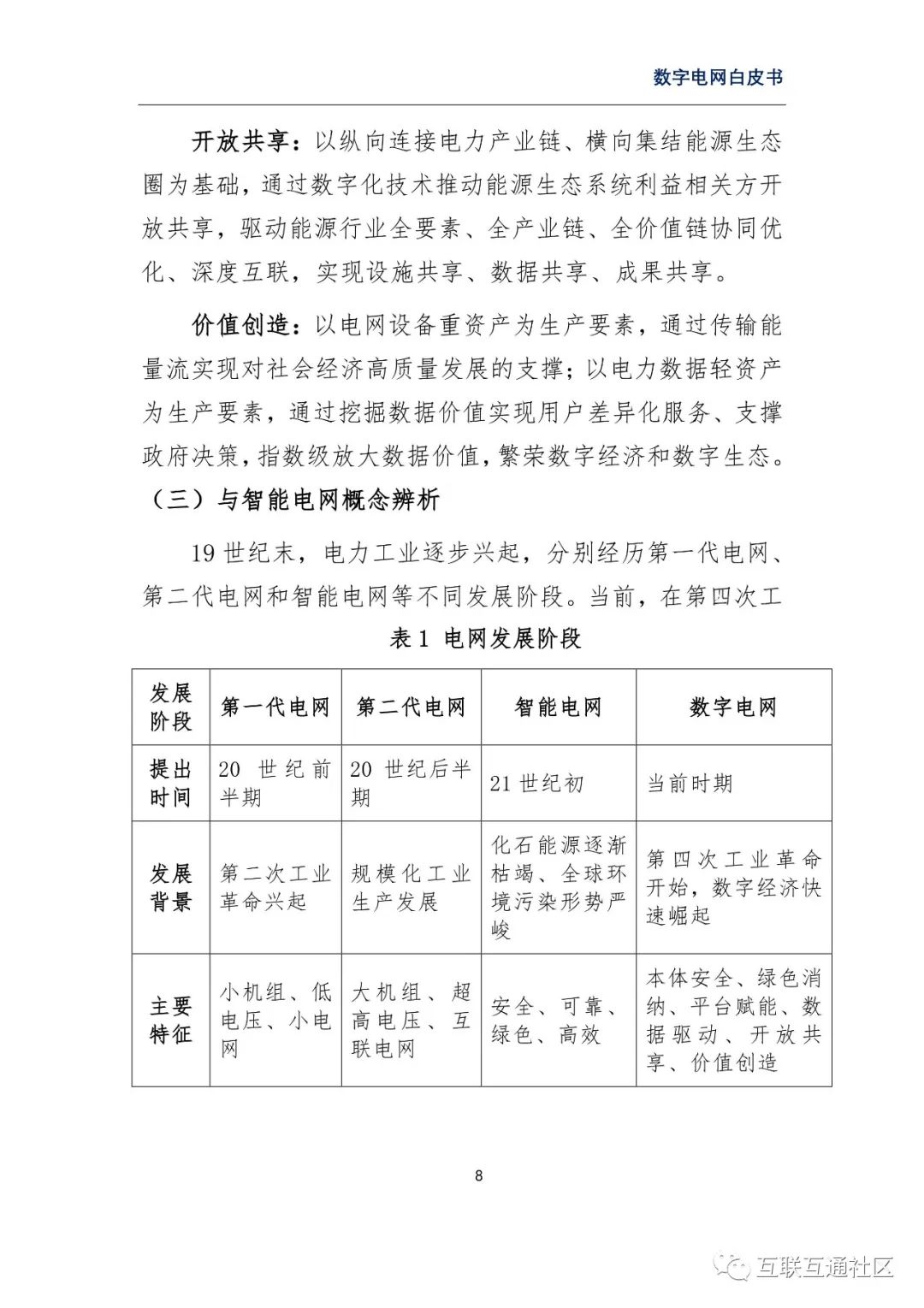
关注公众号:【互联互通社区】,回复【SZJJ068】获取全部报告内容。
南方电网公司作为关系国计民生的国有重要骨干企业,坚决贯彻落实国家一系列重大部署,紧紧把握历史机遇,以数字化转型为抓手,持续推进传统电网数字化、网络化、智能化,建设数字电网,以“电力+算力”带动能源产业能级跃升,促进经济社会高质量发展。


关注互联互通社区公众号,回复以下编号,可快速下载相关专题报告合辑。
SZJJ001:上海市数字经济发展研究报告
SZJJ002:全球数字经济新图景
SZJJ003:年中国数字经济发展报告
SZJJ004:数字经济新业态新模式发展研究报告
SZJJ005:中国企业数字化转型路径实践研究报告
SZJJ006:中兴通讯AIVO数字化运营方案白皮书
SZJJ007:企业数字化学习趋势洞察蓝皮书
SZJJ008:企业数字化升级之路
SZJJ009:数字化智能制造解决方案
SZJJ010:中国企业数字化智能化研究报告
SZJJ011:新华三数字化转型与实践
SZJJ012:数字化时代的运营模式
SZJJ013:新形势下,企业如何进行数字化转型
SZJJ014:新华三数字化转型之道白皮书
SZJJ015:全球产业数字化转型趋势及方向研判
SZJJ016:用友:企业数字化转型方法论
SZJJ017:金蝶:中国企业数字化转型白皮书
SZJJ018:华为:行业数字化转型方法论白皮书
SZJJ019:西门子:企业数字化转型服务
SZJJ020:5G与数字建造-5G技术引领数字化发展白皮书
SZJJ021:企业数字化转型的道与术
SZJJ022:RPA赋能企业数字化转型
SZJJ023:中国银行业数字化趋势报告
SZJJ024:数字时代治理现代化研究报告
SZJJ025:数字内容产业趋势报告
SZJJ026:我国数字乡村发展报告
SZJJ027:制造业数字化转型解决方案
SZJJ028:中国数字科技兵器谱报告
SZJJ029:能源电力数字化转型研究报告
SZJJ030:数字化转型工作手册
SZJJ031:中国城市数字经济指数蓝皮书
SZJJ032:国有企业全链路数字化转型白皮书
SZJJ033:IT数字化能力和运营效果成熟度模型
SZJJ034:2021中国数字经济发展白皮书
SZJJ035:中国保险行业数字化升级研究报告
SZJJ036:2021年中央企业数字化转型研究报告
SZJJ037:2021企业营销数字化转型研究报告
SZJJ038:2020中国产业数字化报告
SZJJ039:数字新基建助推银行数智化转型
SZJJ040:数字化转型:科技赋能供给创造需求
SZJJ041:埃森哲中国企业数字转型指数
SZJJ042:制造业数字化发展模式的先进探索
SZJJ043:数字化转型中的人才技能重建
SZJJ044:多域协同使能行业数字化转型白皮书
SZJJ045:中小微企业数字化升级研究报告
SZJJ046:中国数字人民币发展观察与综合分析
SZJJ047:数字人民币发展研究报告
SZJJ048:2021年中国数字化采购研究报告
SZJJ049:2021中国零售数字化转型研究报告
SZJJ050:2021数字经济核心产业统计分类
SZJJ051:中国联通数字乡村白皮书
SZJJ052:数字经济百项场景
SZJJ053:城市数字化转型白皮书(2021)
SZJJ054:2021年华为数字孪生城市白皮书
SZJJ055:制造业数字化转型路线图
SZJJ056:数字政府云原生基础设备白皮书
SZJJ057:数智技术驱动智能制造白皮书
SZJJ058:数字中国发展报告
SZJJ059:数字孪生城市白皮书
SZJJ060:全球数字治理白皮书
SZJJ061:时空人工智能赋能数字孪生城市白皮书
SZJJ062:企业数字包容实践与价值白皮书
SZJJ063:数字孪生体技术白皮书
SZJJ064:企业数字化治理应用发展报告
SZJJ065:2021中国政企数字化网络安全研究报告
SZJJ066:2021中国产业数字化发展报告
SZJJ067:5G赋能行业园区数字化转型技术白皮书
SZJJ068:数字电网白皮书
以下是报告部分内容

















声明
来源:南方电网,互联互通社区推荐阅读,版权归作者所有。文章内容仅代表作者独立观点,不代表互联互通社区立场,转载目的在于传递更多信息。如涉及作品版权问题,请联系我们删除或做相关处理!
互联互通社区
互联互通社区专注于IT互联网交流与学习,旨在打造最具价值的IT互联网智库中心,关注公众号:互联互通社区,每日获取最新报告并附带专题内容辅助学习。
方案咨询、架构设计、数字化转型、中台建设、前沿技术培训与交流,合作请+微信:hulianhutongshequ

关注公众号:【互联互通社区】,回复【SZJJ068】获取全部报告内容。


浙公网安备 33010602011771号