2021制造业数字化转型路线图 附下载

在9月23日于深圳举办的全国工业互联网平台赋能深度行(深圳站)活动中,大家期待已久的《制造业数字化转型路线图》白皮书正式发布。《制造业数字化转型路线图》是由中国电子技术标准化研究院牵头,联合兰光创新、阿里、腾讯、海尔等28家单位共同编写,旨在为“政、产、学、研、用”各方组织开展制造业数字化转型工作提供参考,服务于我国制造业数字化建设和推广。

本报告以政府侧和企业侧需求为导向,以“如何推进制造业数字化转型”问题为出发点,聚焦数字化转型的概念、维度、原则、实践、标准、抓手等方面,给出制造业数字化转型的基本方法论。回答制造业数字化转型“是什么”、“转什么”、“怎么转”、“转到哪”、“用何转”、“抓什么”等问题。


关注互联互通社区公众号,回复以下编号,可快速下载相关专题报告合辑。
SZJJ001:上海市数字经济发展研究报告
SZJJ002:全球数字经济新图景
SZJJ003:年中国数字经济发展报告
SZJJ004:数字经济新业态新模式发展研究报告
SZJJ005:中国企业数字化转型路径实践研究报告
SZJJ006:中兴通讯AIVO数字化运营方案白皮书
SZJJ007:企业数字化学习趋势洞察蓝皮书
SZJJ008:企业数字化升级之路
SZJJ009:数字化智能制造解决方案
SZJJ010:中国企业数字化智能化研究报告
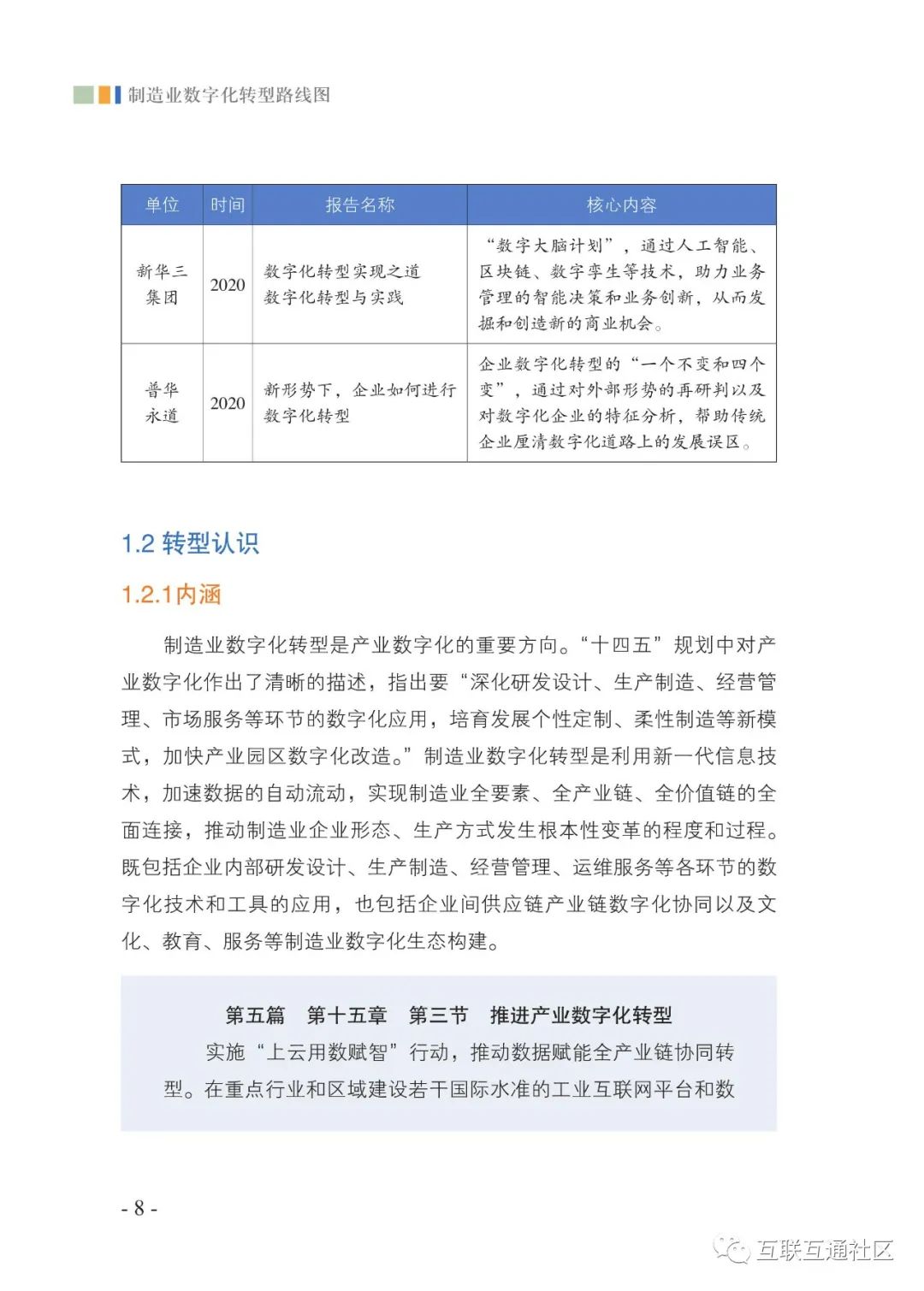
SZJJ011:新华三数字化转型与实践
SZJJ012:数字化时代的运营模式
SZJJ013:新形势下,企业如何进行数字化转型
SZJJ014:新华三数字化转型之道白皮书
SZJJ015:全球产业数字化转型趋势及方向研判
SZJJ016:用友:企业数字化转型方法论
SZJJ017:金蝶:中国企业数字化转型白皮书
SZJJ018:华为:行业数字化转型方法论白皮书
SZJJ019:西门子:企业数字化转型服务
SZJJ020:5G与数字建造-5G技术引领数字化发展白皮书
SZJJ021:企业数字化转型的道与术
SZJJ022:RPA赋能企业数字化转型
SZJJ023:中国银行业数字化趋势报告
SZJJ024:数字时代治理现代化研究报告
SZJJ025:数字内容产业趋势报告
SZJJ026:我国数字乡村发展报告
SZJJ027:制造业数字化转型解决方案
SZJJ028:中国数字科技兵器谱报告
SZJJ029:能源电力数字化转型研究报告
SZJJ030:数字化转型工作手册
SZJJ031:中国城市数字经济指数蓝皮书
SZJJ032:国有企业全链路数字化转型白皮书
SZJJ033:IT数字化能力和运营效果成熟度模型
SZJJ034:2021中国数字经济发展白皮书
SZJJ035:中国保险行业数字化升级研究报告
SZJJ036:2021年中央企业数字化转型研究报告
SZJJ037:2021企业营销数字化转型研究报告
SZJJ038:2020中国产业数字化报告
SZJJ039:数字新基建助推银行数智化转型
SZJJ040:数字化转型:科技赋能供给创造需求
SZJJ041:埃森哲中国企业数字转型指数
SZJJ042:制造业数字化发展模式的先进探索
SZJJ043:数字化转型中的人才技能重建
SZJJ044:多域协同使能行业数字化转型白皮书
SZJJ045:中小微企业数字化升级研究报告
SZJJ046:中国数字人民币发展观察与综合分析
SZJJ047:数字人民币发展研究报告
SZJJ048:2021年中国数字化采购研究报告
SZJJ049:2021中国零售数字化转型研究报告
SZJJ050:2021数字经济核心产业统计分类
SZJJ051:中国联通数字乡村白皮书
SZJJ052:数字经济百项场景
SZJJ053:城市数字化转型白皮书(2021)
SZJJ054:2021年华为数字孪生城市白皮书
SZJJ055:制造业数字化转型路线图(征求意见)
SZJJ056:数字政府云原生基础设备白皮书
SZJJ057:数智技术驱动智能制造白皮书
SZJJ058:数字中国发展报告
SZJJ059:数字孪生城市白皮书
SZJJ060:全球数字治理白皮书
SZJJ061:时空人工智能赋能数字孪生城市白皮书
SZJJ062:企业数字包容实践与价值白皮书
SZJJ063:数字孪生体技术白皮书
SZJJ064:企业数字化治理应用发展报告
SZJJ065:2021中国政企数字化网络安全研究报告
SZJJ066:2021中国产业数字化发展报告
SZJJ067:5G赋能行业园区数字化转型技术白皮书
SZJJ068:数字电网白皮书
SZJJ069:2021数字化时代零信任安全蓝皮报告
SZJJ070:2021中国数字人民币的研发进展白皮书
SZJJ071:2021中国车企数字化转型趋势系列研究报告
SZJJ072:2021江苏数字乡村发展报告
SZJJ073:高等学校数字校园建设规范(试运行)
SZJJ074:浙江省数字化城市道路建设技术指南(试行)
SZJJ075:2021全球数字经济白皮书
SZJJ076:数字乡村建设指南1.0
SZJJ077:2021数字化转型白皮书
SZJJ078:全国县域数字农业农村电子商务发展报告
SZJJ079:2021制造业数字化转型路线图
以下是报告部分内容




















声明
来源:中国电子技术标准化研究院,互联互通社区推荐阅读,版权归作者所有。文章内容仅代表作者独立观点,不代表互联互通社区立场,转载目的在于传递更多信息。如涉及作品版权问题,请联系我们删除或做相关处理!
互联互通社区
互联互通社区专注于IT互联网交流与学习,旨在打造最具价值的IT互联网智库中心,关注公众号:互联互通社区,每日获取最新报告并附带专题内容辅助学习。
方案咨询、架构设计、数字化转型、中台建设、前沿技术培训与交流,合作请+微信:hulianhutongshequ

关注公众号:【互联互通社区】,回复【SZJJ079】获取全部报告内容。


浙公网安备 33010602011771号