基于城市信息模型智慧园区建设指南 附下载

建设新型智慧城市已成为我国推进以人为核心的新型城镇化、促进城市持续健康发展的战略选择。
基于城市信息模型(CIM)的智慧园区是智慧城市的重要表现形 态,其体系结构与发展模式是智慧城市在一个小区域范围内的缩影, 未来城市发展和管理可以以智慧园区的建设为牵引,拉动智慧城市建设,并将智慧园区的管理职能融入到智慧城市的管理体系建设中去, 实现智慧园区管理与城市管理的高度融合。

关注公众号:【互联互通社区】,回复【CIM智慧园区建设指南】获取全部报告内容。
当前社会经济发展面临着日趋严重的资源约束和绿色环保要求, 我国各类园区更是首当其冲,面临经济增长的艰巨任务和资源环境保护的巨大压力,以 CIM 为核心的智慧园区建设作为推动园区发展模式变革、实现社会经济可持续发展的重要路径选择,已在中国各级各类园区中迅速兴起,并呈现出快速发展的趋势。以基于 CIM 的智慧园区建设推进新型城镇化建设,刺激相关产业创新发展,增强园区竞争力, 已经成为园区转型升级的必然选择。
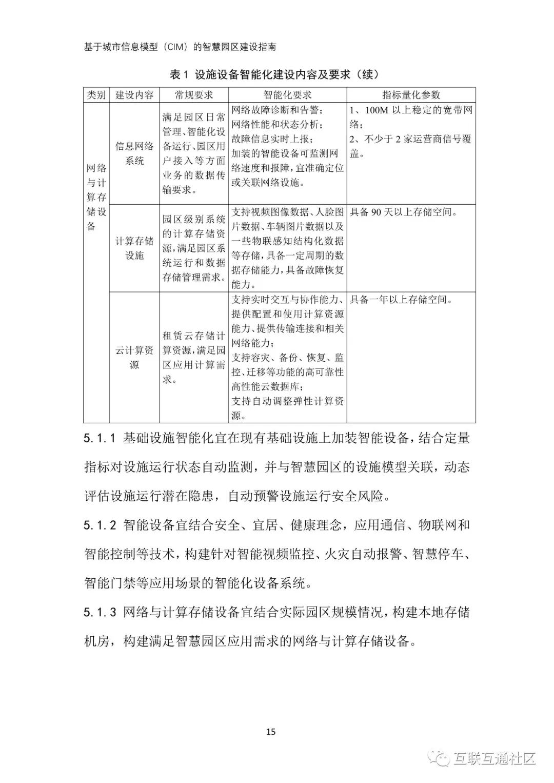
本指南从预见性、协调性、集约性、科学性等方面出发,对基于 CIM 的智慧园区建设所涉及到的概念内涵、建设路径与目标、设施设 备智能化建设、智慧园区综合信息服务系统等内容进行系统性论述, 以指导基于 CIM 的智慧园区科学建设和可持续发展。





















声明
来源:全国智能建筑及居住区数字化标准化技术委员会,互联互通社区推荐阅读,版权归作者所有。文章内容仅代表作者独立观点,不代表互联互通社区立场,转载目的在于传递更多信息。如涉及作品版权问题,请联系我们删除或做相关处理!
互联互通社区
互联互通社区专注于IT互联网交流与学习,旨在打造最具价值的IT互联网智库中心,关注公众号:互联互通社区,每日获取最新报告并附带专题内容辅助学习。
方案咨询、架构设计、数字化转型、中台建设、前沿技术培训与交流,合作请+微信:hulianhutongshequ

关注公众号:【互联互通社区】,回复【CIM智慧园区建设指南】获取全部报告内容。


浙公网安备 33010602011771号