商业智能(BI)白皮书2.0 附下载地址
大数据时代,5G、互联网和新兴技术的不断发展和创新加速了数据的应用和落地。数据成为企业的关键 生产要素,数据量、数据来源和数据类型正在呈指数倍爆发性增长。BCG 在《数据化时代的商业革命》1 报告 中表明“数字化颠覆几乎成为各行各业的‘新常态’”。在数字化转型的热潮下,企业级全面数据决策能力和 数据价值洞察,将商业智能(Business Intelligence,BI)应用推上新的风口浪尖,成为企业迎接变革和商 业创新的决胜因素。
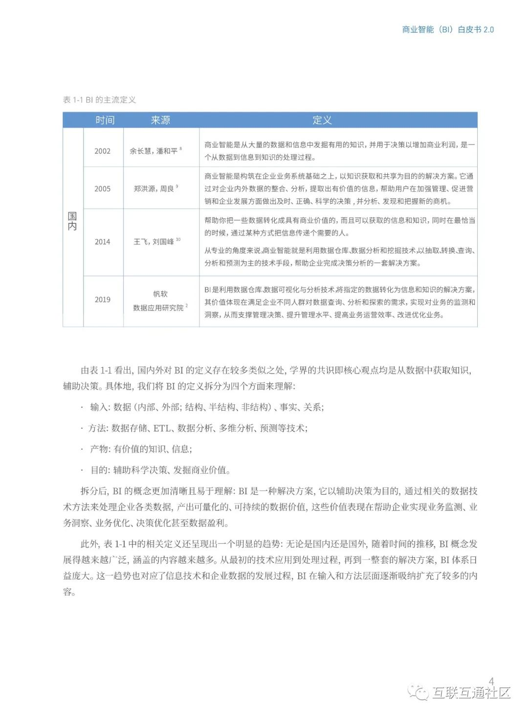
BI 问世已有二十余年,受到广大企业的青睐与追捧,硕果累累。虽然不少企业没有特别强调 BI 这一概念, 但是 BI 的广泛应用已成既定事实。然而面对复杂的外部环境、多变的用户需求和激烈的市场竞争,BI 将如 何适应?国内市场能否扎根企业数字化转型的沃土,守住 BI 的春天?企业又当如何应用 BI 以获取持续的数 据价值?
为了回答这些疑问,我们推出《商业智能(BI)白皮书 2.0》。本白皮书是继《商业智能(BI)白皮书 1.0》2 之后的第二版,由帆软数据应用研究院联合 CIO 时代学院、新基建创新研究院共同发布。在 1.0 版本的基础 上,本白皮书将内容划分为概念篇、趋势篇、应用篇三个部分,进行了全面的升级。
围绕这三个篇章,本白皮书 聚焦国内企业对 BI 的最新诉求和行业最前沿的发展趋势,基于我国的市场环境和企业需求调研,在梳理并 定义 BI 概念的同时,对整个 BI 行业市场、产品方向、功能技术等趋势进行了深入的分析洞察,并且基于大量 用户的 BI 落地实践,总结出了有效的 BI 应用经验。希望本白皮书的分析可以为我国企业的 BI 建设与数字化 转型提供参考和指导。
声明
来源:帆软数据应用研究院,互联互通社区推荐阅读,版权归作者所有。文章内容仅代表作者独立观点,不代表互联互通社区立场,转载目的在于传递更多信息。如涉及作品版权问题,请联系我们删除或做相关处理!
互联互通社区
互联互通社区专注于IT互联网交流与学习,关注公众号:互联互通社区,每日获取最新报告并附带专题内容辅助学习。方案打造与宣讲、架构设计与执行、技术攻坚与培训、数据中台等技术咨询与服务合作请+微信:hulianhutongshequ
关注公众号:【互联互通社区】,回复【商业智能白皮书2.0】获取全部报告内容。

浙公网安备 33010602011771号