基于区块链技术的供应链金融白皮书 附下载
当前,区块链正在成为全球技术应用的前沿阵地,其应用已延伸至数字金融、物联网、智能制造、供应链管理、数字资产交易等多个领域,不断策动全球技术创新和模式创新,推动信息互联网向价值互联网跃迁,这其中,金融机构一直走在区块链技术应用的前列。
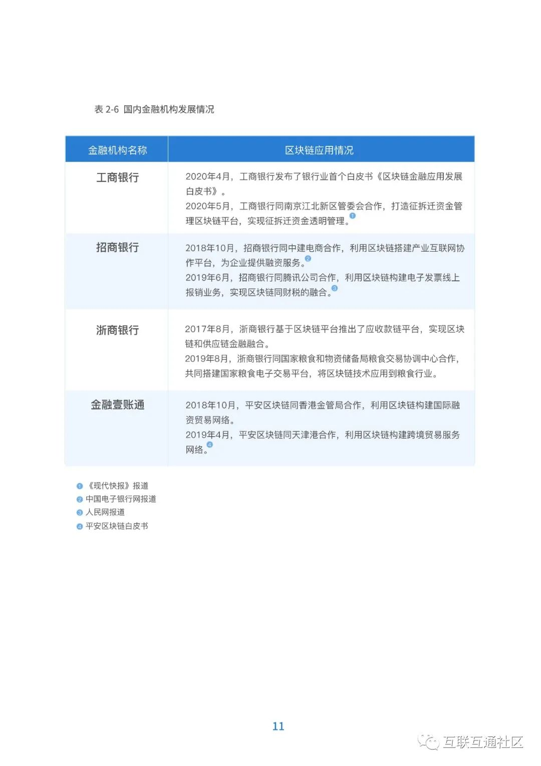
《白皮书》中,列举了工商银行征拆迁资金管理区块链平台、招商银行产业互联网协作平台、金融壹账通跨境贸易服务网络等典型案例,主要在资金管理、跨境贸易等领域。
供应链金融领域为区块链技术应用创造了巨大空间。它高度契合多方参与的业务特性,可解决供应链金融中信息的“存”“证”难题,高效融合实物流、数据流、信息流和资金流,应用价值和潜力巨大。
当前许多企业采用赊销结算,上下游间的大量应收款躺在账上难以流动,企业盘活应收账款的金融需求巨大。传统供应链金融服务使用应收账款保理、质押等融资方式,面临信息不对称、信用多层难以穿透、线下操作繁琐等问题。区块链技术利用去中心化、不可篡改、高安全性的技术特征,可实现资产上链、去中心化份额登记、业务规则智能化管理等,真正打通核心企业、中小企业与银行间的信息壁垒,解决了传统模式下应收账款确权困难、物资管理困难、可融资主体范围窄、融资工具流转难等痛点,化解企业融资难、融资贵。
声明
来源:浙商银行股份有限公司,互联互通社区推荐阅读,版权归作者所有。文章内容仅代表作者独立观点,不代表互联互通社区立场,转载目的在于传递更多信息。如涉及作品版权问题,请联系我们删除或做相关处理!
互联互通社区
互联互通社区专注于IT互联网交流与学习,关注公众号:互联互通社区,每日获取最新报告并附带专题内容辅助学习。方案打造与宣讲、架构设计与执行、技术攻坚与培训、数据中台等技术咨询与服务合作请+微信:hulianhutongshequ
关注公众号:【互联互通社区】,回复【基于区块链技术的供应链金融白皮书】获取全部报告内容。

浙公网安备 33010602011771号