2020教育OMO模式落地应用研究报告 附下载
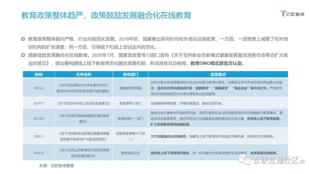
在线教育从诞生之初即作为线下教育的挑战者角色出现,但无论是慕课,还是O2O等教学模式都没有真正给线下教育造成冲击。2020 年初新冠疫情爆发,在线教育迎来流量红利,发布广泛、数量众多的线下教育机构第一次真正应战,开始了初步的线上化探索。但线上 化探索过程难言顺利,在线师资、教学内容供给给实际教学带来巨大挑战,强调线上线下融合的教育OMO模式由此迎来爆发。
机构在实际应用教育OMO模式过程中,显然低估了教育OMO模式的开发成本及探索难度。在模式概念、产品形态、落地方式均没有清 晰界定的情况下,教育OMO遭受了诸多质疑。但在政策鼓励、消费升级、人工智能技术快速发展的大背景下,教育OMO模式有望在未 来成为主流,亿欧作为关注新技术、新理念、新政策的产业创新研究与咨询机构,希望通过梳理教育OMO模式的行业发展背景,对其 落地环节进行成本拆分,为行业提供教育OMO模式应用方法的思考,同时对教育OMO模式的未来发展趋势做出研判。
报告范围将主要聚焦在以线上线下融合的方式为3-18岁幼儿园、小学及中学阶段的学生提供以提分为目的的校外文化课培训机构和以提 高综合素养为目的的素质教育、少儿英语培训。职业教育、学前教育等赛道也是教育OMO模式的重要应用领域,但不在报告研究范畴。
声明
来源:亿欧智库,互联互通社区推荐阅读,版权归作者所有。文章内容仅代表作者独立观点,不代表互联互通社区立场,转载目的在于传递更多信息。如涉及作品版权问题,请联系我们删除或做相关处理!
互联互通社区
互联互通社区专注于IT互联网交流与学习,旨在打造最具价值的IT互联网智库中心,关注公众号:互联互通社区,每日获取最新报告并附带专题内容辅助学习。
方案打造与宣讲、架构设计与落地、人员招聘与培训、数据中台建设等技术咨询与服务合作请+微信:hulianhutongshequ
如果您支持我们的发展,欢迎加入互联互通社区-报告厅。内置上千份报告,可供学习使用。
关注公众号:【互联互通社区】,回复【2020教育OMO模式落地应用研究报告】获取全部报告内容。

浙公网安备 33010602011771号