爱分析·中国智慧金融报告 附下载

在当下的中国金融业,人工智能技术正被寄予厚望:工农中建四大行在最近的年报中均多次提及人工智能战略,并开始在业务场景中推广人工智能应用。这表明,随着人工智能各项技术应用逐步成熟,“智慧金融”时代即将到来。

本报告由爱分析与马上消费金融联合发布,通过人工智能技术在金融领域的真实应用案例,剖析技术对金融业务的价值创造,并指出下一步“智慧金融”产业链的演进方向。
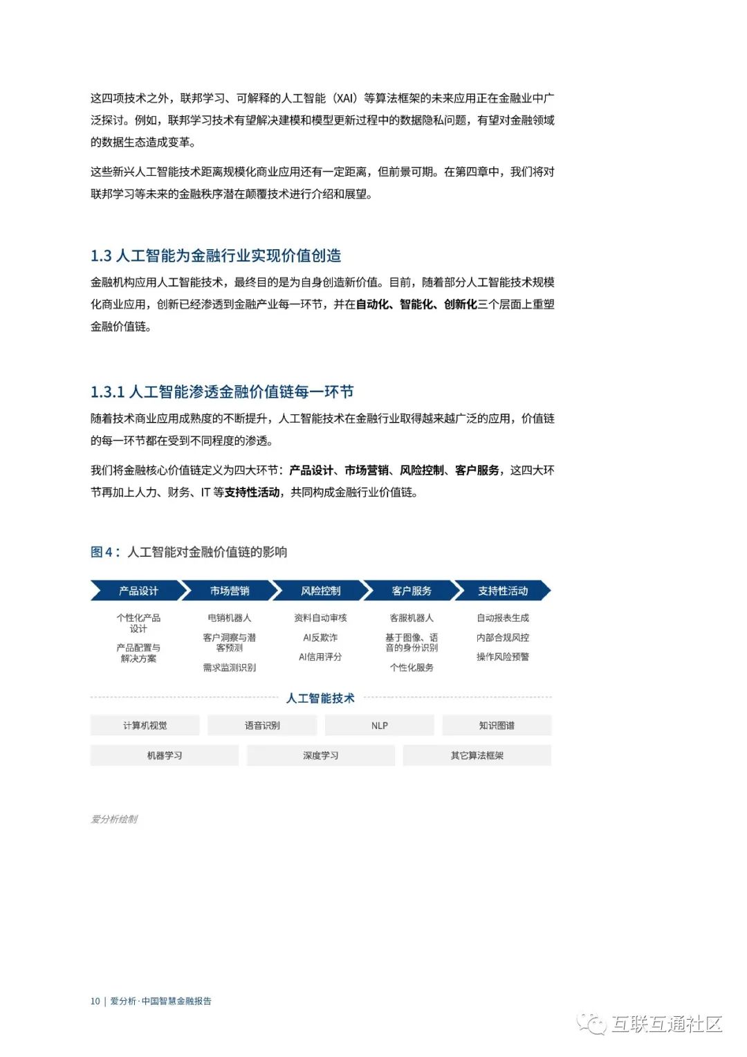
本报告重点关注四项人工智能技术在金融领域的应用:计算机视觉、语音识别、自然语言处理、知识图谱。核心观点包括:
• 人工智能技术对金融业价值链每一环节产生影响,体现在三个层面:自动化、智能化、创新化。目前,计算机视觉和语音识别技术在金融业务中已经得到普遍应用,业务自动化水平得到突破;NLP和知识图谱则在逐步落地中,使得智能化创新逐渐增加。
• 现阶段,人工智能技术创造的价值主要体现在:为金融机构降低运营成本和风险成本。短期内,人工智能应用仍将以这两点价值为核心;长期来看,技术应用将有助于新业务获取与客户满意度增加。
• 为发掘智慧金融价值,持牌金融机构需要尽早布局人工智能技术。两项新趋势已经出现:第一,人工智能在金融领域的应用正从产品向综合解决方案发展;第二,领先的持牌金融机构以自身场景应用为基础,对外进行技术输出赋能。
• 未来,新的人工智能技术和算法将不断走向成熟,推动行业迈向智慧金融新时代。这里我们以两项热门领域——联邦学习和可解释的人工智能(XAI)为例,展望人工智能技术在金融领域的潜在价值。























声明
来源:爱分析,互联互通社区推荐阅读,版权归作者所有。文章内容仅代表作者独立观点,不代表互联互通社区立场,转载目的在于传递更多信息。如涉及作品版权问题,请联系我们删除或做相关处理!
互联互通社区
互联互通社区专注于IT互联网交流与学习,旨在打造最具价值的IT互联网智库中心,关注公众号:互联互通社区,每日获取最新报告并附带专题内容辅助学习。
方案咨询、架构设计、数字化转型、中台建设、前沿技术培训与交流,合作请+微信:hulianhutongshequ

关注公众号:【互联互通社区】,回复【ZHCS033】获取全部报告内容。


浙公网安备 33010602011771号