城市信息模型(CIM)基础平台技术 附下载

城市信息模型 city information modeling(CIM)以建筑信息模型(BIM)、地理信息系统(GIS)、物联网(IoT) 等技术为基础,整合城市地上地下、室内室外、历史现状未来多维多 尺度信息模型数据和城市感知数据,构建起三维数字空间的城市信息有机综合体。

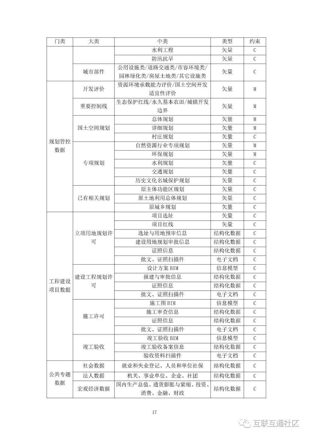
CIM基础平台的建设原则 应遵循“政府主导、多方参与,因地制宜、以用促建,融合共享、 安全可靠,产用结合、协同突破”的原则,统一管理CIM数据资源, 提供各类数据、服务和应用接口,满足数据汇聚、业务协同和信息联动的要求。























声明
来源:住房和城乡建设部,互联互通社区推荐阅读,版权归作者所有。文章内容仅代表作者独立观点,不代表互联互通社区立场,转载目的在于传递更多信息。如涉及作品版权问题,请联系我们删除或做相关处理!
互联互通社区
互联互通社区专注于IT互联网交流与学习,旨在打造最具价值的IT互联网智库中心,关注公众号:互联互通社区,每日获取最新报告并附带专题内容辅助学习。
方案咨询、架构设计、数字化转型、中台建设、前沿技术培训与交流,合作请+微信:hulianhutongshequ

关注公众号:【互联互通社区】,回复【城市信息模型基础平台】获取全部报告内容。


浙公网安备 33010602011771号