2020数字中国研究报告 附下载地址
日前,在2020腾讯全球数字生态大会上,腾讯研究院联合腾讯云发布了《数字中国指数报告(2020)》(以下简称“报告”)。
报告指出,“数字优先”,已成为未来生存和发展的必选之道。在“数字优先”的指引下,未来的经济和社会将加速数字化变革,实现数字世界和物理世界的全面融合。结合疫情和“数字优先”,今年报告还增加了两点创新:一是增加区域研究,二是增加数字抗疫分析。
据悉,腾讯研究院从6年前就启动了数字中国指数年度报告的研究工作。基于腾讯公司及多家生态伙伴企业的数据,指数化脱敏汇总,从消费、产业、政务等维度测算全国351个城市的数字化发展程度,为业界提供大数据全景观察视角。
数字中国指数概览
2019年数字中国指数分布热力
数字中国指数持续高速增长,较去年同期上升73.2%。
整体规模看,广东继续保持全国首位,山东和上海排名明显提升。
增速看,贵州、甘肃等省份加速发展,上海市在头部省份中表现亮眼。
11大城市群是推动我国数字化进程的中坚力量,指数占比超70%。
产业数字化是增长的主要动能,体现“数字优先”战略向供给侧进一步深化。
数字文化消费呈现“十字高地”和“两大增长带”的辐射特征。
数字鸿沟呈现收敛趋势,中西部地区、数字四线城市增速领先。
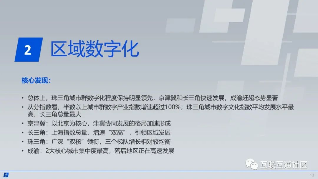
区域数字化
注:区域篇中,城市群的数字化程度采取指数均值来进行测度和比较,即城市群的所有城市指数之和与城市数量的比值
总体上,珠三角城市群数字化程度保持明显领先,京津冀和长三角快速发展,成渝赶超态势显著。
从分指数看,半数以上城市群数字产业指数增速超过100%;珠三角城市数字文化指数平均发展水平最高,长三角总量最大。
京津冀:以北京为核心,津冀协同发展的格局加速形成。
长三角:上海指数总量、增速“双高”,引领区域发展。
珠三角:广深“双核”领衔,三个梯队增长相对较均衡。
成渝:2大核心城市集中度最高,落后地区正在高速发展。
产业数字化
产业数字化继续保持高速增长。2019年数字产业指数总量达2953.71点,相较于2018年增加1410点,增速达91.3%。省级指数均值为95.28点,约为2018年两倍。
产业数字化发展从头部城市向尾部城市扩散。各省数字产业指数逐年上升,头部排名相对稳定、尾部排名变动较大,其中甘肃省多个城市排名上升最快。
“上云”成为产业数字化的必选项,2019年用云量再创新高。在电商、生活服务等在线经济快速发展的拉动下,互联网“后浪”之都上海领跑全国。
从行业看,互联网行业依旧是用云量大户,而传统产业也在加速上云。传统线下行业用云量全面增长,OMO(Online Merge Offline)行业增长集中于一线城市。
声明
来源:腾讯研究院,互联互通社区推荐阅读,版权归作者所有。文章内容仅代表作者独立观点,不代表互联互通社区立场,转载目的在于传递更多信息。如涉及作品版权问题,请联系我们删除或做相关处理!
互联互通社区
互联互通社区专注于IT互联网交流与学习,关注公众号:互联互通社区,每日获取最新报告并附带专题内容辅助学习。方案打造与宣讲、架构设计与执行、技术攻坚与培训、数据中台等技术咨询与服务合作请+微信:hulianhutongshequ
关注公众号:【互联互通社区】,回复【2020数字中国研究报告】获取全部报告内容。

浙公网安备 33010602011771号