2020中国服装行业数据中台研究报告 附下载
随着互联网流量天花板显现,行业竞争加剧,企业面临生存危机,降本增效、提升竞争力成为核心诉求,数字化转型成为大势所趋,数据中台应运而生。
数据中台的价值何在?
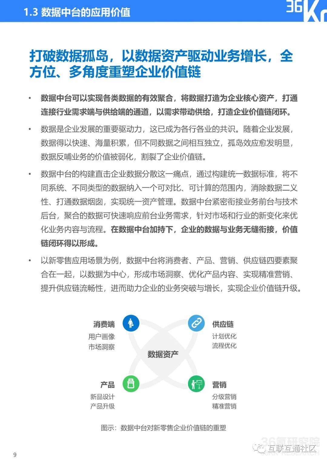
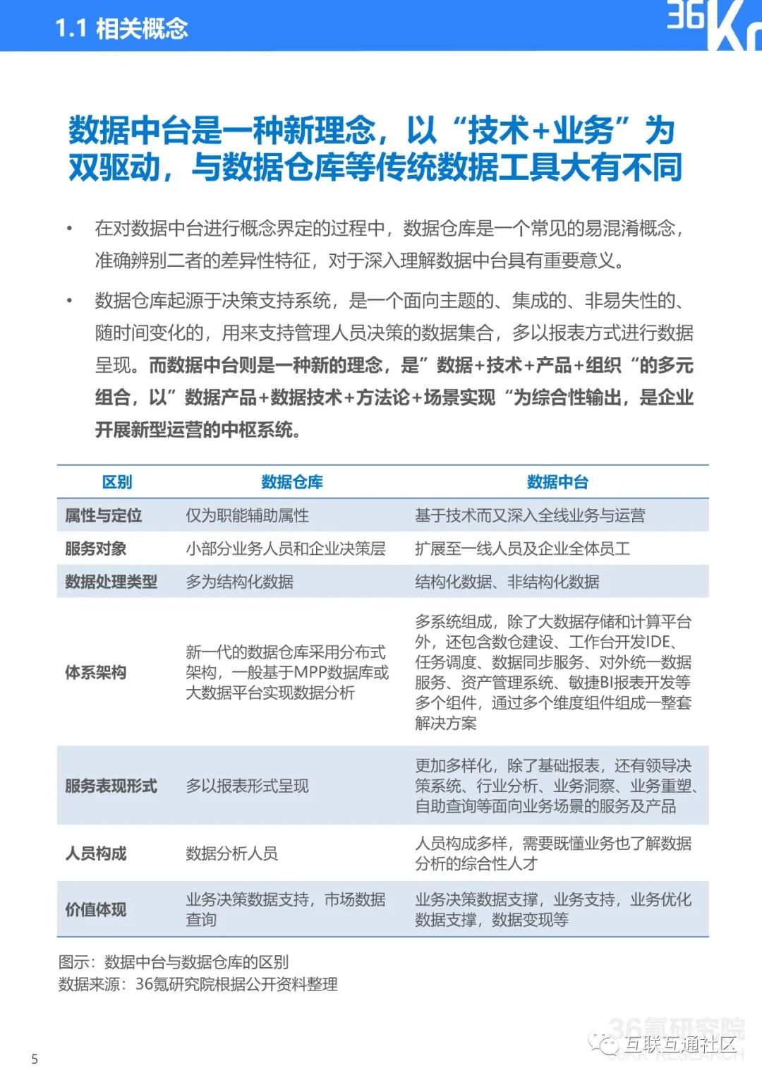
数据中台能够高效对各类数据进行统一收集、处理、储存、计算、分析和可视化呈现,使数据最终与业务链条结合,真正转化为企业核心资产。
数据中台以数据资产驱动业务增长,全方位、多角度重塑企业价值链,可以有效提升企业组织的敏捷程度和业务协同响应能力,成为企业数字化转型的新引擎。
数据中台如何为服装行业赋能?
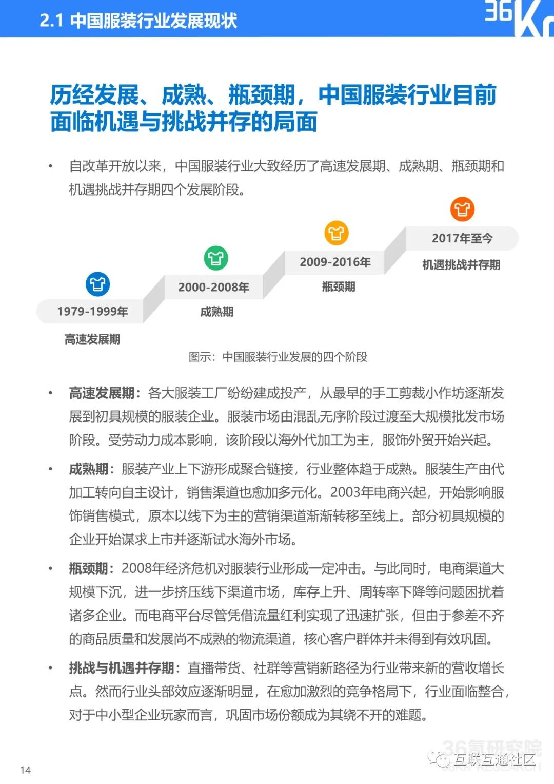
我国服装行业数字化转型起步较早,但数字化进程较缓,数据中台对行业的赋能效果尚未得到全部释放。
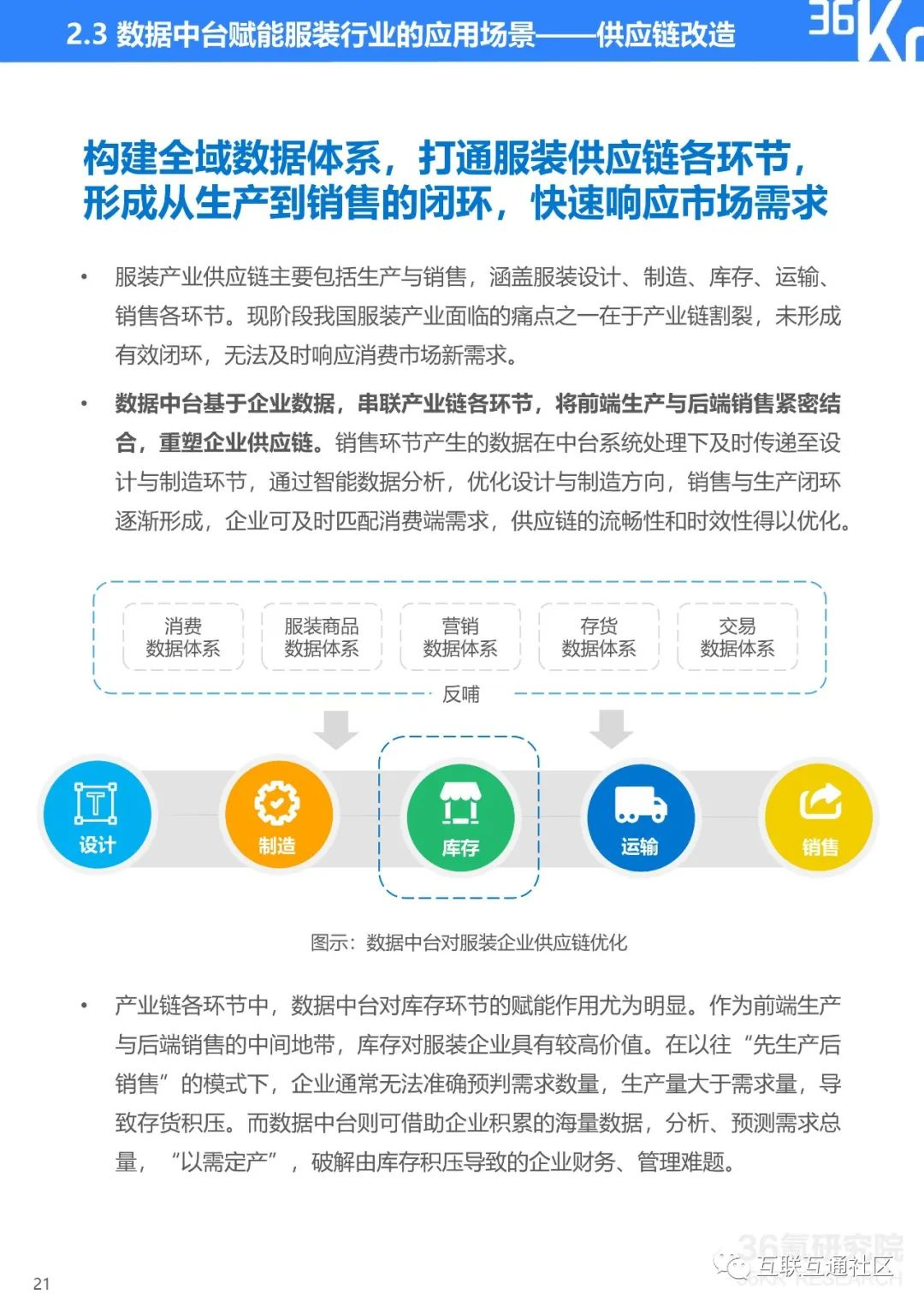
数据中台以数据为驱动,将数据与业务无缝衔接,在供应链改造、全域营销、新品孵化、门店管理、渠道拓展等方面对服装企业进行全链路赋能,未来有望助力服装企业加速实现全域数字化落地。
声明
来源:36氪研究院,互联互通社区推荐阅读,版权归作者所有。文章内容仅代表作者独立观点,不代表互联互通社区立场,转载目的在于传递更多信息。如涉及作品版权问题,请联系我们删除或做相关处理!
互联互通社区
互联互通社区专注于IT互联网交流与学习,关注公众号:互联互通社区,每日获取最新报告并附带专题内容辅助学习。方案打造与宣讲、架构设计与执行、技术攻坚与培训、数据中台等技术咨询与服务合作请+微信:hulianhutongshequ
关注公众号:【互联互通社区】,回复【2020中国服装行业数据中台研究报告】获取全部报告内容。

浙公网安备 33010602011771号