工业互联网解决方案创新应用报告 附下载
当前,全球制造业发展动能不足,国际竞争格局进入调整期。工业互联网作为新一轮科技革命和产业变革的重要驱动力量,成为重要的未来产业。我国工业互联网发展与发达国家基本同步启动,发展成就来之不易,既得益于我国信息技术的高速发展和雄厚的工业根基,也得益于政府的大力倡导、企业持续深入的产业布局。工业互联网在我国工业领域的落地实践已取得一定进展,经济效益、社会效益逐步显现,工业互联网解决方案成为助力工业企业转型升级的重要途径。
三年来,工业和信息化部信息技术发展司组织开展2018-2019年工业互联网试点示范(平台方向)、2019年工业互联网平台创新应用案例遴选、202O年支撑疫情防控和复工复产的工业互联网平台解决方案遴选等工作,面向全国征集了1300多个工业互联网平台及解决方案项目,遴选出200多个优秀平台及解决方案。
国家工业信息安全发展研究中心受工业和信息化部信息技术发展司委托,以全国案例为样本、以重点案例为研究对象,编写完成《工业互联网解决方案创新应用报告2020》,希望能够从更务实的角度、以更实际的效果回答产业发展中的一些问题,为产业发展提供参考。
发展篇基于1300个解决方案和200多个典型案例,研究发现,工业互联网产业发展迅速,产业发展方面,实现从政府引导、头部企业引领到民营企业、中小企业、科技初创企业富集。供给能力方面,数据集成和智能分析能力整体优势较明显,重点平台企业更关注工业资源连接和工业经验沉淀能力,大中小服务商采取不同安全策略。平台推广方面,"试点应用-标杆案例-规模推广"成为企业最为认同的推广路径。价值成效方面,解决方案在推动企业集约降本、协同提效和模式创新方面作用显著。在三年的落地实践中,应用场景从单点应用到协同集成,新技术融合从试点探索到规模应用,行业深耕从少数先行到各具特点,形成了"平台+场景"、"平台+技术"、"平台+行业"等的"平台+"生态体系。
2O2O年是特殊的一年,新冠肺炎疫情给经济带来巨大损失,由此产生疫情管控和经济发展的矛盾、断链堵链拖慢经济恢复步伐、疫情冲击带来市场不平衡等问题,工业企业既要响应防疫要求,又要努力摆脱困境恢复生产,工业互联网解决方案成为企业跨越疫情寒冬的重要支撑。
战疫篇基于2O2O年全国360个工业互联网解决方案。经过战"疫"的洗礼,我们发现,在日常状态,短周期、灵活部署的解决方案成为赋能制造业数字化转型的重要途径;在特殊情况,工业互联网分担了工业企业平战调整的转化成本,帮助制造业提升供应链弹性、增加生产制造柔性、提高快速响应速度的作用明显。
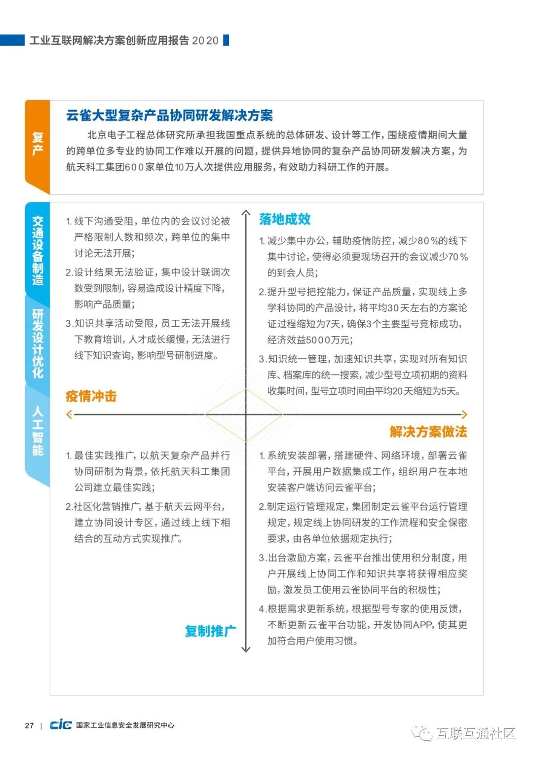
案例篇基于66个典型防疫复工解决方案,梳理工业互联网在恢复制造企业产能、增强供应链弹性韧性、提升快速响应柔性等方面的作用和价值。按照复产、稳链、防疫三大方向各类举措,梳理解决方案帮助工业企业应对疫情冲击的主要做法、价值成效,以及推广空间。
声明
来源:国家工业信息安全发展研究中心,互联互通社区推荐阅读,版权归作者所有。文章内容仅代表作者独立观点,不代表互联互通社区立场,转载目的在于传递更多信息。如涉及作品版权问题,请联系我们删除或做相关处理!
互联互通社区
互联互通社区专注于IT互联网交流与学习,关注公众号:互联互通社区,每日获取最新报告并附带专题内容辅助学习。方案打造与宣讲、架构设计与执行、技术攻坚与培训、数据中台等技术咨询与服务合作请+微信:hulianhutongshequ
关注公众号:【互联互通社区】,回复【2020工业互联网解决方案创新应用报告】获取全部报告内容。

浙公网安备 33010602011771号