数据资产管理实践白皮书 附下载地址
众所周知,数据是资源,伴随着大数据时代支撑数据交换共享和 数据服务应用的技术发展,不断积淀的数据开始逐渐发挥它的价值, 因此,业界提出可以将数据作为一项资产,“盘活”数据以充分释放其附加价值。但是事实上,如果缺乏恰当有效的管理手段,数据也可能会成为一项负债。同时,相较于实物资产,数据资产的管理目前还处于初级阶段,数据质量、数据安全、资产评估、资产交换交易等精细管理、价值挖掘和持续运营也较为薄弱。
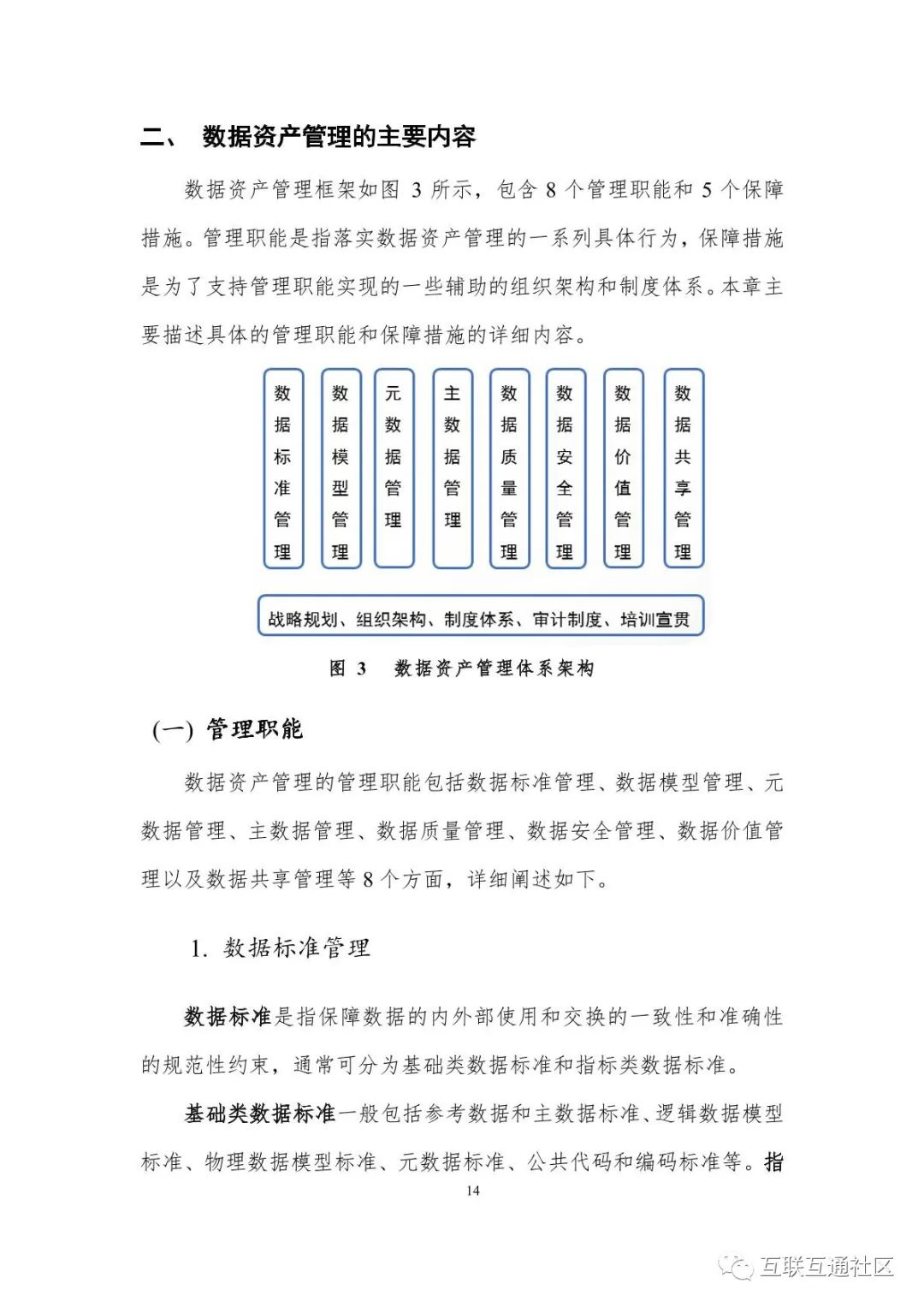
数据资产管理是现阶段推动大数据与实体经济深度融合、新旧动能转换、经济转向高质量发展阶段的重要工作内容。本章将阐述数据资产管理的定义与内涵,分析数据资产管理在大数据领域的重要意义, 并对数据资产管理在大数据发展中的趋势进行分析,探讨数据资产管理在企业中的实践模式。
声明
来源:艾瑞咨询,互联互通社区推荐阅读,版权归作者所有。文章内容仅代表作者独立观点,不代表互联互通社区立场,转载目的在于传递更多信息。如涉及作品版权问题,请联系我们删除或做相关处理!
互联互通社区
互联互通社区专注于IT互联网交流与学习,关注公众号:互联互通社区,每日获取最新报告并附带专题内容辅助学习。方案打造与宣讲、架构设计与执行、技术攻坚与培训、数据中台等技术咨询与服务合作请+微信:hulianhutongshequ
关注公众号:【互联互通社区】,回复【数据资产管理实践白皮书】获取全部报告内容。

浙公网安备 33010602011771号