华为鸿蒙操作系统全景解构 附下载地址
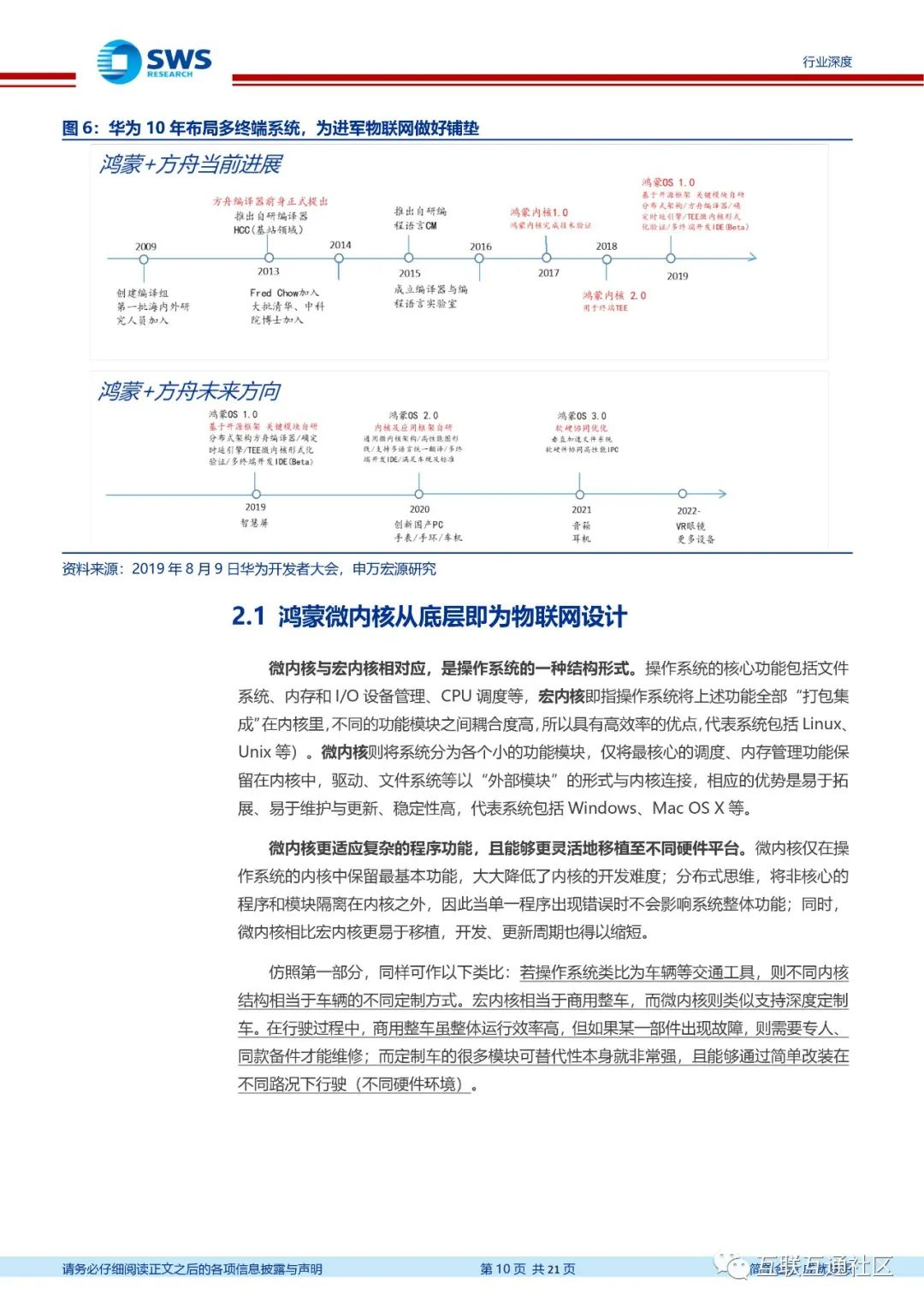
2019 年 8 月 9 日,华为于开发者大会发布基于微内核的全场景分布式鸿蒙操作系统,同 时宣布方舟编译器开源。
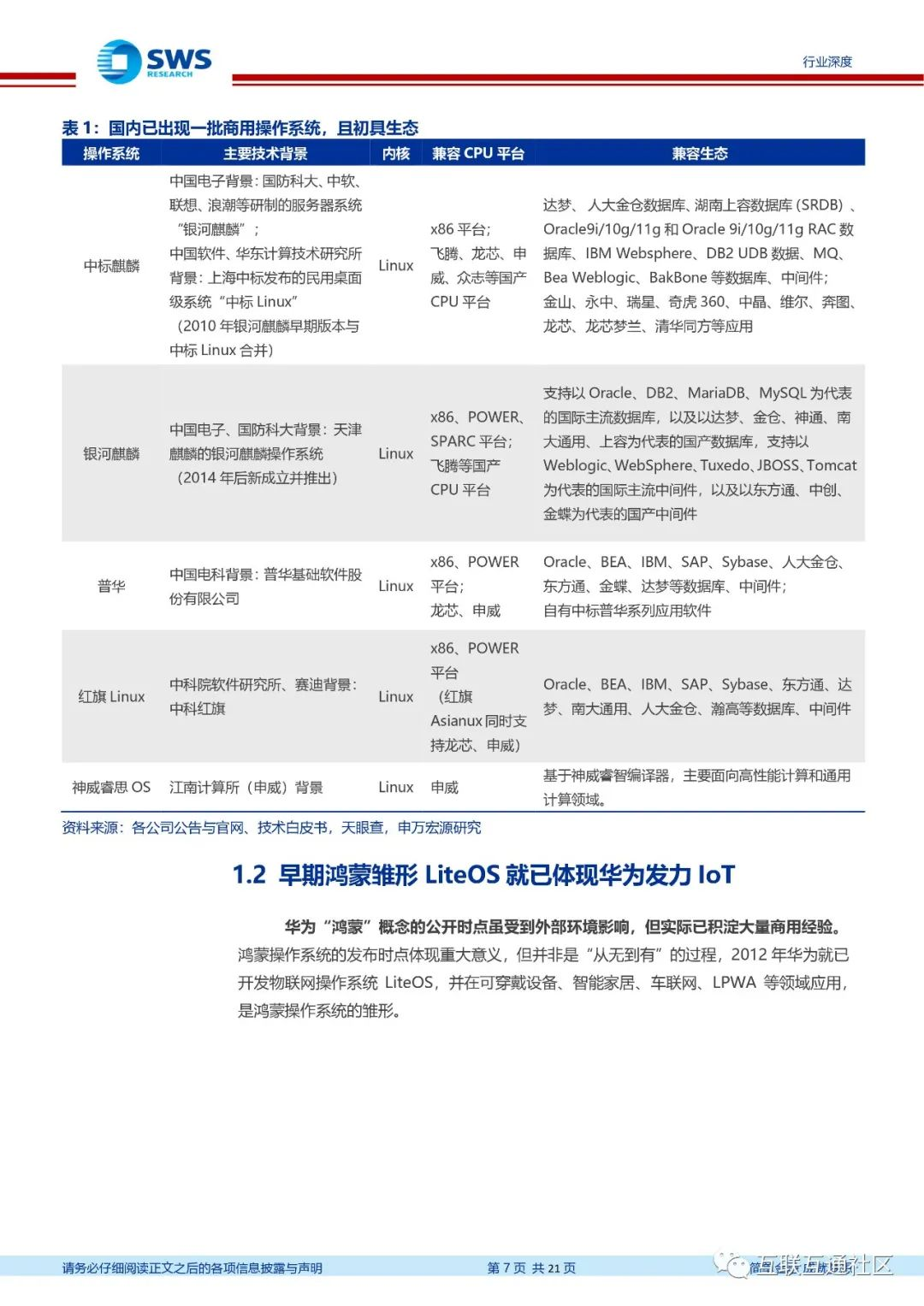
得系统者得天下,操作系统乃在 ICT 领域之“大脑”。从技术角度看,操作系统作为管理 分配硬件资源、实现应用软件功能的重要载体,技术含金量之高决定了其”金字塔尖“的 地位。从生态角度看,操作系统厂商更是相应产业生态的主导者。鸿蒙操作系统的推出, 对华为、对我国自主可控进程的意义不言而喻。
声明
来源:申万宏源研究,互联互通社区推荐阅读,版权归作者所有。文章内容仅代表作者独立观点,不代表互联互通社区立场,转载目的在于传递更多信息。如涉及作品版权问题,请联系我们删除或做相关处理!
互联互通社区
互联互通社区专注于IT互联网交流与学习,关注公众号:互联互通社区,每日获取最新报告并附带专题内容辅助学习。方案打造与宣讲、架构设计与执行、技术攻坚与培训、数据中台等技术咨询与服务合作请+微信:hulianhutongshequ
关注公众号:【互联互通社区】,回复【华为鸿蒙操作系统全景解构】获取全部报告内容。

浙公网安备 33010602011771号