移动6G白皮书 | 2030技术趋势 附下载地址
面向2030+,6G将在5G基础上全面支持整个世界的数字化,并结合人工智能技术的发展,实现智慧的泛在可取、全面赋能万事万物,推动社会走向虚拟与现实结合的“数字孪生”世界,实现“数字孪生,智慧泛在”的美好愿景。围绕这一总体远景,6G网络将在智慧生活、赋能生产、智焕社会三个方面催生全新的应用场景,比如孪生数字人、全息交互、超能交通、通感互联、智能交互等。
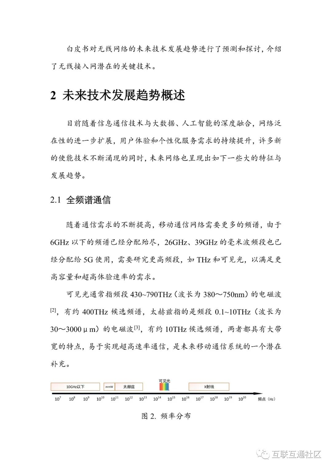
目前随着信息通信技术与大数据、人工智能的深度融合,网络泛在性的进一步扩展,用户体验和个性化服务的需求持续提升,许多新的使能技术不断涌现的同时,未来网络也呈现出一些大的特征和发展趋势。
声明
来源:中国移动通信有限公司研究院,互联互通社区推荐阅读,版权归作者所有。文章内容仅代表作者独立观点,不代表互联互通社区立场,转载目的在于传递更多信息。如涉及作品版权问题,请联系我们删除或做相关处理!
互联互通社区
互联互通社区专注于IT互联网交流与学习,关注公众号:互联互通社区,每日获取最新报告并附带专题内容辅助学习。方案打造与宣讲、架构设计与执行、技术攻坚与培训、数据中台等技术咨询与服务合作请+微信:hulianhutongshequ
关注公众号:【互联互通社区】,回复【2030技术趋势白皮书】获取全部报告内容。

浙公网安备 33010602011771号