网易软件生产实践白皮书 附下载地址
软件生产是指软件开发的生命周期,从需求的诞生到最终交付给客户的流转过程。
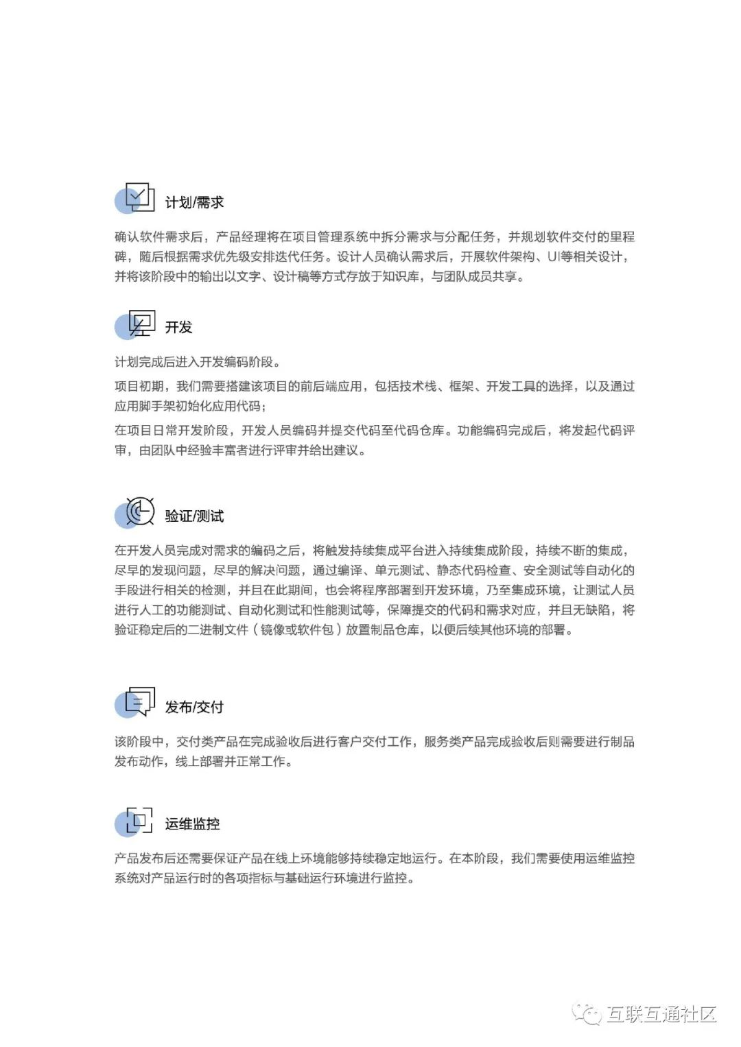
软件生产一般会经历需求分析、概要设计、详细设计、研发编码、不同环境下的测试与验证,最终线上部署,完成交付。
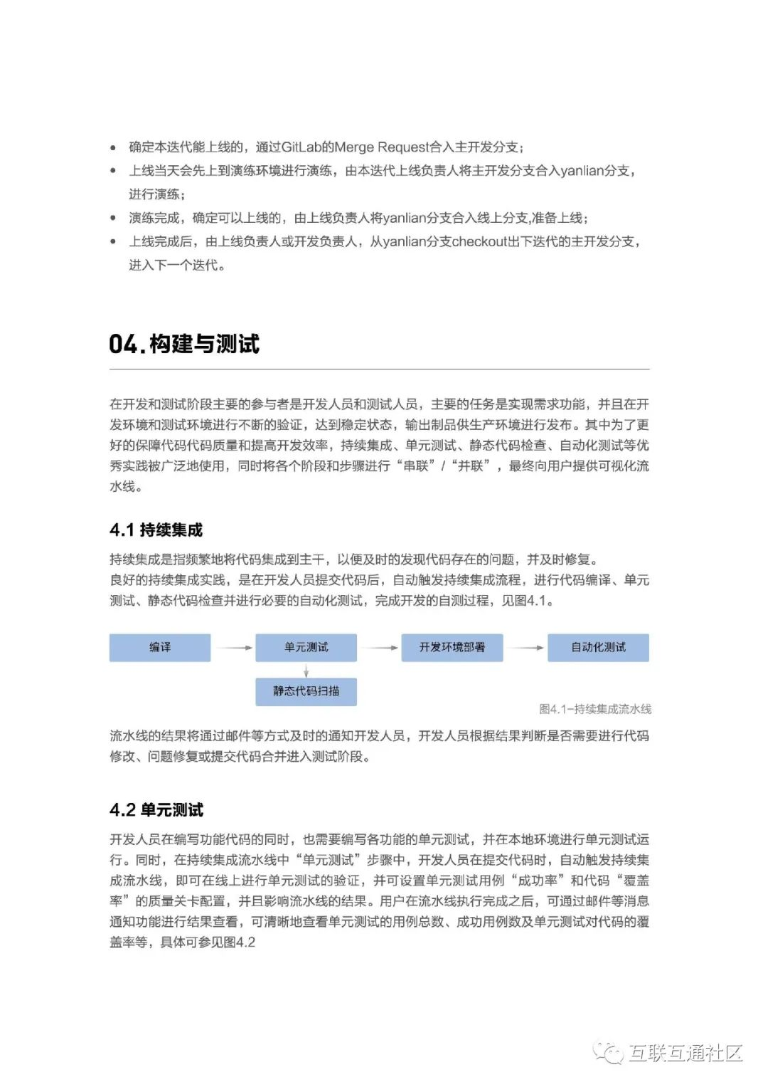
通常,我们会将软件生产按软件开发的生命周期进程划分为以下几个阶段,分别为:计划/需求阶段、开发阶段、验证/测试阶段、发布交付阶段,以及最后的运维/监控阶段。
声明
来源:网易,互联互通社区推荐阅读,版权归作者所有。文章内容仅代表作者独立观点,不代表互联互通社区立场,转载目的在于传递更多信息。如涉及作品版权问题,请联系我们删除或做相关处理!
互联互通社区
互联互通社区专注于IT互联网交流与学习,关注公众号:互联互通社区,每日获取最新报告并附带专题内容辅助学习。方案打造与宣讲、架构设计与执行、技术攻坚与培训、数据中台等技术咨询与服务合作请+微信:hulianhutongshequ
关注公众号:【互联互通社区】,回复【网易软件生产实践白皮书】获取全部报告内容。

浙公网安备 33010602011771号