等保2.0体系互联网合规实践白皮书 附下载
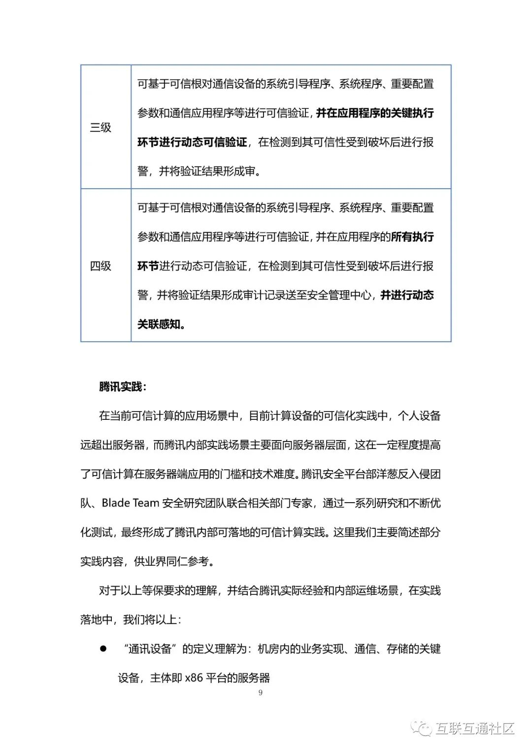
等级保护 2.0 中,其中一个很重的要求变化,就是已经由被动防御转变为主动防御、动态防御。而作为应对的重要安全措施之一,就是需要通过不断强化网络安全分析能力、未知威胁的检测能力实现安全防护要求,而可信计算就是其中一个实现的落地措施和方案。
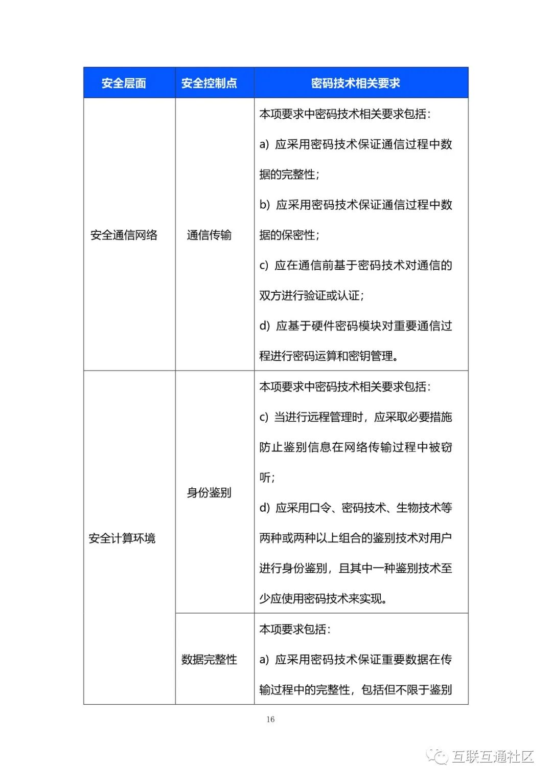
等级保护 2.0 也是充分采用“一个中心三重防护”的理念,一个中心指“安全管理中心”,三重防护指“安全计算环境、安全区域边界、安全网络通信”, 在落实层面也是强化了可信计算安全技术要求的使用。
声明
来源:《等保 : 2.0 体系互联网合 规实践白皮书》编制组编制组,互联互通社区推荐阅读,版权归作者所有。文章内容仅代表作者独立观点,不代表互联互通社区立场,转载目的在于传递更多信息。如涉及作品版权问题,请联系我们删除或做相关处理!
互联互通社区
互联互通社区专注于IT互联网交流与学习,关注公众号:互联互通社区,每日获取最新报告并附带专题内容辅助学习。方案打造与宣讲、架构设计与执行、技术攻坚与培训、数据中台等技术咨询与服务合作请+微信:hulianhutongshequ
关注公众号:【互联互通社区】,回复【等保2.0体系互联网合规实践白皮书】获取全部报告内容。

浙公网安备 33010602011771号