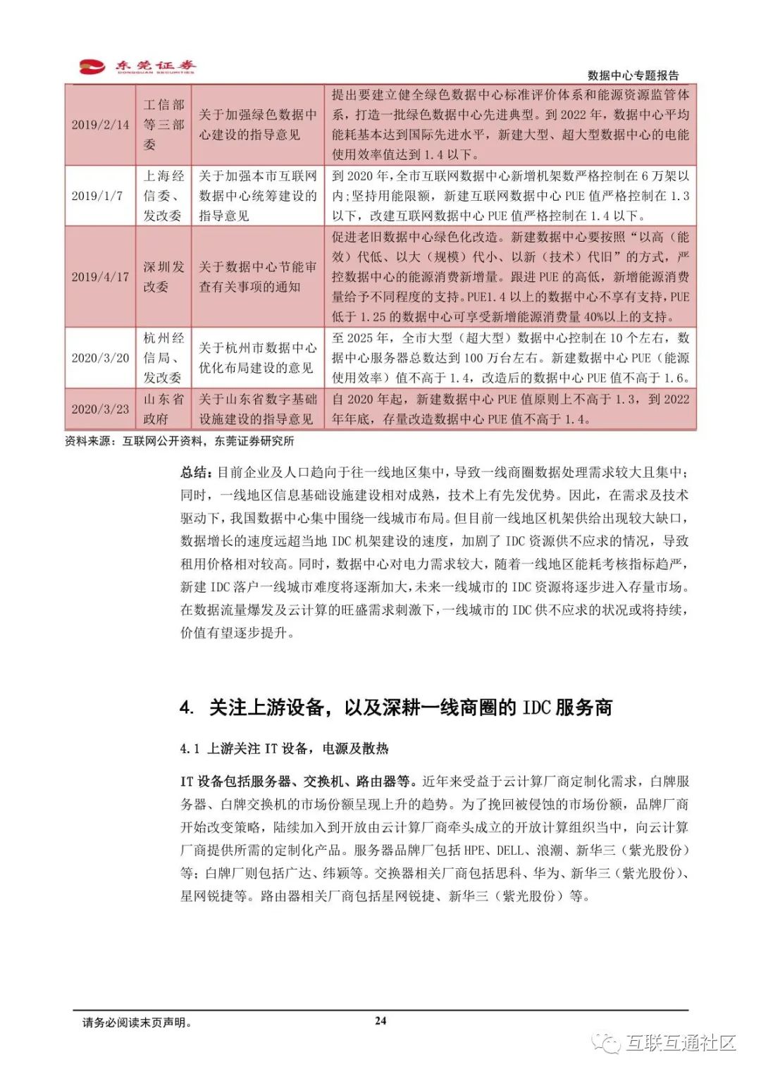
数据中心专题报告 附下载地址

数据中心(即 IDC:Internet Data Centre)是为计算机系统(包括服务器、储存和网络设备等)安全稳定持续运行提供的一个基础设施。从数据中心全生命周期角度,数据中心服务商向客户提供包括数据中心前期的规划设计、建筑,以及后期运维等多个服务。其中,数据中心的运维服务包括服务器托管、数据备份等多项增值服务。目前,数据中心正处于发展的第三阶段,通过引入云计算技术,逐步走向大型化、虚拟化、综合化,服务内容、服务形式逐渐扩展。



























关注公众号【互联互通社区】,回复【数据中心专题报告】获取全部内容
本文内容来自互联网,版权归原公司所有,仅用于学习使用。


浙公网安备 33010602011771号