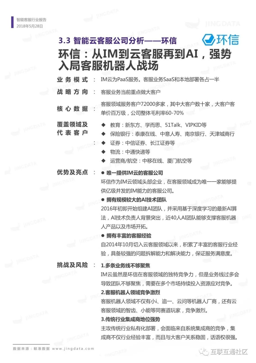
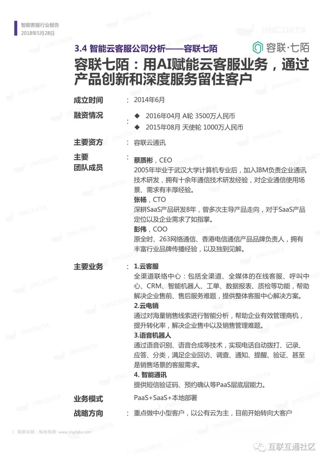
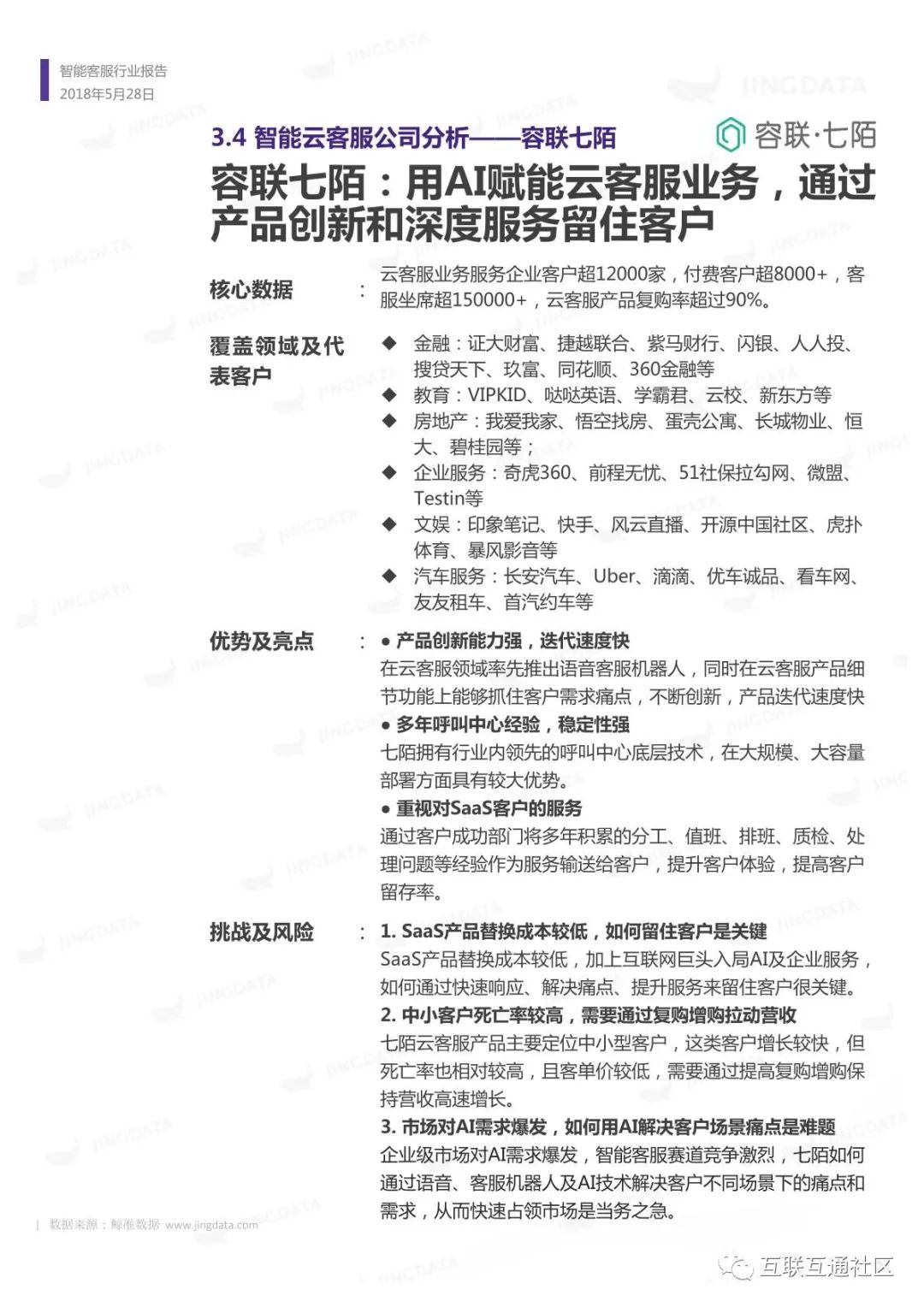
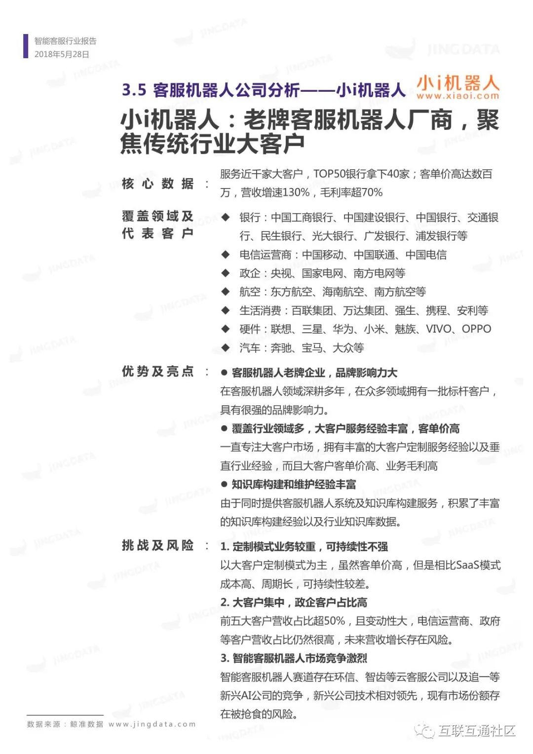
智能客服行业研究报告 附下载地址
近两年来,人工智能技术在各行各业加速落地。相比语音识别和计算机视觉,自然语言处理(NLP)技术一直以来被认为是成熟度相对较低的AI技术分支。不过,尽管NLP在开放域环境中表现不佳,但对于限定场景来说,NLP及其背后的知识图谱技术却能发挥出巨大价值。

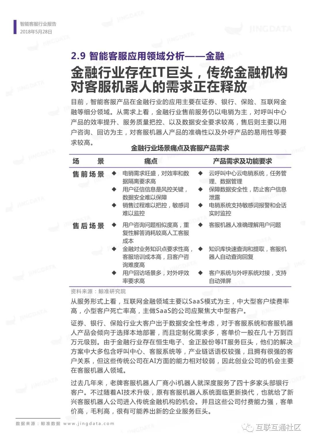
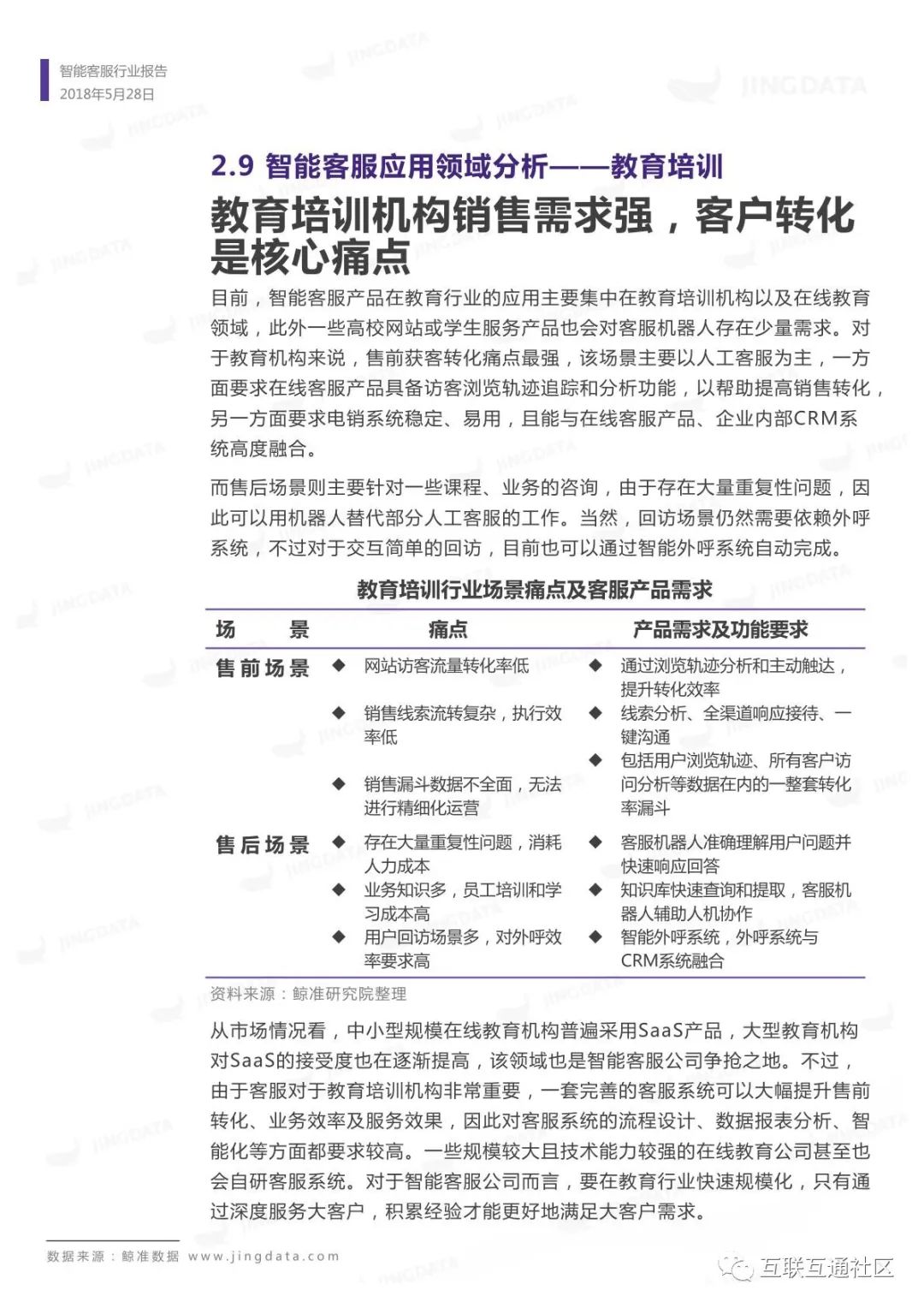
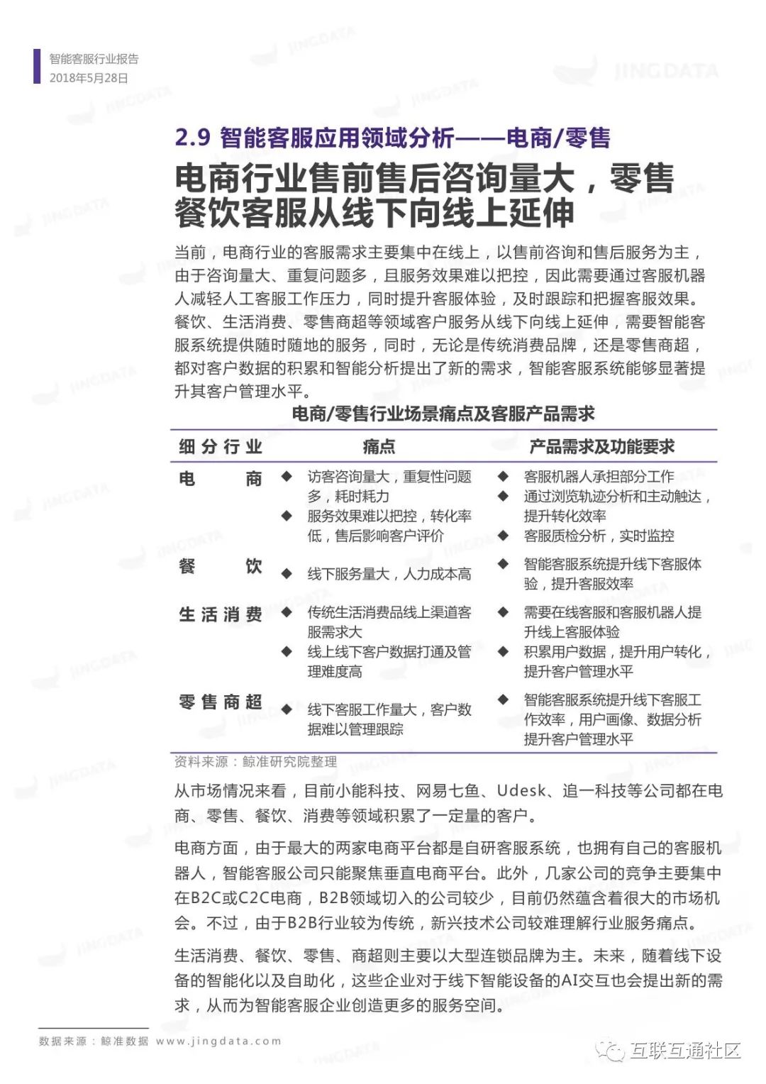
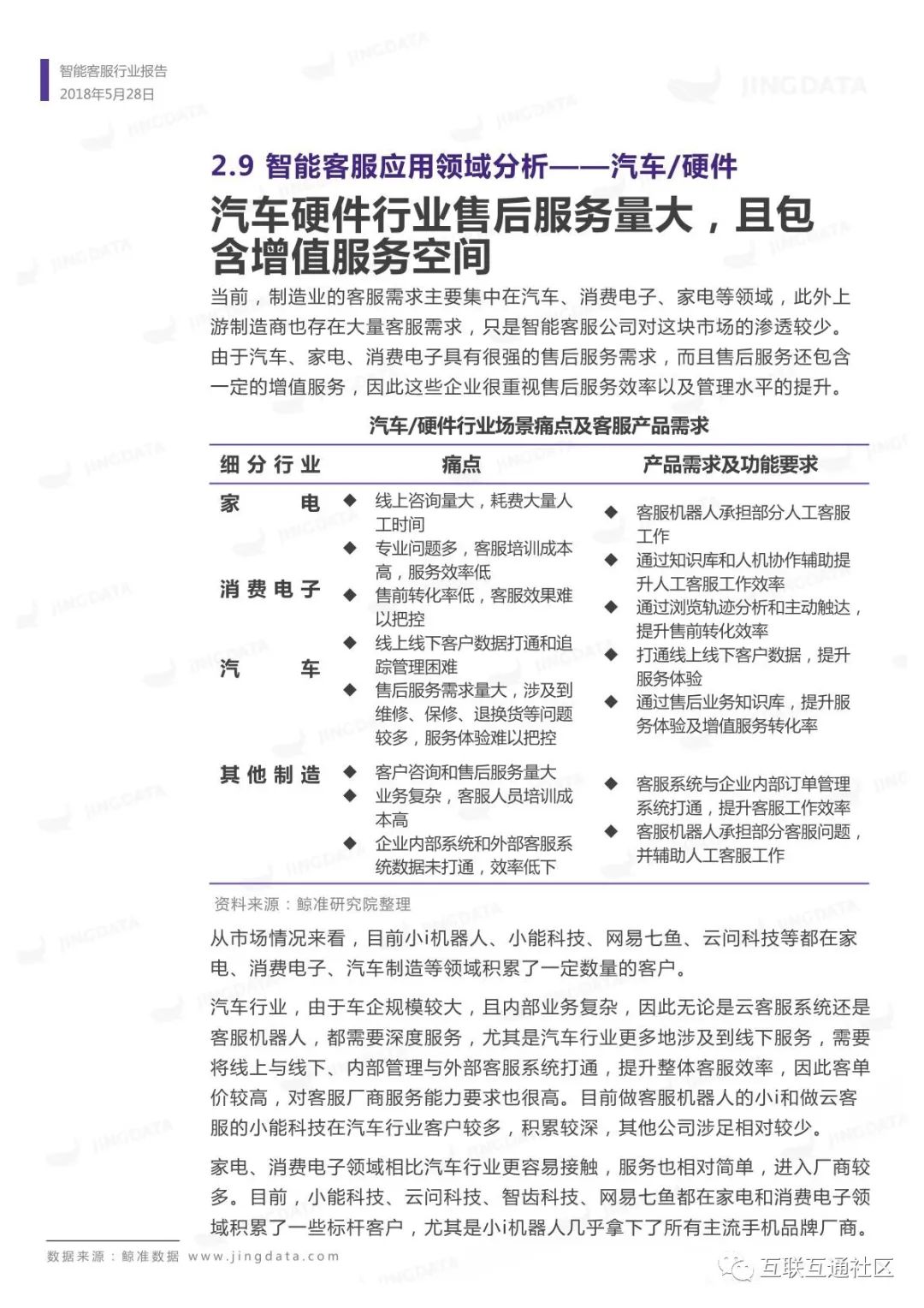
作为企业客户关系管理(CRM)的重要组成部分,客服是连接企业与客户的重要桥梁,极大地影响着企业的销售成果、品牌影响及市场地位。但是,长久以来,客服行业都存在诸多痛点,客服人员流动性大、培训成本高、客服效果难以把控、大量重复性问题过度消耗人工客服,同时,如何提升售前转化,如何优化客服流程,如何从客服数据中发现企业业务问题等,都是各类企业面临的普遍问题。
早期客服机器人的出现在一定程度上解决了简单重复性问题,而深度学习算法的应用又降低了客服机器人所依赖的知识库构建和维护成本的大幅下降,加上大数据分析和智能语音技术在客服场景深入应用,AI正在变革客服行业的原有业态。
















































关注公众号【互联互通社区】,回复【中国智能客服行业研究报告】获取全部内容
本文来自互联网,版权归原公司所有,本文仅用于学习。


浙公网安备 33010602011771号