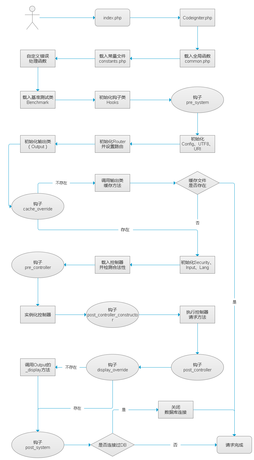
应用程序流程图

 

 

CodeIgniter执行流程

 

 

源码分析——CI到底做了些什么

(由welcome的例子出发——讲解index.php——讲解CodeIgniter.php)

(load_class的具体工作、ConFig类的作用、Loader类的作用、Router解析请求、Controller类的具体工作)

摘抄:https://www.cnblogs.com/xymqx/p/3925634.html

posted on 2020-05-29 00:18  ksy_c  阅读(134)  评论(0)    收藏  举报