软件测试工程师的第4年,我选择了辞职,只因公司做了这件事
细细算来,已经在现在的公司干了4年的软件测试了,但我还是义无反顾地选择了辞职。
只是因为感觉在公司越来越不能实现人生价值了。
可能有人说我太矫情,但其实长期在一个位置的人都会有共鸣。
这4年,虽说我不是内卷之王,但也是稳扎稳打,大部分时间都是自学。我自问工作能力还是很优秀的,加上大学学的功能测试,后面自学的自动化测试都有很大的成效。当时选择这份行业也是因为人才缺少,有很好的就业前景。
这里也给朋友们安利一个学习交流群,里面的群友们都是目前在学习软件测试或者已经入职相关行业的,平时有学习上面的问题可以在群里讨论,有大佬指点,学习也会更加顺利。群号放在这里了:832452893~

下面我总结的一些软件测试工程师发展规划路线,或许能给你带来灵感和方向:
一、测试基础
了解测试的基础技能,掌握主流缺陷管理工具的使用,熟练测试环境的操作与运维

二、Linux必备知识
Linux作为现在最流行的软件环境系统,一定需要掌握,目前的招聘要求都需要有Linux能力。

三、Shell脚本
掌握Shell脚本:包括Shell基础与运用、Shell逻辑控制、Shell逻辑函数

四、互联网程序原理
自动化必经之路:前端开发基础知识以及互联网网络必备知识

五、MySQL数据库
软件测试工程师必备MySQL数据库知识,不仅仅停留在基本的“增删改查”。

六、抓包工具
Fiddler,Wireshark,Sniffer,Tcpdump各种抓包工具适用于各种项目,总有一款适合你的

七、接口测试工具
接口测试神器,你绕不开的强大工具:Jmeter。小巧灵活:Postman

八、Web自动化测试Java&Python
了解自动化的目的,熟练掌握TestNG&unittest自动化框架,以及断言与日志处理

九、接口与移动端自动化
专业接口调用、测试解决方案。组建完整的web和接口自动化框架,Appium整体使用

十、敏捷测试&TestOps构建
揭开TestOps的神秘面纱,持续集成Jenkins框架烂熟于心

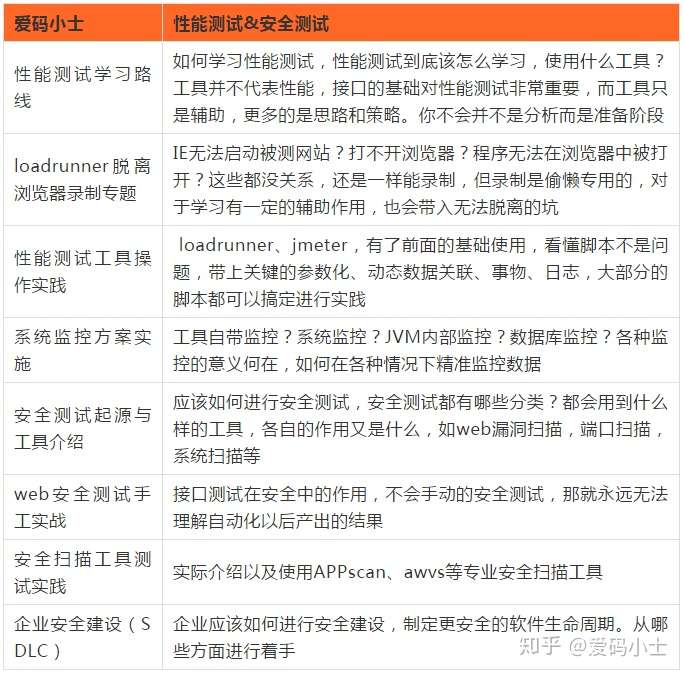
十一、性能测试&安全测试
软件测试的彼岸:性能测试和安全测试,选个方向努力爬坑吧!
图片来源于网络
上面就是我为大家整理出来的一份软件测试工程师发展方向知识架构体系图。希望能对处在迷茫期的你起到帮助。
如果你不想再体验一次自学时找不到资料,没人解答问题,坚持几天便放弃的感受的话,可以加我们一起讨论,里面有各种软件测试资料和技术交流,私信龙叔获得学习资料哦。
加油吧,测试员!
未来的你肯定会感谢现在拼命的自己!
喜欢的朋友可以点个关注哦~ヽ( ̄ω ̄( ̄ω ̄〃)ゝ

浙公网安备 33010602011771号