会员
周边
新闻
博问
闪存
众包
赞助商
Chat2DB
所有博客
当前博客
我的博客
我的园子
账号设置
会员中心
简洁模式
...
退出登录
注册
登录
Kevin
开拓视野,贴近生活,追逐梦想,感受彼此。
博客园
首页
新随笔
联系
订阅
管理
日常生活常识整理
茶叶分类
声音分贝等级图
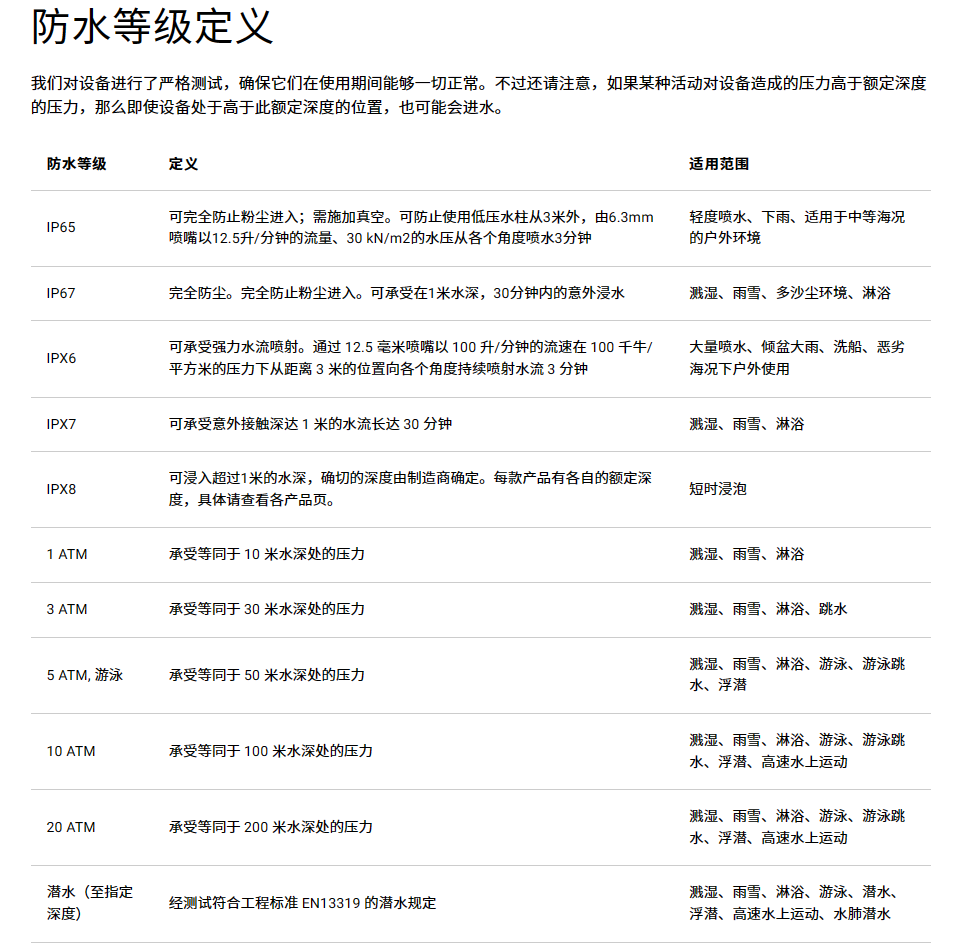
防水等级和使用场景
posted @
2023-12-25 09:16
KevinAt2022
阅读(
38
) 评论(
0
)
收藏
举报
刷新页面
返回顶部
公告