KAFKA 进阶:【八】能否说一下 KAFKA 服务端的网络通信模型设计?
大家好,这是一个为了梦想而保持学习的博客。这个专题会记录我对于 KAFKA 的学习和实战经验,希望对大家有所帮助,目录形式依旧为问答的方式,相当于是模拟面试。
【概述】
KAFKA 并没有使用现有的网络框架比如 Netty 去作为自己通信的底座,而是基于 NIO 自行研发了一套适合 KAFKA 自身的网络框架模型。
这个网络通信模型的设计十分的经典,值得我们好好学习和借鉴。
一、Reactor 设计模式
在学习 kafka 的网络通信模型实现之前,我们需要了解 Reactor 设计模式,这个模式和 NIO 网络编程简直天生一对,所以很多网络框架都是基于这个思想去实现的,例如 Netty。
Reactor 网络框架说白了就是根据不同的网络事件,将后台线程划分为不同的角色,例如:
负责处理 OP_ACCEPT 事件的,称之为 acceptor 线程;
负责处理 OP_READ/OP_WRITE 这种网络读写事件的,称之为 processor 线程;
以上两种角色的线程,是整个 Reactor 设计模式的核心。整个模型如下图所示:

除此之外,我们还可以对 processor 角色再细分一层:
也就是 processor 线程只负责网络读写,其中读出的数据再提交到 handlers 线程池中,以此进一步解耦,让 processor 线程只关注网络读写,业务处理交由 handlers 线程池来处理。
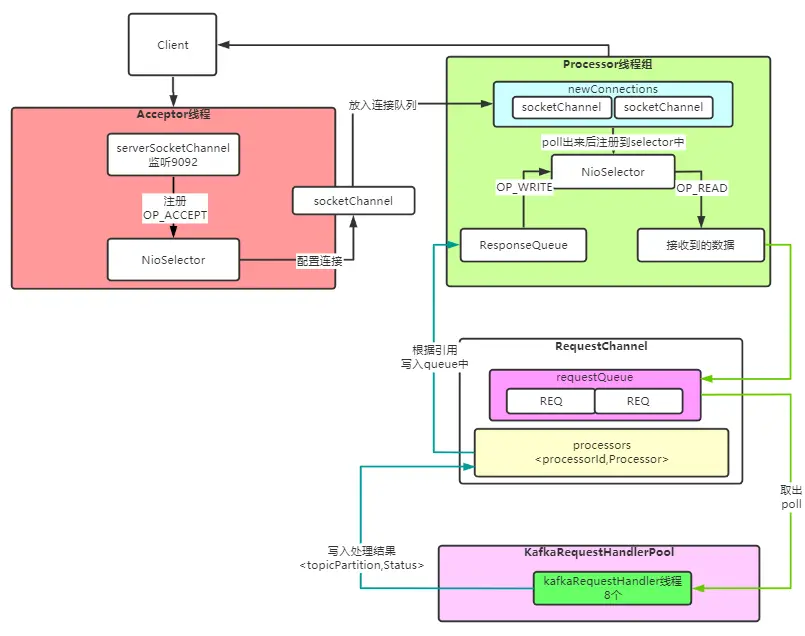
而 kafka 就是采用这种模型去进行实现的,整个模型如下图所示:

二、kafka 是如何实现 reactor 设计模式的?
有了上面一张整体的模型图,我们就来看下代码里,kafka 是如何实现对应的角色的功能的呢?
分为四个阶段:
- kafka 启动的时候,网络模块是如何初始化的?
- acceptor 是如何运行的?
- processor 是如何运行的?
- handlers 是如何运行的?
1、网络模块的初始化
从下面的源码中,我们可以得知:
在 kafka 启动的时候,会去初始化 SocketServer 这么一个网络模块,整个初始化过程主要包括:初始化 acceptor,初始化 processor。
需要注意的是:endpoints.foreach 这一行代码的意思是每监听一个端口,就初始化一套完整上网络模块,也就是上面的 acceptor+processor。
举个栗子,现在监听了 9091 和 9092 两个端口,那么此时在服务端就存在两套网络模块,分别负责 9091/9092 端口的数据通信。
那么此时内部就存在 2 个 acceptor 线程,和 6 个 processor 线程。
// 网络相关模块初始化 socketServer = new SocketServer(config, metrics, time, credentialProvider) socketServer.startup()
def startup() {
this.synchronized {
// 限制单个ip的连接数量
connectionQuotas = new ConnectionQuotas(maxConnectionsPerIp, maxConnectionsPerIpOverrides)
// 根据配置的listeners信息,得到 endpoints
// 创建acceptor和processor
createAcceptorAndProcessors(config.numNetworkThreads, config.listeners)
}
private def createAcceptorAndProcessors(processorsPerListener: Int,
endpoints: Seq[EndPoint]): Unit = synchronized {
// socket缓冲区,默认都是100kb
val sendBufferSize = config.socketSendBufferBytes
val recvBufferSize = config.socketReceiveBufferBytes
val brokerId = config.brokerId
// 遍历endpoints,为每一个端口都整一套完整的通信模块
endpoints.foreach { endpoint =>
val listenerName = endpoint.listenerName
val securityProtocol = endpoint.securityProtocol
// 创建acceptor
val acceptor = new Acceptor(endpoint, sendBufferSize, recvBufferSize, brokerId, connectionQuotas)
// 以非daemon形式启动acceptor线程
KafkaThread.nonDaemon(s"kafka-socket-acceptor-$listenerName-$securityProtocol-${endpoint.port}", acceptor).start()
// 等待完成,也就是acceptor线程启动后,执行run函数,最后释放掉栅栏
acceptor.awaitStartup()
// 缓存到一个map中
acceptors.put(endpoint, acceptor)
// 为这个acceptor 创建对应的processors
addProcessors(acceptor, endpoint, processorsPerListener)
}
}
private def addProcessors(acceptor: Acceptor, endpoint: EndPoint, newProcessorsPerListener: Int): Unit = synchronized {
val listenerName = endpoint.listenerName
val securityProtocol = endpoint.securityProtocol
val listenerProcessors = new ArrayBuffer[Processor]()
// 遍历,根据num.network.threads配置,生成对应的processor个数
for (_ <- 0 until newProcessorsPerListener) {
val processor = newProcessor(nextProcessorId, connectionQuotas, listenerName, securityProtocol, memoryPool)
listenerProcessors += processor
// 与工作队列关联
requestChannel.addProcessor(processor)
nextProcessorId += 1
}
// 缓存到SocketServer的map中
listenerProcessors.foreach(p => processors.put(p.id, p))
// 添加到acceptor中,并且启动processor
acceptor.addProcessors(listenerProcessors)
}
2、acceptor 的运工作内容
从下面的源码中,我们可以得知:
acceptor 线程的主要工作内容就是处理 OP_ACCEPT 事件,在三次握手完成后,通过 serverSocketChannel.accept () 拿到了连接,配置必要的属性后,将连接传入都 newConnections 内存队列中。
这里有两点需要注意:
- acceptor 在选取 processor 进行连接交付的时候,是通过取模来的,其实就是轮询。
- 最后连接在配置好属性之后,是传入了对应 processor 的 newConnections 内存队列中,等待线程去拉取。
def run() {
serverChannel.register(nioSelector, SelectionKey.OP_ACCEPT)
startupComplete()
try {
var currentProcessor = 0
while (isRunning) {
try {
val ready = nioSelector.select(500)
if (ready > 0) {
val keys = nioSelector.selectedKeys()
val iter = keys.iterator()
while (iter.hasNext && isRunning) {
try {
val key = iter.next
iter.remove()
if (key.isAcceptable) {
val processor = synchronized {
currentProcessor = currentProcessor % processors.size
processors(currentProcessor)
}
accept(key, processor)
} else
throw new IllegalStateException("Unrecognized key state for acceptor thread.")
// round robin to the next processor thread, mod(numProcessors) will be done later
currentProcessor = currentProcessor + 1
} catch {
case e: Throwable => error("Error while accepting connection", e)
}
}
}
}
catch {
// ... 略
}
} finally {
// ... 略
}
}
def accept(key: SelectionKey, processor: Processor) {
val serverSocketChannel = key.channel().asInstanceOf[ServerSocketChannel]
val socketChannel = serverSocketChannel.accept()
try {
connectionQuotas.inc(socketChannel.socket().getInetAddress)
// 配置连接属性
socketChannel.configureBlocking(false)
socketChannel.socket().setTcpNoDelay(true)
socketChannel.socket().setKeepAlive(true)
if (sendBufferSize != Selectable.USE_DEFAULT_BUFFER_SIZE)
socketChannel.socket().setSendBufferSize(sendBufferSize)
debug("Accepted connection from %s on %s and assigned it to processor %d, sendBufferSize [actual|requested]: [%d|%d] recvBufferSize [actual|requested]: [%d|%d]"
.format(socketChannel.socket.getRemoteSocketAddress, socketChannel.socket.getLocalSocketAddress, processor.id,
socketChannel.socket.getSendBufferSize, sendBufferSize,
socketChannel.socket.getReceiveBufferSize, recvBufferSize))
processor.accept(socketChannel)
} catch {
case e: TooManyConnectionsException =>
info("Rejected connection from %s, address already has the configured maximum of %d connections.".format(e.ip, e.count))
close(socketChannel)
}
}
def accept(socketChannel: SocketChannel) {
newConnections.add(socketChannel)
wakeup()
}
3、processor 的工作内容
从下面的源码中,我们可以得知:
processor 会从 newConnections 中将对应的 socketChannel 取出,然后注册到自己的 selector 中,
紧接着还会负责数据的接收和发送,也就是负责网络读写;
其中读取的数据最后会写入到 requestQueue 中,而处理响应数据的时候会从 responseQueue 中拉取对应的 response 进行处理。
override def run() {
startupComplete()
try {
// processor实际的执行内容
// 可以理解为,从newConnections中拿出一个个的socketChannel进行操作
while (isRunning) {
try {
// setup any new connections that have been queued up
// 配置建立好连接的connections
configureNewConnections()
// register any new responses for writing
// 从响应队列里获取新的响应,然后返回给客户端
processNewResponses()
// 这就是具体的网络时间处理的地方
// 这里的逻辑是和客户端一摸一样的
poll()
// 已完毕的Receives处理的地方(已接收完毕)
processCompletedReceives()
// 已完成的Sends的处理的地方(已发送完毕)
processCompletedSends()
// 处理一些断连的地方
processDisconnected()
} catch {
// We catch all the throwables here to prevent the processor thread from exiting. We do this because
// letting a processor exit might cause a bigger impact on the broker. This behavior might need to be
// reviewed if we see an exception that needs the entire broker to stop. Usually the exceptions thrown would
// be either associated with a specific socket channel or a bad request. These exceptions are caught and
// processed by the individual methods above which close the failing channel and continue processing other
// channels. So this catch block should only ever see ControlThrowables.
case e: Throwable => processException("Processor got uncaught exception.", e)
}
}
} finally {
debug("Closing selector - processor " + id)
CoreUtils.swallow(closeAll(), this, Level.ERROR)
shutdownComplete()
}
}
private def configureNewConnections() {
while (!newConnections.isEmpty) {
val channel = newConnections.poll()
try {
debug(s"Processor $id listening to new connection from ${channel.socket.getRemoteSocketAddress}")
selector.register(connectionId(channel.socket), channel)
} catch {
// 略
}
}
}
private def processCompletedReceives() {
selector.completedReceives.asScala.foreach { receive =>
try {
openOrClosingChannel(receive.source) match {
case Some(channel) =>
val header = RequestHeader.parse(receive.payload)
val context = new RequestContext(header, receive.source, channel.socketAddress,
channel.principal, listenerName, securityProtocol)
val req = new RequestChannel.Request(processor = id, context = context,
startTimeNanos = time.nanoseconds, memoryPool, receive.payload, requestChannel.metrics)
// 将请求放入requestChannel的requestQueue中
requestChannel.sendRequest(req)
// 取消当前channel对OP_READ的关注
selector.mute(receive.source)
case None =>
// This should never happen since completed receives are processed immediately after `poll()`
throw new IllegalStateException(s"Channel ${receive.source} removed from selector before processing completed receive")
}
} catch {
// 略
}
}
}
private def processNewResponses() {
var curr: RequestChannel.Response = null
while ({curr = dequeueResponse(); curr != null}) {
val channelId = curr.request.context.connectionId
try {
// 略
} catch {
case e: Throwable =>
processChannelException(channelId, s"Exception while processing response for $channelId", e)
}
}
}
private def dequeueResponse(): RequestChannel.Response = {
val response = responseQueue.poll()
if (response != null)
response.request.responseDequeueTimeNanos = Time.SYSTEM.nanoseconds
response
}
4、handlerPool 的初始化以及 handler 的工作内容
从下面的源码中,我们可以得知:
在 kafka 启动的时候会去初始化 handlerPool,创建 8 个 handler 线程。
handler 线程主要是负责从 requestQueue 中拉取对应的 req,然后交个 apis 进行业务处理。
requestHandlerPool = new KafkaRequestHandlerPool(config.brokerId, socketServer.requestChannel, apis, time,
config.numIoThreads)
class KafkaRequestHandlerPool(val brokerId: Int,
val requestChannel: RequestChannel,
val apis: KafkaApis,
time: Time,
numThreads: Int) extends Logging with KafkaMetricsGroup {
private val threadPoolSize: AtomicInteger = new AtomicInteger(numThreads)
/* a meter to track the average free capacity of the request handlers */
private val aggregateIdleMeter = newMeter("RequestHandlerAvgIdlePercent", "percent", TimeUnit.NANOSECONDS)
this.logIdent = "[Kafka Request Handler on Broker " + brokerId + "], "
// 创建指定个数的线程池
val runnables = new mutable.ArrayBuffer[KafkaRequestHandler](numThreads)
for (i <- 0 until numThreads) {
createHandler(i)
}
def createHandler(id: Int): Unit = synchronized {
runnables += new KafkaRequestHandler(id, brokerId, aggregateIdleMeter, threadPoolSize, requestChannel, apis, time)
KafkaThread.daemon("kafka-request-handler-" + id, runnables(id)).start()
}
def run() {
while (!stopped) {
// We use a single meter for aggregate idle percentage for the thread pool.
// Since meter is calculated as total_recorded_value / time_window and
// time_window is independent of the number of threads, each recorded idle
// time should be discounted by # threads.
val startSelectTime = time.nanoseconds
val req = requestChannel.receiveRequest(300)
val endTime = time.nanoseconds
val idleTime = endTime - startSelectTime
aggregateIdleMeter.mark(idleTime / totalHandlerThreads.get)
req match {
case RequestChannel.ShutdownRequest =>
debug(s"Kafka request handler $id on broker $brokerId received shut down command")
shutdownComplete.countDown()
return
case request: RequestChannel.Request =>
try {
request.requestDequeueTimeNanos = endTime
trace(s"Kafka request handler $id on broker $brokerId handling request $request")
apis.handle(request)
} catch {
case e: FatalExitError =>
shutdownComplete.countDown()
Exit.exit(e.statusCode)
case e: Throwable => error("Exception when handling request", e)
} finally {
request.releaseBuffer()
}
case null => // continue
}
}
shutdownComplete.countDown()
}
/** Get the next request or block until specified time has elapsed */
def receiveRequest(timeout: Long): RequestChannel.BaseRequest =
requestQueue.poll(timeout, TimeUnit.MILLISECONDS)
def sendResponse(response: RequestChannel.Response) {
if (isTraceEnabled) {
val requestHeader = response.request.header
val message = response.responseAction match {
case SendAction =>
s"Sending ${requestHeader.apiKey} response to client ${requestHeader.clientId} of ${response.responseSend.get.size} bytes."
case NoOpAction =>
s"Not sending ${requestHeader.apiKey} response to client ${requestHeader.clientId} as it's not required."
case CloseConnectionAction =>
s"Closing connection for client ${requestHeader.clientId} due to error during ${requestHeader.apiKey}."
}
trace(message)
}
// 通过processors引用,拿到processor
val processor = processors.get(response.processor)
// The processor may be null if it was shutdown. In this case, the connections
// are closed, so the response is dropped.
// 然后把响应放入其响应队列中
if (processor != null) {
processor.enqueueResponse(response)
}
}
三、各个线程组所处的角色以及职责
分析完整个实现的源码,以及映照最开始的 Reactor 的模型图,我们最后再来梳理总结一下各个模块的职责。
acceptor:负责处理 OP_ACCPET 事件,将配置好的连接存入对应 processor 的 newConnections 中。
newConnections:每个 processor 都有一个,负责接收 acceptor 收到的连接。
processor:负责网络读写,从 newConnections 中取得连接后再注册到自己的 selector 中,最后循环处理数据。
requestQueue:processor 收到的数据最终会写入这个 requestQueue 中,这个 requestQueue 是多个 processor 共有的(无论多个组网络模块都只有一个 requestQueue)。
handlerPool:业务处理线程池,主要负责从 requestQueue 中拉取请求数据,然后进行业务处理。
responseQueue:业务代码处理完成后,会写入对应 processor 的 responseQueue 中,最终 processor 会拉取里面的数据进行数据发送。
具体各个模块是如何工作的,建议结合上面的模型图,再看看源码,更好记忆和理解~
【综述】
最后,来总结一下 kafka 整个网络模块的运转流程:
当 kafka 启动时,会去初始化网络模块,每监听一个端口就初始化一组 acceptor 和 processor,默认一组内有 1 个 acceptor 和 3 个 processor 线程。
acceptor 是负责处理 OP_ACCEPT 事件,也就是当三次握手完成后会去初始化这个连接信息,然后将配置好的连接放入对应 processor 的 newConnections 连接队列中。
processor 是负责网络读写,会从 newConnections 队列中 poll 出对应的连接,然后注册到自己的 selector 中;主要处理 OP_READ/OP_WRITE 网络事件。
当读取到数据后,会放入公共的 requestQueue 内存队列中去;当有对应的 OP_WRITE 事件时会从 responseQueue 拉取对应的数据进行响应。
最后 handlerPool 中的线程(默认 8 个)会从 requestQueue 内存队列中拉取对应的请求数据,进行业务处理,处理完成后再根据 processorId,
写入对应的 processor 中的 responseQueue 中,最后由 processor 通过 socketChannel 写回数据。

浙公网安备 33010602011771号