向上转型
类其实也是一种数据类型,也可以发生数据类型转换,不过这种转换只有在基类和派生类之间才有意义,并且只能将派生类赋值给基类。
派生类对象赋值给基类对象、将派生类指针赋值给基类指针、将派生类引用赋值给基类引用,这在 C++ 中称为向上转型(Upcasting)。
反之,将基类赋值给派生类称为向下转型(Downcasting)。
向上转型非常安全,可以由编译器自动完成;向下转型有风险,需要程序员手动干预。

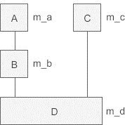
#include <iostream> using namespace std; class A { public: int a; }; class B : public A { public: int b; }; class C { public: int c; }; class D : public B, public C { public: int d; }; int main() { D *d = new D; A *a = d; B *b = d; C *c = d; cout << d << endl; cout << a << endl; cout << b << endl; cout << "注意多继承:" << c << endl; return 0; } 输出: 0x1717d0 0x1717d0 0x1717d0 注意多继承:0x1717d8
浙公网安备 33010602011771号