个人声明:本文章为个人学习PCB六层板设计的学习记录。官方资料请参考嘉立创的相关教程。
我用的是嘉立创EDA的专业版。最后我会放上立创开源广场的连接,大家可以去看一下,跟着官方学习一下,官方非常权威
开源广场的地址我放在文章中,因为需要一个DXF文件,应该导入到EDA
并且六层以下都可以免费打板,对我帮助非常大,尤其是像我这种刚入门的新手来说,给予了很多试错机会,毕竟每个月可以免费打两次。而且立创EDA还是免费的,打开网页就能画板子,相当方便快捷。
一.笔记前资料准备
立创·逻辑派FPGA-G1是一款面向学习和开发的国产FPGA开发板,它的一大特点是采用了FPGA与ARM Cortex-M内核相结合的异构架构,并给予了非常完善的开源资料。
主控:GW2A-LV18PG256C8/17、GD32F303CBT6
FPGA逻辑单元:20KHz。
ARM主频:120MHz。
DDR3内存:2Gbit
FPGA端存储:FLASH16M/64M/128M
ARM端存储:TF卡2GB/4GB/16GB/32GB
FPGA端8P接口支持:Gowin程序下载、GAO在线逻辑仿真、虚拟串口
ARM端6P接口拥护:DAP程序下载、Debug仿真、虚拟串口


这是我们的功能模块布局,先了解一下,等布局时候就有印象。
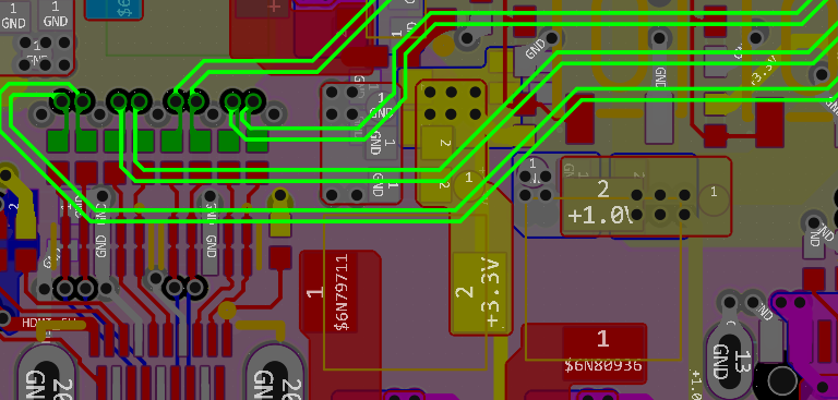
1.主控与存储系统
(1)FPGA芯片:高云 GW2A-LV18PG256C8/I7
型号解读: GW2A系列,逻辑单元18K,封装PG256,商业级,工业级。
核心资源:
逻辑单元 (LUTs): 20K。可能理解为数字逻辑的基本构建块,用来实现组合逻辑和时序逻辑。
寄存器 (FFs): 数量与LUTs相关。用于存储数据,构成触发器。
块存储器 (BSRAM): 约900Kb。是FPGA内部的快速RAM,可用于做缓冲区、FIFO等,比用逻辑单元拼出来的分布式RAM更高效。
用户I/O: 大量可自由配置的IO口,拥护LVCMOS、LVTTL等多种电平标准。
PLL: 锁相环,用于时钟管理,可以对输入时钟进行倍频、分频、相位偏移。
用途: 实现任何你想要的数字系统,从便捷的逻辑门电路到繁琐的处理器(如RISC-V)、视频接口、以太网MAC等。
ARM微控制器:兆易创新 GD32F303RET6
核心: Cortex-M4,带FPU(浮点运算单元),主频120MHz。
存储: 512KB Flash, 64KB SRAM。
丰富外设: 多个USART、I2C、SPI、I2S、CAN、USB 2.0 FS OTG等。
用途: 在开发板上,它扮演着“环境管理器”的角色:
运行“固件”程序,管理TF卡、USB设备。
通过并行总线与FPGA通信,控制FPGA的逻辑。
甚至可以为FPGA配置程序,即将FPGA的比特流文件从TF卡读取,然后通过配置接口下载到FPGA中。
c) 存储芯片
DDR3 SDRAM (MT41J128M16JT-125):
容量: 128Mbit (地址) x 16bit (数据位宽) =256MB。
位宽FPGA的外挂内存,首要用于应该就是: 16位。这大容量、高速缓存的场景,例如处理视频帧、音频材料、或作为软核处理器的运行内存。FPGA通过专用的DDR3控制器IP核来访问它。
QSPI Flash (W25Q64):
容量: 64Mbit =8MB。
接口: QSPI (Quad SPI),速度快。
用途:
存储FPGA的配置文件: 这是最主要的功能。开发板通电后,FPGA默认会从这片Flash中读取设置信息,使自己变成你设计的电路。这就是“程序固化”。
存储用户数据: 如字体库、图片资源等。
2. 电源管理系统
FPGA-G1的电源设计比较复杂,需要多种电压轨:
输入: 5V (来自Type-C或下载器)。
核心电压 (VCC): 通常是1.2V,为FPGA和ARM的内核逻辑供电。
I/O电压 (VCCIO): 通常是3.3V/2.5V/1.8V等,为FPGA的Bank供电,使其IO电平与外围器件匹配。
辅助电压: 如DDR3需要的1.5V,PLL需要的模拟电源等。
用途: 板上集成了多个DC-DC开关电源和LDO线性稳压器,它们共同构成了一个高效、稳定、低噪声的电源树,为各个芯片给予精准的电压。这是硬件稳定运行的基石。
3. 时钟与复位架构
时钟晶振:
开发板会为FPGA和ARM提供外部有源或无源晶振(例如27MHz, 50MHz)。
这是整个系统的“心跳”,所有同步逻辑都在它的节拍下工作。
FPGA内部的PLL可以基于该基础时钟产生所需的各种频率。
复位电路:
通常由一个复位按键、一个电容和一个电阻构成,产生一个稳定的低电平脉冲,将整个系统置于已知的初始状态。
4. 外部接口与连接器
下载/调试接口:
FPGA下载: 使用高云专用的下载器,通过JTAG接口进行程序下载和调试。
ARM调试: 采用标准的SWD/JTAG接口(通常通过板上的排针引出),配合J-Link、ST-Link等调试器进行代码下载和单步调试。
扩展IO排针 (2x20 Pin):
这是开发板的“手脚”,将FPGA和ARM的大量IO口引出。
用途: 连接外设模块,如传感器、电机驱动、键盘、显示屏等。你许可用杜邦线自由连接,构建自己的系统。
板载外设:
RGB三色LED: 由FPGA直接驱动,用于演示PWM调光或作为状态指示。
按键和拨码开关: 给出用户输入。
TFT液晶屏接口SPI接口,方便连接小屏幕。就是: 通常
5. 通信与显示接口
HDMI接口:
通过一颗专用的HDMI编码芯片(如ITE IT6611FN),将FPGA输出的并行RGB视频信号转换成TMDS串行信号输出到显示器。
用途: 学习FPGA上的视频时序生成、色彩空间转换,最终实现VGA、HDMI显示输出。这是验证FPGA逻辑能力的经典项目。
USB接口:
连接到ARM的USB控制器,可以配置为Device(被主机识别)或Host(连接U盘等设备)。
6.总结和注意事项
FPGA + ARM 异构架构:这是该开发板的核心特点。你既可以独立利用FPGA进行硬件逻辑设计,也可以利用ARM处理器运行嵌入式软件,或者让两者协同工作,非常适合学习SoC(片上系统)的概念-1。
存储系统:DDR3内存的存在使得该开发板能够处理数据量更大的应用(如图像处理),而QSPI Flash则保证了FPGA逻辑在断电后不会丢失,下次上电能够自动加载-6。
丰富的扩展能力:开发板通过2x20Pin的排针引出了大量I/O口(FPGA占65个,ARM占6个),你可以轻松连接各种传感器、执行器或其他功能模块,极大地扩展了研发可能性-6。
电源与使用注意事项
开发板通过Type-C接口或下载器供电-6,就是。需要注意的开发板的下载器和USB接口都输入5V电源,并且在实际PCB设计中,这些接口的电源线路、HDMI供电接口以及排针均连接至同一5V电源网络-6。因此,官方特别强调:
若同时连接外部电源和USB端口,可能会引发电源并联障碍。在此情况下,若电压出现不平衡,可能会导致电压较低一侧的器件受损。
所以,请务必遵守排针处仅允许接入+5V电压的规定,以避免硬件损坏。
二.原理图导入以及快捷键设置
1.原理图导入以及电源树模型画法
首先我们新建,图页,随后重命名,改名字电源树,在嘉立创eda专业版里面

然后去嘉立创官网,把原理图导入到嘉立创EDA
这是他的网址。
然后我们打开
![]()
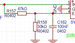
在这里面找到电源的源头

发现大多数都是5V_IN的,所以大家的源头因该就是5V_IN
我们放置一个矩形框,和一个文本

写上我们的电源源头,接着我们看到他有三个转出,所以我们放置折线,引出三个

就是这样子,然后我们应该直到,电流有多大,也是去power里面找,如果里面没有写,我们就看芯片的最大输出电流是多少,我们走线多少就行

选中我们芯片之后,点击素材手册

接着我们看到,最大电流是3A
然后我们发现3V没有进行转换了,所以到这里就结束了。然后去看1.5V

发现转为了VTT_DRAM的电源,因而我们写上

然后找到1.0v

发现有两个转出,我们记录一下

写入到我们的电源树中
然后我们找3.3V给谁供电,这样子设计PCB时候,就会有印象,发现都有,所以就不用太考虑
然后大家清除这些之后我们就该进行下一步了。

然后我们就该进行下一步了,开始创建PCB

然后右键PCB,重命名,命名为逻辑派

然后大家更新转换原理图到PCB


看一下有没有遗漏什么的,然后我们应用修改

看到我们的器件已经导入进来了。
2.元件区域分布

然后全选器件,点击布局,点击元件区域分布。

把我们元件分布在一起,看起来比较规范整齐

然后我们去官网,找到附件,官网我放在这里吧方便找到
3.立创开源广场导入DXF文件
开源广场:立创·逻辑派FPGA-G1开发板 - 立创开源硬件平台
文章最终我还会在提到官网

我门点击文件,导入,导入DXF。

找到我们解压好的文件

就可以看到我们的图了。

这里我们全都选择,导入文档层。
4.PCB板框设置

导入后会有两个。缘于一个是底面,一个是顶面。DXF会有一些元件的固定位置大家需要让这些元件,在固定位置。

然后我们点击线条,让他在板框层。

发现变了颜色,这就是我们的板框层

打开3D预览就行看到我们的板子大小。就已经出来了。
5.快捷键设置

然后我们设置一下快捷键。

通过大家能够看到,官方已经帮我们设置好了,并且导出了快捷键,我们直接导入就好。
之后大家来到PCB隐藏所有飞线,开始模块化布局。

6.元件区域分布
(1)FPGA区域分布
先大家来到第一个模块,全选,之后按shift+x找到pcb的元件

会有一个高亮提醒。

然后我们点击布局,元件区域分布。

之后就会分布在一起。

然后我们放置一个矩形框,把它框在一起。代表这是一个模块。

放置一个文本框,代表我们的FPGA
(2)DDR3区域分布

DDR_3我们同理,为了更好看我们把边框放在顶层丝印层。
(3)DDR3电源区域分布

。就是然后DDR的电源也
(4)JTAG下载口区域分布

Jlink的下载口就放在我们元件边上。
(5)晶振及指示灯区域分布

晶振和,指示灯放在这里,这样子第五个原理图就抓取完成了。
(6)HDMI区域分布

通过hdmi我们也放在他的接口附近,第六个原理图能够了。
(7)LED灯及数码管区域分布

数码管电路没有那么重要,我们先抓在一起就行,第七个做完了。
(8)GT32MCU模块区域分布

然后抓取GT32MCU模块,第八个完成了。
(9)TF卡座

抓取TF卡座,第九个就完成了
(10)排针引脚

排针大致先放在这,第十个完成了
(11)电源区域分布

电源的放在电源附近,第十一个我们就搞定了。
(12)总体预览

这样子我们布局分割下来,发现非常清晰,我们进行模块化布局就好了。
7.把两个DRX抓取合并在一起

这两个一个是地层,一个是定层,若是直接移动会发现两个洞没有重合,就会有错误。

假如直接移动就会发生该错误。

我们要选中他按下x进行镜像。x是左右镜像,y是上下镜像。

然后我们选中,按下shift+d进行吸附圆心,把它移动到顶层的圆心处。
然后我们进行结构基线的摆放。

让将我们的GND孔给吸附过来
(1)排针的吸附

还有大家的排线,也给吸附过来。
(2)HDMI接口吸附

我们的HIMD接口。
(3)USB接口吸附

USB电源也吸附上去。
(4)JTAG下载口吸附

还有JTAG的下载口。
(5)TF屏幕座子

然后是大家的屏幕座子。
(6)TF卡座

大家切换到底层,因TF的卡座在底层。

然后我们吸附到固定位置。

一定要主意好引脚的方向,和位置。MCU下载口也吸附好了。
(7)按键


通过然后我们将这两个按钮的标记给放大一点,图个选中我们器件的话我们在右侧的过滤中,把元件给过滤掉,这样子我们就能够选择我们的文字了。然后我们知道这两个按键是我们MCU模块的。


所以我们找到boot该管脚的按键。和rest管脚按键

将这两个按键,按照正确的方向进行吸附。

这三个按键,先摆在这里,后续我们根据走线情况,进行按键布局。
三.元件的预布局
1.FPGA预布局
然后大家进行预布局,预布局遵循先大后小的原则。先放大器件,小器件随便找个地方就允许塞下。

我们打开飞线,将元件放入,发现还算顺畅线条。因为我们排针的位置已经固定了。CPU一般摆在板子的正中间。
2.DDR预布局及规则

然后我们将DDR放进来,直到飞线很舒畅。
3.DDR电源及HDMI

随后将DDR的电源靠近芯片,HDMI的元件也放在一起。
4.MCU单片机

然后我们打开单片机的飞线,看一下怎么摆放合适。

我们看到飞线大致是顺利的就好。
5.单片机晶振

比较重要的。放在单片机的晶振引脚。就是然后我们将晶振布局,因为晶振也
6.flish及晶振

然后大家再来看这个Flish和他的晶振

把他的晶振拿过来,这个是有源晶振。他是有供电的。

继而大家再把晶振的电容拿过来,在这里摆放好,晶振从这里接入
7.数码管

把这个数码管和他的器件拿过来,按照大家方便布线的规则,进行去布线。

然后我们看到大体的线已经差不多了。出线的方向。
8.更改电源网络颜色

继而我们找到5V的输入。将他换个颜色,方便我们看哪个器件与5V线路相连接。

我们先找到三路电源线。

先把3.3V拿走,先拿出1.5V和1.0V的。

然后摆放一下位置。
9.总体预览

这样子我们大的器件,基本上都塞进去了。剩下的就是电容电阻,我们模块化布局时候在进行细微的调整。
接下来就是最重要的一步,我们进行各个部分的模块化布局
四.元件模块化布局
一. HDMI布局布线要点。

首先我们来看一下HDMI布线的要求。

ESD器件要靠近我们的HDMI的端子。这两个就是我们的ESD器件
首先我们先将所有器件抓起来。除了接口,方便我们布局。


然后抓取电容和二极管进行布局。

抓取过来放置在HDIM附近。

大家将GND设置为灰色,这样子只要看到灰色就知道是GND了。

先放在这里。

稍微修改一下,把我们的ESD放过来。

很顺。就是然后我们打开飞线,发现不

大家给他换个位置。保证线路顺利。

再把0Ω电阻摆过来。

然后一一对应摆好位置。

剩下的上下拉电阻靠近各自的管脚放就好,这样子我们就布置的差不多了。此时HDMI模块我们的布局就结束了。
二. MCU模块布局
由于我们摆放了晶振,所以晶振电路我们就可以不用摆放了,然后来到复位电路

大家直接把它抓取出来,进行我们的布局,要记得按键已经固定了,所以我们只需要移动其他的元器件就够了。

放在复位引脚附近。
三. TF屏幕底座


然后抓取TFT的一个底座。底座已经固定了我们就不选择他。我们要先放滤波电容,放在3.3V的位置。

顶层放不开的话,就放在底层,管脚进行对其。

四. MCU测试点及电容
然后抓取电容。

一个3.3V对应一个滤波电容,进行放置。

之后抓取测试点。

打开测试点飞线进行布局。

大家把测试点合理布局。

五. DLINK下载口
之后抓取dlink的下载接口。

依旧先抓取电容。

然后布局剩下的两个测试点。
六. RGB灯

随后抓取RGB灯。

打开飞线进行布局。

按照飞线进行布局
七. 作用按键

然后抓取功能按键。

因为我们按键是固定的,所以我们直接抓取其他三个元件就行。
八. TF卡ESD器件

之后我们把TF卡的ESD器件进行布局,我们为了防止静电,要靠近接口去放。

摆上最后的TF卡的ESD器件放在靠近端口的位置,我们两大模块的布局就已经完成了。
小总结一下,这几个模块最重要的是,我们的晶振要放在靠近芯片位置,还有ESD器件为了防止干扰和静电,要放在靠近端口位置,还有熟练使用快捷键。一个电源端口,对应一个滤波电容。
九. JTAG下载口。
我们先来布置JTAG的布局。

先把模块都抓取过来。

然后大家把他所有的飞线都选出来,之后根据飞线位置,进行布局。
十. 电源指示灯

接下来抓取LED指示灯电路。

我们只需要找个3.3V的地方,把它给放下就行。不好走线再调整。
十一. NORFlish

然后我们抓取NORFLASH基于我们NORFLASH已经放完了,所以抓取他的电阻,电容就好。

源于顶层器件太多,所以我们先给放在底层。
到这里我们的JTAG就已经布局完成了。剩下我们的各种外设需要布局。
十二. 三色LED灯

首先我们先把这个三色灯电路给抓过来。

打开飞线,进行布局。

按照飞线进行摆放元器件,这样子方便我们连线。

经过我们布局,我们还是以底下为直线布局,因为上面可以打孔,让上面那些元件对齐,然后两个三色灯,跟我们底下的晶振对齐。
十三. 按键保护电路

之后这里我们看到这些元件在按钮边上,我们给他布置上。

抓取过来我们放在按钮边上。

剩下的三个自然是另一个按钮的保护电路。

到这里我们按键的保护电路就布局完毕了。
十四. FPGA上拉和下拉电阻

然后找到FPGA的这些上拉和下拉电阻,我们进行布局。

根据飞线,大家暂时放在这里,假设有障碍我们在放在底部。

这个电阻我们放在底层暂时,只剩下测试点了。

我们的FPGA模块还剩下这些。

可以看到基本都是5V和3.3V或者1.0V的测试点,我们暂时放在一边,等电源模块重新布局的时候我们可以放在电源模块的边上。到这里我们FPGA基本摆放完成了,接下来进行DDR的摆放。
十五. DDR模块的摆放。
1.RRD元件布局规则

首先大家看一下DDR模块布局的规则。

这里我们只要1片DDR所以不用对称,尽量靠近CPU就行,然后要是两片DDR就要根据如图所示,进行对称布局。

抓取我们的滤波电容,滤波电容一定要靠近引脚去放置。

这是大家串联端接的电阻。一般放在CPU端

这是大家并联端接的电阻。一般放在DDR端。

如果是T端结构我们串联端接的电阻放在T点

并联端接的话就放在末了一片DDR后面

2.DDR元件的摆放
我们先抓取滤波电容,可以暂时不摆放,因为后面会有一个扇出过孔的操作。

抓取在一起。

100Ω。就是接下来抓一下端接匹配电阻。端接电阻一般是用来作我们的阻抗匹配。我们再软件也得做一个阻抗匹配,单端是50Ω,差分

抓取在一起之后,给VTT该电源网络更改为绿色,方便我们进行连线。

打开DDR电阻的飞线,进行布局。

我们先暂时放在这里占个位置,接着多余的放在底部,进行我们的布局,后面肯定会调整。

剩下的端接电阻也是一样的。


到这里DDR模块差不多就完成了。

最后将1.5V电源改为蓝色,我们DDR布局基本上结束了。
十六. DCDC电源模块布局。
1.DCDC模块布局规则
接下来就剩下大家结果一个模块的布局了。

首先看一下开关电源的布局要点,开关电源基本上都是厂家测试好的,我们只得按照芯片手册进行布局,就行。先我们来找到我们的主干道
5V和3.3V的输入是我们输入和输出的主干道。

通过那我们就能够确定,我们电容的摆放位置。在布置主干道时候使得部件紧凑,电源路径尽量够短,流出打孔和铺铜的空间。满足我们输入输入的载流能力。布局时候电容一定要靠近主干道摆放,注意滤波电容先满足,先大后小的原则,大电感和电容,尽量放在主器件面。电感垂直放置。

这个框起来的就是我们的反馈路径。

2.DCDC模块布局
先把3.3V的给抓取过来。


然后抓取1.5V输出电源。

然后抓取1.5V电路
继而抓取1.0V电路。

三个就被我们抓取完成了。

然后抓取我们的滤波电路。

滤波电容是我们放在FPGA下面的,到时候打过孔,我们放在FPGA旁边
十七. TYPE-C输入

剩下的就是我们TYPE-C的输入了。

5V进来经过我们该元件我们优先摆放。

靠近5V进行摆放。

经过EST器件之后经过我们滤波电容。

布置在这里。

再找到我们的差分元件的EST器件,进行布局。

跟我们差分线对齐。

剩下的两个CC管脚的下拉还有一个上来都根据管脚布局。

到这里我们TYPE-C就布局搞定了。
十八. 总体电源布局
1.电源1.5V布局

然后1.5V大概放在这个地方,我们大概就可以通过这里进去。

首先打开电容的封装,显示图层为顶层丝印层。

把输入和输出回路的电容抓出来,

顶层不号布局,我们直接放在底层,然后贴着引脚放,方便我们打孔直接连接,

输出也放在1.5V管脚附近。

然后把反馈的电容电阻抓起来,


两个放在顶上,一个放在底下,直接打孔连接。

然后我们抓取使能管脚。


背面放两个,正面放一个,合理利用我们空间。

还剩下一个自举电容我们放在这里。
2.电源1.0V布局
然后3.3V和1.0V都是如此,因此我们可以模块复用一下,随后进行调整,

选中元件,右键之后组合,然后添加组合。

找到1.0V进行组合复用。选择1.5V为参考对象。

上面我们得知,相邻的电感,摆放时候要求垂直

1.0V我们也给个颜色,区分一下。

经过思考我们将1.5V放在这里,然后3.3V放在原来1.5V位置。
3.电源3.3V布局

这就是我们最终布局,然后我们放置DDR模块电源
十九. DDR模块电源布局
1.电源布局

然后我们看到有两个VREF_DRAM的他和我们端接电阻是靠近的

因而我们必须放在端接电阻的一端。

故而我们先去把滤波电容抓出来。


然后我们把DDR3电源抓出来。

依旧是先抓输入,后抓输出。

然后抓取这两个电阻,按照管脚进行摆放。

然后抓取输入。

然后抓取输出。

输出的四个电阻也是底下两个顶上两个进行摆放。

继而抓取VREF_DRAM这个电容。

剩下三个我们按照连接进行摆放。

这里我们就对电源布置完成了。

剩下的测试点,按照我们输去摆放。

测试点就一个电源一个地。
到现在就只剩下滤波电容了,等扇孔时候进行大家滤波电容的摆放。
2.进行3D预览
然后我们查看一下3D模型,看看布局如何。

3.更改排针模型
我们可以看到排针都是插在上面,以后要是拓展板子我们肯会影响高度,
我们找到工具,3D模型管理
器。
搜索H5,找到我们的排针。

可以看到,当前是这样子的。

然后将Z设置为1.8,Y旋转180°。点击我们的更新,H6也是一样的设置。

再来到我们的3D模型就可以看到,排针都在下面了。
五 PCB层数分析及叠层设置。
1.层数及叠层选择
多层板如和选择层数我们来看一下。

这里我们允许看到我们DDR的工作频率是最高的,

一般我们判断走几层板子,必须看哦我们元件飞线最密的地方,接着进行我们的选择,行看到,该我们四层板肯定放不下,因为四层版也就多了一个电源层,并没有给我们能走线的层数。

我们粗略看一下,一层是可以出来两根线的。

通过需要三个走线层。而四层版只有两个走线层,而六层板正好有三个。就是我们能够看到信号起码有6排也就

两排一层,至少需要三个走线层。
2.6层板叠层方式

第一层:顶层 第二层:GND 第三层:信号层 第四层:电源层 第五层:GND 第六层:底层
连接的能够更好的吸收电源噪声。就是此种布局有两个GND,可以更好的吸收噪声,干扰,而且电源和GND
走线层:顶层,底层,信号层。 其他三层一般不去走线,基于高速线需要大家计算阻抗,而阻抗就需要一个完整的回流面,当作参考面。
不过大家在布局时候,已经把第一层堆满了,因此我们还需要调整下层数方案。


第二种方案允许看到,多了一个走线层,第三层,第四层,顶层,底层:都是走线层。一共四个走线层。
此种方案一般被大家称为假八层。缘于有四个走线层,信号好出一点,可以适用于逻辑派FPGA的板子。只是比起来第一层肯定没有第一层好,因为我们的两个走线层是相邻的,就会有所串扰,我们能够把第三层和第四层之间的介质拉大一点,让他去参考我们的电源层,或者GND层。但是第四层靠近电源层,所以我们的高速线走第三层会好一点,因为GND没有电源的干扰,第二种是我们用到很多的叠层方案,所以我们可以采用这种进行布置。

第三种方案和大家第一种差不多,知识把GND和电源层换了,这种布局有一个缺点,底层器件无法参考GND,一般我们顶层底层都会参考GND。


这里我们可以看到,第四个方案,比第三个稍微差一点,因为我们第三个方案,都用GND给他把信号层进行分割了,就不用跨分割,信号层跨分割会造成阻抗不匹配,信号串扰和反射的影响

3.确定叠层方式及设置
我们的方案一和方案二,在逻辑派这个FPGA开发板中我们暂定方案一就是用的最多的
我们确定了层数之后,就去设置我们的板子层数。

我们改为,这样子的层数和配置,直接让这些都为信号层
然后我们再去进行一个铺铜就可以了。
六 . 阻抗的设置

1.了解特性阻抗
接下来我们来了解一下,什么是特性阻抗,以及我们该如何去控制阻抗。

我们来看一下,传输线与阻抗的关系。

集合一个综合传输线这些参数的合成参数,就是如果上面是传输线,下面是平面,那么就会在线路与平面之间形成一个小电流,而两个之间有一个磁场,那么就会形成一个电压,这样子就会产生相对来说的阻抗,在高速线路中,传输线已经不能单纯的当作一个理想的线路,需要考虑寄生电感,寄生电容,寄生电阻等等。特性阻抗就
2.不控阻抗的影响
这些就是不控制阻抗的影响

3.特性阻抗的分类
还有阻抗分为了哪几种类型
(1).差分阻抗

(2).单端阻抗

4.阻抗的计算
(1)嘉立创阻抗神器计算阻抗
接下来我们来进行我们阻抗的计算。

首先我们打开官网,找到嘉立创阻抗计算神器。
大家该如何计算阻抗呢,上面我们提到了。常见的:单端50Ω阻抗,差分90Ω阻抗,其他都是100Ω常见的阻抗。
在大家的板子中,有单端50欧姆阻抗,还有USB差分的90欧姆阻抗


其他的比如我们HDMI就是常见的100Ω差分阻抗。,DDR时钟也是100Ω阻抗。

我们修改一下参数,改为我们板子的参数,我们逻辑派的板子厚度就是1.6,于是我们选择1.6.

然后大家查看结果


嘉立创还未我们准备了阻抗计算好的,生产过的板子。

我们可以按照生产完成后的板子数据,进行我们的PCB设计
(2)应用计算好的阻抗
因为我们每一曾线宽都不同,然而设置线宽是设计总的,我们就得想别的办法。将所有的线宽设置为50Ω的阻抗线宽,然后让嘉立创自己去调节线宽。

(1)50ohm阻抗
我们打开设计规则。

将我们线宽设置为4.3mil。
(2)90ohm阻抗

90Ω阻抗在差分对里设置。由于90Ω是差分对的。

设置为这些。
(3)100ohm阻抗

我们在差分对再添加一个100ohm的布线规则。因为他两层都不一样我们就设置一个然后让板厂去调节就好。

5.安全间距设置
(1)安全间距
然后我们因为板子比较密集,来设置一下我们的安全间距。

按照我们嘉立创所能设置作的最小安全距离开始。
(2)过孔直径,外径设置

为了让我们板子免费,我们来控制一下过孔尺寸。

6.电源网络类
接下来大家添加一个电源的网络类,让他扇孔的时候按照我们的规则去扇孔。

我们把所有的电源线加入进来,因为我们的电源线是要进行加粗的。

随后我们再设置一个电源规则。

因为我们设置完电源规则了,还需要把电源网络绑定上。


然后我们调节POWER将我们导线电源类,改变为新设置的POWER导线规则。
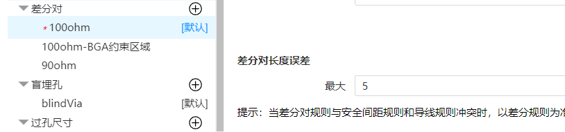
七.差分对规则设置
一.差分对规则设置
1.第一对差分对。
接下来大家设置差分对的规则。

开始添加我们差分对的规则。

起初我们添加这两个。并且重命名为FPGA_IOT24。

2.第二对差分对。

3.第三对差分对。

4.第四对差分对。

5.第五对差分对。

6.第六对差分对。

7.第七对差分对。

8.第八对差分对。

9.第九对差分对。

10.第十对差分对。

11.第十一对差分对。

12.第十二对差分对。

13.第十三对差分对。

14.第十四对差分对。

15.第十五对差分对。

16.第十六对差分对。

17.第十七对差分对。

18.第十八对差分对。

单端的,我们不需要做差分,只要求等长控制阻抗就好。就是我们找到这两个,打开飞线,这两个bank需要完整的平面去做阻抗。这两个

19.第十九对差分对。

20.第二十对差分对。

21.第二十一对差分对。

22.第二十二对差分对。

23.第二十三对差分对。

24.第二十四对差分对。
二.自动生成USB及HDMI差分对
1.USB及HDMI差分
排针的差分我们就添加完成了,接下来我们添加USB和HDMI的差分。
![]()
点击自动生成。
![]()
改为N,P。

选中所有差分对,点击应用。

2.USB-90ohm差分。
我们再添加一对USB90Ω的差分。

然后我们该确定差分对规则。

我们找到USB这对差分,把它改为90Ω。
到这里我们差分对规则就添加完毕了。
八. FPGA扇孔以及FPGA滤波电容的摆放。
1.FPGA扇孔

首先选择元件,右键,扇出布线。

然后操作类型,新增。点击我们的应用。

然后大家就看到他已经扇出完成了。按照我们的要求。
2.滤波电容的摆放
(1)1.0V滤波电容摆放

首先我们塞1.0V的滤波电容。

把1.0V的抓过来,按照引脚去放置。

ctrl+r打开飞线。

一大一小电容为一组。

先连接上。

这里我们调整一下过孔,选择参考点移动,第15讲5分30秒。为了放下我们的电容。

然后我们抓取这个。

暂时放起来。

在抓取该。

先放在这里。
(2)3.3V滤波电容的摆放

接下来抓取3.3V的

这边还有几个3.3V一起抓过来。

按照上面的bank去进行抓取。

找到FPGA的BANK3的3.3V去放置电容。
(3)1.V滤波电容的摆放

这三个放在上面的1.0V,把所有3.3V的塞进去。

把bank7的抓出来。

找到bank7的引脚我们看看电容放在那里合适。

接下来是bank5和bank6的。

然后开启这两个。

将我们的线拉出。

这是我们FPGA所有元件的布局
九 DDR3模块扇孔及DDR3级联电阻,滤波电容。
1.DDR3扇孔
找到我们的DDR模块

扇出布线。

类型选择新增。

然后我们的孔就扇出来了。
2.滤波电容1.5V

尽量一个管脚,匹配一个电容。

两个VREF我们也给塞进来。

大家只剩下这些滤波电容了。
3.级联电阻

我们还需把DDR3的级联电阻抓出来。

下面的也抓出来。

找到自己的位置进行连接。

尽量为了大家好走线。

这里看到我们就连接一根线,继而我们把它放在top层。

按照位号全都连接到一起。

我们将电源填充,方便于底层和顶层的连接。

因为我们顶层还要走线,所以我们接地两两组成一个。

再顶层也是填充区域。
十. HDMI扇孔及电源。
1.HDMI扇孔

我们先将其他的HDMI的线连接达成,然后进行我们差分对的连接。

随后我们的GND和差分线打出过孔。

将我们电源也打出过孔。

然后我们来到后面的差分,一般我们差分都要有伴随地过孔。

我们复制粘贴。
2.电源

我们把5V的电源也补上铜皮。

补两个地过孔,对我们的高速信号进行屏蔽。之后我们HDMI模块的线基本完成了,只剩下差分线了,接下来我们进行MCU的扇孔处理。
十一. MCU扇孔处理
1.MCU扇孔

电源线连接上之后,要地过孔处理,接地的也一样,方便我们连接。可以直接连接的信号线,我们就直接连接了。

我们连接上测试点,然后放上过孔。
2.MCU晶振处理

之后连接晶振,给晶振进行一个包地处理。

按照我们MCU的管脚把我们能连接的,都给连接上去。
3.LED灯

因为是灯的电源线大家能加粗的就加粗一下。

我们绕一下,把它完全连接好。

我们把这四根线拉出来,方便我们对TF卡和ESD器件连线用。
4.功能按钮

接下来对按钮进行打孔。
5.LCD屏幕

接下来我们来做LCD屏幕的扇孔。

扇出孔来方便大家布线。

调整一下我们的过孔,方便与我们布线。

基于大家这个管脚交叉了,因此我们打两排孔,方便走线。


我们连番调整布局和布线。

将这两根线也飞出并连接上。

为了增大大家的载流能力,我们这里选择填充区域来进行连接。


这就是我们更新后的布局。
6.TF卡及ESD


然后我们来设置我们的MSD通过调整飞线位置和距离,让我们许可更好的拉直导线。

这里我们能够看到,我们基本的短线已经链接完成了,只剩下我们的长线,需要进行链接。我们可以进行下一步了。
十二. FPGA外设模块扇孔。
1.功能按键

上面差了一个地过孔没有摆出,我们给扇出然后和下面的对齐。

尽量每一个GND都留有一个回流地过孔。

大家从按键开始一步一步与FPGA进行扇出布线。

我们尽量连接成串联的形式。

每一个接地大家都给他一个回流地过孔。让他就近回流。

按键区域大家就连接完成了。

我们要调整LED灯的电路,这些元件占位置,我们再调整一下。

扇出打孔再进行连接。
2.FPGA晶振处理

然后进行我们的晶振处理和包地,我们晶振线能尽量加粗就加粗,方便我们信号。
3.Flish模块


这里大家该模块就基本完成了。

我们略微修改一下之前的布局,然后进行连接根据我们扇出的引脚。
4.数码管

然后我们找到数码管,把线都拉出来。

下面的线也拉出来,拉成一排。

我们把它依次连接之后进行扇出过孔。
5.JTAG接口电源及测试点

将JATG接口的5V电源进行填充,之后放上过流孔。

GND也是如此。

大家将测试点,进行连接。

然后远处的信号线大家就打过孔,然后扇出,到时候进行连线。

GND扇出回流孔进行回流。到这里我们FPGA的外设部分基本就扇出搞定了,我们接下来进行电源模块的扇出孔。记得要每个GND都加入回流孔。
十三. 电源模块的扇孔。
1.电源模块布局规则

电源模块的布局规则。尽量采取铺铜处理,还要打孔过流。电感下面不要去走线,还要进行挖空防止电磁干扰。
2.电源5V

电源我们多给几个扇孔

我们还需要进行铺铜和多加几个地过孔增加过流能力。

调整一下我们模块的位置,我们开始连线。

进行一个包地处理。差分线的初始。

大家将5V电源的GND填充,进行回流孔。

然后将5V的也给填充。

我们在这里放一个过孔,提醒我们要距离板块远一点,因为我们要进行缩地。

将输入的5V进行填充处理因为过孔多,增大我们的过流能力。

包裹上。

地也给包裹上。

顶层也进行我们的连接。
3.电源3.3V

输出的3.3V也需要我们进行填充。

我们的输入的电感也应该进行填充。

3.3V的电源我们要增加几个地过孔。

GND也包起来。

然后大家连接反馈

最终我们3.3V电源的样子。后续肯定会优化布线。

之后我们复用布局布线,然后再慢慢调整。
4.电源1.0V

将电感旋转之后,删除报错的填充区域,之后我们从新填充。

重新将电感填充起来。

我们将1.0V的电源填充。

镜像一下,将我们GND也给包裹上。

连接一下我们的反馈。

将顶层也包裹好。
5.电源1.5V

随后复用布局布线,把1.5V电源拉过来,我们在慢慢调整。

我们可以复制该填充区域。

然后大家和前两个电源模块一样进行扇出,这样子我们该1.5V的电源模块也完成了。

这个电流不大,我们进行两个扇孔就好,然后和下面的对齐。

进行填充。
6.GND以及供电电路

GND的回流我们也进行填充。
(1)1.5V供电

供电的话最好我们也是一块铜皮。

电源模块的线,我们都进行加粗处理。

也打好孔,站好位置。

1.5V的我们直接复制位值就好。

输入我们也进行铺铜。

填充完了我们也进行连接。

调整一下,让我们输入和输出的地都流回到芯片内部。

将我们的回流孔和电源全部都圈起来填充。

结果我们电源部分的扇孔就完成了。下一步就该进行我们的布线了。
十四. DDR3模块布线规范。
1.DDR3模块布线规则

首先我们要保证我们的一个特性阻抗,单端50Ω,差分100欧姆。

我们打开差分对,许可看到我们DDR的差分线有三对,一对是时钟信号,一对是LDQS,另一对是UDQS。
class分三个组,高8位,低8位

接下来是数据线的规则。
大家知道了这些规则后要进行DDR的一个布线。首先我们来看一下50Ω的布线规则。我们来设置一个3W的规则。

添加一个3W规则。(导线中心到导线中心有3倍线宽的距离)

×3.就是需注意的嘉立创EDA线距是导线边缘到导线边缘的,而3W原则是导线中心到导线中心的,所以应该是4.3×2,而不
了解了这些我们就行进行一个DDR信号线的分类了。
2.DDR3高8位数据地址线

DDR高八位数据的正负线

LDM也是我们低位的。

低八位所有的线。

高8位所有的线。

打开我们DDR3原理图就可能看到我们的地址线。

然后大家新建一个网络命名为DDR3,然后搜索。

把所有的都添加进来。

设置分类可以更快的帮我们找到需要连接的线和更改线的颜色。
3.DDR3低八位数据地址线

低8位我们也更改颜色。

随后打开飞线。
4.ADDR地址线
![]()
ADDR地址线也给我们一个颜色。

接着将我们的ADDR安全间距修改为3W规则。

D0-D7也是3W原则。

我们3W原则。就是D8-D15也
十五. DDR3布线
有顺序的,因为DDR的数据线一般要求同组同层,而地址线则没有该要求。考虑到我们信号应该由完整的参考平面。要参考我们的地层所以我们优先走第三层,参考地层肯定比参考电源层好,干扰更小。如果第三层不满足我们走线我们再选择第四层或第六层。先从低8位开始布线,选择我们第三层。就是接下来就是我们DDR的布线,一般我们也
1.低八位地址线差分对布线

来到第三层,我们优先走我们的差分线。

布线模式我们调成忽略,然后把能强行连接的线我们都强行连接上

不能强行连接到我们就拉出来。

然后我们调整一下过孔位置。第23集8分钟。

可以去看一下,这些走线。
2.高八位地址线差分对布线
接下来大家布线DDR3的高八位数据线。

先调整过孔。

有错误的话我们就一点一点改正,直到DRC,没有报错。

调整大家地址线的走线。

我们发现上面的线,在第三层也可以走。




最后我们修改后这几层的连线。到这里我们DDR3的地址线就完成了,接下来我们进行FPGA的扇出连线。
十六. HDMI布线。

我们将HDMI模块的飞线打开,然后更改网络颜色。

这里大家可以看到,如果我们直接拉过来,发现这里是交叉的。

由于我们FPGA他的输管脚有对应的电容,我们就放在3.3V的输出进行滤波。

大家把孔扇出到中间,这样子可以更好的

调整我们过孔为N,P为一对。

我们不断地调整过孔,走线。就是经过我们调孔挑线,我们终于把HDMI和USB的差分引出来了。第26集,布线就
十七. FPGAbank线
1.总览
Ctrl+R。大家可以自行设置就是每个bank的线我们都要做等长调节。我打开飞线设置的快捷键

我们可以看到我们有0,1,2,3,4,5,6,7这些bank,但是4,5,6,3的bank线我们已经扇出完毕了。就是我们DDR的线。
2.Bank0-信号线布线
我们接下来设置bank0的网络类,随后设置颜色。

我们接在排针上面的。我们需要做一个等长调节。就是在这里我们看到有引出去的,这

然后我们找到管脚号,进行一一找到。

然后我们打开我们的飞线。所有的引出管脚我们都打开飞线。

大家打开了所有的飞线之后就再新加一个网络类。起名bank0

然后我们截屏悬浮,一个按照一个,找到bank0的网络类,进行加入
![]()
看到大家bank0是18根就对了。
![]()
设置一个颜色。到时候我们走线就方便了。

这边的线我们要进行一个等长调节。

我们先把线都拉过来,然后一个一个进行去对齐。

阻碍地电容调换一下位置。

将两队差分对换层,方便我们布线,然后中间留够位置第28集。

为了保证我们能够在FPGA区域可以控制阻抗我们可以修改他的规则。让一个通道可以走两根线。
非常小的,只能改变一下条件。就是因为我们FPGA内部空间



放置一个约束区域。选择第三层,随后约束差分对的区域,选择我们创建好的。

创建达成我们的差分对区域。

我们调整完线路后,把他的约束条件给搞小一点。
3.Bank-7信号线布线。
bank7大家也是截图,然后一一对照将bank7的差分对进行添加网络

![]()
更改bank7颜色。

打开飞线进行布局。

处理一下我们的回流地过孔。

把这里修出来,方便我们bank7走线。


先连接上我们的线报错先不管我们以后在去修理。因为我们以后会进行一个等长修整一边等长一边调节我们的DRC报错。
4.Bank-1信号线布线。
接下来是bank1的线。

依旧悬浮起来,一一对照导入大家的bank1.

添加做完后大家进行下一步。打开飞线。

打开bank1飞线。

调整一下过孔。第30讲。

然后还是先走完我们的线,等到等长调节时候,再去调整我们的DRC错误。
5.Bank-2信号线布线
接下来大家完成bank2的走线。

和前面一样,我们要进行分类和添加。然而bank2里面除了LVDS其他的就当做我们的单端处理就好。因为LVDS我们必须传输数据,高速的。

添加完成。

打开飞线。

这里我们能够看到,我们这边可以出两根线,因为我们走的是单端信号。

在FPGA里面我们满足不了3W原则,出来了FPGA我们尽量满足3W原则。

bank2的线大家就达成了。还是暂时这样子,后面我们等长调节时候,在进行DRC修改。
6.Bank-3信号线布线
接下来我们进行bank3的线。

依旧依次加入。这里注意,IOR35是板子里面的线,不需要大家添加。

带字母的才是我们的外设的线。
![]()
设置一个颜色。

打开飞线进行大家的一个布线。

在FPGA里面大家无法进行3W间距,在外面我们要尽量满足3W间距。


妨碍我们的电容就先放在电源的输入。

依旧先把所有的线都拉出来。

这样子我们这一组线就达成了,后续调整差分对等长时候我们再去详细调整DRC
十八. MUC和FPGA杂线处理。

打开所有飞线,并且关闭电源和GND的飞线我们可以看到,大多数飞线集中在我们FPA的上方,这些线的优先级都不是很高,我们保证连通就好。



到这里我们所有的线除了电源基本上都布置搞定了,等我们修改完电源,就进行DRC检查和等长调节。
十九. 电源连通性处理
1.总览
大家重要的四个电源。我们让第3层信号参考我们第二层,第四层信号,参考第五层。就是输入进来的5V和1.0V,3.0V,1.5V
2.电源5V连通性处理

我们放置铺铜区域来我们第四层进行铺铜。

可以看到我们这边都是5V的网络。

板框边我们还可以走一圈地

选择大家的铺铜区域,然后最小优化宽度更改为我们的5mil。
![]()
点击设置

将连接方式更改为直连。这样子可以让我们的载流能力更强。假设是十字连接假如我们电流不大,手焊接的话可以用十字连接,这样子散热能力慢一些,方便我们上锡。

mil就是铺铜间距也修改一下,单位都

然后shift+b重建铺铜区域。

铺上铜,但是载流可能会不够,因此我们来到底层。

多出走线加填充区域,进行大家的载流量增大。添加一个10mil的斜角。并且放置过孔多个增加载流能力。

一根40mil的线,直接拉到我们底下的5V输入

距离板框有一个地过孔的距离,然后我们到时候可以进行一个包地处理。

这边的5V我们直接填充就行。

3.电源1.5V连通性处理
接着我们处理DDR的线,第四层这里我们发现处理不完,我们需要用第五层进行处理然后还要观察不要影响我们第四层的走线。

我们先铺铜,再去考虑信号划分割。

来到第四层我们发现,这是有导线的,所以我们需要进行包裹起来。

尽量让我们第四层的线不要化分割。

修补一下,让我们的1.5V全都连接上。
4.电源VREF连通性处理。

将我们VREF电源连接上。

连接完成。
5.VTT_DRAM连通性处理

这里大家绕开信号线。

我们还需要补充地过孔,所以我们修改一下铜皮。

防止干扰大家主要的线我们就给两个过孔,反正该电流不是很大,而且我们是0.3的过孔也足够我们电流经过了。

最后大家在修改一下,我们的铺铜区域,确保不会影响我们的信号线走线。现在我们DDR区域的电源我5V的电源已经处理完了。

6.电源1.0V连通性处理
通过我们可以看到1.0V的线我们能够这样子走。在底层

先来一个包地处理,最好让我们的DDR3。

我们进行我们的铺铜。

然后选中两个铺铜区域,选择布尔运算,合并铺铜区域。

将妨碍我们铺铜的电容,都拿到电源输入的地方。

最终一个1.0V

选中这两个区域,进行铺铜合并。
7.电源3.3V连通性处理

然后我们来到第五层电源层将我们整个的平面全部铺铜为3.3V

还有几个3.3V的因为在1.5V的电源内没有铺上我们修改一下。

用铺铜区域圈起来

接着打开软件,铺铜管理器。


让第五层的3.3V优先级最高。一定要是我们刚刚放置的那个铺铜区域优先级最高。

这样子我们3.3V的铺铜就出来了。

稍微修改让3.3V都铺铜完成。电源我们就结束了连通性处理,我们接下来进行布线优化。
二十. PCB布线,布局,电源等优化。
接下来就是我们修改DRC报错的一部分,先便捷修理一下让我们线先不会报错。
1.DDR3的DRC报错

先修理DDR3的DRC报错,这里我们进行这样子修改。

随后我们进行bank0的修线,把DRC给修没,随后到时候我们在去做一个等长调节。
2.电源优化
(1)Bank-7布线优化
接下来我们进行bank7的修线,第三十六集。

第三层的bank7大家就修完了。接下来修第四层的。


这些线大多数都是我们单片机那边的,相对于高速信号来讲没那么重要,我们只要连通就好,避开晶振信号,由于晶振是一个非常敏感的器件。
(2)第三层信号层布线优化
接着大家修第三层的剩下的线


我们走线时候一定要避开晶振和电感,源于晶振和电感尤其是高速线,因为会对我们信号产生很多影响。

然后我们再去修改DRC。

调节一下这里,让我们这块方便以后进行等长调节。

新建一个约束区域。

改为大家100ohm-BGA,进行我们FPGA内部4对4的差分布线。

让我们差分对好出线。

(3)剩余飞线处理
接下来我们把剩下的十根飞线处理完成,允许看到,我们基本上都是电源的飞线。

小的飞线基本上都是很好连接的,我们就一个一个找到,然后进行连接。

连接完毕我们就剩下了电源线进行处理。

1.5V是我们滤波电容没有连接上。

在这里填充,让我们3.3V也包裹进来。

大家需要修改一下5V的铺铜,因为当时通道太小,电流不好流通。

改变一下我们1.5V电源过孔的位置方便我们3.3V的铺铜。

然后把我们的3.3V进行铺铜处理。我们还可以把细的地方修正一下,反正大电流也过不来。

尽量让大家完整的铜皮足够大。
(4)GND飞线处理

可以看到我们的飞线除了GND基本都完成了。

然后我们在第二层进行对地的铺铜。地过孔那些我们最后再修正,先进行差分对的等长调节。
二十一. DDR3数据线时序等长
接下来我们就该开始对DDR3的数据线,进行时序等长了。
1.D0-D7低八位地址线时序等长
(1)新建等长网络组
![]()

首先大家需要添加等长网络组。
(2)添加D0-D7地址线

随后将D0-D8都加进来。

还有大家的DQS

以及LDM

(3)等长要求

通过接着这边我们能够看到最长的有878.2mil,但是我们DDR3的等长范围是±10mil。

(4)设置等长规则
然后打开设计-设计规则-网络长度。

通过起名字D0-D7,能够看到我们最大是832,所以我们给他最大850,最小就是减去10mil。

(5)应用规则
然后保存,找到我们的网络规则,应用我们新设置好的规则。

找到大家这组等长网络,开始优化。
(6)设置等长网络组规则

我们点击布线,等长调节。

按下tab进行参数设置,基于我们进行的是3W原则,线宽是4.3,那么间距就是12.9。



(7)差分线等长调节
将我们差分对误差设置为5mil。

首先我们将差分对给等长调节完毕,随后再去调整别的。
(8)差分对等长调节

(9)差分对等长调节规则
然后我们布线里面专门有一个差分对等长调节,用来调节我们的差分对。

然后按下TAB修该大家的参数。也要保证我们3W的一个间距。就是导线到导线要有3倍的线宽间距。
(10)差分对时序等长调节

然后等长调节,这里我们D0-D7的数据线就等长完成了。

可以看到我们的线大多数都在840mil左右。
2.D8-D15高八位地址线时序等长
接下来大家进行高八位地址线的等长
(1)新建等长网络组并添加D8-D15高八位地址线

可以看到大家的线最长的有650mil,最短的200多mil。
(3)等长要求


新建一个D8到D15的网络新规则。

设置最大和最小值。

最长的是大家的差分正好不用调整了

最不好调整的是我们200多mil这跟,我们需要调整过孔,才能方便我们走出来。

调整一下过孔位置。
(4)新建等长网络组

新建等长网络组起一个图片上的名字。
(5)添加D8-D15高八位地址线

一共十一根线。
(6)应用规则

应用大家的规则。

(7)差分线误差调节
修改一下差分对要不我们不能过线,那我们规则也得改变一下。

改为差分对一样长。
然后就是一根一根修线。


最短的线大家一定要利用所有行利用的空间。
(8)单端线及差分对时序等长


我们一个个进行微调。让他都在我们的一个范围内。

能包地的我们进行包地处理。保护我们的信号。受到小的干扰。
到这里大家就把我们的DDR3数据线等长完成了,接下来我们来完成地址线时序等长。
3.地址数据线时序等长
(1)添加焊盘对组

地址线和我们数据线有一点不同的的是他是有端接电阻的,然而我们等长时候,并不把端接电阻的线算进来,所以我们要进行一个调整。
![]()
因此我们需要添加一个焊盘对组。

大家添加T8这个焊盘,当我们选中时候他就会高亮显示。

我们添加上这两个焊盘。

我们也可能一个一个搜索。


在左面大家就能够看到,我们所有的地址线。我们一个一个搜索添加。

选择焊盘时候不要选带R的。

我们在原理图里面也可能看到,一共是14根地址线,从A0-A13。

还要三根BA0-BA2的我们也要记得添加。

以及我们这一块,也要记得添加上。WEN是读写的,

(2)删除多余连接导线

然后我们可以先把上面的线先删除,要不等长时候会一直占据长度。

(3)时序等长进行优化
然后先找最长的线看看可不可以优化短了。

我们发现不好优化短了,所以我们沿着这跟线,向上或者向下去修理线。
我们先去修理下方的线路

发现下面那根线是598,那么我们最长的是875-25=850,我们修到850mil就好了。

接着先让这条线符合大家差分对的规则,然后去进行长度调整。

我们要利用好我们的空间,让我们不妨碍别的线情况下,空间利用最大。

不影响我们红色线走的情况下,预留出红色线足够的时序等长空间。

我们就一根接着一根线去找,找到我们的线进行等长调节,都是单端没有差分就极其好调节,

一层一层调节。

可以看到我们所有的地址线基本都在870,il左右,最小的是差分在867mil,最大的是872mil,差了5mil左右,我们要求是25mil已经满足我们的要求了。这样子我们就调节完成,接下来去连接上我们的电阻就可以了。
(4)端接电阻的连接


然后我们连接上线路。到这里我们暂时就完成DDR3地址线的时序等长了。

我们记录一下然后去等长别的线路。

差了一个复位信号,没有加在焊盘,不过我们全部的线都是一根一根调整的,所以我们加入进来之后也会看到,都符合我们的范围。
二十二. HDMI信号线时序等长。
1.避开电感和晶振

我们先修理一下线,因为电感也是一个敏感器件,我们差分最好不要再电感内部走,我们都把电感给避开。两个数字一就是我们的大电感。能避开就修一下线。

2.添加等长网络组
添加一个我们的等长网络组。

选择我们LVDS的所有线。

允许看到我们最长的有2100mil,最短的只有1241mil。
3.差分线误差调节
先调整我们差分对的误差让我们差分对先时序等长。就是依旧

先调节好差分对的等长。
4.新建网络组

新建一个网络规则。

行看到我们最长的是2122.6mil,最短的是1279mil。

我们设置一下最大最小。尽量让一样长。
5.应用网络组

将网络规则应用。

6.差分对时序等长调节
然后大家依次进行差分对时序等长调节。

最后大家误差都在3mil左右。就完成了HDMI接口的LVDS信号线的时序等长调节。
二十三. FPGA-BANK信号时序等长调节。
1.FPGA-BANK-0信号时序等长调节

通过可以看到有的信号线差距相当小,只有少数差距大的。bank线的话我们就按照20mil左右的一个误差去等长就行。因为我们左边可能看到实时长度,所以我们能够不设置等长网络组。

我们将最短的线放在第四层,把底层让出来。还要保证不会切割5V的电源。

把我们最短的差分进行多去绕线,让他在我们一个合理的范围,再去等长调节。

这时候我们bank线的差值就很好调整了。

调整一下我们这两对差分线。让他符合我们的长度。
(1)差分线和差分对调节以及3W间距


我们一定要满足3W间距也就是我们的12.9mil的一个间距。其他的线也一样,有差分对的,先让差分对相等,然后再去时序等长差分对的长度。

一定要满足我们的一个3W间距,FPGA里面不好走我们满足不了间距,在FPPGA外面我们一定要满足,其实差分最好是满足四倍间距。

我们绕完了之后,最后给他在进行布线和布局优化就行。

到这里可以看到,我们最短的线是2549.3mil,最长的是2552mil就差了3mil符合我们的规则,到这里我们bank0的线就时序达成了。
2.FPGA-BANK-7信号时序等长调节

接下来我们对bank7的线进行时序等长。我们直接对照左边的网络组进行等长调节。

我们可以看到最长的在底层。而且大多数长的都在这一层。
(1)差分线及差分对和3W间距

依旧是先等长单个差分,再去时序等长差分对的线。

大家行调节,但是最关键的还是3W间距一定要保持。


能够看到我们下面的三对差分已经完成,都是1847mil左右,我们接下来调别的差分。

来到第三层,我们还是进行差分对调节,在进行时序等长。



我们可以看到我们所有bank0的线,主要都是1847左右差值不过1mil。这里我们bank0的差分对线就时序等长结束了。而且高速线必须避开晶振,晶振对高速线影响很大,其次要保证我们3W(两根差分线之间保证三倍的线宽间距)间距,这样子我们的高速差分线才能更好的跑起来,不被其他信号干扰。
3.FPGA-BANK-1信号时序等长调节

依旧是按照最短的先去等长。先调节差分对误差,再去差分对时序等长。

先缩小我们差分对的误差。


可以看到我们bank1的线基本都在923mil到924mil之间,于是我们bank1的线就时序等长完成了,接下来我们等长bank3的线。
4.FPGA-BANK-3信号时序等长调节


(1)bank3信号线修线
我们可能看到最长的bank3的线有1295mil,最短的只有711mil,而且bank3的线都是堆在一起的我们很不好调整,只能往外面去修线。

调整一下过孔位置。

然后重新走线,让短的线去外面绕圈。
(2)bank3信号线时序等长


(3)3W间距

到这里我们顶层的bank0就时序等长搞定了。一定要合理的利用我们的空间,并且满足我们3W的间距。接下来我们去第三层进行我们剩余的bank0时序等长。

来到三层后,先找大家最短的这根。

合理利用空间,并且要满足我们3W间距。

合理利用大家的空间。

顶上难走的线大家就绕一绕,合理利用我们的空间以及注意3W间距。

合理利用空间+3W原则。

还有就是,时序等长调节时候,能离同网络远一点,就尽量离同网络远一点,可以找别的地方等长调节。

像这种可以绕远,但是不要在同网络里的很近的地方进行时序等长。

我们修改一下我们最开始等长的线,让他紧凑一点不要太松散。



在1294.5mil差了1mil,符合大家的标准。接下来我们等长BANK2的线。就是到这里我们BANK0的线就时序等长完成了,可以看到,我们最长的线是在1295.5mil最短的线
5.FPGA-BANK-2信号时序等长调节

(1)3W间距及避开电感
依旧找到我们最短的这一根进行等长调节,同时要注意3W间距。

我们比较敏感的器件。就是并且一定要避开我们的电感。因为电感和晶振都

并且不能忘记我们的3W间距。

调节时候避开电容+3W间距。

大家改一下,尽量把等长都在一个区域内。

可以看到我们bank2最长的线是1513.8mil最短的是1513mil就差了0.8mil也是很可观的,所以说我们慢慢微调,总是能把线都调整好。并且满足我们3W的间距。


调整一下这根线,让他完全避开电感。
(3)避开晶振


终于我们能够看到,我们的电感和晶振区域是没有走线的,这样子才符合我们的要求,电感和晶振都是敏感器件,而且晶振还应该禁止铺铜处理。
二十四. TF卡信号线时序等长
1.添加TF卡的网络类

这里大家允许看到我们TF卡也是需要时序等长的,我们允许看到这里有4个信号,然后他走的是SPI协议的。

添加一个新的网络类。
2.把TF卡的SPI信号线加入网络类

来到我们原理图,看看是哪几个信号需我们添加。

来到我们网络类,把我们的需要添加的网络加进去。

搜索SPI2,将我们SPI协议线加入我们的网络类。

3.应用3W设计规则
打开设计-设计规则。


在FPGA外面的故而我们驱动我们的3W规则。就是找到网络规则,安全间距。把我们的3W规则驱动起来,在TF-CARD中,因为我们这些线
4.修改顶层线以便满足3W间距

然后我们来修理一下线,缘于我们驱动了3W规则,所以我们来修理一下保证没有错误在进行等长调节。
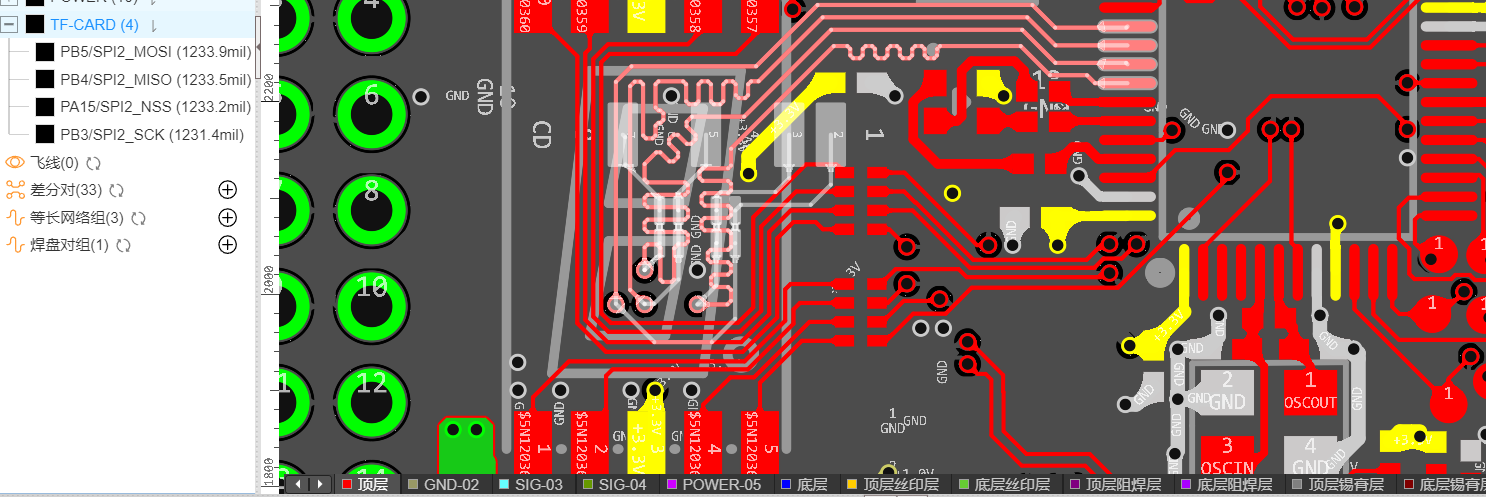
5.时序等长调节

我们依旧找到最短的,从最短的开始调节。

我们尽量在一个地方给他等长调节完成。

通过TF卡信号线的时序等长调节就完成了,TF卡的SPI协议线,误差在50mil左右就行,这里能够看到,我们都是1233mi只有一个是1231mil。
5.TF卡SPI协议线的注意事项

需要进行时序等长的。到这里大家的线基本上都完成了。就是基于我们的SPI只有四根线所以很好等长,但是假如DAT1和DAT2也连接了的话,我们DAT1,DAT2也
6.PCB展示






到这里我们的布线基本就达成了,接下来我们就需要进行PCB的后期处理,缝合地过孔和优化PCB以及修改DRC的问题。
二十五. 缝合地过孔的添加
1.缝合地过孔属性设置
通过通过我们上图能够看到,我们信号线基本上都在里面挤满了,因此我们在板子外围添加一圈缝合地过孔。用来提高我们信号的完整性,以及抗干扰能力。

起初我们找到放置-缝合孔-线条。基于我们打板边一条的,所以我们选择线条,一条边,一条边的去打。

选择我们的网络和间距。
2.缝合地过孔添加
绕着我们板框进行铺铜一圈


然而我们可以看到,有的地方有,有的地方没有,缘于有的会有DRC报错,我们的缝合地过孔就会自动忽略。这时我们手动添加一下。

我们复制一个,随后逐个去添加就好。

有报错大家也先忽略,等调节DRC时候我们在进行调整。
二十六. PCB的DRC检查
到了大家修整DRC时候,我们进行一个一个错误的去修改,一边修改,一边优化我们的布局布线。

1.导线错误
检查DRC一个一个错误进行修改。

我们按下shift+b重建我们铺铜区域发现减少了不少错误,我们再进行调整。


4.1mil结果我用成了4mil,重新改为4.1mil在进行DRC检就是我这么多报错是因为我这里的线因该都
4.3mil。就是查。因为差分线的话100ohm是4.1mil,50ohm

2.线宽错误

再次检查发现我们只有177个错误了,慢慢修改就好。


大家查找发现还有好多错误是因为线宽问题可能连接时候未驱动规则,我们再改一下。
3.间距错误
(1)约束区域的添加

之后就只有67个错误了大家依次改正。

这个错误大家需要添加一个约束区域,因为这里是3W间距,我们空隙太小,核心满足不了因而放置约束区域。

选择矩形。

安全间距选择默认的。

点击检查DRC。

错误就清除了。
4.贴片焊盘到挖槽区域错误

这四个错误是重要的。

因为我们这个地方这个器件是一个非金属的,他是没有电气属性的。但是他这个空间只能让我们贴在一起。所以我们不用管,要是管理这个报错我们许可放置一个约束区域在这里。

设计-设计规则

添加一个TF-机械孔安全间距的设计规则。

然后看到我们的错误是贴片焊盘到挖槽区域。
![]()
我们将挖槽区域全部改为0mil就不会报错了。

然后放置约束区域。

放置在顶层,安全间距选择TF-机械孔。
5.板框到贴片焊盘错误。
(1)解决办法1
右面的同理。

再次检查DRC发现就消失了。

我们也可以查找数据手册。

不会穿过来的,不会顶到我们的器件。就是能够看到这两个孔是没有电气属性的,单纯起到一个固定作用。而且

这个错误也是一样的,我们可以添加一个约束区域。基于是板框到贴片焊盘,所以我们修改一下。

大家的TF-机械孔规则,我们将板框到贴片焊盘距离改为0mil。就是还

然后放置一个约束区域。一定要把焊盘包裹住,选择约束区域为底层。

(2)解决办法2

如果约束区域不起作用,我们可以修改一下元件的封装,

通过,然后大家ctrl+s保存一下封装。就是经过计算,将我们的焊盘改为2.1mm的长度,宽增加到2mm多加点焊锡保证我们能够牢固。两个都

就看到也不会报错了。
6.GND错误
直接重建大家所有铺铜区域就好了因为我们有的没有进行重新铺铜对地进行连接,一个两个的错误我们就单独找到然后进行修改就好了。
7.削去尖角

再次检查DRC,发现我们的错误都消失了。

然后我们看到3.3V的填充区域有一个尖角我们给修理掉。

大家放置一个禁止区域。

禁止铺铜。

然后shift+b重建铺铜区域,就发现大家给修理掉了。
8.包地处理

这跟是我们USB的一个差分线,我们能包地处理最好包地处理一下。以便于减小信号之间的串扰。

将所有的GND连接之后,我们就再次检查DRC发现没有错误了。
检查DRC也是0错误。然后接下来就是我们进行一个PCB的优化,比如铜皮,什么的进行一个修正,完事我们就可以进行打板子焊接了,最后可能测试,嘉立创也是给出了教程的。
二十七. PCB最后的优化
1.检查前总览
我们这次就来进行输出Gerber材料前的最后一个检查
1.看看我们的高速信号线是否等长了,
否处理好就是2.包地
3.电源平面是否完整信号有没有划分割,载流能力是否足够。
调整完了所有的之后再次进行DRC检查,确保完全没有问题。之后才可以进行Gerber材料的导出然后进行板子制作。
1.DDR3地址线检查

看到虽然是差的很多,但是这是加入了我们端接电阻的。

这样子我们允许看到有端接电阻的线。

我们应该看的是我们的焊盘对。发现焊盘对差的不多。在25mil的一个误差范围内。
2.Bank-0信号线检查

bank0是我们的第三层,是参考我们第二层的,我们第二层是GND所以不用担心我们这个信号的跨分割。并且左边的长度我们可以看到我们bank0的线误差在3mil左右,远远小于20mil的范围内,那就符合我们的设计。
3.Bank-1信号线检查


bank1也是在大家第三层的线,但是有一部分在我们的FPGA里面,所以没有办法满足我们3W间距原则。所以在外面尽可能满足我们3W间距。看左边也满足我们也满足20mil的差值。

通过否满足我们3W间距,不满足我们再调整。就是也能够测量一下,看看
4.Bank-2信号线检查
接下来我们来看bank2的线。

bank2也是单端的也在我们的第三层,所以不需要考虑划分隔因为有完整的参考平面。看左边误差在5mil的一个范围内,我们这几组控制的很好。
5.Bank-3信号线检查

接下来我们看bank3的线。可以看到左边我们误差控制在了1mil左右。bank3也是我们第三层的线,所以不需要考虑划分隔,因为我们有第二层这个完整的GND参考面。
6.Bank-7信号线检查


许可看到大家bank7的线有两层,第三层可以不考虑,我们需要看一下第四层。

符合我们误差范围的。就是第四层的bank7的线基本都在3.3V的电源范围内。在看左边我们的误差基本都在5mil左右,也
7.DDR3-D0-D7低位地址线检查

也是第三层不考虑大家的电源切割,在看左边控制在5mil误差范围内,也是符合规则的。
8.DDR3-D8-D15高位地址线检查

在我们底层

也在3.3V范围内,不需要电源分割,在看大家左边的长度。控制在2mil的一个范围内,也是符合我们规定的。
9.TF卡的SPI协议线检查

符合大家范围的,并且再顶层有第二层GND层参考。就是可以看到左边,误差再2mil左右也
10.电源载流能力检查
因为大家该板子最大电流能跑到2A.2A的话我们12/0.3的过孔打两个就够了。
(1)5V电源载流检查。

可以看到5V电源的过孔基本都在两个以上那么5V电源是可以的。

窄的地方我们拉开一点,让我们有更多的通道,提升他的载流能力。

我们把上面的下载口的5V输入给调整线宽为40mil,增大我们的载流能力。

15mil三条线宽45mil就够我们这个电流借助了。就是这里我们在加入一个通道,由于我们一条线宽

也可以将这里全部铺铜,然后更大的增加大家载流能力。

能加宽我们就进行加宽。
(2)5V输入后1.0V输出检查
5V输入后1.0V的输出我们接着来看一下。

检查完没挑战之后改为铺铜区域然后和上面的铜皮合并。

过不去大电流的。就是接着关闭我们的制造优化。关闭之后可以加宽我们铺铜区域,要不然我们FPGA里面的区域铺铜

还要为了我们的美观。
(3)1.5V电源检查
我们来检查一下我们1.5V的DDR的电源,因为我们3.3V的是有电源层我们最后再看。

1.5V的也是我们通体的电源层,我们需要注意我们所有的DDR信号线有没有在完整的3.3V的范围内。

大家主要看第四层,第四层才是我们完整参考电源平面的。发现DDR的线在我们完整的3.3V范围内,而且bank7的线也在,说明我们没有跨分割。
(4)1.5V电源修改
更新1.5V铜皮使其不会跨分割信号线。

我们修改一下1.5V的铜皮沿着这块从新铺一个,缘于我们没更新铺铜区域,所以一直都在。我们沿着轮廓放着就好。

一定要把我们信号线全部包括进来,这个3.3V我们在另想办法。

然后放置我们的整体铺铜区域。
(5)3.3V电源检查
由于我们3.3V是整版的电源,所以好检查。

够的宽度。就是我们3.3V铺的是整版的铜皮,所以基本不用考虑宽度。缘于整版的铜皮基本上
(6)3.3V电源修改

来到底层,把我们该电源给换个位置。

放置一个铺铜区域。并且关闭我们的优化


然后用地线包裹起来我们的电源,因为DDR的电源相当重要。

之后给上我们几个导流孔。

确保我们导流孔在3.3V范围内。
11.GND铺铜检查
(1)顶层GND铺铜
我们先来到顶层,然后对顶层一圈进行GND铺铜,注意不要在电感底下铺铜。

将我们铺铜到板框的距离修改为15mil

这样大家顶层就对地铺铜完成了,由于我们顶层元件比较密集,所以我们就对外围进行铺铜处理。
(2)第二层GND
因为我们第二层是一整层的GND因而就不用修改
(3)第三层GND铺铜

来到我们第三层放置一个整板铺铜,因为DDR我们走了很多线,可以进行包地处理的话,我们就进行一个包地处理。

我们看到DDR区域有很多碎铜,我们要求给消除掉,沿着我们DDR区域放置一个禁止区域。就是但

清理完碎铜

边上能补上的,我们都尽量补充上。

这块我们也给修正,放置一个禁止区域,禁止铺铜。

能包上地的我们暂时不修理,我们只修理不能包地的尖角铜,这种尖角铜和碎铜会影响我们的信号质量,我们需要给处理。

有尖角的一定要去修理。注意不要放错,放置为挖槽区域,这两个区别很大,挖槽区域是在板子上挖洞。

清理碎铜皮。

一样,能够包地的我们就包地处理,不去动他,不能包地的,我们就清理掉。就是这里也

上面的线我们一样进行禁止铺铜。

这一层我们就完成了,接下来到第四层。
(4)第四层GND铺铜

先进行一个整版的铺铜,在去修整我们的尖角铜。

先全部禁止,然后我们在去修整边边角角。

能包地我们就进行包地处理

完事我们修理一下。

在底下补充一圈包地,放置信号干扰,以及回流。

到这里我们第四层GND的铺铜就完成了。

(5)第五层为电源层无需对GND铺铜
(6)底层GND铺铜
先在底层整体铺铜。然后再进行修改。

先调整大的区域,小的区域我们慢慢去改。

能包地的我们都进行包地处理。

调整一下线,让我们GND区域可以把线包裹起来。

并且还要确保我们板子周围有一圈地。到这里我们的电源就处理完成了我们在进行一次DRC检测,看看修线的过程中有没有出现错误。
11.DRC检查


发现是我们不小心挪动了孔位,所以我们一个一个修理就好。

最后DRC检查就会发现0错误了。到这里大家电源就检查完了,等长也检查完了,GND也优化了,尖角铜也处理了。电源载流能力,容量,还要板边包地我们也完成了。
12.各层板边包地处理。

但是我们电源层也需要一圈地过孔,防止我们电源受到干扰。

然后shift+b重建我们的铺铜区域,就可以了。

就相当于我们电源层内缩。
13.再次进行DRC检查

14.调整元件位置
通过最后大家检查一下DRC发现没有问题,我们就能够进行丝印操作了,到这里PCB板子基本就完全完成了。

将我们TF卡底下的元件调整出来,要不然,影响我们TF卡座安装。

卡座下不要有元件。


排针的电阻也是,要远离我们的排针,方便排针的安装。
15.再次进行DRC检查

最后再检查一遍大家的DRC。发现没有问题了。
二十七. 丝印的添加
1.顶层丝印
(1)排针丝印添加


大家在顶层把我们排针引线的丝印添加
(2)HDMI丝印添加

HDMI丝印添加。
(3)USB接口丝印添加

USB接口。
(4)电源测试点丝印添加

测试点的引出。
(5)功能按键丝印添加

按键控制丝印。
(6)LED灯丝印添加

LED丝印。
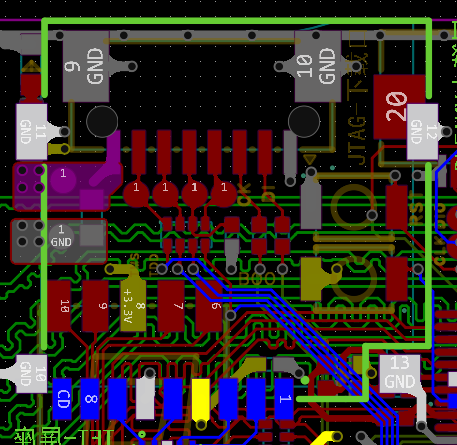
(7)JTAG-下载口,TFT屏幕座丝印添加

JTAG-下载口,和TFT-屏座丝印。
(8)boot和res(复位)按键丝印添加

boot按键和复位按键
(9)电源指示灯丝印添加

电源指示灯
(10)MCU单片机测试点丝印添加

测试点。
2.底层丝印
(1)下载口和TF卡座丝印添加

下载口和TF卡座。然后其余的没用的丝印我们就可以删除了。
(2)自己的图片丝印添加
自己的丝印就随便添加了,我们底层空间还是很大的,对于我们这块PCB板子来说,可能添加自己喜欢的。
二十八. PCB全部展示。
1.顶层展示

2.第二层——GND层展示

3.第三层——信号层展示

4.第四层——信号层展示

5.第五层——电源层展示

6.第六层——底层展示

7. 3D预览图顶层展示

8. 3D预览图底层展示

到这里大家OCB的板子就画完了。
立创-逻辑派-FPGA-G1开发板,就完成了。接下来我们进行PCB的下单以及资料准备。
二十七. Gerber制版文件导出。
1.总览
1.首先大家需要导出3D模型档案。假如说要确认结构,数据结构的话就需要我们一个3D模型文件。
2.BOM表
3.Gerber档案,打PCB板子使用。
4.辅助焊接应用,这个是我们嘉立创EDA中很方便的工具。
2.辅助焊接工具

这是我们辅助焊接设备位置

左边是大家元件,右边是我们电路板的3D模型。

就许可看到我们所有元件的位置。

勾选上之后就代表大家已经焊接。右面的PCB也会标明。

勾选上已焊接的话,只会呈现已经焊接的元件。
3.SMT坐标文件
通过导出选项进行导出就是这是大家SMT贴片的坐标文件,供我们SMT贴片启用。也

4.PCB生产说明
例如

这上面有大家一些制板的信息,比如阻抗线路,以及阻抗的线宽线距。只要是我们板子有阻抗就需要在这里说明一下,这样子板厂才会按照我们的一个阻抗线宽去制作PCB电路板。
5.Gerber文件的导出
(1)创建Gerber文件夹

第一我们创建一个Gerber文件夹。

(2)导出3D模型
首先我们导出我们的3D资料。

点击导出。时间可能会有点长,基于我们文件比较大。

这些是我们螺丝孔,以及测试点。缘于这些不需要我们绑定3D模型,所以我们不用管,直接点击,处理完成,继续导出。

放在大家Gerber中。
(3)导出物料清单

导出我们物料清单

(4)导出BON表
导出BOM

选择我们Gerber文件夹。
(5)导出PCB制版文件

接下来导出PCB制版档案。

导出Gerber。

是,检查DRC。

Gerber文件夹。就是DRC没有错误的话就会让我们直接导出,也
(6)导出辅助焊接程序

考虑到我们没有网的一个情况下我们把辅助焊接程序,导出一个离线的模式。

进来之后点击离线。

点击确定。

保存到我们的一个Gerber文件夹。
(7)导出源文件

接下来保存我们的文件。

可以设置密码的,根据个人而定。就是这里也

保存在Gerber文件夹。
(8)导出SMT坐标文件

导出SMT贴片坐标资料。

默认就行

放在我们Gerber中。
(9)导出PCB坐标信息
![]()
先将单位改为毫米。

然后点击导出,导出PCB信息。

就可以看到大家的一个PCB信息。

建议做沉金的。就是根据信息进行填写(表格在上面我发的文件里)。因为我们是有FPGA的于
我们按照嘉立创制作的,一定要添加截图。就是因为我们线宽是自己调整的,所以不添加嘉立创阻抗计算神器的截图,要

线宽阻抗在右边写上,还有参考层信息,以及参考的哪一层。线宽线距就在我们设计规则里面。

50ohm是4.3mil的线宽。

100ohm是4.1mil线宽。线距是7.9mil,满足我们3W间距。

90ohm线宽是4mil,线距是5.3mil。
最后大家可以把所有的网络颜色更改为默认颜色,方便我们板子好看。全是根据个人喜好就行。
二十八. PCB下单。
1.打开嘉立创下单助手

起初点击我们的嘉立创下单助手。
2.领取优惠卷
来到用户中心-PCB免费券。

然后领取我们的一个6层沉金免费卷。
3.上传我们的Gerber文件

上传我们的Gerber文件。

等待检查完成
4.选择板子层数

选择我们5块板子数量。点击立即下单。
5.PCB板材质选择

选择FR-4材质。
6.其他详细信息

这里行看到我们板子的详情信息。我只写出与2层板不同的地方,相同的直接一样就行,

不得-单片-1.6-不指定。

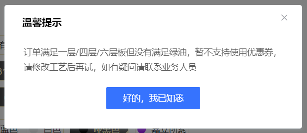
然后是层压顺序看你自己,都可能,选择我不清楚,厂家就会给你看你的板子,从而确定层压顺序。然后选择得阻抗,然后选择,免费的±20%。

通过选择别的颜色会加钱,绿色能够免费用卷,然后盘中孔,过孔塞树脂+电镀盖帽,然后选择沉金,因为我们的板子有FPGA,推荐FPGA的板子都用沉金的,因为有高速信号线,沉金更好的耦合和抗干扰,以及焊接。

剩下的我们默认就好。因为我们孔径特意设置的免费的规则。

要是怕客编影响我们的丝印,可以自己指定一个位置,进行添加。

最后使用我们的PCB免费券。

别的颜色板子,得改为大家绿色板子。就是如果出现这个弹窗就说明,我们选择的

这样子就是免费的了。要是有钱,充足的情况下可以选择SMT贴片,由于该板子器件多,而且封装小,我们手动焊接的话很难很难。
7.免费券限制

提交订单时候,还会看到大家的提示,到时候跟着提示照做就好了。到这里我们的6层板就完成了基于立创EDA的逻辑派-FPGA-G1开发板我们就画完了,这块板子我画了6天也是很长的时间,而且笔记内容大概在三万多字左右,大家可以看看我的笔记,有不会的,可以定期看一下,巩固一下内容,毕竟温故而知新嘛。
三十. 总结心得
使用立创EDA绘制像立创-逻辑派-FPGA-G1这样的6层高速板,确实是一次非常锻炼人的经历。
1.电源树分析与DCDC布局
(1)绘制电源树
明确从5V输入到3V3、1V5、1V0等各级电压的转换路径。这能帮你理清电源流向,为后续电源模块布局和载流能力评估打好基础。
(2)DCDC电源模块布局要点
紧扣Datasheet:务必下载电源芯片的datasheet,并严格按照官方推荐的布局布线要求运行。这是保证电源稳定可靠的前提。
紧凑布局,先大后小:电源路径尽量短,减少寄生参数。滤波电容遵循“先大后小”原则,即输入输出路径上都先经过大电容再经过小电容。
关注回流路径:注意输入、输出、反馈三个主干道的回流路径,越短越好。开关电源主回路与控制回路之间,要单点接地,保证地平面稳定。
2.高速信号与阻抗控制
重中之重就是差分走线:像HDMI、USB、DDR时钟这类高速差分信号,必须严格控制阻抗(例如HDMI差分100Ω,USB差分90Ω)。
等长与间距并重:以HDMI为例,4对差分走线,对内等长误差建议小于5mil,组间(对间)误差建议小于10mil。同时,与其他信号线间距保持至少15mil,以减少串扰。
为BGA扇出与内层布线做准备:FPGA的BGA封装引脚密集,扇出阶段就要规划好内层布线。许可借助嘉立创EDA的差分规则,在扇出时就直接应用预设的线宽线距。
3.布局、层叠与规则设置
模块化布局与结构导入
(1)交叉选择与模块抓取
利用立创EDA的“交叉选择”(Shift+X)功能,可能迅速选中原理图中的模块对应到PCB的器件,实现模块化布局。
(2)遵从“先大后小”原则
先放置接口、主芯片、电源芯片等大器件,再摆阻容感等小器件。布局时许可打开单个PIN的飞线,观察连接关系,使走线方向顺畅。
(3)重视结构导入
导入DXF结构文件时,注意板子外形、定位孔位置、关键器件(如接口)的位置和禁布区。可以将DXF文件放在文档层,方便修改后再转到板框层。
4.层叠设计与规则预设
(1)选择合适的层叠方案
6层板常用方案有多个,逻辑派G1开发板采用的“假八层”方案(Top, GND01, Signal02, Signal03, PWR04, Bottom)提供了4个走线层,但需注意相邻走线层(如Signal02和Signal03)之间的串扰,可通过十字交叉走线或加大介质层厚度来缓解。
(2)利用嘉立创阻抗计算工具
在嘉立创EDA的层叠管理器或相关器具中,根据板厂工艺和叠层信息,计算并设定关键网络的阻抗参数,如单端50Ω,差分90Ω/100Ω等。
(3)提前设置设计规则
在布线前,务必在“设计-设计规则”中设置好安全间距(如4mil)、线宽范围、过孔尺寸(如8/16mil, 12/18mil)等。可以为电源网络创建网络类,统一设置更宽的线宽。
5. 后期检查与实用技巧
布线后检查与优化
(1)DRC检查必不可少
完成布线后,务必运行DRC,检查开路、短路、未连接网络及违反设计规则的情况。一位开发者曾因疏忽DRC,导致滤波网络的GND未实际连接,耗费大量时间排查.
(2)检查信号跨分割与电源载流
否有信号线跨地平面或电源平面分割的情况。同时,确认电源通道的线宽和过孔数量满足就是仔细观察载流能力要求。
(3)优化丝印与输出文件
调整丝印,确保清晰、朝向一致且不上阻焊。最后,输出Gerber等光绘文件并打包交付板厂。
6.一些实用技巧
(1)导入快捷键
逻辑派G1提供了快捷键的.json文件,导入后可极大提升运行效率,例如应用单个按键而非组合键
(2)模块复用
通过对于相同电路(如多个DCDC),能够使用立创EDA的“创建组合”和“组合复用”效果,快速布局布线,之后“取消组合”进行微调。
(3)网络颜色区分
给不同电压等级的网络赋予不同颜色,布局布线时一目了然
7.最终总结
FPGA开发板的6层高速PCB设计,确实挑战不小,尤其需要注意电源完整性、高速信号质量和整体电磁兼容性。充分利用官方文档、材料手册和社区经验至关重要。
请记住,优秀的PCB设计往往是在理论指导、实践摸索和细致检查中打磨出来的。不要害怕修改和优化,多利用3D预览和DRC工具辅助检查。相信通过这些努力,你也一定能绘制出性能稳定、值得信赖的FPGA开发板。
希望这些心得和注意事项对你有帮助。欢迎各位大佬指点,交流心得体会,我还会继续砥砺前行。
这块PCB我画了6天,算上修改加写博客的时间大概是7天,希望这篇笔记能更好的帮助你,给予你画PCB时候的思路,以及平时的温习,希望对大家有所支援。也是写了三四万字左右,记录的还算是详细,到这里就完结了。再次谢谢大家可以对我进行指导和建议。
浙公网安备 33010602011771号