摘 要
随着移动互联网技术的迅猛发展,人们的生活方式和消费习惯发生了深刻的变化。在旅游领域,传统的旅行社组团模式逐渐被更加灵活、个性化的在线拼团服务所取代。本文提出的一个基于SpringBoot框架开发的畅游拼团微信小程序旨在为了构建一个技术先进、特性全面、易于利用的旅游服务平台,
畅游拼团微信小程序首要分为普通用户和管理员两大角色模块。普通用户可能通过注册账号或授权登录进入体系,利用首页查看轮播图、拼团产品、拼团信息及旅游资讯,并可发起或参与拼团活动;同时支持对旅游资讯进行点赞、收藏和评论等操控。此外,用户可以管理个人信息、查看订单状态并完成支付、取消订单以及申请退款。对于管理员而言,系统提供了全面的数据分析界面,实时监控用户增长趋势、互动情况和交易素材,并帮助用户角色管理、产品分类设置、拼团信息维护、订单处理、留言反馈回复等功能。此外,管理员还能对系统轮播图、公告消息和旅游资讯等内容进行动态调整。
该架构采用前后端分离设计,后端基于Spring Boot实现高效的数据处理与接口服务,前端依托微信小工具给出流畅的用户体验,从而实现了高可用性和易扩展性。经过这一平台,不仅满足了用户便捷参与拼团的需求,也为管理员提供了高效的运营管理工具,为旅游拼团业务的发展供应了强有力的技术支撑。
关键词:在线拼团;前后端分离;微信小程序
With the rapid development of mobile Internet technology, people's lifestyle and consumption habits have undergone profound changes. In the field of tourism, the traditional travel agency group model is gradually being replaced by more flexible and personalized online group buying services. The proposed WeChat mini program for Changyou group buying based on the SpringBoot framework aims to build a technologically advanced, comprehensive, and easy-to-use travel service platform,
The Changyou PinTuan WeChat mini program is mainly divided into two role modules: ordinary users and administrators. Ordinary users can enter the system by registering an account or authorizing login, use the homepage to view carousel pictures, group products, group information, and travel information, and can initiate or participate in group activities; Simultaneously supporting operations such as liking, bookmarking, and commenting on tourism information. In addition, users can manage personal information, view order status and complete payments, cancel orders, and apply for refunds. For administrators, the system provides a comprehensive data analysis interface, real-time monitoring of user growth trends, interaction situations, and transaction data, and supports functions such as user role management, product classification settings, group information maintenance, order processing, and message feedback and reply. In addition, administrators can dynamically adjust the system's carousel, announcement messages, and travel information.
The system adopts a front-end and back-end separation design, with the back-end based on Spring Boot to achieve efficient data processing and interface services, and the front-end relying on WeChat mini programs to provide a smooth user experience, thus achieving high availability and scalability. Through this platform, not only does it meet the needs of users for convenient participation in group buying, but it also provides efficient operation and management tools for administrators, providing strong technical support for the development of tourism group buying business.
Key words:Online group buying; Front and rear separation; WeChat Mini Program
目 录
1绪 论
随着移动互联网的迅速发展,微信小脚本凭借其“即用即走、无需下载”的特性,成为各类服务平台的重要入口。在旅游行业,拼团作为一种新兴消费模式,因其价格优势和高度的社交互动性,正受到越来越多用户的喜爱。然而,传统的旅游服务模式常常面临信息不对称、流程复杂等问题,难以满足现代用户对便捷、高效及个性化服务的需求。特别是在当前,短途游、周边游以及小团队出行已成为主流趋势,这更加凸显了传统模式的局限性。因此,开发一款功能全面且操控简便的畅游拼团微信小程序系统显得尤为必要。该系统不仅能解决现有旅游服务模式中的诸多障碍,如提升信息透明度、简化服务流程等,同时也顺应了市场的发展趋势。
本框架采用前后端分离的架构设计,前端基于微信小程序框架实现跨平台移动端访问,后端使用Spring Boot作为核心开发框架,具有良好的扩展性和高效的开发效率。Spring Boot内置了丰富的自动调整机制,简化了传统Java Web开发中繁琐的配备流程,提升了系统的稳定性和安全性。同时,结合MySQL数据库、Redis缓存、JWT权限验证等技术,实现了高并发下的数据处理能力和安全可靠的用户认证机制。
微信小程序则充分利用微信生态的优势,如原生组件支持、支付接口集成、用户授权登录等功能,使得系统具备良好的交互体验和商业闭环能力。此外,通过后台管理系统的可视化界面,管理员可以轻松进行产品管理、订单处理、数据分析等运行,显著提升了平台的可维护性和运营效率。此种技术组合为畅游拼团环境的构建提供了坚实的技术基础和良好的实践路径。
畅游拼团微信小程序体系的开发不仅是对旅游行业数字化转型的一次积极探索,也为用户提供了一种全新的、便捷的旅游消费方式。该系统通过整合旅游资源、优化拼团流程,降低了用户的出行成本,增强了用户之间的互动性与参与感,满足了现代人个性化、社交化的旅游需求。
从平台角度来看,系统的上线有助于企业实现资源整合、提升服务质量和运营效率。通过数据分析模块,平台管理者能够实时掌握用户行为、交易动态及市场反馈,从而做出科学决策,推动业务持续增长。此外,完善的后台管理系统使运营人员能够更加高效地进行内容发布、订单处理和用户管理,提升了整体管理的智能化水平。
此外,该系统的建设还推动了微信小程序在旅游垂直领域的应用创新,为其他类似场景的框架编写提供了可参考的模型和技术方案。它不仅是一个服务于普通用户的工具,更是连接用户与平台、推动旅游业数字化转型的重要桥梁。利用这样的平台,行促进旅游产业向智能化、平台化方向迈进,助力构建更加开放、协同、高效的智慧旅游生态体系。
近年来,随着移动互联网和智慧旅游的快速发展,微信小程序作为一种轻量级、即用即走的应用形式,在旅游服务领域展现出巨大的应用潜力。拼团旅游作为新兴的社交化旅游模式,逐渐受到学界与业界的关注。国内学者围绕拼团算法优化、服务质量提升以及个性化产品定制等方面展开了深入研究,为畅游拼团微信小程序的功能设计与服务优化献出了理论支撑和实践指导。
在拼团算法方面,梁弼、赵文辉等人提出了一种匹配游客需求特征的旅游拼团算法TGA(Tourism Grouping Algorithm),通过该算法筛选出最佳的拼团组合方案,从而实现对游客的精准推荐与高效匹配[1]。这一研究成果可直接应用于畅游拼团小程序中,用于优化用户之间的智能匹配机制,提高成团效率与用户体验。
从平台运营角度来看,顾宝的研究聚焦于OTA线上拼团这一智慧旅游的主要形式,利用数据分析和机器学习方法揭示了不同旅游供应商对拼团服务质量的影响[2。研究表明,OTA平台在拼团过程中占据主导地位,而小规模成团单位更受用户欢迎,优质服务得多方协同配合。这对畅游拼团小程序的供应链管理与合作机制构建具有重要参考价值,提示平台应加强与优质供应商的合作,并优化服务流程以提升整体服务质量。
此外,于超、樊治平等人提出了一种考虑散客多类型期望的旅游产品定制方法,经过计算游客对旅游产品属性的权重及其与期望之间的差异度,建立优化模型以确定最佳旅游产品定制方案并预测参团人数与价格[3]。该成果为畅游拼团小程序在个性化产品推荐和动态定价策略方面献出了理论依据,有助于满足多样化用户需求,增强市场竞争力。
综上所述,当前国内在旅游拼团领域的研究已初步形成涵盖算法优化、平台运营与产品定制等多个维度的理论体系,为畅游拼团微信小程序的开发与运营提供了坚实的学术支持与实践方向。未来的研究可进一步融合人工智能、大数据等技术手段,推动拼团旅游向更加智能化、个性化方向发展。
对于国外而言,微信小程序的应用和研究相对较少,但依然存在一些值得关注的研究成果和应用案例。例如,一些知名的国际零售品牌已经推出了自己的微信小程序,以提供更加便捷和个性化的购物体验给中国的用户。这些小程序不仅帮助品牌提高了用户的购买便利性,也促进了品牌的数字化转型。此外,部分国外的研究机构对微信小代码进行了技术层面的研究,包括安全性、隐私保护以及用户体验优化等方面,旨在解决潜在的技术障碍和提升用户满意度。
总体来说,虽然微信小程序在国外的应用不如在国内那样普及,但它在服务中国消费者和探索国际化道路上仍展现出了潜力。随着全球对中国市场兴趣的增长,未来可能会有更多国外企业和研究者关注并参与到微信小程序的发展中来。对于畅游拼团这样的微信小程序来说,可以借鉴上述研究成果,尤其是在满足海外华人及中国出境游客的需求上进行创新,同时考虑如何利用微信小程序的优势进行有效的市场营销和用户服务。
1.4论文组织结构
本论文共分为七个主要章节,具体结构如下:
1. 绪论:介绍研究背景与意义,概述研究现状和论文的组织结构。
2. 相关技术介绍:详细介绍与本研究相关的技术,包括微信小程序框架、SpringBoot框架和MySQL数据库等。
3. 需求分析:对系统的功能需求和性能需求进行分析,明确用户和管理员的需求,并进行可行性分析,包括工艺、操作和经济可行性等。
4. 系统设计:涵盖框架功能模块设计和流程设计,并进行数据库的概念设计与表设计。
5. 体系实现:具体描述各个功能模块的实现过程,展示体系如何根据需求进行开发。
6. 系统测试:阐述测试的目的和内容,分析测试结果并得出结论,以验证系统的稳定性和功能完整性。
7. 总结:总结全文研究内容。
2相关技术介绍
2.1Java语言
Java语言是一种广泛应用的高级编程语言,具有平台无关性、面向对象特性和丰富的标准库[4]。Java的面向对象特性使得代码复用和模块化变得更加容易,促进了软件的维护和扩展。Java支持多线程编程,允许开发者在同一代码中同时执行多个任务,提升了应用程序的性能。Java语言的语法结构简洁且易于理解,吸引了大量开发者[5]。Java的标准库包含数据结构、输入输出处理、网络编程等众多功能模块。这使得开发者在构建应用程序时能够高效利用已有应用,减少重复劳动。Java广泛应用于企业级应用、移动应用、Web制作和大数据处理等领域。
微信小程序框架是一个专门为创建微信小程序而设计的轻量级应用开发框架,它简化了开发者创建功能丰富、性能优越的小工具的过程。该框架由视图层(View)、逻辑层(App Service)和核心库组成,提供了全面的API接口和组件,使得开发者允许轻松实现从界面设计到业务逻辑处理的各项功能[6]。视图层主要用于展示信息和用户交互,采用WXML(WeiXin Markup Language)和WXSS(WeiXin Style Sheets)进行页面结构和样式的定义;逻辑层则负责处理业务逻辑和数据管理,采用JavaScript编写代码与视图层进行通信,并通过微信提供的API与系统底层效果交互。此外,框架支持模块化创建,有助于提高代码的复用性和可维护性。
微信小程序框架不仅提供了丰富的原生组件和API,还允许开发者调用微信生态系统的多种能力,如支付、分享、位置服务等,极大地扩展了小程序的功能边界和服务范围。同时,框架注重性能优化,确保小程序在不同设备上都能高效启动和流畅运行。其高效的渲染机制和合理的资源管理策略,保证了即使在低性能设备上也能提供良好的用户体验。总的来说,微信小代码框架凭借其简洁高效的设计理念,为开发者给予了一个理想的平台来构建和部署具有创新性和实用性的微信小程序,促进了微信生态内的内容和服务多样化发展。
2.3 SpringBoot框架
SpringBoot框架是基于Spring框架的开源项目,简化Java应用程序的开发过程。SpringBoot通过约定优于配置的理念,减少了传统Spring应用的繁琐配置,开发者可以高效搭建和部署应用程序。SpringBoot框架提供了一系列默认配置,支持自动化设置,简化了应用启动的复杂性[7]。SpringBoot内置了嵌入式Web服务器,使得开发者能够独立运行Java应用,无需外部容器。SpringBoot支持微服务架构,开发者可以轻松创建和管理多个微服务。SpringBoot集成了丰富的功能模块,包括安全、资料访问和消息中间件等,支持RESTful API和JSON数据格式的处理[8]。SpringBoot还提供了强大的监控和管理功能,允许开发者实时监控应用的健康状态和性能指标。借助SpringBoot,开发者能够高效构建和维护现代企业级应用,满足困难业务需求。
2.4 MySQL数据库
一种开源关系型数据库管理系统,广泛应用于Web应用和企业级数据存储。MySQL支持结构化查询语言,允许开发者通过标准语句进行数据的创建、读取、更新和删除操作[9]。数据库通过表格形式组织数据,拥护数据完整性和约束条件的定义。MySQL的存储引擎机制使得用户可以根据具体需求选择不同的存储引擎,以优化性能和能力。MySQL具有高性能和可扩展性,支持大规模信息存储和高并发访问。架构提供了丰富的用户权限管理和数据加密安全特性。MySQL能够与多种编程语言和框架兼容,广泛应用于内容管理系统、电子商务平台和数据分析等各种场景。就是MySQL
3需求分析
Spring Boot以其高效研发、简化配置及易于扩展的特点,使得开发团队能够高效地构建和维护系统。此外,微信小程序具有轻量级、易部署和跨平台兼容的优点,确保了用户可以无缝访问服务,无论使用何种设备。这些技术选择不仅保证了架构的高性能和稳定性,还为未来的功能扩展和技术升级提供了坚实的基础。
Spring Boot的简洁性和高度集成的特点使得系统的部署和运行相对简单,容易维护和管理。此外,用户无需像传统应用那样下载和安装,只需通过微信平台即可直接访问系统,这大大降低了用户的启用门槛,并提高了系统的可用性和便利性。
环境采用Spring Boot+微信小程序技术栈进行开发,可以在现有资源的基础上实现系统,避免了大规模的基础设施投资。系统的维护和升级成本相对较低,因为这些技术都是开源的,且社区活跃,可能获得大量的技术支持和更新。
3.2.1 用例模型
需求分析阶段常用的程序,通过直观的图形方式表示系统的功能需求和参与者。每个用例图包含一系列用例,即系统能够执行的特定功能,以及与之交互的参与者。根据用户分析,本畅游拼团微信小程序可以划分为普通用户角色和管理员角色各角色的用例图如下所示。就是本文将对系统按照角色模块进行需求分析。UML(统一建模语言)用例图
普通用户用例图如图3-1所示。

图3-1 普通用户用例图
管理员用例图如图3-2所示。

图3-2管理员用例图
3.2.2用户功能
按照用户需求和角色用例图分析,允许得出本畅游拼团微信小程序主要划分为普通用户模块和管理员模块,各角色功能模块详细功能说明如下所示。
- 普通用户功能
- 注册登录:新用户以通过注册成为系统用户,注册后可以用账号密码登录系统,并协助通过授权微信进行登录。
- 首页:用户进入首页能够查看轮播图、用户反馈、拼团产品、拼团信息、旅游资讯等并进行相关操作。例如,点击首页界面的“拼团产品”能够查看拼团产品列表中某个拼团产品的详情并行进行发起拼团操作。点击“拼团信息”可以查看拼团信息列表中某个拼团信息的详情并可以进行收藏和参与拼团操控。
- 旅游资讯:用户可以查看旅游资讯列表中某个旅游资讯的详情并可以进行点赞、收藏和发表评论等操作。
- 我的:用户点击首页正下方“我的”进入页面可以查看基本信息、收藏、评论、拼团信息、拼团订单、订单取消和退款申请并进行相关操作。例如,点击“拼团订单”允许查看列表中某个订单的详情,点击“支付”许可通过微信、支付宝等方式完毕订单费用的在线支付;支付前点击“取消”可以提交取消订单信息,支付后点击“退款”可以提交退款申请信息。点击“退出登录”即可退出架构。
- 管理员功能
- 事先在数据库中设定好的,管理员可以通过在后台输入正确的账号、密码和验证码进行登录。就是登录:管理员的账号和密码
- 数据分析:该界面集成了用户总数、点赞数、用户状态和拼团订单等统计图表,援助管理员实时掌握用户增长趋势、互动情况、活跃度及交易数据。此外,管理员还可能在个人信息页面查看上次登录时间,并随时修改个人资料和密码,确保账户安全。
- 角色管理:管理员拥有对所有用户角色(管理员、普通用户)进行全面管控的权限。
- 产品分类管理:管理员可以对产品分类信息进行增删改查执行。如点击“产品分类列表”进入页面可以查看列表中某个产品分类的详情。
- 主题类型管理:管理员可以对主题类型信息进行增删改查操作。如点击“主题类型列表”进入页面允许查看列表中某个主题类型的详情。
- 拼团产品管理:管理员可能对拼团产品信息进行增删改查操作。如点击“拼团产品列表”进入页面可以查看列表中某个拼团产品的详情。
- 拼团信息管理:管理员可以行查看拼团信息列表中某个拼团信息的详情。
- 拼团订单管理:管理员可以查看拼团订单列表中某个普通用户提交的拼团订单详情并可以修改订单状态信息,管理员可以对列表信息进行查询、重置、导出和删除运行。
- 订单取消管理:管理员可以查看订单取消列表中某个用户提交的订单取消的详情,可以对列表信息进行查询、重置和删除操作。
- 退款申请管理:管理员可以查看退款申请列表中某个用户提交的退款申请的详情并进行审核和回复,允许对列表信息进行查询、重置和删除操作。
- 通过系统管理:管理员能够对系统轮播图信息进行增删改查运行。
- 留言管理:管理员可以查看留言反馈列表中某个用户提交的留言反馈的详情并进行回复。
- 公告消息管理:管理员可以对公告消息信息进行增删改查操作。
- 资源管理:管理员许可对旅游资讯和资讯分类信息进行增删改查操作。
- 我的:管理员行修改个人信息和登录密码;点击“退出”即可退出系统。
畅游拼团微信小程序,在设计与搭建过程中需满足一系列关键性能需求,以确保系统稳定、高效运行,并提供优质的用户体验。以下是该系统的重要性能需求:
1. 用户并发处理能力:系统需具备良好的高并发处理能力,以支持大量用户同时访问。特殊是在热门旅游季节或特定促销活动期间,用户注册、登录、查询旅游资讯、发起和参与拼团等操作会急剧增加。因此,系统应确保在高并发场景下仍能保持稳定运行,响应时间合理,避免出现卡顿或服务不可用的情况。
2. 数据库读写效率:考虑到系统需要频繁地进行数据库的读写操作,如用户信息管理、订单生成与查询、产品信息更新等,数据库的读写效率直接影响到框架的整体性能。采用高效的数据库设计原则和索引优化策略是必要的。此外,引入缓存机制(如Redis)可以有效减轻数据库负担,提高内容获取速度,尤其对于热点数据的快速响应至关重要。
3. 安全性和稳定性:架构的安全性不容忽视,专门是涉及到用户的个人信息、支付信息等方面。必须采取严格的安全措施,包括但不限于内容加密传输、身份验证(如JWT)、防止SQL注入等攻击手段。同时,系统的稳定性也是关键考量之一,要求系统能够7x24小时不间断运行,并具备良好的容错能力和快速恢复机制。
4. 响应时间和加载速度:为了提供流畅的用户体验,无论是微信小程序端还是后端服务,都应尽可能减少页面加载时间和服务器响应时间。优化前端代码、压缩资源文件以及采用CDN加速等方式都是提升加载速度的有效手段。而后端则需利用合理的架构设计和服务调优来缩短响应时间。
5. 扩展性和灵活性:随着业务的发展,未来可能会有新的功能模块加入或者现有功能的扩展需求。因此,环境设计时应充分考虑其扩展性和灵活性,采用模块化设计思路,使得新功能的添加不会对现有系统造成重大影响。此外,云服务的使用也为系统提供了按需扩展的可能性,有助于应对业务量的波动。
6. 兼容性和易用性:考虑到用户使用的设备多样性和网络环境差异,环境应在多种终端设备上保持良好的兼容性,确保不同分辨率、操作系统版本下的正常展示和操作。同时,界面设计应简洁直观,易于理解和操作,降低用户学习成本,提高用户满意度。
4系统设计
一个系统要在创建和维护的过程中方便使用,必须采取一定的设计原则,其主导设计原则有:
简单性:系统功能轻松易懂,只需要掌握基本的计算机/智能手机操作能力即可应用。
针对性:针对特定的用户,没有多余的其他功能,使用户可以专心使用。
实用性:能够满足用户查看拼团产品、拼团信息、拼团订单等方面的需求。
先进性:本系统的代码采用读取数据的方式,方便后续开发、拓展。
根据需求分析的结果,能够将畅游拼团微信小程序的功能划分为不同的模块。该系统主要可以划分为普通用户和管理员这两大用户模块,每个模块负责实现特定的功能,又可细分不同子模块,并与其他模块进行协作。本畅游拼团微信小代码的效果结构图如图4-1所示。

图4-1系统功能模块结构图
4.3 系统总体流程设计
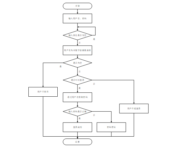
4.3.1 用户登录流程
否存在,若存在则通过用户名获取密码并校验。若密码正确则登录成功,否则提示密码错误。若用户名不存在或无法登录,提示用户操作无效。如图4-2所示。就是用户输入用户名和密码后,系统先检查输入是否为空,再验证用户名

图4-2登录流程图
4.3.2 添加信息流程
通过管理员能够添加框架的相关信息,如拼团产品、用户信息、公告消息等。完成信息的输入后,这些数据将被存储于架构数据库中。添加信息流程如图4-3所示。

图4-3 添加信息流程图
4.3.3 修改信息流程
在修改信息时,用户首先需选择欲修改的记录。接着,输入更新后的数据,随后系统会自动检验这些数据的有效性。如果系统检测到数据不符合规定,将提示用户重新输入正确的数据;一旦确认数据合法有效,体系便会将修改后的内容保存至数据库中。修改信息流程图如图4-4所示。

图4-4 修改信息流程图
4.3.4 删除信息流程
用户在选择需删除的记录后,系统会提示确认是否真的要执行删除操作。要是用户未确认删除,系统将返回到选择记录的步骤,允许用户重新选择或取消操作。一旦用户确认删除,系统将更新数据库,移除所选记录。完成操作后流程结束。删除信息流程图如图4-5所示。

图4-5 删除信息流程图
通过概念设计是数据库设计的第一步,其主要目标是对系统的数据需求进行全面的理解和抽象。在进行数据库设计时,概念设计能够帮助明确系统的整体结构和需求[10]。在这一阶段,需要确定实体、属性以及它们之间的关系,为后续的数据库表设计奠定基础。接下来,将深入探讨数据库表设计的具体细节,建立更高效的素材存储和管理。本畅游拼团微信小程序全局E-R图如图4-6所示。

图4-6系统E-R图
数据库表设计的重点是将概念模型转换为实际的数据库结构,包括表的创建、字段的定义及数据类型的选择。每个实体通常对应于数据库中的一张表,而实体的属性则转化为表的列。以下是体系的数据库表设计具体内容展示,在此首要罗列部分主要功能数据表结构。
表 4-1-group_information(拼团信息)
编号 | 字段名 | 类型 | 长度 | 是否非空 | 是否主键 | 注释 |
1 | group_information_id | int | 是 | 是 | 拼团信息ID | |
2 | head_user | int | 否 | 否 | 团长用户 | |
3 | group_no | varchar | 64 | 否 | 否 | 拼团编号 |
4 | title | varchar | 64 | 否 | 否 | 拼团标题 |
5 | product_classification | varchar | 64 | 否 | 否 | 产品分类 |
6 | topic_type | varchar | 64 | 否 | 否 | 主题类型 |
7 | group_cost | double | 否 | 否 | 拼团费用 | |
8 | number_of_group | double | 否 | 否 | 成团人数 | |
9 | number_of_regiment | double | 否 | 否 | 已团人数 | |
10 | departure_date | date | 否 | 否 | 出发日期 | |
11 | deadline | date | 否 | 否 | 截止时间 | |
12 | reservation_guidelines | varchar | 64 | 否 | 否 | 预订须知 |
13 | cover_image | varchar | 255 | 否 | 否 | 封面图片 |
14 | product_introduction | text | 65535 | 否 | 否 | 产品简介 |
15 | collect_len | int | 是 | 否 | 收藏数 | |
16 | group_order_limit_times | int | 是 | 否 | 拼团限制次数 | |
17 | create_time | datetime | 是 | 否 | 创建时间 | |
18 | update_time | timestamp | 是 | 否 | 更新时间 | |
19 | source_table | varchar | 255 | 否 | 否 | 来源表 |
20 | source_id | int | 否 | 否 | 来源ID | |
21 | source_user_id | int | 否 | 否 | 来源用户 |
表 4-2-group_order(拼团订单)
编号 | 字段名 | 类型 | 长度 | 是否非空 | 是否主键 | 注释 |
1 | group_order_id | int | 是 | 是 | 拼团订单ID | |
2 | head_user | int | 否 | 否 | 团长用户 | |
3 | group_no | varchar | 64 | 否 | 否 | 拼团编号 |
4 | title | varchar | 64 | 否 | 否 | 拼团标题 |
5 | product_classification | varchar | 64 | 否 | 否 | 产品分类 |
6 | topic_type | varchar | 64 | 否 | 否 | 主题类型 |
7 | group_cost | double | 否 | 否 | 拼团费用 | |
8 | departure_date | date | 否 | 否 | 出发日期 | |
9 | number_of_group | double | 否 | 否 | 成团人数 | |
10 | number_of_regiment | double | 否 | 否 | 已团人数 | |
11 | deadline | date | 否 | 否 | 截止时间 | |
12 | reservation_guidelines | varchar | 64 | 否 | 否 | 预订须知 |
13 | group_user | int | 否 | 否 | 拼团用户 | |
14 | user_name | varchar | 64 | 否 | 否 | 用户姓名 |
15 | user_phone | varchar | 64 | 否 | 否 | 用户电话 |
16 | number_of_team_members | double | 否 | 否 | 拼团人数 | |
17 | group_amount | varchar | 64 | 否 | 否 | 拼团金额 |
18 | spelling_time | date | 否 | 否 | 拼团时间 | |
19 | order_status | varchar | 64 | 否 | 否 | 订单状态 |
20 | pay_state | varchar | 16 | 是 | 否 | 支付状态 |
21 | pay_type | varchar | 16 | 否 | 否 | 支付类型: 微信、支付宝、网银 |
22 | order_cancellation_limit_times | int | 是 | 否 | 取消限制次数 | |
23 | refund_application_limit_times | int | 是 | 否 | 退款限制次数 | |
24 | create_time | datetime | 是 | 否 | 创建时间 | |
25 | update_time | timestamp | 是 | 否 | 更新时间 | |
26 | source_table | varchar | 255 | 否 | 否 | 来源表 |
27 | source_id | int | 否 | 否 | 来源ID | |
28 | source_user_id | int | 否 | 否 | 来源用户 |
表 4-3-group_products(拼团产品)
编号 | 字段名 | 类型 | 长度 | 是否非空 | 是否主键 | 注释 |
1 | group_products_id | int | 是 | 是 | 拼团产品ID | |
2 | title | varchar | 64 | 否 | 否 | 拼团标题 |
3 | product_classification | varchar | 64 | 否 | 否 | 产品分类 |
4 | topic_type | varchar | 64 | 否 | 否 | 主题类型 |
5 | group_cost | double | 否 | 否 | 拼团费用 | |
6 | number_of_group | double | 否 | 否 | 成团人数 | |
7 | departure_date | date | 否 | 否 | 出发日期 | |
8 | deadline | date | 否 | 否 | 截止时间 | |
9 | reservation_guidelines | varchar | 64 | 否 | 否 | 预订须知 |
10 | fee_details | text | 65535 | 否 | 否 | 费用详情 |
11 | cover_image | varchar | 255 | 否 | 否 | 封面图片 |
12 | product_introduction | text | 65535 | 否 | 否 | 产品简介 |
13 | collect_len | int | 是 | 否 | 收藏数 | |
14 | recommend | int | 是 | 否 | 智能推荐 | |
15 | istop | int | 是 | 否 | 是否置顶 | |
16 | group_information_limit_times | int | 是 | 否 | 发起拼团限制次数 | |
17 | create_time | datetime | 是 | 否 | 创建时间 | |
18 | update_time | timestamp | 是 | 否 | 更新时间 |
表 4-4-ordinary_user(普通用户)
编号 | 字段名 | 类型 | 长度 | 是否非空 | 是否主键 | 注释 |
1 | ordinary_user_id | int | 是 | 是 | 普通用户ID | |
2 | user_name | varchar | 64 | 否 | 否 | 用户姓名 |
3 | user_gender | varchar | 64 | 否 | 否 | 用户性别 |
4 | user_age | varchar | 64 | 否 | 否 | 用户年龄 |
5 | users_mobile_phone | varchar | 64 | 否 | 否 | 用户手机 |
6 | examine_state | varchar | 16 | 是 | 否 | 审核状态 |
7 | user_id | int | 是 | 否 | 用户ID | |
8 | create_time | datetime | 是 | 否 | 创建时间 | |
9 | update_time | timestamp | 是 | 否 | 更新时间 |
表 4-5-product_classification(产品分类)
编号 | 字段名 | 类型 | 长度 | 是否非空 | 是否主键 | 注释 |
1 | product_classification_id | int | 是 | 是 | 产品分类ID | |
2 | product_classification | varchar | 64 | 否 | 否 | 产品分类 |
3 | create_time | datetime | 是 | 否 | 创建时间 | |
4 | update_time | timestamp | 是 | 否 | 更新时间 |
5系统实现
5.1.1用户注册
用户注册界面用于新用户进行账号注册,用户要求填写账号、密码、确认密码、邮箱等信息后点击“立即注册”,系统会对输入的信息进行验证,验证通过后即可完毕注册。注册界面如图5-1所示。

图5-1用户注册界面
5.1.2用户登录
用户登录界面用于已注册的用户进行账号登录,用户输入账号和密码,体系会对输入的信息进行验证,验证通过后即可完成登录,并提供找回密码和授权微信等其他登录方式的选项。登录界面如图5-2所示。

图5-2用户登录界面
用户进入首页可以查看轮播图、用户反馈、拼团产品、拼团信息、旅游资讯等并进行相关管理。例如,点击“用户反馈”可以查看留言列表中某个留言信息的详情,点击“发布内容”可以发布留言信息。其界面如图5-3所示。

图5-3首页界面
用户点击首页界面的“拼团产品”可以查看拼团产品列表中某个拼团产品的详情并可以进行发起拼团管理。承受经过选择产品分类/主题类型或通过收藏数/发布时间的排序等方式来搜索查看相关拼团产品信息。其界面如图5-4所示。

图5-4拼团产品界面
通过用户点击首页界面的“拼团信息”可以查看拼团信息列表中某个拼团信息的详情并能够进行收藏和参与拼团执行。点击“拼团”进入页面填写用户电话、拼团人数等信息后点击“提交”即可生成拼团订单,当拼团人数已满时则无法参与拼团。支持凭借选择产品分类/主题类型或凭借收藏数/发布时间的排序等方式来搜索查看相关拼团信息。其界面如图5-5所示。

图5-5拼团信息界面
通过用户点击首页界面或首页正下方的“旅游资讯”可以查看旅游资讯列表中某个旅游资讯的详情并能够进行点赞、收藏和发表评论等执行。支持输入文章标题或凭借点击“最新”、“热度”、“点赞最高”的方式来搜索查看相关资讯信息。其界面如图5-6所示。

图5-6旅游资讯界面
用户点击首页正下方“我的”进入页面行查看基础信息、收藏、评论、拼团信息、拼团订单、订单取消和退款申请并进行相关操作。例如,点击“基本信息”允许修改个人资料和登录密码。点击“拼团订单”可以查看列表中某个订单的详情,点击“支付”行通过微信、支付宝等方式做完订单费用的在线支付;支付前点击“取消”可以提交取消订单信息,支付后点击“退款”许可提交退款申请信息。点击“收藏”可以查看和删除我的收藏列表信息。其界面如图5-7所示。

图5-7我的界面
数据分析界面为管理员提供了一个全面且直观的平台,用于监控和管理关键业务指标。该界面集成了用户总数、点赞数、用户状态和拼团订单等统计图表,帮助管理员实时掌握用户增长趋势、互动情况、活跃度及交易数据。此外,管理员还可以在个人信息页面查看上次登录时间,并随时修改个人资料和密码,确保账户安全。其界面如图5-8所示。

图5-8数据分析界面

在该模块管理员拥有对所有用户角色(管理员、普通用户)进行全面管控的权限。例如,管理员允许点击查看某个普通用户列表中某个用户的详情并修改用户状态等信息。其界面如图5-9所示。
图5-9角色管理界面

在该模块管理员可以对拼团产品列表进行管理和进行拼团产品添加。如点击“拼团产品列表”进入页面可以查看列表中某个拼团产品的详情。点击“拼团产品添加”进入页面填写拼团标题、拼团费用、成团人数、出发日期等信息和上传封面图片后点击“提交”即可搞定拼团产品的添加。以拼团产品添加为例,其界面如图5-10所示。
图5-10拼团产品添加界面
在该模块管理员可以查看拼团订单列表中某个普通用户提交的拼团订单详情并可以修改订单状态信息,管理员行对列表信息进行查询、重置、导出和删除管理。其界面如图5-11所示。

图5-11拼团订单管理界面
在该模块管理员允许查看退款申请列表中某个用户提交的退款申请的详情,点击“审核”可以对用户提交的申请进行审核和回复;可以对列表信息进行查询、重置和删除操作。其界面如图5-12所示。

图5-12退款申请管理界面
在该模块管理员可以对系统轮播图信息进行增删改查管理。例如,点击“轮播图列表”可以查看列表中某个轮播图的详情;点击“轮播图添加”进入页面上传轮播图和输入标题、链接信息后点击“提交”即可完成轮播图的添加。以轮播图列表为例,其界面如图5-13所示。

图5-13轮播图列表界面
在该模块管理员可以查看留言反馈列表中某个用户提交的留言反馈的详情,点击“回复”可以对用户留言信息进行相应的回复。其界面如图5-14所示。

图5-14留言管理界面
在该模块管理员可以对公告消息信息进行增删改查操作。例如,点击“公告消息列表”能够查看列表中某个公告消息的详情;点击“公告消息添加”进入页面输入标题和正文后点击“提交”即可完成公告消息的发布。以公告消息列表为例,其界面如图5-15所示。

图5-15公告消息列表界面
在该模块管理员可以对旅游资讯和资讯分类信息进行增删改查管理。例如,点击“旅游资讯”下方的“旅游资讯列表”可以查看列表中某个资讯的详情和评论。点击“资讯分类”后点击“资讯分类添加”进入页面输入分类名称后点击“提交”即可完成资讯分类的添加。以旅游资讯列表为例,其界面如图5-16所示。

图5-13旅游资讯列表界面
6系统测试
确保体系的能力和性能满足预期的需求,同时识别和修复潜在的缺陷。通过系统测试,许可验证各个功能模块的正确性和稳定性,确保系统在不同使用场景下的表现符合设计要求。测试目的包括确认框架效果的完整性、验证数据处理的准确性、评估平台的性能和安全性。测试还行提高用户满意度,保证用户在使用系统时获得流畅和可靠的体验。通过全面的测试,行降低后期维护成本,减少系统上线后出现故障的风险,从而保障系统的长期稳定运行。就是测试的主要目的
在本环境中,测试方法主要依赖于测试用例的设计与执行。测试用例是根据系统需求文档编写的,覆盖所有功能模块及其边界情况[11]。每个测试用例包含输入内容、预期结果和实际结果的对比,以验证系统的功能是否按预期工作。
用户注册功能测试用例表是用来验证用户能否成功注册成为系统用户的测试用例。用户注册功能测试用例如表6-1所示。
表6-1 用户注册机制测试用例
测试描述 | 测试用例 | 预期结果 | 结论 |
正常用户注册 | 根据提示输入完整正确的注册信息并点击注册 | 注册成功,跳转至登录页面 | 与预期一致 |
注册时用户名已存在 | 输入已存在的用户名 | 提示用户名已存在 | 与预期一致 |
注册时邮箱格式错误 | 输入无效的邮箱格式 | 提示邮箱格式错误 | 与预期一致 |
注册时必填信息未填写 | 注册信息未填写完整 | 提示请输入完整信息 | 与预期一致 |
用户登录功能测试用例表是用来验证用户能否成功登录成为框架用户的测试用例。用户登录能力测试用例如表6-2所示。
表6-2 用户登录功能测试用例
测试描述 | 测试用例 | 预期结果 | 结论 |
正常用户登录 | 输入正确的用户名和密码 | 登录成功,跳转至体系首页 | 与预期一致 |
登录时用户名错误 | 输入错误的用户名 | 提示用户名或密码错误 | 与预期一致 |
登录时密码错误 | 输入错误的密码 | 提示用户名或密码错误 | 与预期一致 |
拼团产品管理功能测试用例表是用来验证管理员能否正确管理拼团产品的测试用例。拼团产品管理功能测试用例如表6-3所示。
表6-3 拼团产品管理功能测试用例
测试描述 | 测试用例 | 预期结果 | 结论 |
拼团产品查看功能测试 | 打开在拼团产品管理页面 | 页面正常加载,展示在拼团产品列表及管理选项 | 与预期一致 |
拼团产品搜索功能测试 | 输入关键字搜索特定在拼团产品内容 | 目标在拼团产品成功显示在界面中 | 与预期一致 |
拼团产品添加功能测试 | 点击添加在拼团产品,输入添加内容并提交 | 成功加载到在拼团产品添加界面,信息输入并保存添加成功 | 与预期一致 |
拼团产品修改功能测试 | 选择修改在拼团产品内容,输入修改内容并提交 | 加载到目标在拼团产品编辑界面,信息输入并保存更新成功 | 与预期一致 |
拼团产品删除功能测试 | 选择在拼团产品内容,点击删除按钮 | 在拼团产品成功从在拼团产品列表中删除 | 与预期一致 |
拼团特性测试用例表是用来验证普通用户能否正确结束拼团相关操作的测试用例。拼团功能测试用例表表6-4所示。
表6-4 拼团功能测试用例
测试项 | 测试用例 | 预期结果 | 结论 |
发起拼团功能测试 | 打开目标拼团产品详情页面,点击拼团 | 页面正常加载,并成功进入拼团界面,可以编辑拼团信息并提交。 | 与预期一致 |
参与拼团功能测试 | 打开目标拼团信息详情页面,点击拼团 | 页面正常加载,并成功进入拼团界面,可以编辑拼团信息并提交。 | 与预期一致 |
拼团订单查看功能测试 | 点击我的界面中的拼团订单 | 页面正常加载,显示拼团订单列表及操作选项 | 与预期一致 |
借助对用户注册登录、拼团产品管理、拼团等核心功能的测试,所有关键功能模块均能按照预期工作,系统主要业务逻辑和操作无误。用户能够成功注册并登录系统实现各项操作。管理员可以飞快管理拼团产品,管理员发布的拼团产品能成功显示在系统前台。普通用户许可发起拼团或参与拼团并查看拼团订单信息。同时在测试过程中未发现明显的用户体验挑战,所有操作均能够顺利完成且反馈及时准确。同时,系统能够在不同操作下保持稳定运行,未出现异常崩溃或数据丢失现象。
7总结
本文首先概述了畅游拼团微信小程序的开发背景及其研究意义,随后详细分析了系统在实际应用场景中的业务需求。根据这些需求,对系统的整体架构和功能模块进行了系统化设计。整个框架采用前后端分离的架构模式,以后端Spring Boot框架为核心支撑,以前端微信小程序为用户交互入口,构建了一个轻量级、高可用性的旅游服务管理平台。
该平台不仅满足了用户在线浏览旅游资讯、参与拼团活动等多样化服务需求,也为企业供应了高效便捷的信息管理和运营工具。体系被划分为多个功能模块,每个模块承担明确的任务职责,确保系统运行的高效性与良好的用户体验。关键功能包括用户管理、旅游资讯管理、拼团产品发布与浏览、拼团管理、订单状态跟踪、公告消息发布、评论互动、支付功能集成等。各模块之间结构清晰、耦合度低,具备良好的可扩展性和可维护性,便于后续的功能迭代与系统升级。
在开发过程中,深入掌握了Spring Boot后端框架的应用原理与微信小程序前端开发技巧,并对RESTful API接口设计、数据库建模、权限控制机制及前后端数据交互流程有了更全面的理解。虽然系统已基本实现预期功能,但由于个人技能积累尚浅以及开发经验不足,仍存在一些待优化之处,如界面交互体验的提升、代码规范性的加强、环境安全性机制的完善等方面仍有改进空间。未来将继续加强对Spring Boot框架、微信小程序开发体系及安全防护技术的学习,持续提升系统的稳定性、安全性与用户体验。
此外,衷心希望该架构能够尽快投入实际应用,通过整合移动终端与信息化科技,推动传统旅游服务向智能化、数字化方向转型。该系统的建设为处理当前旅游服务中信息不对称、流程繁琐等问题供应了切实可行的技术路径,具有良好的应用前景和商业价值。同时,也为未来旅游行业服务系统的智能化发展提供了有益的探索和实践经验。
参考文献
- [1]梁弼,赵文辉,杨斌,等.一种基于游客选择景点的旅游拼团算法[J].微型电脑应用,2022,38(11):18-21.
- [2]顾宝.智慧旅游供应链OTA线上拼团机制研究[D].南昌大学,2022.
- [3]于超,樊治平,张晓晓.考虑散客期望的拼团式旅游产品定制途径[J].沈阳工业大学学报(社会科学版),2023,16(01):65-74.
- 冯志林.Java EE程序设计与开发实践教程[M].机械工业出版社:202105.353.
- 尹应荆.JAVA编程语言在计算机软件开发中的应用[J].石河子科技,2023,(05):45-47.
- 刘天元,夏明.微信小程序开发与运用[J].电子世界,2021,(23):206-207.
- 王志亮,纪松波.基于SpringBoot的Web前端与数据库的接口设计[J].工业控制计算机,2023,36(03):51-53.
- 熊永平.基于SpringBoot框架应用开发技术的分析与研究[J].电脑知识与技术,2021,15(36):76-77.
- 李艳杰.MySQL数据库下存储过程的综合运用研究[J].现代信息科技,2023,7(11):80-82+88.
- 周晓玉,崔文超.基于Web技术的数据库应用系统设计[J].信息与电脑(理论版),2023,35(09):189-191.
- 李俊萌.计算机软件测试技术与构建应用策略分析[J].信息记录材料,2023,24(03):50-52.
- 王晓颖.社会资本视角下社群拼团行为执行意向的作用机制研究[D].东北大学,2022.
- 秦丹.定制旅游发展现状及出路探讨[J].旅游纵览,2022,(02):187-189.
- 赵梦迪,赵辉宏.基于B/S架构的拼团购物平台设计与实现[J].齐鲁工业大学学报,2020,34(05):73-80.
- 黄铄,林锴,戚耀中,等.微信小脚本安全问题浅析[J].数字通信世界,2023,(05):81-83.
- 陈好斌,胡艳培.大材料背景下智慧旅游管理模式建设研究[J].旅游与摄影,2023,(01):20-22.
- 于建韬.智慧旅游管理系统的分析与应用[J].佳木斯职业学院学报,2022,38(03):155-157.
- Hejing W .Commerce Middle Office Management System Based on Springboot[J].International Journal of Advanced Network, Monitoring and Controls,2022,7(2):32-45.
- Yong R ,Feng P .Design and Realization of University Personnel Office Service Platform Based on WeChat Applet[J].Advances in Computer, Signals and Systems,2023,7(6):
- Sunday O B ,Nduka O S .MySQL Database Server: Deploying Software Application to Enhance Visibility and Accountability[J].Current Journal of Applied Science and Technology,2023,42(4):16-23.
致谢
本论文的完毕离不开众多导师、同学以及亲友的支持与帮助。在此,首先向我的导师表示最诚挚的感谢。在整个研究和写作过程中,导师以严谨治学的态度和丰富的专业知识给予了我无私的指导,从论文选题到最终定稿的每一个环节,都为我提供了宝贵的建议与意见,使我得以不断完善研究内容、拓展学术视野。导师耐心细致的指导不仅帮助我解除了许多学术难题,也让我在研究能力与学术写作方面得到了显著的提升。导师的鼓励与支持是我达成这篇论文的核心动力,也让我深刻体会到学术研究的严谨性与意义。
因为有了大家的帮助和支持,我才能克服论文写作中的重重困难并顺利完成。再次向所有支持和帮助过我的人表达衷心的感谢。就是我还要感谢在学习生活中给予我帮助和协助的同学、朋友以及家人。论文撰写过程中,许多同学与我共同探讨问题,分享经验与资料,使我的研究更加全面深入。朋友们的关心和陪伴让我在繁忙的研究过程中能够调节心情,保持良好的状态。特别感谢我的家人,他们始终给予我无条件的理解和支持,为我创造了安心学习与研究的环境。正
免费领取项目源码,请点赞❤️关注收藏并私信博主,谢谢!
免费领取计划源码,请点赞❤️关注收藏并私信博主,谢谢!
免费领取计划源码,请点赞❤️关注收藏并私信博主,谢谢!
浙公网安备 33010602011771号