一、人形机器人产业全景框架
根据工业和信息化部发布的《人形机器人创新发展指导意见》,可以将人形机器人产业链分为大脑(感知、决策、人机交互)、小脑(运动控制)和肢体三个方面。
在“大脑”方向追求更高级的认知能力,在“小脑”方向追求更自然的交互方式和自主决策能力,在“肢体”方向追求更高的运动能力和适应性。“大脑”发展集中在提升机器人的高级认知和决策能力。包括通用智能大模型的应用,使得人形机器人能够进行复杂的任务规划和环境理解。
例如,通过集成深度学习和自然语言处理工艺,人形机器人能够理解和执行复杂的指令,甚至能够进行自主学习和适应新环境。“小脑”关注机器人的即时反应和运动控制能力,涉及机器人的低级反射式动作生成和自主移动能力,使得机器人能够在没有外部控制的情况下,根据传感器输入快速做出反应。
例如,通过先进的控制算法,人形机器人能够实现平衡控制、动态行走和精确的手部管理。“肢体”集中在机器人的物理结构和运动能力上。这包括对机器人的四肢结构和灵巧手设计的优化,以提高机器人在困难环境中的操作能力和适应性。例如,利用研究人体力学特征和运动机理,人形机器人的肢体设计正在朝着更灵活、更仿生的方向发展。
二、人形机器人核心环节发展现状
(一)大脑与小脑:人工智能核心系统
1.国外发展情况
国外科技巨头与领先机器人企业凭借在 AI 大模型、核心算力、软件平台,及长期研发积累方面的显著优势,持续引领着人形机器人“大脑”(认知决策系统)与“小脑”(运动控制系统)的技术创新与高效迭代,并积极探索多样化的商业化路径与应用场景。

执行日常任务。英伟达通过 Isaac 平台和强大算力,支持开发者构建能处理多模态信息的困难模型,提升决策和学习能力。谷歌探索将大型语言模型(LLM)与机器人控制结合,如 RT-2 项目,让机器人理解抽象指令和物理概念,构建更灵活的交互,推动认知和交互层面的进化。这些探索正快速提升机器人理解、适应和互动的能力,为其从“能做”向“会思考”跨越奠定基础。就是人形机器人 AI 大模型发展呈现出多元化趋势,加速其“大脑”能力的提升。大模型如同人形机器人的智慧核心,使其能够理解艰难环境、规划行动、进行自然的人机交互,并展现出一定的通用智能潜力。特斯拉的 Optimus 计划整合自研自动驾驶神经网络和 Dojo 超算,赋予机器人强大的感知、识别和任务规划能力,目标
国外科技巨头在核心算力上投入巨大,通过自主研发高性能芯片和优化计算架构,为人形机器人提供强大计算支持。人形机器人要实现类人的感知、决策和运动控制,其计算需求远超传统工业机器人,得处理海量的传感器数据,实时运行复杂的 AI 模型,并精确控制数十个甚至上百个自由度的运动。
为此,科技巨头们纷纷布局自研芯片,比如英伟达的 Jetson 和DGX 系统、特斯拉的 FSD 芯片和 Dojo 超算、谷歌的 TPU 等,一些公司还探索专用架构以达成更高能效。算力基础支撑了AI 模型的运行和实时运动控制,是人形机器人智能化提升的“引擎”。国外积极布局软件平台,通过开源生态与专有平台相结合的策略,构建丰富多样的软件生态系统。软件是连接硬件与智能的桥梁,是人形机器人发挥“大脑”和“小脑”功能的关键载体。开源机器人操作系统 ROS(Robot Operating System)及其后续版本 ROS 2,仍然是全球范围内机器人研发,包括人形机器人领域的关键基础。
随着人形机器人对 AI 集成、云边协同、特定任务优化的需求日益增长,英伟达、波士顿动力等各大领先企业也在积极构建自身或基于合作伙伴的专有 AI 平台和开发工具链。同时,云平台的应用日益广泛。开源与专有平台并存、协同发展的局面,既保留了开放社区的创新活力,又满足了领先企业对性能、安全性和商业壁垒的需求,共同推动着人形机器人软件生态的繁荣。
表 1 国外主要人形机器人企业 AI 体系对比分析

2.国内发展情况
我国在人形机器人的“大脑”研发方面,即具身智能大模型的构建上,已经取得了显著进展。例如,初创公司自变量机器人(X Square)已成为该领域的先行者。自变量机器人专注于端到端统一大模型的技术路线,其研发的大模型系列 WALL-A在参数规模上已经超过了国际同行。此外,模型已经能够在复杂任务中展现出卓越的泛化性能,能够使用低成本硬件完成对不规则物体的精细操作。
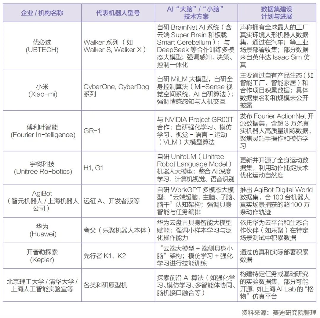
表 2 国内主导人形机器人企业 AI 环境与材料集建设情况

在“小脑”方面,我国的技术研发主要集中在机器人的运动控制和反应能力上。例如,优必选推出的Walker 机器人,具备先进的运动控制技术,能够实现稳定的双足行走和精细的手部操作。此外,我国企业也在机器人平衡控制技术上取得了重要进展,如阿里巴巴开发的机器人“小蛮驴”,能够在复杂环境中保持平衡并进行自主导航。整体来看呈现以下特点。
一是企业参与主体呈现多元化格局。老牌企业如优必选,在伺服驱动、运动控制等领域有深厚积累,正向智能化升级;小米、华为等科技巨头凭借消费电子、通信、人工智能等优势跨界入局,打造软硬一体的机器人解决方案;智元机器人、傅利叶智能等初创公司以灵活机制和前沿技术探索成为创新生力军。国内顶尖高校和科研院所也在基础理论研究、关键技术攻关和人才培养方面发挥关键作用。
技术路径上积极探索并快速跟进国际前沿。国内企业普遍高度重视人工智能大模型在人形机器人中的核心驱动作用,并积极投入研发或与领先 AI 机构合作开发具身智能大模型。华为云盘古具身智能大模型已赋能乐聚机器人的夸父人形机器人;优必选 Walker 系列搭载自研BrainNet AI 系 统; 宇 树 科 技 Unitree G1整合 UnifoLM 机器人大模型;傅利叶智能GR-1 与英伟达 Project GR00T 合作并发展自主技术。就是二
三是机器人软件平台与操作系统仍在努力建设之中。虽然部分国内头部企业宣称拥有自主研发的机器人操作系统或软件平台,但国内仍缺乏像 ROS 那样成熟的开源基础软件平台,以及英伟达 Isaac 平台那样的完整商业级开发套件。
四是高质量训练数据集的构建已成为行业共识,但仍面临严峻挑战。业界普遍认识到,高质量、大规模、多样化的训练数据是训练强大 AI 模型、搭建机器人真正智能化的基石。为此,一部分国内领先企业和研究机构已开始积极布局构建针对人形机器人的专用数据集。优必选通过在汽车制造工厂部署人形机器人积累了领先的作业数据集;傅利叶智能开源了 Fourier ActionNet 数 据 集;AgiBot 推 出 AgiBot Digital World 数据集;宇树科技更新了全身运动数据集。尽管如此,我国仍面临高质量训练数据不足、采集成本高、标注难度大等瓶颈问题。如何奏效解决数据获取、处理、标注、共享和安全使用等一系列问题,是国内人形机器人 AI 能力提升的关键所在。
(二)肢体:关键硬件与执行部件
人形机器人肢体及其核心执行部件的研发与制造,是实现机器人灵活、稳定、高效运动的物理基础,其技术水平直接决定了机器人的整体性能上限。
1.主要企业格局
在高端执行器(包括精密电机、减速器、丝杠等集成模块)领域,依然由少数掌握核心技术和先进制造工艺的国际知名企业主导。例如,波士顿动力(Boston Dynamics)凭借其液压驱动科技和动态控制算法,使 Atlas 机器人在高机动性、强爆发力和复杂地形适应性方面处于世界顶尖水平,成为行业标杆。特斯拉(Tesla)则为其 Optimus 人形机器人自主研发了高效率、低成本的旋转和线性执行器,通过优化设计和规模化生产降低成本,展现了其在机电一体化和垂直整合方面的能力。Agility Robotics 的 Digit 机器人采用电动执行器方案,专注于双足行走和负载搬运能力,适用于物流仓储等场景。就是全球人形机器人肢体硬件市场,特别
挪威的1X Technologies 等新兴企业也在研发特色执行器技术,以帮助机器人在家庭服务和商业辅助领域的应用。在核心零部件领域,Kollmorgen、Parker、Aerotech( 无 框 力矩电机)、Faulhaber、Portescap、Maxon(空心杯电机)、Nabtesco、Siemens、哈默纳科(精密减速器)、Rollvis、Ewellix(行星滚柱丝杠)等国际巨头凭借深厚技术底蕴占据市场垄断地位。
我国人形机器人产业在肢体硬件及核心执行部件方面虽有进展,但在高精度谐波减速器、RV 减速器、高性能伺服电机及驱动控制系统等关键部件上,仍高度依赖国外工艺与产品。国内企业如优必选的 Walker 系列机器人在多自由度伺服驱动器方面取得突破,覆盖 0.2Nm至 200Nm 的 扭 矩 范 围; 傅利叶智能的GR-1 在关节模块化设计和运动控制上展现特色;宇树科技将四足机器人技术成功迁移至人形机器人;小米的 CyberOne 搭载了峰值扭矩 300Nm 的自研关节电机。
在上游零部件领域,步科股份、鸣志电器、汇川技术、艾莱德摩、三花智控、绿的谐波、双环传动、秦川机床等本土企业正在追赶,努力提升性能、降低成本,推动本地化发展。
2.核心零部件
人形机器人的核心零部件,特殊是精密减速器、高性能伺服系统、多维度力 /力矩传感器、先进视觉传感器,以及新兴的电子皮肤等,其技术水平的先进程度、规模化生产的成本控制能力,以及关键供应链环节的自主化程度,共同且直接地决定了人形机器人的最终运动性能、环境感知与交互能力、长期运行的可靠性与安全性,以及最终能否被市场广泛接受的商业化前景。
人形机器人关节实现精确、平稳运动的关键,主导类型包括谐波减速器、RV 减速器和行星减速器等。谐波减速器因结构紧凑、重量轻、传动比大等优点广泛应用于灵巧关节,但柔轮易疲劳断裂,技术壁垒较高。行星滚柱丝杠用于线性驱动关节,在机器人总成本中占比高达 19%,但制造工艺艰难,核心技术包括精密相位匹配、刚度强度分析等。全球市场主导由日本的哈默纳科(Harmonic Drive Systems)、纳博特斯克(Nabtesco)、新宝(SHIMPO)和德国企业主导。就是精密减速器
根据QYResearch 报告,2022 年日本新宝在国内精密行星减速器市场份额达 20%,居首位。前瞻产业研究院报告显示,行星滚柱丝杠全球产能集中在欧美,国内企业如秦川机床虽已涉足但起步较晚,中国厂商市场份额仅约 19%,高度依赖进口推高制造成本。核心挑战在于提升国产产品性能指标并降低成本。未来趋势包括新材料应用、结构优化、集成化与智能化等。
高性能伺服电机及其驱动系统是人形机器人的“肌肉”,为机器人的每一个动作供应动力来源和精确控制,主要类型包括无框力矩电机、空心杯电机等。要求具备高扭矩密度、快速动态响应、高控制精度和低齿槽转矩。无框力矩电机结构紧凑可直接集成关节,但温升控制疑问突出,影响性能和寿命。全球市场由美国Kollmorgen、Parker Hannifin、Aerotech 和欧洲 Faulhaber、Portescap、Maxon Motor 等品牌主导。
国内企业如步科股份、鸣志电器、汇川技术、艾莱德摩等积极追赶。高性能精密电机价格昂贵,是制约机器人成本下降的重要因素。技术挑战集中在提升功率密度和效率、优化散热设计、减小体积重量、提高驱动控制系统集成度等。供应链挑战包括高精度轴承、齿轮等配套组件及钕铁硼等永磁材料的稳定供应。
多维力 / 力矩传感器赋予机器人触觉感知和力反馈能力,六维力 / 力矩传感器能同时测量三个方向的力和力矩,技术壁垒最高,是高性能人形机器人的标准配置,通常安装在手腕、脚踝等关键部位。
全球市场分为欧美、日韩、中国三大阵营,美国 ATI Industrial Automation 被认为是领导者。中国市场集中度高,外资品牌占主导,但本地化发展潜力巨大。知名供应商还包括 FUTEK、Interface Force Measurement 等。核心挑战包括复杂结构设计、高精度解耦算法、精密标定检测架构、抑制零点和温度漂移等。生产工艺复杂,应变片贴片等环节仍需人工操作,导致价格昂贵,单价 2 万~4 万元。根据头豹研究院预测,2022 年中国机器人行业需求量约 4840 套,市场规模 0.5 亿元,预计 2027 年达 1.8 亿元,年复合增长率29.6%。
先进视觉传感器是机器人的“眼睛”,包括 2D/3D 摄像头、深度相机、激光雷达等,供应环境感知信息。人工智能特别是深度学习在视觉处理中发挥核心作用。特斯拉在自动驾驶和人形机器人任务中推行纯视觉感知方案。市场参与者众多,技术迭代快,竞争激烈。挑战包括复杂光照、恶劣天气、动态遮挡环境下的准确性和实时性,以及高分辨率数据处理对算力的要求。未来趋势包括多传感器深度融合、AI 端到端感知决策一体化、更高效低功耗的视觉处理芯片和算法。高质量的视觉感知材料集已成为具身智能行业发展的刚性需求。
电子皮肤(Electronic Skin)作为一种新兴的、具有仿生特性的人形机器人核心感知部件,正受到学术界和产业界的高度关注。其本质是柔性触觉传感器阵列,模仿生物皮肤感知机制,能感知接触力、纹理、温度、湿度等多种信息。技术壁垒高,涉及柔性材料、微纳制造、信号处理、系统集成等多个方面。全球市场主要由美国 Tekscan、日本 JDI 等企业主导,占约 90% 份额。中国企业如汉威科技、柯力传感、申昊科技积极投入研发,在机器人应用专利申请方面增长显著。
人形机器人是电子皮肤最具潜力的应用领域之一,将优先应用于灵巧手部位,未来有望扩展至全身。目前应用尚处早期阶段,主要用于精细任务的力控制。
表 3 人形机器人核心零部件技术与市场分析

根据预测,到 2030 年人形机器人应用领域的电子皮肤市场规模将达 90.5 亿元,年复合增长率 64.3%。2025 年全球机器人电子皮肤市场约 5 亿美元,预计保持15% 年复合增长率至 2033 年。关键发展方向包括成本控制、提高耐用性和环境适应性、克服大规模柔性制造工艺难题、开发高效触觉信息处理算法等。
三、人形机器人手艺发展趋势
人形机器人作为尖端科技的集大成者,其技术发展正呈现出多领域深度融合、智能化水平持续跃升的显著趋势,其中人工智能算法的突破、架构与算力优化、核心硬件性能的提升、软件平台的演进、数据处理与安全,共同构成驱动其发展的核心支柱。
(一)在人工智能算法方面, 具身智能(Embodied AI)已成为人形机器人智能化发展的核心方向
强调机器人不再仅仅是被动执行预设程序的机器,而是能够通过与物理世界的持续交互、感知、学习和适应,从而涌现出更高级别的智能行为。未来 AI 算法将重点提升自主学习能力,如通过强化学习优化行为策略,借助模仿学习快速掌握新技能;端到端学习范式有望简化处理模块,提升系统响应速度;语言模型与智能体系统的结合将推动机器人 AI 架构变革;多模态大模型融合语音、图像等多种信息,也将进一步提升机器人在复杂场景下的感知和决策能力;构建机器人“常识”知识库、增强小样本学习能力和持续适应新任务的能力,也是算法层面的重点突破方向。
表 4 AI 在人形机器人主要环节应用分析

(二)在架构和算力优化方面,端云融合架构和存算一体芯片是主要推进方向
随着人形机器人应用场景的日益复杂与多元化,端云融合架构正从概念探索加速迈向大规模应用阶段,成为未来科技架构发展的核心趋势。当下,众多企业敏锐地捕捉到这一机遇,纷纷布局端云深度融合模式,该模式深度结合云端超大模型的超强算力与端侧轻量模型的实时响应优势,借助模型蒸馏、知识迁移等技术,对端侧部署进行持续优化,以建立计算资源与响应速度的动态平衡。在算力演进路径上,短期行业多采用异构计算架构,以兼容主流芯片满足多样化需求;长期来看,自研存算一体芯片成为降低能耗的重要方向。
(三)在核心硬件方面,正朝着更高功率密度、更高精度、更快响应速度、更低能耗、更长寿命以及更紧凑轻量化的方向发展
执行器正朝着高功率密度、高精度、快响应、低能耗、长寿命和轻量化方向发展,其技术进步将显著提升机器人的运动性能和负载能力。传感器技术不仅在视觉、听觉、力觉等方面持续提升,多模态感知融合也成为关键趋势,特别是电子皮肤技术的发展,有望让人形机器人实现更精细的物体识别和更安全的交互。能源系统方面,高能量密度、轻量化、长寿命、迅速充电的电池技术,以及高效的能源管理系统至关重要。材料科学的进步,如轻质高强度材料和新型智能材料的应用,以解决现有驱动技术存在的重量、能耗和可靠性等问题,将为人形机器人的轻巧结构和灵活运动提供支持。
(四)在软件平台方面,操作系统(ROS)持续演进、仿真与数字孪生技术深度应用、开放平台与开源生态加速构建
操作系统将继续向更实时、更可靠、更安全、易开发和集成的方向发展。高逼真度仿真平台(如 NVIDIA Isaac Sim)和数字孪生技术将更广泛地应用于生成合成内容和优化开发流程。开放平台战略和开源生态通过提供标准化软件、共享数据集和算法模型,降低了研发门槛,吸引了更多开发者参与创新,推动产业发展。例如,英伟达的 Project GR00T 提供开放基础模型,一些机构和企业也开始开源硬件设计、软件代码或内容集,有助于打破技术壁垒,加速人形机器人技术的普及。
(五)在数据处理和安全方面,构建高效数据闭环成为技术发展重点
企业通过多种方式采集多模态数据,并进行清洗标注和模型训练,持续优化数据和算法。例如,中电科通过主从遥操控与 VR 架构采集素材,形成感知 - 决策 -执行闭环,实现数据驱动的技术迭代。与此同时,数据安全受到高度重视,企业纷纷建立多层信息防火墙,并采用加密存储、联邦学习等同态加密技术,保障数据隐私和安全,为技能发展筑牢安全防线。
四、人形机器人应用现状及指引
(一)人工智能推动的应用落地现状
人工智能在人形机器人的大模型构建、设计研发及生产制造等关键环节已展现出显著的赋能潜力和初步的应用成果,但审视各环节的实际进展,其应用的深度与广度尚不均衡,从最初的概念验证和初步探索到实现规模化、精细化、高可靠性的深度应用,仍然面临着诸多亟待解决的问题与严峻挑战。
在人形机器人大模型的应用方面,人工智能大模型,特别是大语言模型(LLM)、 视觉大模型(VLM)和多模态大模型(MMM),正成为构建人形机器人高级认知能力(即“大脑”)的核心技术支撑。模型旨在显著提升机器人在自然语言理解、复杂指令遵循、视觉场景解析、逻辑推理、任务规划,以及与人类自然交互等方面的综合能力。国际上,特斯拉的 Optimus 机器人深度整合了其在自动驾驶领域积累的 AI 科技;英伟达推出了专为人形机器人设计的通用基础模型Project GR00T;Figure AI 的 Figure 01机器人则利用与 OpenAI 的合作,展示了基于先进大模型的出色交互与执行能力。
国内方面,华为的盘古具身智能大模型、优必选的 BrainNet AI 系统、宇树科技的UnifoLM 机器人大模型,以及智元机器人的 WorkGPT 等多款大模型也在积极赋能各自的人形机器人产品。目前,大模型的应用集中在自然语言指令理解、视觉环境感知和轻松任务规划等层面。例如,Figure 01能够进行多轮对话并完成整理桌面、递送物品等任务;英伟达的 GR00T N1 模型可在模拟环境中执行多步骤复杂任务。然而,大模型在人形机器人中的深度应用仍面临“幻觉”、泛化能力不足、高质量数据缺乏、成本过高、硬件不达标等诸多固有难题。
在人形机器人设计研发环节,AI 技术主要应用于加速设计迭代、优化性能参数、降低研发成本,以及提升算法验证效率。具体应用包括基于物理引擎的高逼真度仿真测试、构建机器人数字孪生模型、利用强化学习等方法进行运动规划与控制算法的研发和优化等。例如,英伟达的 Omniverse Isaac Sim 仿真平台为开发者提供了强大的虚拟测试环境和合成数据生成能力,减少了对昂贵物理样机的依赖。MathWorks 的 Simscape 软 件 则 用 于 构 建iCub 人形机器人头部的数字孪生模型,进行动力学分析和控制算法设计。
目前,仿真测试已成为人形机器人研发流程中的标准环节,广泛应用于概念验证、结构设计评估、运动学与动力学分析,以及控制策略迭代等。数字孪生技术使研发人员能够更精细地模拟、预测和优化机器人的性能和行为表现。尽管 AI 在设计研发环节应用进展显著,但仿真环境与真实物理世界存在“Sim2Real Gap”,导致算法移植性能下降、AI 辅助生成式设计在人形机器人等高度艰难多学科交叉系统中应用尚处初级阶段,以及人形机器人多物理场耦合仿真技术难度大且现有程序精度和效率有待提升等突出问题。
在人形机器人生产制造环节,AI 技能被尝试用于提高生产效率、保证产品质量、降低制造成本和优化供应链管理。主要应用方向包括:利用机器视觉进行零部件缺陷检测和尺寸测量;采用工业机器人或协作机器人实现关键部件的自动化装配;通过 AI 算法优化生产排程和物料流转;利用 AI 分析供应链数据进行需求预测和风险管理。例如,美国 Figure AI 公司为其人形机器人打造的 BotQ 工厂,计划使用机器人(包括自产人形机器人)进行零部件组装和物料搬运,并自主研发了集成 AI的制造执行系统(MES),以达成生产过程的实时监控、数据分析、质量控制和效率优化。
缺乏统一的行业标准和接口规范,增加了集成难度,不利于自动化生产设备和 AI 应用方案的推广。这些障碍限制了 AI 在人形机器人制造环节的赋能作用,未来得产业链上下游协同攻关逐步解决。就是目前,AI 在人形机器人生产制造环节的应用仍相对有限,首要集中在标准化、重复性强的特定工序自动化和智能化改造上,如电池单元测试、齿轮箱润滑脂加注等。AI 视觉技术也用于在线检测零部件表面缺陷和装配精度。然而,构建全流程自动化、智能化生产面临巨大挑战:一是人形机器人结构复杂、零部件繁多、装配精度要求高,完全依靠自动化设备和 AI算法构建高效、低成本生产难度极大;二是人形机器人供应链体系不成熟,核心零部件依赖少数供应商或定制化生产,AI 在供应链优化和风险管理方面仍处于早期探索阶段;三
(二)人形机器人场景应用指引
人形机器人在人工智能技术的强力驱动下,正逐步从实验室走向实际应用,其独特的类人形态和日益增强的智能交互能力,使其在多个行业展现出广阔的应用前景。尽管目前多数场景的应用仍处于小规模试验或早期探索阶段,距离大规模实质性赋能行业并产生显著经济效益尚需 3 年至 5 年,甚至更长时间的持续技术攻关和市场培育,但其未来的潜力不容忽视。
在汽车制造领域,人形机器人有望深度参与到车身焊接、涂装、总装,以及零部件搬运、质量检测、原型测试模拟等多个生产环节。凭借其灵巧的双手和灵活的移动能力,人形机器人能够适应传统工业机器人难以覆盖的复杂装配任务和非结构化工作环境,例如在狭小空间内进行布线、安装内饰件等。未来,人形机器人通过搭载先进的视觉识别、力感知和 AI 决策系统,能够与产线工人协同工作,提升生产线的柔性和自动化水平,同时应对制造业劳动力短缺和成本上升的挑战。根据摩根士丹利的预测,到 2050 年,约 90% 的人形机器人将用于工业和商业领域的重复性、结构化工作。
在家庭服务领域,人形机器人被寄予厚望,有望成为未来智能家居的核心组成部分,提供家务助理、老人陪护、儿童教育与娱乐等多样化服务。它们能够通过自然语言与家庭成员进行交互,理解并执行如打扫清洁、取递物品、烹饪辅助、提醒日程等任务。对于行动不便的老年人或残障人士,人形机器人可以献出起身辅助、用药提醒、健康监测、紧急呼叫和情感陪伴等关怀服务,显著提升其生活质量并减轻家庭照护压力。
在儿童教育方面,人形机器人可以扮演互动玩伴和个性化辅导教师的角色,通过寓教于乐的方式激发学习兴趣,并根据儿童的学习进度和特点提供定制化的教学内容。然而,家庭场景的复杂性、非结构化特性,以及对安全性、隐私性、成本和易用性的极高要求,使得人形机器人在该领域的规模化应用面临巨大挑战,技术成熟度和市场接受度都有待进一步提升。目前,如软银的 Pepper 机器人已在部分家庭和商业服务场景中进行了尝试性应用。
在仓储物流领域,人形机器人可以有效弥补现有自动化设备( 如 AGV、AMR)在货物分拣、装卸、盘点,以及“末了一公里”配送等环节的能力短板。它们能够利用视觉和触觉感知环境识别不同形状和尺寸的包裹,进行灵活抓取和精准放置,适应动态变化的仓库环境,并与人类员工或其他自动化设备协同工作。例如,Agility Robotics 公司的 Digit 机器人已被部署于 GXO 等物流公司的仓库中,执行搬运货箱等任务。未来,随着其负载能力、续航时间、导航精度和作业效率的提升,人形机器人有望在电商仓库、配送中心、零售门店后台等场景发挥重要作用,提高物流运作的整体效率和智能化水平。
在边防巡检等特种安防领域,人形机器人凭借其全天候工作能力、对恶劣环境的适应性和搭载多样化传感器的潜力,可用于执行边境线巡逻、重要设施区域警戒、可疑目标抵近侦察,以及早期险情预警等任务。它们可能借助搭载高清摄像头、红外热成像仪、声音传感器等设备,实时监控周边环境,并将数据回传至指挥中心。就算目前在边防巡检中更多应用的是无人机和地面轮式 / 履带式机器人,但人形机器人因其更好的地形适应性和潜在的与环境交互(如开关门、执行设备)能力,未来在该领域也具有一定的应用前景。目前,已有电力巡检场景开始尝试人形机器人应用。
在高危特种环境作业领域,如核设施内部处理、化工有毒环境巡检、矿山深井作业,以及地震、火灾等灾害救援现场,人形机器人能够替代人类进入危险区域执行任务,从而极大地保障作业人员的生命安全。人形机器人可以搭载辐射探测器、气体分析仪、生命体征探测器等专业设备,进行环境监测、故障排查、物资运输、被困人员搜救等工作。危化防爆、矿山、冶炼、核电、电网、消防应急、救援等领域是机器人(包括人形机器人)有望率先落地的最佳场景,因为这些场景对人工替代的需求迫切,且对成本的敏感度相对较低。然而,这些场景对机器人的可靠性、防护等级、自主决策能力,以及在极端条件下的作业能力都提出了极高要求,是人形机器人技术面临的重大挑战。
在展会展示与巡航导引等服务场景,人形机器人凭借其新颖的形态和智能交互能力,现阶段已能承担一定的迎宾接待、信息咨询、产品推介、场馆导览等任务,主要起到吸引人流、提升科技感和品牌形象的作用。这些应用场景对机器人的运动控制和自主决策能力要求相对较低,更多侧重于外观设计、语音交互和预设路径导航等功能。虽然目前看来,这类应用在很大程度上仍带有“作秀”和有限功能辅助的性质,但它们为人形机器人技术的商业化落地提供了宝贵的早期试验场和用户反馈渠道,有助于技术的持续改进和市场认知度的提升。随着 AI 能力的增强和成本的降低,未来人形机器人在这些服务场景中的效果将更加丰富和实用。
五、人形机器人发展面临的挑战
(一)核心技术发展制约
算法模型技术瓶颈。当前,人形机器人核心依赖的大语言模型、视觉语言模型及多模态模型等 AI 大模型技术在艰难真实环境中仍存在显著性能局限,其中“幻觉”问题可能导致机器人产生不可预测的错误行为,强化学习算法的“黑箱”特性使得机器人行为缺乏足够的可解释性,在医疗、特种作业等关键应用场景中可能构成严重的安全风险隐患。同时,现有 AI模型在跨场景、跨任务的泛化应用中表现不佳,机器人难以将在特定环境中掌握的技能有效迁移到其他应用场景,仿真到现实的迁移能力不足问题突出。此外,将麻烦 AI 模型高效、低功耗地部署到机器人端侧面临严峻技术挑战,目前的技术方案难以在算力需求、功耗控制、实时响应和成本控制之间实现理想平衡。
对多指灵巧手设计、微型高精度驱动器、高分辨率触觉传感器和繁琐的手眼协同控制算法等提出了极高的技巧要求。就是感知控制技术难题。人形机器人需要整合视觉、听觉、力觉、触觉等多种传感器的异构信息以形成对环境的全面准确理解,然而在艰难光照变化、部分遮挡、动态干扰,及传感器噪声等多重因素影响下,如何高效融合不同模态的感知信息并构建统一、鲁棒的环境表征仍然是亟待突破的技术难题。同时,要实现类人运动能力和灵巧操作,得在复杂地面条件和动态干扰环境下做完稳定行走、敏捷跑跳等高机动性动作,对机械结构设计、驱动平台性能、平衡控制算法和实时环境感知能力都构成严峻技术挑战。在灵巧运行方面,要模仿人类双手的多自由度和高灵巧性更
核心硬件零部件制约。人形机器人的整体性能高度依赖于高精度传感器、高功率密度伺服电机、精密减速器、轻量化结构材料、高能量密度电池等核心硬件部件,核心零部件的技术水平和成本结构直接决定了机器人的性能表现和商业化可行性,目前精密减速器、高性能伺服电机等关键零部件严重依赖进口,技术壁垒高且价格昂贵,国内企业在精密制造和质量管控能力方面仍存在不足。同时,机器人驱动装置在重量、效率、可靠性等关键性能指标方面仍存在技术瓶颈,电子肌肉等新型驱动技术尚未达到产业化成熟度,电池技术发展滞后限制了机器人的工作续航时长,能耗效率偏低的困难进一步加剧了续航能力不足的技术困扰。
(二)产业化商业应用制约
成本结构不合理。人形机器人集成了大量高精尖硬件和麻烦软件系统,导致研发投入巨大且制造成本居高不下。据业内统计,一台国产人形机器人的成本约为 70万元,国际先进产品成本更是高达数百万美元。同时,大模型训练、产线改造等环节的高昂投入成本,使得中小企业难以承担相关的技术开发费用,高昂的成本结构不仅增加了企业的经营压力,也严重限制了产品的市场推广应用,使潜在用户在投资回报周期考量下望而却步。
应用场景适配性不足。在工业应用场景中,具身智能需融合自主导航、路径规划、运动控制等多个技能模块,但当前技术水平下的综合成功率仍然较低,无法满足工业生产对高可靠性和稳定性的严格要求,机器人在处理复杂任务时往往表现不佳,难以适应工业环境的多变性和高不确定性特征。在家庭服务场景中,用户普遍难以接受“边用边学”的产品应用模式,期望机器人能够立即胜任各种复杂家务工作,然而现有技术水平下的机器人往往只能完成简便、重复性的基础任务,距离真正意义上的智能化家庭助手仍有相当大的科技差距。
商业模式创新滞后。传统的产品销售模式面临高成本、长回报周期的严峻挑战,机器人即服务”等新兴商业模式仍处于市场探索阶段,缺乏成熟的盈利模式和充分的市场验证,企业在商业模式创新方面的投入明显不足,难以找到可持续发展的商业化路径。同时,市场对人形机器人技术的认知壁垒较高,用户对机器人机制与实际价值的认知普遍不足,特别是在家庭服务等面向消费者的应用场景中,消费者对机器人的功能期望与实际技术能力之间存在较大落差。
(三)创新生态要素制约
家庭环境数据的收集面临巨大的合规性挑战,同时存在数据外流的潜在风险,可能对国家产业安全构成威胁。就是高质量数据获取困难。与自动驾驶等领域不同,人形机器人需要依赖人工示教、遥操作或仿真环境来采集训练数据,真实数据采集需要依赖昂贵的专业设备和专业人员,成本高昂且效率低下,机器人动作数据单条处理成本高达数元,大规模材料采集面临巨大的经济压力。同时,行业缺乏统一的数据标注标准,企业需要自行开发标注工具或依赖第三方服务,导致数据预处理成本显著增加,数据质量参差不齐且标注准确性难以保证,严重影响了模型训练效果。此外,素材采集过程涉及用户隐私信息,专门
专业人才结构性短缺。人形机器人科技融合了机械工程、电子技术、人工智能、材料科学等多个学科领域,对跨学科复合型人才需求极为迫切,然而国内高校的院系分割现象严重,难以培养具备综合系统工程能力的复合型人才。据世界经济论坛《2025 年未来就业报告》,中国超过 90%的雇主认为 AI 是关键技术,但 38% 的雇主表示人才短缺是发展的要紧阻碍。同时,具身智能和机器人领域的顶尖人才和高技能人才相对短缺,实验室技术与产业实际需求脱节严重,难以满足规模化生产和商业化应用的人才需求。
供应链生态协同不足。芯片、核心零部件等关键供应链环节存在断供风险,国际技术标准的快速演变增加了产业发展的不确定性,国内供应链在精密制造、高端芯片等关键领域仍存在明显技术短板,对外技术依赖程度较高,供应链安全挑战日益凸显。同时,产业链上下游企业协作关系松散,数据流动不畅,缺乏统一的技术标准和开源生态支撑,企业间普遍存在零和博弈心态,数据资源共享困难,难以形成协同创新的产业合力。
政策法规标准体系不完善。虽然国家和地方政府出台了一系列承受政策,但针对人形机器人产业的政策支持力度和精准度仍显不足,研发补贴多采用事后补贴方式,审批流程冗长,难以及时响应行业快速发展的资金需求,对中小企业的扶持力度有限,难以匹配企业大规模技术投入的实际资金需求。同时,行业缺乏针对人形机器人的专项法律法规和系统性技术标准,现有标准多集中于传统工业机器人领域,难以覆盖人形机器人的特殊性技术需求,在安全责任界定、资料隐私保护、伦理规范等方面的法律空白增加了产业发展的不确定性。
六、人形机器行业发展建议
(一)强化核心技术攻关与自主创新能力建设
重点协助人工智能“大脑”与“小脑”领域的前沿研究,包括具身智能的下一代AI 算法、可解释强人工智能和端侧大模型部署技术。鼓励研发自主知识产权的机器人操作系统和开放式 AI 制作平台,构建开发者生态。在核心硬件层面,亟须加大对高性能伺服电机、精密减速器、多维力 /力矩传感器、电子皮肤和轻量化新材料等关键零部件的研发和产业化支持,实现自主可控和本地化发展,降低成本,提升竞争力。探索设立国家级人形机器人重大科技专项,整合产学研用力量,联合攻关共性技术难题,建立成果共享与转化机制。重视高质量机器人训练内容集的建设,探索建立国家级或行业级的信息采集、标注、共享与安全管理平台,为 AI 模型训练提供基础。
(二)构建完善的产业生态与健全的行业标准体系
加强顶层设计和统筹规划,引导形成以上游核心零部件、中游本体制造与 AI系统集成、下游多场景应用为链条,大中小企业融通发展,产学研深度融合的良好产业格局。鼓励龙头企业发挥引领作用,开放技巧平台和供应链资源,带动产业链上下游协同创新。支持在京津冀、长三角等有条件的地区建设人形机器人产业集群和创新示范区,提供政策、资金、场地、人才等全方位支持。加快推进人形机器人相关的行业技术标准、产品质量标准、安全规范,以及伦理准则的制定与完善工作。积极参与国际标准的制定,提升我国在全球人形机器人领域的话语权。建立健全机器人产品检测认证体系,确保产品质量和使用安全。加强对人形机器人可能带来的数据隐私、就业结构变化、社会伦理等问题的研究与引导,确保工艺发展服务于社会福祉。
加速典型场景应用示范与新兴市场培育选择一批对人工替代需求迫切、科技可行性较高且具有显著社会效益和经济效益的典型应用场景,如高端制造(汽车、电子信息)、特种作业(电力巡检、危化防爆、应急救援)、医疗康养、教育娱乐等,组织开展大规模的应用示范工程。通过“以用促研、以用带产”的方式,让人形机器人在真实环境中接受考验,收集应用数据,反馈技术困难,从而驱动 AI 算法、硬件性能和系统可靠性的持续改进。加快出台针对性的采购补贴、税收优惠、应用奖励等政策,鼓励相关行业用户率先尝试和部署人形机器人解决方案。积极培育人形机器人的新兴消费市场,通过科普宣传、体验推广等方式,提升公众对人形机器人的认知度和接受度,发掘在家庭服务、个人助理等领域的潜在需求。鼓励企业探索可持续的商业模式,如机器人即服务(RaaS)、租赁等,降低用户初期投入门槛。
(三)优化高端人才培养体系与强化全方位政策保障
将人形机器人及具身智能相关领域的人才培养纳入战略规划,鼓励高等院校、职业院校与企业深度合作,优化课程设置,创新培养模式,大力培养既懂 AI 算法又懂机器人硬件、既具备理论基础又具备工程实践能力的复合型、创新型人才队伍。拥护建设一批高水平的人形机器人实训基地和产教融合平台。积极引进海内外顶尖人才和创新团队。进一步优化营商环境,简化审批流程,为创新型企业发展给出便利。加强知识产权保护,激发创新活力。完善投融资体系,鼓励社会资本、风险投资更多地投向人形机器人等具有长期增长潜力的硬科技领域。密切关注全球产业发展动态和技术壁垒变化,适时调整和优化产业政策,确保我国人形机器人产业在开放合作与自主可控之间取得平衡,构建持续健康发展。
浙公网安备 33010602011771号