第一章 基础网络设计
1.1 现状分析
1.2 建设目标
1.3 方案概述
1.3.1 理念概述
1.3.2 设计原则
1.3.3 总体设计
1.4 骨干网络方案设计
1.4.1 基础区域网络规划
1.5 无线网络方案设计
1.5.1 无线网络设计原则
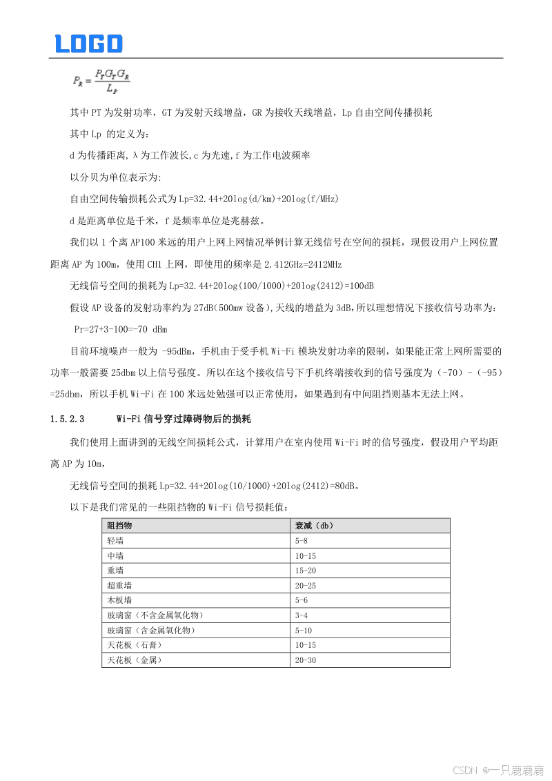
1.5.2 无线传播特性
1.5.3 无线覆盖典型场景方案
1.5.4 无感知漫游切换
1.5.5 WLAN QOS机制设计
1.6 点位部署设计
1.6.1 点位部署表
1.6.2 详细无线点位设计
1.7 网络管理平台设计
1.7.1 网络管理子系统设计
1.7.2 网络运营子系统设计
1.8 认证系统设计
1.8.1 目前主流的认证方式
1.8.2 对接现有网络认证平台
1.8.3 用户接入设计
1.8.4 无感知认证
1.9 校园网络安全体系设计
1.9.1 网络安全方案设计
1.9.2 远程访问互联安全
1.9.3 上网行为安全审计
1.9.4 应用入侵防御方案
1.10 XX移动智慧校园网服务特点
1.10.1 WiFi无线网络创新定制能力
1.10.2 全局无线资源管理
1.10.3 完善的Qos保证体系
1.10.4 专为宿舍环境定制的绿色环保AP
1.11 基础网络设备清单
第二章 视频监控系统
2.1 总体概述
2.1.1 需求说明
2.1.2 设计原则
2.1.3 设计依据
2.2 系统总体设计
2.2.1 设计目标
2.2.2 设计思路
2.2.3 总体结构设计
2.3 前端系统设计
2.3.1 概述
2.3.2 前端系统结构设计
2.3.3 IPC结构特点
2.3.4 IPC功能亮点
2.3.5 前端配套设施
2.4 监控传输网络设计
2.4.1 概述
2.4.2 设计要求
2.4.3 传输网络设计
2.4.4 网络可靠性设计
2.4.5 网络管理规划
2.5 监控中心系统设计
2.5.1 概述
2.5.2 系统结构设计
2.5.3 存储子系统
2.5.4 解码拼控子系统
2.5.5 大屏显示子系统
2.6 方案优势分析
2.7 设备清单
第三章 综合布线子系统设计
3.1 平台概述
3.2 产品选型
3.3 设计原则
3.4 系统设计依据
3.5 工程需求分析
3.6 系统设计说明
3.6.1 布线系统结构说明
3.6.2 工作区子系统设计说明
3.6.3 水平子系统设计说明
3.6.4 垂直干线子系统设计说明
3.6.5 管理间子系统设计说明
3.6.6 设备间子系统设计说明
3.6.7 建筑群子系统设计说明
3.6.8 平台冗余
3.7 综合布线标签规范
3.7.1 设备标签规范
3.7.2 信息点标签规范
3.7.3 线缆标签
第四章 项目施工方案
4.1 施工依据
4.2 施工条件
4.3 方案主要目标
4.4 施工组织能力
4.4.1 组织结构图
4.4.2 项目人员组织计划和分组
4.4.3 工程项目管理
4.5 施工进度及控制措施
4.5.1 工程进度计划
4.5.2 工程前期准备计划表
4.5.3 影响工期的因素
4.6 进度保证措施
4.7 施工质量控制措施和工艺措施
4.7.1 工程项目施工质量的组织保证和质量承诺
4.7.2 工程项目施工前期质量准备工作
4.7.3 施工过程质量控制
4.7.4 施工项目验收及交付
4.7.5 施工项目质量监督管理
4.7.6 关键过程的质量控制
4.7.7 质量控制点
4.7.8 质量事故处理
4.7.9 施工质量事故的防范
4.7.10 项目部强调并要求达到的技术标准
4.8 安全生产的保障措施及技术措施
4.9 文明施工措施
第五章 项目验收
5.1 工程验收原则及范围
5.1.1 验收原则和依据
5.1.2 验收内容和范围
5.2 工程验收前检查
5.2.1 环境检查
5.2.2 设备及器材开箱检查
5.2.3 设备安装
5.2.4 安装电缆走道(或槽道)
5.3 线缆布放验收
5.3.1 网线的敷设
5.3.2 电源线的敷设
5.3.3 接地线的敷设
5.3.4 尾纤的敷设
5.4 有源器件安装验收
5.5 无源器件安装验收
5.6 天线安装验收
5.7 电源检查验收
5.8 防雷接地验收
5.9 标签验收
5.9.1 信号覆盖电平
5.9.2 信噪比测试
5.9.3 Ping包测试
5.9.4 同AP下用户隔离测试
5.9.5 WEB认证时间及成功率
5.9.6 系统吞吐量与接入带宽测试
5.10 技术文件和备件的移交
第六章 运维设计方案
6.1 运维服务体系
6.1.1 总部运维服务机构
6.1.2 运维服务组织架构
6.1.3 办事处组织架构
6.2 运维设计方案
6.2.1 运维服务流程
6.2.2 产品备件服务
6.2.3 重大事件保障
6.2.4 驻地服务
6.2.5 网络管理子系统监控
6.2.6 网络定期巡检
6.2.7 运维服务总结
6.2.8 运维文档更新
6.2.9 运维技术培训
附录一:设备投资预算
附录二:网络产品介绍
1.1 出口安全网关 USG6600系列
软件开发全方位管理资料包清单概览:
任务部署指令书,可行性研究报告全集,项目启动审批文件,产品需求规格详尽说明书,需求调研策略规划,用户调研问卷模板,用户需求阐述文档,概要设计指南,技术解决方案白皮书,数据库架构设计手册,详细设计执行说明书,单元测试成果报告,总体测试蓝图规划,
单元测试实施计划,产品集成策略书,集成测试成果报告与计划,系统测试综合报告,产品交接与验收确认单,验收综合报告及测试报告,压力测试深度分析报告,
项目终结总结报告,项目启动与结项审批文件,成本预算估算明细表,项目实施计划,工程进展周报与月报集,风险管理策略规划,质量保证实施手册,项目甘特图时间管理规划,项目管理程序处理指南,系统操作指南,接口设计详尽文档,
软件部署与实施策略,运维维护综合方案,安全性能检测报告,投标应答文件全集,项目开工申请及报告,概要设计审查记录表,详细设计审查记录表,需求规格说明书审查表,
需求最终确认表单,框架编码规范手册,软件项目质量保障措施,软件部署详细规划,试运行实施方案,培训指导计划,软件系统效果验证表,试运行难题反馈报告,软件项目合同协议,资质审核材料集,信息安全管理体系文档等。资料获取:本文末个人名片;






























浙公网安备 33010602011771号