遗传算法的公交车管理系统
摘 要
随着城市化进程的不断加快,公交运输成为解决城市交通拥堵的核心手段。然而,传统的公交管理系统在调度效率、资源利用率和用户体验等方面日益显现出局限性。为了解决这些挑战,本研究提出了一种基于遗传算法的公交车管理系统,优化公交路线和车辆调度,以提高公交车辆管理效率和水平,最大程度地满足乘客需求并降低运营成本。在系统开发过程中,首先进行需求分析,以明确系统功能模块,该系统基于Django框架进行系统架构设计,并使用MySQL数据库进行数据存储,采用遗传算法作为核心调度优化方法,通过分析用户历史行为,为用户推荐最适合的公交线路信息。经过测试与调整,确保环境的稳定性和响应速度。最终,体系面对普通用户和管理员两种角色,建立不同的管理权限,达成了注册登录、系统用户管理、公交路线管理、车辆调度管理、系统管理、留言管理、公告信息管理以及资源管理等功能,为公交运营提供了有效的管理工具。基于遗传算法的公交车管理系统的构建可能显著提高公交调度效率,为城市交通管理提供了一种新的思路与途径,具备较高的实用价值与推广意义。
关键词:公交车管理系统;Django;Python;遗传算法
Bus Management System Based on Genetic Algorithm
ABSTRACT
With the continuous acceleration of urbanization, public transportation has become an important means to solve urban traffic congestion. However, traditional public transportation management systems are increasingly showing limitations in terms of scheduling efficiency, resource utilization, and user experience. To address these issues, this study proposes a bus management system based on genetic algorithm, which optimizes bus routes and vehicle scheduling to improve the efficiency and level of bus management, maximize passenger demand, and reduce operating costs. In the process of system development, the first step is to conduct requirement analysis to clarify the system functional modules. The system is designed based on the Django framework and uses MySQL database for data storage. Genetic algorithm is used as the core scheduling optimization method to analyze user historical behavior and recommend the most suitable bus route information for users. By testing and adjusting, ensure the stability and response speed of the system. In the end, the system implemented different management permissions for both ordinary users and administrators, completing functions such as registration and login, system user management, bus route management, vehicle scheduling management, system management, message management, announcement information management, and resource management, providing effective management tools for bus operations. The construction of a bus management system based on genetic algorithm can significantly improve the efficiency of bus scheduling, providing a new idea and method for urban traffic management, and has high practical value and promotion significance.
Keywords: Bus Management System; Django;Python;genetic algorithm
目 录
第1章 绪 论
1.1开发背景
城市交通是现代城市发展的重要组成部分,而公交系统作为城市公共交通的主要形式,承担着大量的乘客运输任务。然而,随着城市化速度的加快,公交系统的管理与调度面临着诸多挑战,包括运营成本高、服务质量差、乘客满意度低等问题。传统的公交车调度重要依靠经验和固定程序,难以快速响应突发情况,也无法管用利用有限的资源。在信息技术迅速发展的背景下,利用数据分析与智能算法优化公交调度成为一种趋势。遗传算法作为一种有效的优化方法,具备全局搜索能力和适应性,能够在复杂的调度难题中发现更优解。因此,构建一个基于遗传算法的公交车管理系统,不仅能够提高调度效率,还能提升用户体验,具有核心的研究价值。
1.2开发意义
遗传算法的公交车管理系统的研究与达成具有重要的理论和实践意义。在理论层面,本研究探索了遗传算法在公交管理中的应用,为智能调度技术的推广提供了协助的同时,可能丰富交通管理领域方面的研究成果和理论体系。从实践层面来看,基于Django框架的公交车管理系统的实施能够提高公交调度的灵活性和效率,为城市运营管理供应高效实用的管理工具。同时,通过优化公交调度,不仅能够提升城市公共交通环境的服务水平,还能促进城市交通体系的可持续发展,缓解交通拥堵问题,提升居民生活质量和体验。此外,该环境的设计也为其他公共运输系统的研发提供了借鉴与参考,并推动交通管理领域的现代化和信息化建设,具有广泛的社会价值和应用前景。
1.3国内现状
在国内,公交车管理与调度的研究逐渐受到了重视,同时随着智能交通技术的不断发展,公交管理研究逐渐向智能化和信息化转变,主要研究方向包括调度算法优化、实时数据应用和乘客需求预测等方面。国内研究侧重于探索利用数据驱动的方法优化公交调度,通过利用大数据分析工艺,结合实时交通内容,研究公交车辆的动态调度。如深圳市公交动态调度系统借助大数据分析GPS数据和交通流量信息,实施动态调度,调整公交车的发车频率和运行路线,从而减少高峰期的拥堵现象。在城市化进程的加快和公众对公共交通服务质量要求的不断提高的背景下,基于遗传算法的公交车管理系统的设计与建立也成为了热门研究领域。同时,国内的研究不仅关注如何利用遗传算法来优化公交线路和车辆调度方案,还在探索如何将遗传算法与大数据分析、物联网(IoT)技术相结合,达成更高效的资源分配和服务质量提升。然而,当前国内的研究往往集中在理论模型构建上,仍缺乏系统性和实用性强的管理工具,这为进一步研究提供了发展空间。
1.4国外现状
在国外,公交调度的研究和实践相对成熟,尤其是在智能交通系统的集成实施方面,国外的城市基本已经在城市中部署了智能调度环境,利用大素材和实时分析科技优化公交运营,以提升公共交通的效率和服务质量。如纽约市的发展显现,依据实时数据分析来调整公交车的班次和路线高效地提高了乘客的满意度。国外研究还注重利用机器学习算法预测乘客流量和需求变化,从而提前调整公交服务。如在洛杉矶实施的基于乘客流量预测的智能调度环境,通过提高运力,有效减少了乘客的等待时间,并显著提高了公交的利用率。还有新加坡的自动调度体系,利用实时数据和智能算法,对公交车进行动态管理,提升公交系统的灵活性和响应速度。欧洲方面关于公交调度的研究不仅关注公交调度的效率,还对环境影响进行了深入研究,主要探索如何依据优化公交系统来减少城市交通污染。例如,斯德哥尔摩通过优化公交调度和提高公交车使用率,有效减少了温室气体排放。
第2章 相关技术介绍
2.1Django框架介绍
Django是一个基于Python的高水平Web框架,用于快速编写Web应用程序。它遵循“开箱即用”的原则,提供了许多内置功能,如用户认证、数据库管理和表单处理,帮助开发者减少开发时间[1]。Django还强调安全性,通过提供防止SQL注入、跨站请求伪造等安全特性,使得构建安全的Web应用变得更加简单。此外,Django的MTV(模型-模板-视图)设计模式帮助开发者更好地组织代码,提高了代码的可维护性[2]。
2.2MySQL数据库
MySQL是一个流行的开源关系型数据库管理系统,采用结构化查询语言(SQL)进行资料的管理[3]。MySQL以其高性能、可靠性和易用性而闻名,是许多Web应用程序的首选数据库。它支持多种数据存储引擎,允许用户根据应用需求选择最合适的一种[4]。MySQL广泛用于数据持久化,能够处理大量数据并拥护多用户并发访问,使其适合用于各种规模的应用程序。
2.3Python语言
一种高级编程语言,以其简洁和易读的语法而闻名。它被广泛应用于各种领域,包括Web开发、数据分析、人工智能和科学计算[5]。Python的丰富库和框架使得开发者在不同领域中能够高效地进行应用开发。其社区活跃,给予了大量的资源和承受,使得学习和使用Python变得更加简单[6]。就是Python
2.4遗传算法
遗传算法(Genetic Algorithm, GA)是一种模拟自然选择和遗传机制的优化算法,属于进化算法的一种。遗传算法通过模拟生物进化过程中的选择、交叉和变异操作,逐步寻找问题的最优解。它特有适用于解决复杂的优化问题,例如在运输、调度、机器学习特征选择等领域。遗传算法通过种群的迭代演化,通过适应度函数评价解决方案的优劣,不断优化解的质量。
第3章 系统分析
3.1可行性分析
3.1.1技术可行性
基于Django框架制作公交车管理系统具有显著优势。Django以其简洁的配置、高效的性能以及强大的集成能力,为快速构建稳定、可扩展的Web应用提供了坚实基础[7]。结合MySQL数据库的高效存储与检索能力,以及Python语言的广泛应用与成熟生态,体系能够建立复杂的数据处理与业务逻辑[8]。同时,遗传算法作为一种强大的优化工具,可以应用于各种实际障碍的解决,提高系统智能化水平,技术实现路径清晰可行。
3.1.2经济可行性
该平台开发成本相对较低,重要投入在于人力与硬件资源。Django及MySQL均为开源技巧,无需额外购买软件许可,降低了开发成本。假如系统上线可通过提供便捷、高效的车辆调度服务,可吸引大量用户,进而通过广告、增值服务等方式搭建盈利,具有良好的经济回报预期。此外,系统维护成本适中,便于长期运营与迭代升级。
3.1.3操作可行性
系统界面简洁友好,操作流程简单,用户无需复杂培训即可上手。系统特性模块化设计管理简便,便于用户快速完成操作。且系统支持多角色协同操作,管理员和用户登录平台后均可根据权限进行相应运行,有效提升管理效率和用户体验。
3.2系统功能需求
本公交车管理系统根据使用者划分,主要具备普通用户和管理员等两大角色,每个角色对应的主要功能说明如下所示:
3.2.1普通用户关键功能
- 注册登录:提供注册和登录系统的作用,普通用户可以通过注册拥有平台账户,注册成功后可使用账号和密码登录系统前台。
- 首页:提供架构搜索功能和系统机制导航栏,展示平台的轮播图、最新动态、热门信息、推荐信息(根据用户的预览、点赞等历史行为对用户进行遗传算法推荐)等内容。
- 公告信息:提供系统相关的公告信息,保证普通用户及时了解平台动态。
- 公交资讯:提供公交资讯的相关新闻、文章展示和热门资讯推荐,让普通用户快速获取最新资讯,承受点赞、收藏、评论公交资讯。
- 用户反馈:提供用户反馈功能,普通用户许可提交留言反馈信息,由管理员在后台处理回复。
- 公交路线:提供公交路线信息展示,支持关键字、排序搜索,普通用户可以浏览公交路线,并点赞、收藏和评论公交路线。
- 车辆调度:提供车辆调度信息展示,支持关键字、排序搜索,普通用户可以浏览车辆调度,并点赞、收藏和评论车辆调度。
- 我的账户:提供管理个人资料功能,普通用户可修改自己的账户信息和密码信息。
- 个人中心:提供个人首页、收藏、评论管理等子菜单功能链接,普通用户可根据需求对其进行管理,包括可浏览已收藏的信息,跟踪已发表的评论内容。
3.2.2管理员主要功能
- 登录:管理员可直接使用账号密码登录架构后台,进行管理,可对自己的个人信息和密码信息进行修改。
- 后台首页:管理员登录后台的起始界面,该界面主要展示环境重要信息概览。
- 架构用户:管理员可管理包括普通用户和管理员等所有框架用户信息,支持用户权限管理和角色设置,可增改删查系统用户信息。
- 公交路线管理:管理员可管理所有公交路线的发布、下架、更新等操作,提供搜索功能,拥护查看和管控其评论内容。
- 车辆调度管理:管理员可管理所有车辆调度的发布、下架、更新等操作,提供搜索功能,拥护查看和管控其评论内容。
- 系统管理:管理员可管理系统的轮播图信息,包括新增、编辑、删除轮播图,供应搜索功能,支撑图片附带链接。
- 留言管理:管理员可管理所有用户反馈信息,包括查询、删除用户反馈,负责回复处理用户反馈信息。
- 公告信息管理:管理员可管理平台发布的公告信息,包括新增、编辑、删除公告信息,提供搜索特性。
- 资源管理:管理员可管理公交资讯和资讯分类的新增、编辑、删除等操作,给予搜索功能,支持管控和查看公交资讯的评论内容。
3.3非功能性需求分析
在基于Django的公交车管理系统的设计中,非功能性需求分析是也是很重要的。它主导关注系统除了基本功能外的其他特性,如性能、安全性、易用性、可维护性等,这些特性对于确保系统的稳定运行和用户满意度至关重要。
性能:体系需要能够处理高并发请求,确保在多个用户同时操作时仍能保持稳定运行。
安全性:系统必须采取严格的措施来保护敏感数据,如用户信息、课程资料等,防止材料泄露和非法访问。
易用性:系界面友好直观,管理流程简化,提升用户体验。
可维护性:代码结构清晰,文档完备,便于后续开发与问题排查。
3.4系统用户用例分析
3.4.1普通用户用例图
在公交车管理系统中普通用户包括注册登录、首页、公告信息、公交资讯、用户反馈、公交路线、车辆调度、我的账户、个人中心等特性。普通用户用例图如下所示:

图3-1 普通用户用例图
3.4.2管理员用例图
公交车管理系统中管理员则集成了登录、后台首页、系统用户、公交路线管理、车辆调度管理、系统管理、留言管理、公告信息管理、资源管理等功能。管理员用例图如下所示:

图3-2 管理员用例图
3.5系统流程分析
3.5.1系统登录流程图
当用户进入登录页面,输入用户名和密码等信息,此时系统将进行基本的输入验证,确认用户名和密码不为空,点击“登录”按钮提交登录请求后,框架将进一步研究用户名和密码是否匹配,验证成功则可成功登录,跳转至用户主界面;反之,提示错误返回登录界面。登录流程图如下图所示。

图3-3 登录流程图
3.5.2用户注册流程图
否已被运用,系统验证无误后,将提示用户注册成功。用户注册流程图如下图所示。就是用户点击“注册”按钮,系统跳转至注册页面,用户需填写并提交必要的注册信息(如用户名、密码、邮箱、电话号码等),架构将对注册信息验证,确保必填字段不为空,密码符合复杂度要求等,并检查用户名和邮箱

图3-4 注册流程图
第4章 系统设计
4.1功能模块设计
通过由多个功能模块组合而成的,根据用户需求分析,本框架主要能够划分为普通用户和管理员等两大模块。各模块又可细分为不同的子功能设计,构建多角色协作,负责不同的职能,每个角色对应的功能模块如图所示。就是整个公交车管理系统

图4-1框架功能结构图
4.2数据库设计
4.2.1概念设计
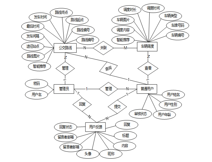
借助系统总体E-R图可以使其他用户快速轻松地了解系统的功能以及他们之间的关系。根据公交车管理系统各个实体和属性的分析结果,本公交车管理系统总体E-R实体关系图如下所示。

图4-2体系总体ER图
4.2.2逻辑设计
通过上一小节公交车管理系统中总E-R关系图上得出一共需要创建很多个数据表。在此主要罗列几个主要的数据库表结构设计。
介绍了一些根据各类别主要数据库表的设计结构以及基本功能建立数据库表:
表 4-1-access_token(登陆访问时长)
编号 | 字段名 | 类型 | 长度 | 是否非空 | 是否主键 | 注释 |
1 | token_id | int | 是 | 是 | 临时访问牌ID | |
2 | token | varchar | 64 | 否 | 否 | 临时访问牌 |
3 | info | text | 65535 | 否 | 否 | 信息 |
4 | maxage | int | 是 | 否 | 最大寿命:默认2小时 | |
5 | create_time | timestamp | 是 | 否 | 创建时间 | |
6 | update_time | timestamp | 是 | 否 | 更新时间 | |
7 | user_id | int | 是 | 否 | 用户编号 |
表 4-2-article(文章)
编号 | 字段名 | 类型 | 长度 | 是否非空 | 是否主键 | 注释 |
1 | article_id | mediumint | 是 | 是 | 文章id | |
2 | title | varchar | 125 | 是 | 是 | 标题 |
3 | type | varchar | 64 | 是 | 否 | 文章分类 |
4 | hits | int | 是 | 否 | 点击数 | |
5 | praise_len | int | 是 | 否 | 点赞数 | |
6 | create_time | timestamp | 是 | 否 | 创建时间 | |
7 | update_time | timestamp | 是 | 否 | 更新时间 | |
8 | source | varchar | 255 | 否 | 否 | 来源 |
9 | url | varchar | 255 | 否 | 否 | 来源地址 |
10 | tag | varchar | 255 | 否 | 否 | 标签 |
11 | content | longtext | 4294967295 | 否 | 否 | 正文 |
12 | img | varchar | 255 | 否 | 否 | 封面图 |
13 | description | text | 65535 | 否 | 否 | 文章描述 |
表 4-3-article_type(文章分类)
编号 | 字段名 | 类型 | 长度 | 是否非空 | 是否主键 | 注释 |
1 | type_id | smallint | 是 | 是 | 分类ID | |
2 | display | smallint | 是 | 否 | 显示顺序 | |
3 | name | varchar | 16 | 是 | 否 | 分类名称 |
4 | father_id | smallint | 是 | 否 | 上级分类ID | |
5 | description | varchar | 255 | 否 | 否 | 描述 |
6 | icon | text | 65535 | 否 | 否 | 分类图标 |
7 | url | varchar | 255 | 否 | 否 | 外链地址 |
8 | create_time | timestamp | 是 | 否 | 创建时间 | |
9 | update_time | timestamp | 是 | 否 | 更新时间 |
表 4-4-auth(用户权限管理)
编号 | 字段名 | 类型 | 长度 | 是否非空 | 是否主键 | 注释 |
1 | auth_id | int | 是 | 是 | 授权ID | |
2 | user_group | varchar | 64 | 否 | 否 | 用户组 |
3 | mod_name | varchar | 64 | 否 | 否 | 模块名 |
4 | table_name | varchar | 64 | 否 | 否 | 表名 |
5 | page_title | varchar | 255 | 否 | 否 | 页面标题 |
6 | path | varchar | 255 | 否 | 否 | 路由路径 |
7 | parent | varchar | 64 | 否 | 否 | 父级菜单 |
8 | parent_sort | int | 是 | 否 | 父级菜单排序 | |
9 | position | varchar | 32 | 否 | 否 | 位置 |
10 | mode | varchar | 32 | 是 | 否 | 跳转方式 |
11 | add | tinyint | 是 | 否 | 是否可增加 | |
12 | del | tinyint | 是 | 否 | 是否可删除 | |
13 | set | tinyint | 是 | 否 | 是否可修改 | |
14 | get | tinyint | 是 | 否 | 是否可查看 | |
15 | field_add | text | 65535 | 否 | 否 | 添加字段 |
16 | field_set | text | 65535 | 否 | 否 | 修改字段 |
17 | field_get | text | 65535 | 否 | 否 | 查询字段 |
18 | table_nav_name | varchar | 500 | 否 | 否 | 跨表导航名称 |
19 | table_nav | varchar | 500 | 否 | 否 | 跨表导航 |
20 | option | text | 65535 | 否 | 否 | 配置 |
21 | create_time | timestamp | 是 | 否 | 创建时间 | |
22 | update_time | timestamp | 是 | 否 | 更新时间 |
表 4-5-code_token(验证码)
编号 | 字段名 | 类型 | 长度 | 是否非空 | 是否主键 | 注释 |
1 | code_token_id | int | 是 | 是 | 验证码ID | |
2 | token | varchar | 255 | 否 | 否 | 令牌 |
3 | code | varchar | 255 | 否 | 否 | 验证码 |
4 | expire_time | timestamp | 是 | 否 | 失效时间 | |
5 | create_time | timestamp | 是 | 否 | 创建时间 | |
6 | update_time | timestamp | 是 | 否 | 更新时间 |
表 4-6-collect(收藏)
编号 | 字段名 | 类型 | 长度 | 是否非空 | 是否主键 | 注释 |
1 | collect_id | int | 是 | 是 | 收藏ID | |
2 | user_id | int | 是 | 是 | 收藏人ID | |
3 | source_table | varchar | 255 | 否 | 否 | 来源表 |
4 | source_field | varchar | 255 | 否 | 否 | 来源字段 |
5 | source_id | int | 是 | 否 | 来源ID | |
6 | title | varchar | 255 | 否 | 否 | 标题 |
7 | img | varchar | 255 | 否 | 否 | 封面 |
8 | create_time | timestamp | 是 | 否 | 创建时间 | |
9 | update_time | timestamp | 是 | 否 | 更新时间 |
表 4-7-comment(评论)
编号 | 字段名 | 类型 | 长度 | 是否非空 | 是否主键 | 注释 |
1 | comment_id | int | 是 | 是 | 评论ID | |
2 | user_id | int | 是 | 是 | 评论人ID | |
3 | reply_to_id | int | 是 | 否 | 回复评论ID | |
4 | content | longtext | 4294967295 | 否 | 否 | 内容 |
5 | nickname | varchar | 255 | 否 | 否 | 昵称 |
6 | avatar | varchar | 255 | 否 | 否 | 头像地址 |
7 | create_time | timestamp | 是 | 否 | 创建时间 | |
8 | update_time | timestamp | 是 | 否 | 更新时间 | |
9 | source_table | varchar | 255 | 否 | 否 | 来源表 |
10 | source_field | varchar | 255 | 否 | 否 | 来源字段 |
11 | source_id | int | 是 | 否 | 来源ID |
表 4-8-hits(用户点击)
编号 | 字段名 | 类型 | 长度 | 是否非空 | 是否主键 | 注释 |
1 | hits_id | int | 是 | 是 | 点赞ID | |
2 | user_id | int | 是 | 否 | 点赞人 | |
3 | create_time | timestamp | 是 | 否 | 创建时间 | |
4 | update_time | timestamp | 是 | 否 | 更新时间 | |
5 | source_table | varchar | 255 | 否 | 否 | 来源表 |
6 | source_field | varchar | 255 | 否 | 否 | 来源字段 |
7 | source_id | int | 是 | 否 | 来源ID |
表 4-9-message(留言板)
编号 | 字段名 | 类型 | 长度 | 是否非空 | 是否主键 | 注释 |
1 | message_id | int | 是 | 是 | 留言板ID | |
2 | user_id | int | 是 | 否 | 用户ID | |
3 | title | varchar | 64 | 否 | 否 | 标题 |
4 | content | longtext | 4294967295 | 是 | 否 | 内容 |
5 | nickname | varchar | 32 | 是 | 否 | 昵称 |
6 | avatar | varchar | 255 | 否 | 否 | 头像 |
7 | varchar | 125 | 否 | 否 | 留言者邮箱 | |
8 | phone | varchar | 11 | 否 | 否 | 留言者手机号码 |
9 | create_time | timestamp | 是 | 否 | 创建时间 | |
10 | update_time | timestamp | 是 | 否 | 更新时间 | |
11 | reply | longtext | 4294967295 | 否 | 否 | 回复 |
12 | reply_state | tinyint | 否 | 否 | 回复状态 |
表 4-10-notice(公告)
编号 | 字段名 | 类型 | 长度 | 是否非空 | 是否主键 | 注释 |
1 | notice_id | mediumint | 是 | 是 | 公告ID | |
2 | title | varchar | 125 | 是 | 否 | 标题 |
3 | content | longtext | 4294967295 | 否 | 否 | 正文 |
4 | create_time | timestamp | 是 | 否 | 创建时间 | |
5 | update_time | timestamp | 是 | 否 | 更新时间 |
表 4-11-ordinary_users(普通用户)
编号 | 字段名 | 类型 | 长度 | 是否非空 | 是否主键 | 注释 |
1 | ordinary_users_id | int | 是 | 是 | 普通用户ID | |
2 | user_name | varchar | 64 | 否 | 否 | 用户姓名 |
3 | user_gender | varchar | 64 | 否 | 否 | 用户性别 |
4 | user_age | varchar | 64 | 否 | 否 | 用户年龄 |
5 | examine_state | varchar | 16 | 是 | 否 | 审核状态 |
6 | user_id | int | 是 | 否 | 用户ID | |
7 | create_time | datetime | 是 | 否 | 创建时间 | |
8 | update_time | timestamp | 是 | 否 | 更新时间 |
表 4-12-praise(点赞)
编号 | 字段名 | 类型 | 长度 | 是否非空 | 是否主键 | 注释 |
1 | praise_id | int | 是 | 是 | 点赞ID | |
2 | user_id | int | 是 | 是 | 点赞人 | |
3 | create_time | timestamp | 是 | 否 | 创建时间 | |
4 | update_time | timestamp | 是 | 否 | 更新时间 | |
5 | source_table | varchar | 255 | 否 | 否 | 来源表 |
6 | source_field | varchar | 255 | 否 | 否 | 来源字段 |
7 | source_id | int | 是 | 否 | 来源ID | |
8 | status | tinyint | 是 | 否 | 点赞状态:1为点赞,0已取消 |
表 4-13-schedule(日程管理)
编号 | 字段名 | 类型 | 长度 | 是否非空 | 是否主键 | 注释 |
1 | schedule_id | smallint | 是 | 是 | 日程ID | |
2 | content | varchar | 255 | 否 | 否 | 日程内容 |
3 | scheduled_time | datetime | 否 | 否 | 计划时间 | |
4 | user_id | int | 是 | 否 | 用户ID | |
5 | create_time | datetime | 否 | 否 | 创建时间 | |
6 | update_time | datetime | 否 | 否 | 更新时间 |
表 4-14-score(评分)
编号 | 字段名 | 类型 | 长度 | 是否非空 | 是否主键 | 注释 |
1 | score_id | int | 是 | 是 | 评分ID | |
2 | user_id | int | 是 | 否 | 评分人 | |
3 | nickname | varchar | 64 | 否 | 否 | 昵称 |
4 | score_num | double | 是 | 否 | 评分 | |
5 | create_time | timestamp | 是 | 否 | 创建时间 | |
6 | update_time | timestamp | 是 | 否 | 更新时间 | |
7 | source_table | varchar | 255 | 否 | 否 | 来源表 |
8 | source_field | varchar | 255 | 否 | 否 | 来源字段 |
9 | source_id | int | 是 | 否 | 来源ID |
表 4-15-slides(轮播图)
编号 | 字段名 | 类型 | 长度 | 是否非空 | 是否主键 | 注释 |
1 | slides_id | int | 是 | 是 | 轮播图ID | |
2 | title | varchar | 64 | 否 | 否 | 标题 |
3 | content | varchar | 255 | 否 | 否 | 内容 |
4 | url | varchar | 255 | 否 | 否 | 链接 |
5 | img | varchar | 255 | 否 | 否 | 轮播图 |
6 | hits | int | 是 | 否 | 点击量 | |
7 | create_time | timestamp | 是 | 否 | 创建时间 | |
8 | update_time | timestamp | 是 | 否 | 更新时间 |
表 4-16-the_bus(公交路线)
编号 | 字段名 | 类型 | 长度 | 是否非空 | 是否主键 | 注释 |
1 | the_bus_id | int | 是 | 是 | 公交路线ID | |
2 | route_number | varchar | 64 | 否 | 否 | 路线编号 |
3 | vehicle_no | varchar | 64 | 否 | 否 | 车辆号码 |
4 | starting_point_of_the_route | varchar | 64 | 否 | 否 | 路线起点 |
5 | route_endpoint | varchar | 64 | 否 | 否 | 路线终点 |
6 | departure_time | varchar | 64 | 否 | 否 | 发车时间 |
7 | last_time | varchar | 64 | 否 | 否 | 最后时间 |
8 | departure_interval | varchar | 64 | 否 | 否 | 发车间隔 |
9 | passing_through_stations | text | 65535 | 否 | 否 | 途径站点 |
10 | route_image | varchar | 255 | 否 | 否 | 路线图片 |
11 | hits | int | 是 | 否 | 点击数 | |
12 | praise_len | int | 是 | 否 | 点赞数 | |
13 | collect_len | int | 是 | 否 | 收藏数 | |
14 | comment_len | int | 是 | 否 | 评论数 | |
15 | recommend | int | 是 | 否 | 智能推荐 | |
16 | create_time | datetime | 是 | 否 | 创建时间 | |
17 | update_time | timestamp | 是 | 否 | 更新时间 |
表 4-17-upload(文件上传)
编号 | 字段名 | 类型 | 长度 | 是否非空 | 是否主键 | 注释 |
1 | upload_id | int | 是 | 是 | 上传ID | |
2 | name | varchar | 64 | 否 | 否 | 文件名 |
3 | path | varchar | 255 | 否 | 否 | 访问路径 |
4 | file | varchar | 255 | 否 | 否 | 文件路径 |
5 | display | varchar | 255 | 否 | 否 | 显示顺序 |
6 | father_id | int | 否 | 否 | 父级ID | |
7 | dir | varchar | 255 | 否 | 否 | 文件夹 |
8 | type | varchar | 32 | 否 | 否 | 文件类型 |
表 4-18-user(用户账户)
编号 | 字段名 | 类型 | 长度 | 是否非空 | 是否主键 | 注释 |
1 | user_id | int | 是 | 是 | 用户ID | |
2 | state | smallint | 是 | 否 | 账户状态:(1可用|2异常|3已冻结|4已注销) | |
3 | user_group | varchar | 32 | 否 | 否 | 所在用户组 |
4 | login_time | timestamp | 是 | 否 | 上次登录时间 | |
5 | phone | varchar | 11 | 否 | 否 | 手机号码 |
6 | phone_state | smallint | 是 | 否 | 手机认证:(0未认证|1审核中|2已认证) | |
7 | username | varchar | 16 | 是 | 否 | 用户名 |
8 | nickname | varchar | 16 | 否 | 否 | 昵称 |
9 | password | varchar | 64 | 是 | 否 | 密码 |
10 | varchar | 64 | 否 | 否 | 邮箱 | |
11 | email_state | smallint | 是 | 否 | 邮箱认证:(0未认证|1审核中|2已认证) | |
12 | avatar | varchar | 255 | 否 | 否 | 头像地址 |
13 | open_id | varchar | 255 | 否 | 否 | 针对获取用户信息字段 |
14 | create_time | timestamp | 是 | 否 | 创建时间 |
表 4-19-user_group(用户组)
编号 | 字段名 | 类型 | 长度 | 是否非空 | 是否主键 | 注释 |
1 | group_id | mediumint | 是 | 是 | 用户组ID | |
2 | display | smallint | 是 | 否 | 显示顺序 | |
3 | name | varchar | 16 | 是 | 否 | 名称 |
4 | description | varchar | 255 | 否 | 否 | 描述 |
5 | source_table | varchar | 255 | 否 | 否 | 来源表 |
6 | source_field | varchar | 255 | 否 | 否 | 来源字段 |
7 | source_id | int | 是 | 否 | 来源ID | |
8 | register | smallint | 否 | 否 | 注册位置 | |
9 | create_time | timestamp | 是 | 否 | 创建时间 | |
10 | update_time | timestamp | 是 | 否 | 更新时间 |
表 4-20-vehicle_scheduling(车辆调度)
编号 | 字段名 | 类型 | 长度 | 是否非空 | 是否主键 | 注释 |
1 | vehicle_scheduling_id | int | 是 | 是 | 车辆调度ID | |
2 | vehicle_number | varchar | 64 | 否 | 否 | 车辆编号 |
3 | license_plate_number | varchar | 64 | 否 | 否 | 车牌号码 |
4 | vehicle_type | varchar | 64 | 否 | 否 | 车辆类型 |
5 | schedule_time | date | 否 | 否 | 调度时间 | |
6 | scheduling_duration | varchar | 64 | 否 | 否 | 调度时长 |
7 | vehicle_pictures | varchar | 255 | 否 | 否 | 车辆图片 |
8 | scheduling_content | longtext | 4294967295 | 否 | 否 | 调度内容 |
9 | hits | int | 是 | 否 | 点击数 | |
10 | praise_len | int | 是 | 否 | 点赞数 | |
11 | collect_len | int | 是 | 否 | 收藏数 | |
12 | comment_len | int | 是 | 否 | 评论数 | |
13 | recommend | int | 是 | 否 | 智能推荐 | |
14 | create_time | datetime | 是 | 否 | 创建时间 | |
15 | update_time | timestamp | 是 | 否 | 更新时间 |
第5章 系统实现
5.1普通用户主要功能实现
5.1.1用户注册模块
普通用户点击注册,进入注册页面,填写好账号、密码、确认密码、昵称、邮箱、身份:普通用户、用户姓名、用户性别、用户电话等字段值,点击下方注册按钮,提示注册成功后,系统将自动跳转回到登录页面。注册界面如下图所示。

图5-1 注册界面
5.1.2用户登录模块
用户点击“登录”按钮,输入用户名、密码、验证码登录平台,登录时前端会自动校验用户名与密码以及该用户是否审核通过,审核通过的用户输入正确登录成功,输入错误会有提示信息。登录界面如下图所示。

图5-2 登录界面
5.1.3首页模块
首页,给出系统搜索功能和系统机制导航栏,展示平台的轮播图、最新动态、热门信息、推荐信息(根据用户的预览、点赞等历史行为对用户进行遗传算法推荐)等内容。界面如下图所示。

图5-3 首页界面
5.1.4用户反馈模块
用户反馈,提供用户反馈功能,普通用户可以提交留言反馈信息,由管理员在后台处理回复。界面如下图所示。

图5-4 用户反馈界面
5.1.5公交路线模块
公交路线,献出公交路线信息展示,支持关键字、排序搜索,普通用户行浏览公交路线,并点赞、收藏和评论公交路线。界面如下图所示。

图5-5 公交路线界面
5.1.6车辆调度模块
车辆调度,提供车辆调度信息展示,支持关键字、排序搜索,普通用户许可浏览车辆调度,并点赞、收藏和评论车辆调度。界面如下图所示。

图5-6 车辆调度详情页界面
5.1.7个人中心模块
个人中心,提供个人首页、收藏、评论管理等子菜单作用链接,普通用户可根据需求对其进行管理,包括可浏览已收藏的信息,跟踪已发表的评论内容。界面如下图所示。

图5-7个人中心界面
5.2管理员模块主要功能实现
5.2.1系统用户管理模块
框架用户,管理员可管理包括普通用户和管理员等所有框架用户信息,支撑用户权限管理和角色设置,可增改删查系统用户信息。界面如下图所示。

图5-8系统用户管理界面图
5.2.2公交路线管理模块
公交路线管理,管理员可管理所有公交路线的发布、下架、更新等执行,提供搜索功能,承受查看和管控其评论内容。界面如下图所示。

图5-9 公交路线发布界面
5.2.3车辆调度管理模块
车辆调度管理,管理员可管理所有车辆调度的发布、下架、更新等操作,提供搜索功能,支持查看和管控其评论内容。如下图所示。

图5-10 车辆调度管理界面图
5.2.4系统管理模块
系统管理,管理员可管理系统的轮播图信息,包括新增、编辑、删除轮播图,提供搜索功能,支持图片附带链接。系统管理界面如下图所示。

图5-11 轮播图上传界面图
5.2.5留言管理模块
留言管理,管理员可管理所有用户反馈信息,包括查询、删除用户反馈,负责回复处理用户反馈信息。界面如下图所示。

图5-12 用户反馈回复界面图
第6章 系统测试
6.1测试目的
否契合的原则[9]。若与最初定下的标准有一定程度上的出入,那么就需要做出一些调整,让最终的大方向朝着目标前进。就是在该产品被投入使用前,首先必须进行试用,这是重要的环节。考虑到某个部分的开发没有缺陷情况下,把各种模块拼接,也有一定概率就存在矛盾。这就好比每个人都很独特,但聚在一起就显得杂乱无章,需要保证有默契的配合。对于测试,要看它的各项内容
测试是为了发现在开发的程序中所存在的问题,测试这一工作是非常艰巨的,而又是非常困难的,这一部分在程序的设计中占有很大比例,可以说一个脚本的创建工作量要是占据了百分至六十,那么剩下的百分之四十必然是测试这一部分,甚至更高。
6.2测试用例
表6-1 用户登录功能测试表
用例名称 | 普通用户登录系统 |
目的 | 测试用户通过正确的用户名和密码可否登录功能 |
前提 | 未登录的情况下 |
测试流程 | 1) 进入登录页面 2) 输入正确的用户名和密码 |
预期结果 | 用户名和密码正确的时候,跳转到登录成功界面,反之则显示错误信息,提示重新输入 |
实际结果 | 实际结果与预期结果一致 |
查看车辆调度功能测试:
表6-2 查看车辆调度功能测试表
用例名称 | 查看车辆调度 |
目的 | 测试查看车辆调度 |
前提 | 用户登录 |
测试流程 | 点击首页的车辆调度 |
预期结果 | 可以查看到所有车辆调度 |
实际结果 | 实际结果与预期结果一致 |
管理员添加车辆调度测试:
表6-3 管理员添加车辆调度测试表
用例名称 | 管理员添加车辆调度测试用例 |
目的 | 测试管理员添加车辆调度功能 |
前提 | 管理员登录—》车辆调度管理—》车辆调度 |
测试流程 | 1)进入车辆调度管理界面,点击车辆调度添加,输入相关车辆调度。 2)点击进行提交。 |
预期结果 | 提交以后,首页会显示新的车辆调度 |
实际结果 | 实际结果与预期结果一致 |
车辆调度搜索功能测试:
表6-4车辆调度搜索功能测试表
用例名称 | 车辆调度搜索测试 |
目的 | 测试车辆调度搜索功能 |
前提 | 无 |
测试流程 | 1)在搜索框填入搜索关键字。 2)点击搜索按钮。 |
预期结果 | 页面显示包含有搜索关键字的车辆调度 |
实际结果 | 实际结果与预期结果一致 |
车辆调度删除功能测试:
表6-5车辆调度删除功能测试表
用例名称 | 车辆调度删除测试 |
目的 | 测试车辆调度删除功能 |
前提 | 管理员登录—》车辆调度管理—》车辆调度 |
测试流程 | 1)选择一个或多个车辆调度。 2)点击删除按钮。 |
预期结果 | 提示删除成功,前端页面不再展示该车辆调度 |
实际结果 | 实际结果与预期结果一致 |
密码修改功能测试:
表6-6密码修改功能测试表
用例名称 | 密码修改测试用例 |
目的 | 测试管理员密码修改功能 |
前提 | 管理员用户正常登录情况下 |
测试流程 | 1)管理员密码修改并做完填写。 2)点击进行提交。 |
预期结果 | 使用新的密码可以登录 |
实际结果 | 实际结果与预期结果一致 |
6.3测试结果
在本次主要测试中关键对用户登录,密码修改,车辆调度添加、查看、搜索、删除等业务流程操作进行测试分析并编写测试用例。验证所有管理都能够正常运行,因此能够保证本次设计且已构建的功能能够正常运行,同时保存相关数据库的信息也同样正确无误。
结 论
本公交车管理系统毕业设计项目已成功落下帷幕,这一成果不仅是对开发者技术实力与业务理解能力的全面展现,也是对传统教育行业数字化转型的一次积极探索。
本次毕业设计充分利用了Django框架的灵活性与高效性,通过模块化设计与微服务架构,实现了公交车线路及调度信息的全面管理、精准搜索与便捷推荐。环境界面友好直观,操作流程简洁明了,为用户献出了极佳的使用体验。利用对数据库索引、缓存机制等精心优化,系统性能得到了显著提升,确保了高并发场景下的稳定运行。而且利用实施严格的数据加密策略、访问控制机制及日志审计功能,系统实用防范了数据泄露与非法访问等安全风险。
总的来说,通过本次研究,成功基于Django和遗传算法搭建了一套功能齐全且操作简便的公交车管理系统,实现了丰富的作用并取得了一定的成果。在未来的发展中,将继续优化系统功能和用户体验,不断提升系统的性能和稳定性,为公交车管理系统的长期发展和用户需求提供更好的服务和支持。
参考文献
- 谭彦.基于Django的农产品电子商城系统设计与实现[J].现代信息科技,2024,8(10):92-95.DOI:10.19850/j.cnki.2096-4706.2024.10.019.
- 曹雪朋.基于Django的数据分析系统设计与实现[J].信息与电脑(理论版),2023,35(15):141-143.
- 陈芳.基于MySQL数据库的数据录入系统设计研究[J].科技资讯,2024,22(20):35-37.DOI:10.16661/j.cnki.1672-3791.2405-5042-7194.
- 戴靓婕,王希.MYSQL数据库访问技术及Python运用研究[J].长江信息通信,2024,37(10):54-56.DOI:10.20153/j.issn.2096-9759.2024.10.014.
- 张杰.基于Python技术的计算机软件开发环境设计[J].电脑编程技巧与维护,2024,(12):31-33.DOI:10.16184/j.cnki.comprg.2024.12.034.
- 魏晓玲,刘红英.基于Python和Django框架的琴房管理系统设计与实现[J].无线互联科技,2023,20(22):51-53.
- 王岱琳,吴小嵩.一种基于Django员工试用期管理系统的设计[J].中国科技信息,2024,(17):108-111.
- 郭鹤楠.基于Django和Python技术的网站设计与实现[J].数字通信世界,2023,(06):60-62.
- 陈玲.基于Django的名著人物展示系统的设计与实现[J].中国信息界,2024,(07):188-190.
- 章军.基于Django框架的科研经费管理系统的设计与建立[J].自动化技术与应用,2024,43(09):172-175.DOI:10.20033/j.1003-7241.(2024)09-0172-04.
- 杜小玉,刘玮轩,李芳.基于GIS与智能算法协同的公交线网布局优化路径[J].人民公交,2025,(04):32-34.DOI:10.16857/j.cnki.cn11-5903/u.2025.04.009.
- Bolotbekova A ,Hakli H ,Beskirli A .Trip route optimization based on bus transit using genetic algorithm with different crossover techniques: a case study in Konya/Türkiye.[J].Scientific reports,2025,15(1):2491.
- 杨勇.基于实时交通数据的城市公交动态调度优化研究[D].沈阳大学,2024.DOI:10.27692/d.cnki.gsydx.2024.000223.
- 陈育军.基于材料驱动的超长公交线路调度优化方法研究[D].石家庄铁道大学,2024.DOI:10.27334/d.cnki.gstdy.2024.000661.
- Xuan W .Analysis of the Theory and Traffic Scheduling for Transit Network by Genetic Algorithm-Based Optimization Technique[J].Tehnički vjesnik,2023,30(6):1935-1942.
- 包璟珏,涂梅婷.基于遗传算法的需求响应式公交路径优化[C]//中国科学技术协会,交通运输部,中国工程院,湖北省人民政府.2023世界交通运输大会(WTC2023)论文集(下册).同济大学道路与交通工程教育部重点实验室;同济大学交通运输工程学院;,2023:8.DOI:10.26914/c.cnkihy.2023.019409.
- 陈亮亮.基于城市公交大数据的公交调度优化研究[D].河南理工大学,2023.DOI:10.27116/d.cnki.gjzgc.2023.001304.
- 李清逸,李文娟,谢鹏,等.基于遗传算法的智能公交调度系统的研究[J].智能城市,2023,9(01):116-118.DOI:10.19301/j.cnki.zncs.2023.01.034.
- 张娜.基于混合遗传算法的公交发车时刻表优化问题研究[D].沈阳大学,2022.DOI:10.27692/d.cnki.gsydx.2022.000301.
- 朱良学.遗传算法用于公交调度难题的研究[J].科学技术创新,2022,(27):17-20.
致 谢
在完成本次 Django 公交车管理系统毕业设计的过程中,我收获了诸多宝贵的经验,也感受到了成长的喜悦,也深刻体会到理论与实践相结合的重要性。在这里我特别感谢我毕设的导师。在整个毕设过程中老师不但给我指明方向也给予我专业的指导,给了我很大的帮助也让我在探索中不断突破自我不断提升我的专业能力,更让我学会了如何以科学的技巧解决问题。
我也感谢学校为我给出了一个良好的学习环境和丰富的资源支持。让我得以接触到前沿的技术知识和开发工具,为毕业设计的顺利开展奠定了坚实基础。在开发过程中,我遇到了许多技术难题,但通过查阅大量文献资料和反复实践,我逐渐找到了解决方法。这一过程不仅锻炼了我的自主学习能力,也让我深刻体会到知识的力量。
最后我要感谢我的家人和亲朋们。在我为毕业设计忙碌的日子里,他们始终给予我无条件的支撑和鼓励。他们的理解让我能够在紧张的学习中保持良好的心态,专注于工程的每一个细节。这份毕业设计是我大普通用户活的完美收官,也是我人生旅程中的一个重要里程碑。我将带着这份成长和感恩,继续在未来的道路上努力前行。
附录
系统核心代码设计
数据库配置
数据库配置文件在app文件下的settings.py代码如下:

数据库配置核心代码图
用户注册

用户注册核心代码图
用户登录

用户登录核心代码图
修改密码

修改密码核心代码图
添加数据

添加数据核心代码图
修改数据

修改数据核心代码图
删除数据

删除资料核心代码图
查询多条数据

查询多条数据核心代码图
查一条数据

查一条数据核心代码图
点赞+收藏+关注 →私信领取本源代码、数据库
浙公网安备 33010602011771号