会员
众包
新闻
博问
闪存
赞助商
HarmonyOS
Chat2DB
所有博客
当前博客
我的博客
我的园子
账号设置
会员中心
简洁模式
...
退出登录
注册
登录
jzq521
博客园
首页
新随笔
联系
订阅
管理
常见的js问题 this指向问题,箭头函数和回调函数 跨域问题 节流和防抖 虚拟DOM
1.对this指向的理解
2. 箭头函数 回调函数和rgba的使用
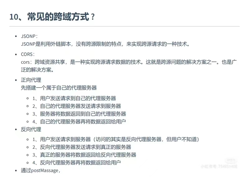
3. 常见的跨域方式
4. 虚拟DOM
5. 函数的节流和防抖
posted @
2022-09-24 18:58
参天大树从树苗开始~
阅读(
36
) 评论(
0
)
收藏
举报
刷新页面
返回顶部
公告