非隔离式定时器倒计时器的制作之二----非隔离只能放弃
程序简单测试之后,就开始测试电容降压式的功能。不敢大意,先把CH32V003拆了,只留下电容降压式稳压电路。
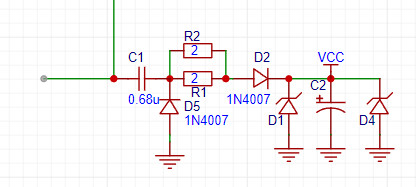
通电220V,结果量不到电压。通过复核电路,发现在设计时缺少了一个二极管,就是下图中的D5:

本想参考网上的设计,把稳压管放到D5的位置的,

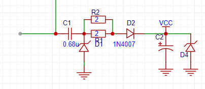
结果直接烧管!估计是这稳压管功率太小了吧!
用上图1可以量到5V的电压,于是,直接导通继电器的驱动三极管,发现根本就不吸合,且供电变得电压特别低!也就是说这供电能力实在太小了。直接用电流表量了一下,短路电流才22mA!人为改大电流,用一只0.68u的电容并联到原电容,即1.36u,继电器可以吸合,但觉得这真不实用。最终决定,把非隔离电容降压式部分电路去掉,改为原始的小开关电源作供电!

2026.1.29

欢迎关注本人公众号,了解更多。

浙公网安备 33010602011771号