做一项调查,在建构主义情境感知的泛在学习环境中学生的学习偏好(EFA)
做一项调查,在建构主义情境感知的泛在学习环境中学生的学习偏好
- 摘要
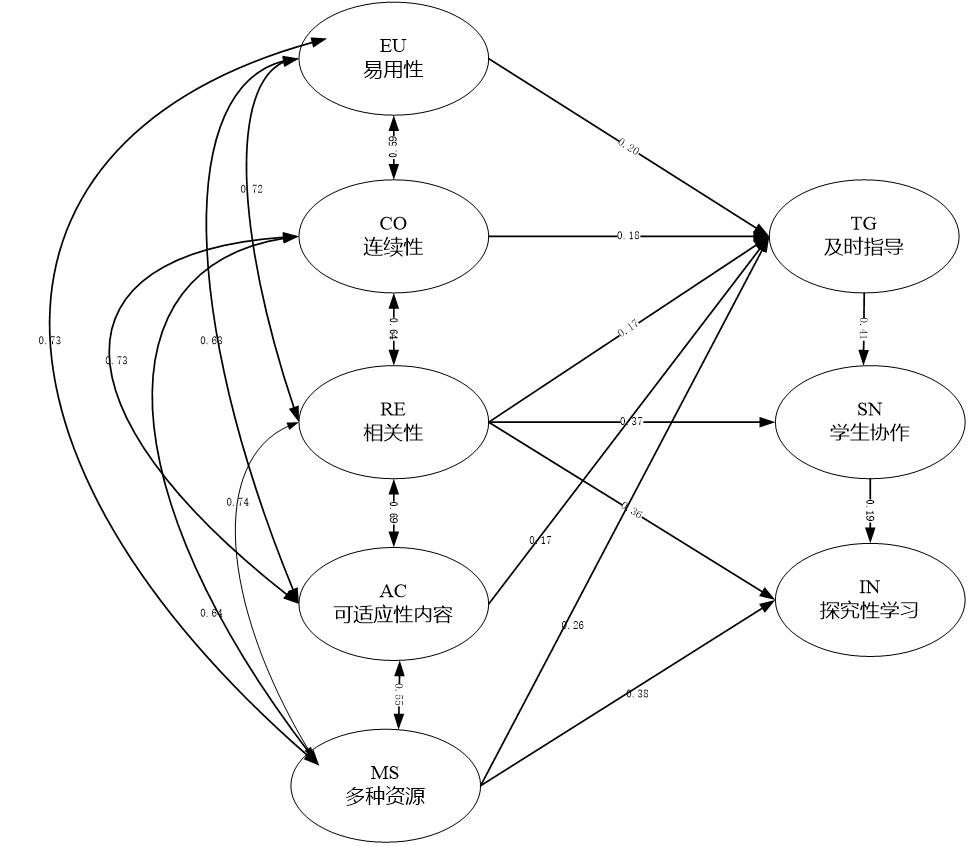
本文是为了探索在建构主义情境感知的泛在学习环境下学生的偏好。因此进行了建构主义情境感知的泛在学习环境调查,由八个量表组成,包括易用性、连续性、相关性、适应性内容、多种资源、及时指导、学生协作和探究性学习。调查结果来自台湾五所大学的215名大学生。 学生都有在泛在学习环境中使用泛在学习系统的实际经验。 探索性因素分析和验证性因素分析均表明,CULES具有较高的信度和效度。 结构模型表明,提供现实和接近现实生活的信息可以提高学生对及时指导、学生协作和探究学习活动的偏好
关键字:建构主义认识论、语境意识、以学生为中心的学习、无处不在的学习。
- 研究问题
(1) 在泛在学习环境中,大学生的偏好是什么?
(2) 使用具有线性结构关系(LISREL)的结构方程建模(SEM)分析,学生在泛在学习环境的技术和内容方面(称为技术-内容方面)的偏好与认知方面的偏好之间有什么关系?
(3) 在泛在学习环境中,大学生的偏好是否有性别差异?
(4) 在泛在学习环境中,大学生的偏好是否有年级差异?
- 研究对象
这项研究的参与者包括来自台湾北部、中部和南部四所大学的215名大学生(包括116名男性和99名女性。一半是本科生,32%是研究生,平均年龄是23岁。样本中的大多数(n=191,88.80%)主修科学和工程,其余学生主修人文和社会科学。
在进行CULES调查之前,所有参与者都有实际经验,在泛在学习环境中使用移动设备超过1年,泛在学习系统平均3个月,例如在博物馆、蝴蝶生态花园、学校校园以及学习操作或组装电子设备的技能。
问卷调查探索学生在建构主义情景感知的泛在学习环境中的偏好
为了探索建构主义的学习环境中的偏好,本研究开发了一种工具:CULES建构主义感知泛在学习环境。研究人员与泛在学习领域的两位专家就CULES的初始框架和项目进行了协商,以确定有效性。
|
Aspect 方面
|
Description 描述
|
Scale 量表 |
|
Technical 技术 |
Measuring the technical usage in the u-learning environments. 测量泛在学习环境中的技术使用情况。
|
Ease of use易用性 Continuity连续性
|
|
Content 内容 |
Investigating the features of the information included in the u-learning environments. 探索泛在学习环境中的信息特征 |
Relevance 相关性 Adaptive content可适应性内容 Multiple sources 多种来源
|
|
Cognitive认知 |
Exploring the cognitive activities and social interactions involved in the u-learning environments. 探索泛在学习环境中涉及的认知活动和社会互动。
|
Timely guidance 及时指导 Student negotiation学生协作 Inquiry learning探究性学习
|
在CULES(建构主义情景感知的泛在学习环境)的发展中考虑的方面和量表
所有这些量表都是为了探讨学生在建构主义泛在学习环境的技术、内容和认知方面的偏好。
结果表明:在CULES量表上平均分数较高的学生更有可能对建构主义泛在学习环境的特定特征持有更强的偏好;相反,那些平均分数较低的学生可能对建构主义泛在学习环境的特定特征表现出较弱的偏好。 各量表的详细说明如下:
(1) EU:测量学生喜欢泛在学习环境易于使用的程度的感知。
(2) CO:衡量学生喜欢泛在学习环境在多大程度上帮助他们不断跟踪自己的学习的看法
(3) RE:衡量学生在多大程度上更喜欢泛在学习环境是真实的,并代表现实生活中的情况。
(4) AC:测量学生在多大程度上喜欢有机会根据他们在泛在学习环境中的要求浏览文件和信息的感知
(5) MS:衡量学生喜欢泛在学习环境包含各种相关和多个信息来源的程度的看法
(6) TG:测量学生在多大程度上更愿意有机会接受及时指导,以支持他们在适当的时间和适当的地点提供的学习过程中的适应性方向的学习环境。
(7) SN:衡量学生在多大程度上更喜欢有机会在泛在学习环境中向其他学生解释和谈论他们的想法的看法
(8) IL:衡量学生在多大程度上更喜欢有机会在泛在学习环境中参与探索性学习的感知。
- 数据分析
本篇论文主要包含三个阶段的数据分析。在第一阶段,采用探索性因素分析方法,阐明了建构主义泛在学习环境中学生偏好的结构。在第二阶段,本研究将学生在泛在学习环境的技术内容方面的偏好视为预测因素,以解释认知方面的偏好。在第三阶段,进一步探讨了性别和年级在CULES反应中的作用。
模拟数据---探究性因子分析(EFA)

|
可靠性统计 |
||
|
克隆巴赫 Alpha |
基于标准化项的克隆巴赫 Alpha |
项数 |
|
.712 |
.913 |
39 |
|
总方差解释 |
||||||
|
成分 |
初始特征值 |
提取载荷平方和 |
||||
|
总计 |
方差百分比 |
累积 % |
总计 |
方差百分比 |
累积 % |
|
|
1 |
26.412 |
66.030 |
66.030 |
26.412 |
66.030 |
66.030 |
|
2 |
8.082 |
20.205 |
86.235 |
8.082 |
20.205 |
86.235 |
|
3 |
2.533 |
6.333 |
92.568 |
2.533 |
6.333 |
92.568 |
|
4 |
1.423 |
3.559 |
96.126 |
1.423 |
3.559 |
96.126 |
|
5 |
.841 |
2.102 |
98.229 |
|
|
|
|
6 |
.693 |
1.734 |
99.962 |
|
|
|
|
7 |
.015 |
.038 |
100.000 |
|
|
|
|
8 |
6.424E-15 |
1.606E-14 |
100.000 |
|
|
|
|
9 |
5.694E-16 |
1.424E-15 |
100.000 |
|
|
|
|
10 |
1.201E-16 |
3.002E-16 |
100.000 |
|
|
|
|
11 |
2.153E-17 |
5.382E-17 |
100.000 |
|
|
|
|
12 |
2.011E-17 |
5.027E-17 |
100.000 |
|
|
|
|
13 |
1.460E-17 |
3.650E-17 |
100.000 |
|
|
|
|
14 |
4.399E-18 |
1.100E-17 |
100.000 |
|
|
|
|
15 |
1.954E-20 |
4.886E-20 |
100.000 |
|
|
|
|
16 |
7.069E-31 |
1.767E-30 |
100.000 |
|
|
|
|
17 |
1.421E-32 |
3.552E-32 |
100.000 |
|
|
|
|
18 |
4.111E-33 |
1.028E-32 |
100.000 |
|
|
|
|
19 |
2.129E-33 |
5.323E-33 |
100.000 |
|
|
|
|
20 |
8.825E-34 |
2.206E-33 |
100.000 |
|
|
|
|
21 |
-1.410E-47 |
-3.526E-47 |
100.000 |
|
|
|
|
22 |
-1.663E-46 |
-4.157E-46 |
100.000 |
|
|
|
|
23 |
-4.095E-36 |
-1.024E-35 |
100.000 |
|
|
|
|
24 |
-1.320E-35 |
-3.300E-35 |
100.000 |
|
|
|
|
25 |
-1.418E-34 |
-3.545E-34 |
100.000 |
|
|
|
|
26 |
-7.195E-34 |
-1.799E-33 |
100.000 |
|
|
|
|
27 |
-4.083E-33 |
-1.021E-32 |
100.000 |
|
|
|
|
28 |
-1.444E-32 |
-3.609E-32 |
100.000 |
|
|
|
|
29 |
-1.110E-31 |
-2.775E-31 |
100.000 |
|
|
|
|
30 |
-1.772E-31 |
-4.429E-31 |
100.000 |
|
|
|
|
31 |
-8.420E-22 |
-2.105E-21 |
100.000 |
|
|
|
|
32 |
-8.638E-21 |
-2.160E-20 |
100.000 |
|
|
|
|
33 |
-1.347E-19 |
-3.368E-19 |
100.000 |
|
|
|
|
34 |
-7.727E-19 |
-1.932E-18 |
100.000 |
|
|
|
|
35 |
-1.426E-17 |
-3.565E-17 |
100.000 |
|
|
|
|
36 |
-1.983E-17 |
-4.957E-17 |
100.000 |
|
|
|
|
37 |
-2.024E-17 |
-5.061E-17 |
100.000 |
|
|
|
|
38 |
-2.904E-16 |
-7.260E-16 |
100.000 |
|
|
|
|
39 |
-2.212E-15 |
-5.529E-15 |
100.000 |
|
|
|
|
40 |
-3.426E-15 |
-8.565E-15 |
100.000 |
|
|
|
|
提取方法:主成分分析法。 |
||||||
由总方差的解释这张表可以看出,基于特征值大于1时候的累积%为96.126%,大于60%,说明当前探索出来的8个维度,能够较好代表这整个数据。
|
旋转后的成分矩阵a |
||||||||
|
|
成分 |
|||||||
|
1 |
2 |
3 |
4 |
5 |
6 |
7 |
8 |
|
|
MS4 |
.921 |
|
|
|
|
|
|
|
|
AC3 |
.921 |
|
|
|
|
|
|
|
|
SN1 |
.921 |
|
|
|
|
|
|
|
|
IL4 |
.921 |
|
|
|
|
|
|
|
|
SN |
.915 |
|
|
|
|
|
|
|
|
TG1 |
.845 |
|
|
|
|
|
|
|
|
TG4 |
.801 |
|
|
|
|
|
|
|
|
MS3 |
.798 |
|
|
|
|
|
|
|
|
MS |
.767 |
|
|
|
|
|
|
|
|
TG |
.745 |
|
|
|
|
|
|
|
|
AC2 |
-.739 |
|
|
|
|
|
|
|
|
IL |
.708 |
|
|
|
|
|
|
|
|
RE1 |
|
.938 |
|
|
|
|
|
|
|
EU2 |
|
.938 |
|
|
|
|
|
|
|
CO3 |
|
.938 |
|
|
|
|
|
|
|
CO |
|
.938 |
|
|
|
|
|
|
|
RE3 |
|
.872 |
|
|
|
|
|
|
|
AC1 |
|
.872 |
|
|
|
|
|
|
|
SN2 |
|
.767 |
|
|
|
|
|
|
|
EU4 |
|
|
.952 |
|
|
|
|
|
|
CO2 |
|
|
.952 |
|
|
|
|
|
|
EU1 |
|
|
.952 |
|
|
|
|
|
|
RE |
|
|
.952 |
|
|
|
|
|
|
RE2 |
|
|
.757 |
|
|
|
|
|
|
AC |
|
|
.757 |
|
|
|
|
|
|
CO4 |
|
|
|
.981 |
|
|
|
|
|
CO1 |
|
|
|
.981 |
|
|
|
|
|
EU3 |
|
|
|
.981 |
|
|
|
|
|
EU |
|
|
|
.981 |
|
|
|
|
|
RE4 |
|
|
|
.839 |
|
|
|
|
|
TG2 |
|
|
|
|
.903 |
|
|
|
|
IL2 |
|
|
|
|
.885 |
|
|
|
|
TG3 |
|
|
|
|
.868 |
|
|
|
|
SN3 |
|
|
.554 |
|
.555 |
|
|
|
|
AC4 |
|
|
|
|
|
.797 |
|
|
|
IL3 |
|
|
|
|
|
|
-.774 |
|
|
SN4 |
|
|
|
|
|
|
.577 |
|
|
MS2 |
|
|
|
|
|
|
.535 |
|
|
MS1 |
|
|
|
|
|
|
|
.645 |
|
提取方法:主成分分析法。 旋转方法:凯撒正态化最大方差法。 |
||||||||
|
a. 旋转在 7 次迭代后已收敛。 |
||||||||
最后通过旋转后的成分矩阵表来看具体划分,横向看,没有无效项,纵向看,维度8下面只有MS1,那么这样的也属于无效,当删除。
|
项总计统计 |
|||||
|
|
删除项后的标度平均值 |
删除项后的标度方差 |
修正后的项与总计相关性 |
平方多重相关性 |
删除项后的克隆巴赫 Alpha |
|
EU |
129.80 |
543.116 |
.341 |
. |
.706 |
|
EU1 |
130.30 |
535.168 |
.380 |
. |
.702 |
|
EU2 |
130.90 |
551.989 |
.095 |
. |
.711 |
|
EU3 |
129.80 |
543.116 |
.341 |
. |
.706 |
|
EU4 |
130.30 |
535.168 |
.380 |
. |
.702 |
|
CO |
130.90 |
551.989 |
.095 |
. |
.711 |
|
CO1 |
129.80 |
543.116 |
.341 |
. |
.706 |
|
CO2 |
130.30 |
535.168 |
.380 |
. |
.702 |
|
CO3 |
130.90 |
551.989 |
.095 |
. |
.711 |
|
CO4 |
129.80 |
543.116 |
.341 |
. |
.706 |
|
RE |
130.30 |
535.168 |
.380 |
. |
.702 |
|
RE1 |
130.90 |
551.989 |
.095 |
. |
.711 |
|
RE2 |
130.20 |
539.221 |
.322 |
. |
.704 |
|
RE3 |
130.85 |
546.976 |
.196 |
. |
.708 |
|
RE4 |
129.95 |
544.261 |
.287 |
. |
.707 |
|
AC |
130.20 |
539.221 |
.322 |
. |
.704 |
|
AC1 |
130.85 |
546.976 |
.196 |
. |
.708 |
|
AC2 |
130.70 |
570.853 |
-.336 |
. |
.722 |
|
AC3 |
131.05 |
526.155 |
.795 |
. |
.696 |
|
AC4 |
130.95 |
552.997 |
.014 |
. |
.714 |
|
MS |
130.80 |
524.484 |
.571 |
. |
.696 |
|
MS1 |
130.65 |
539.082 |
.254 |
. |
.705 |
|
MS2 |
130.20 |
527.011 |
.387 |
. |
.699 |
|
MS3 |
131.20 |
523.853 |
.795 |
. |
.694 |
|
MS4 |
131.05 |
526.155 |
.795 |
. |
.696 |
|
TG |
131.25 |
524.513 |
.764 |
. |
.695 |
|
TG1 |
130.50 |
503.316 |
.722 |
. |
.684 |
|
TG2 |
130.30 |
534.642 |
.373 |
. |
.702 |
|
TG3 |
130.40 |
532.253 |
.435 |
. |
.701 |
|
TG4 |
130.25 |
521.987 |
.535 |
. |
.695 |
|
SN |
130.75 |
527.987 |
.609 |
. |
.697 |
|
SN1 |
131.05 |
526.155 |
.795 |
. |
.696 |
|
SN2 |
130.70 |
536.011 |
.519 |
. |
.702 |
|
SN3 |
130.35 |
537.503 |
.349 |
. |
.704 |
|
SN4 |
131.00 |
545.789 |
.258 |
. |
.707 |
|
IL |
131.15 |
540.871 |
.591 |
. |
.704 |
|
IL2 |
130.55 |
534.997 |
.572 |
. |
.701 |
|
IL3 |
128.15 |
304.239 |
.287 |
. |
.908 |
|
IL4 |
131.05 |
526.155 |
.795 |
. |
.696 |
|
ITEM |
Factor1 |
Factor2 |
Factor3 |
Factor4 |
|
Factor1 |
易用性α=0.706 |
|
|
|
|
MS4 |
.696 |
|
|
|
|
AC3 |
.699 |
|
|
|
|
SN1 |
.694 |
|
|
|
|
IL4 |
.696 |
|
|
|
|
SN |
.695 |
|
|
|
|
TG1 |
.684 |
|
|
|
|
TG4 |
.702 |
|
|
|
|
MS3 |
.701 |
|
|
|
|
MS |
.695 |
|
|
|
|
TG |
.697 |
|
|
|
|
AC2 |
.707 |
|
|
|
|
IL |
.704 |
|
|
|
|
Factor2 |
连续性 α=0.938 |
|
|
|
|
RE1 |
|
.706 |
|
|
|
EU2 |
|
.702 |
|
|
|
CO3 |
|
.711 |
|
|
|
CO |
|
.706 |
|
|
|
RE3 |
|
.702 |
|
|
|
AC1 |
|
.711 |
|
|
|
SN2 |
|
.706 |
|
|
|
Factor3 |
相关性 α=0.706 |
|
|
|
|
EU4 |
|
|
.711 |
|
|
CO2 |
|
|
.706 |
|
|
EU1 |
|
|
.711 |
|
|
RE |
|
|
.706 |
|
|
RE2 |
|
|
.702 |
|
|
AC |
|
|
.711 |
|
|
Factor4 |
可适应性内容α=0.702 |
|
|
|
|
CO4 |
|
|
|
.702 |
|
CO1 |
|
|
|
.711 |
|
EU3 |
|
|
|
.706 |
|
EU |
|
|
|
.702 |
|
RE4 |
|
|
|
.696 |
|
SN3 |
|
|
|
.702 |
|
特征值 |
26.412 |
8.082 |
2.533 |
1.423 |
|
方差百分比 |
66.030 |
86.030 |
92.258 |
96.126 |
|
总体a=.712 总体方差百分比66.030 |
||||
如表所示,从探索性因子分析方法得出的结果揭示了项目之间的4个因素(为了与CULES的理论框架相匹配,这些因素没有按其提取的顺序报告),占解释的总方差的66.030。 因此,最初的40项减少到36项。 4个因子的信度(Cronbach‘sα)系数分别为0.706,0.938,0.706,0.702总体α系数为0.712。 因此,这些量表被证明是非常可靠的测量学生在建构主义泛在学习环境中的偏好。
Cronbach‘sα:克朗巴哈系数(Cronbach's alpha或Cronbach's α)是一个统计量,是指量表所有可能的项目划分方法的得到的折半信度系数的平均值,是最常用的信度测量方法。
通常如果α系数不超过0.6,一般认为内部一致信度不足;达到0.7-0.8时表示量表具有相当的信度,达0.8-0.9时说明量表信度非常好。只要达到0.6即可。
- 经过量表测量学生的分数表
|
报告 |
||||||||
|
|
EU |
CO |
RE |
AC |
MS |
TG |
SN |
IL |
|
平均值 |
4.09 |
3.22 |
3.56 |
3.81 |
3.32 |
2.82 |
3.24 |
2.81 |
|
个案数 |
32 |
32 |
32 |
32 |
22 |
22 |
21 |
21 |
|
标准差 |
.734 |
.659 |
1.045 |
.931 |
1.211 |
.958 |
.944 |
.512 |
|
量表 |
Mean |
SD |
Range |
|
EU |
4.09 |
0.734 |
1-5 |
|
CO |
3.22 |
0.659 |
1-5 |
|
RE |
3.56 |
1.045 |
1-5 |
|
AC |
3.81 |
0.931 |
1-5 |
|
MS |
3.32 |
1.211 |
1-5 |
|
TG |
2.82 |
0.958 |
1-5 |
|
SN |
3.24 |
0.944 |
1-5 |
|
IL |
2.81 |
0.512 |
1-5 |

技术内容和认知方面结构模型
- 总结
本研究旨在考察CULES的信度和效度,并探讨技术内容与认知方面的关系。 结果表明,CULES在建构主义泛在学习环境中探索学生偏好的信度和效度较高。 本研究的主要发现表明,来自现实世界的真实信息的多样性在泛在学习环境中起着重要的作用。
浙公网安备 33010602011771号