AI生成竞品分析工具实测:到底能不能解放产品经理双手?
引言
最近在群里和私下聊天时,被问到最多的一个问题是:AI能不能直接帮我把竞品分析做完?这个问题出现的频率,甚至比“AI会不会取代产品经理”还高。因为竞品分析实在是件苦差事,大部分时间都花在了机械劳动上:反复翻看竞品官网、逐条罗列功能点、填充对比表格,最后发现大家的结构都差不多。
所以当市面上开始出现AI竞品分析工具、AI做竞品分析这种说法时,产品经理一定会心动的。这篇文章不讨论概念,不做工具推荐,真实用一次AI来做竞品分析,看它到底能帮到产品经理哪一步。
一、什么叫做AI竞品分析?
在我理解里,AI做竞品分析,其实就是帮你把信息理清楚,做决策还是得自己来。更具体一点说,AI现在主要能做的是三件事:
- 把零散的竞品信息整理成结构化内容
- 按给定维度做横向对比
- 在已有信息基础上,生成总结性描述
但它不等同于替你做业务判断,自动给出可落地的产品策略,理解非常细的行业语境和历史包袱。如果一开始就把AI当成一个产品经理那你大概率会失望,但如果把它当成一个效率很高、不会喊累的实习助理,预期就会合理很多,这一点非常重要。

二、实测AI竞品分析具体做了什么
实测场景简单说明:
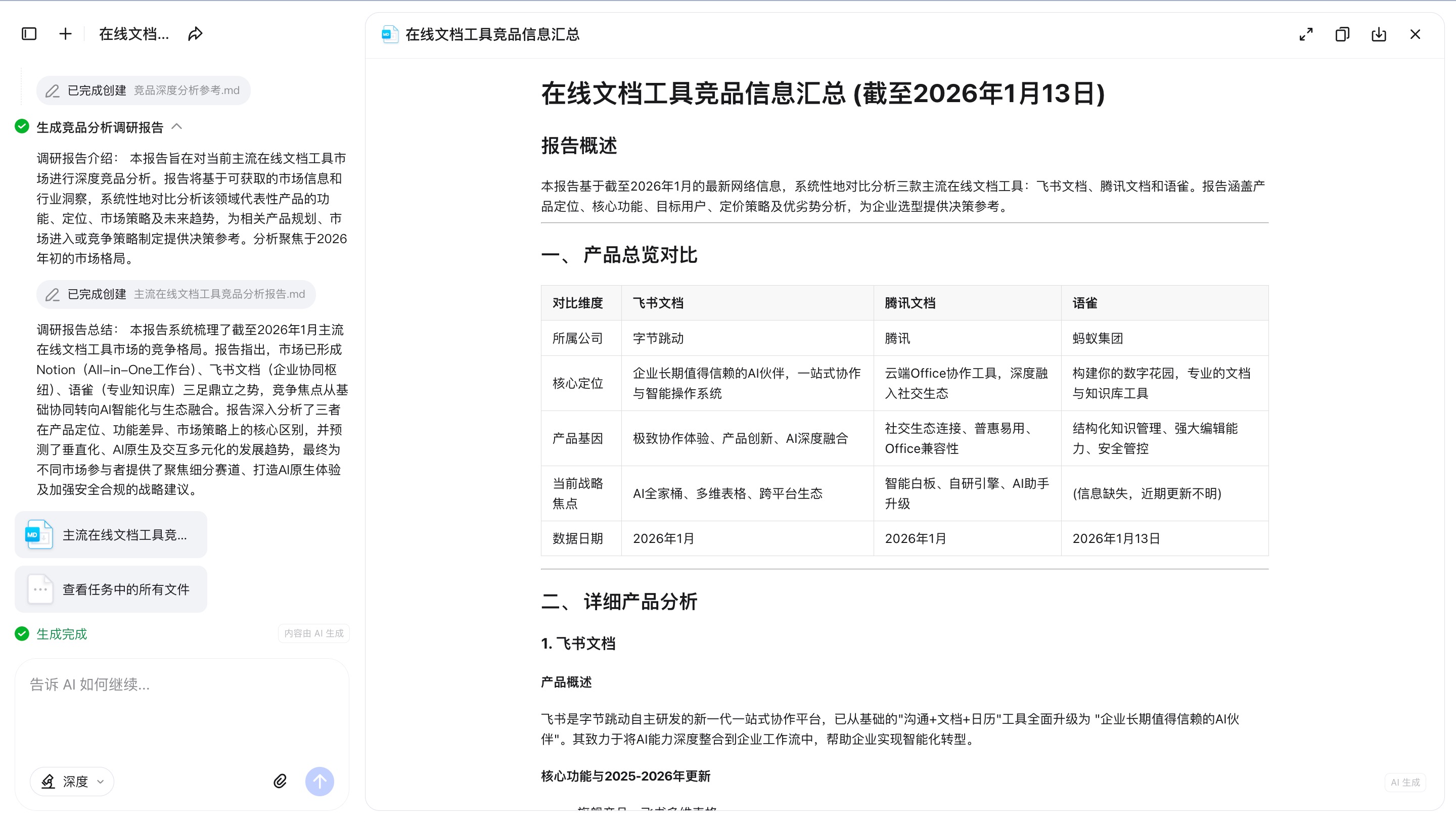
这次实测我选的是一个比较通用、但不算太浅的场景:某一类在线文档工具型产品的竞品分析(功能差异+产品定位)。这次分析不是为了写市场报告,只是日常需求。主要想快速弄明白几家竞品都做了什么,差别在哪里。
实际使用过程
我用的是墨刀的AI Agent做这次竞品分析,也可以用其他热门大模型工具如Gemini3.0Pro、GPT等。没有特殊设置,也没有“投喂”额外资料,只是用自然语言描述需求。如果需要更详细的,可以告诉AI分析对象是谁,希望从哪些维度对比,输出偏功能还是偏定位。


AI Agent迅速给出了竞品分析报告,比较直观的感受是:它不是一次性生成一份完整竞品报告,而是按步骤搜索、调研和推进。并且提取到不同来源的关键信息后,按结构整理和补充细节。你换个角度,它会重组内容。
AI输出结果整体结构清晰,段落和要点都好理解,基本可以直接拿去改。基本可以直接复制到文档里改。而且会有很多表格图示穿插,很适合汇报。当然,也能明显看出来,有些结论是流于表面和宽泛的,需要你自己再压一压、改一改。
三、AI能否解放产品经理双手?
其实上面的实操案例,在很多大模型中也有共性。比如:
1. AI可以帮产品经理做的
- 信息整理:从官网、文档、社区快速汇总竞品功能和特性
- 功能拆解:把产品的模块、功能点结构化呈现,便于对比
- 结构搭建:生成可复用的表格、清单或对比框架
- 初步总结:输出对比文字、优势/劣势描述,帮助快速做文档草稿
- 重复性低价值工作:如逐条功能对比、整理竞品信息源
2. AI不可以代替产品经理的
- 业务判断:判断某个功能是否真正适合自身产品战略
- 价值取舍:分析差异的战略意义,优先级如何排序
- 行业细节洞察:理解特定市场或用户的深层痛点
- 最终策略决策:如何落地执行、如何调整产品方向
虽然AI不会完全帮你写好交付报告,但重复又耗时间的工作它能顶上。在信息整理、功能拆解、结构搭建这些阶段,AI的效率非常高。但是在判断差异价值、结合自身业务做取舍这一步,仍然离不开产品经理的思考。这也是我这次实测之后,对“AI竞品分析”最稳定的一个认识。

四、AI竞品分析的一些实用建议
如果你打算把AI引入竞品分析的流程,这里有几条很实际的建议。
1.不要一上来就让AI给结论。先让它做整理、做对比,你再在这个基础上判断,会顺很多。
2.问题一定要具体。“帮我分析某某竞品”这种问法,得到的结果基本只能当参考;但如果你明确说“从功能模块和目标用户两个角度”,质量会明显提升。
3.把AI当作流程的一部分,而不是一次性工具。竞品分析本来就是反复修正的过程,Agent形态在这里可以联系理解上下文,比一次性对话的短时记忆更合适。
这些点,其实和用不用某个具体工具关系不大,更多是使用方式的问题。
总结
AI生成竞品分析到底能不能解放产品经理双手?想完全不用做竞品分析?AI做不到。不过想节省整理时间,把更多精力放在判断上,用AI就很合适了。至少在竞品分析这件事上,AI已经不再是“看看就好”的阶段,而是可以真正进入工作流了。

这篇文章真实用AI来做竞品分析,看它到底能帮到产品经理哪一步。
浙公网安备 33010602011771号