Java设计模式---工厂模式
举例:披萨指定制定
例如一个需求:看一个披萨的项目:要便于披萨种类的扩展,要便于维护
1、披萨的种类很多(比如GreekPizz、GheesePizz等)
2、披萨的制定有prepare、bake、cut、box
3、完成披萨店订购功能
代码实现:

#Pizza package com.atguigu.factory.simplefactory.pizzastore.pizza; //将Pizza 类做成抽象 public abstract class Pizza { protected String name; //名字 //准备原材料, 不同的披萨不一样,因此,我们做成抽象方法 public abstract void prepare(); public void bake() { System.out.println(name + " baking;"); } public void cut() { System.out.println(name + " cutting;"); } //打包 public void box() { System.out.println(name + " boxing;"); } public void setName(String name) { this.name = name; } }
#PepperPizza package com.atguigu.factory.simplefactory.pizzastore.pizza; public class PepperPizza extends Pizza { @Override public void prepare() { // TODO Auto-generated method stub System.out.println(" 给胡椒披萨准备原材料 "); } }
#GreekPizza package com.atguigu.factory.simplefactory.pizzastore.pizza; public class GreekPizza extends Pizza { @Override public void prepare() { // TODO Auto-generated method stub System.out.println(" 给希腊披萨 准备原材料 "); } }
#CheesePizza
package com.atguigu.factory.simplefactory.pizzastore.pizza;
public class CheesePizza extends Pizza {
@Override
public void prepare() {
// TODO Auto-generated method stub
System.out.println(" 给制作奶酪披萨 准备原材料 ");
}
}
(去除OrderPizza2和SimpleFactory)
#PizzaStore package com.atguigu.factory.simplefactory.pizzastore.order; //相当于一个客户端,发出订购 public class PizzaStore { public static void main(String[] args) { // TODO Auto-generated method stub //new OrderPizza(); //使用简单工厂模式 //new OrderPizza(new SimpleFactory()); //System.out.println("~~退出程序~~"); new OrderPizza2(); } }
#OrderPizza
package com.atguigu.factory.simplefactory.pizzastore.order; import java.io.BufferedReader; import java.io.IOException; import java.io.InputStreamReader; import com.atguigu.factory.simplefactory.pizzastore.pizza.Pizza; public class OrderPizza { // 构造器 public OrderPizza() { Pizza pizza = null; String orderType; // 订购披萨的类型 do { orderType = getType(); if (orderType.equals("greek")) { pizza = new GreekPizza(); pizza.setName(" 希腊披萨 "); } else if (orderType.equals("cheese")) { pizza = new CheesePizza(); pizza.setName(" 奶酪披萨 "); } else if (orderType.equals("pepper")) { pizza = new PepperPizza(); pizza.setName("胡椒披萨"); } else { break; } //输出pizza 制作过程 pizza.prepare(); pizza.bake(); pizza.cut(); pizza.box(); } while (true); }
类图:

传统方式优缺点分析:
优点是比较好理解,简单易操作
缺点是违反了设计模式ocp原则,即对扩展开发,对修改关闭。即当我们给类增加新功能的时候,尽量不修改代码,或者尽可能少修改代码。
比如我们这时要新增一个Pizza的种类(Pepper披萨),我们需要做如下修改。

改进:
简单工厂模式:
基本介绍:
1、简单工厂模式是属于创建型模式,是工厂模式的一种。简单工厂模式是由一个工厂对象决定创建出哪一种产品类的实例。简单工厂模式是工厂模式家族中最简单实用的模式。
2、简单工厂模式:定义了一个创建对象的类,由这个类来封装实例化对象的行为(代码)
3、在软件开发中,当我们会用到大量的创建某种、某类或者谋批对象时,就会使用到工厂模式。
类图:

代码改进(两种方式):
(增加SimpleFactory)
方式一修改如下:
#SimpleFactory package com.atguigu.factory.simplefactory.pizzastore.order; import com.atguigu.factory.simplefactory.pizzastore.pizza.CheesePizza; import com.atguigu.factory.simplefactory.pizzastore.pizza.GreekPizza; import com.atguigu.factory.simplefactory.pizzastore.pizza.PepperPizza; import com.atguigu.factory.simplefactory.pizzastore.pizza.Pizza; //简单工厂类 public class SimpleFactory { //更加orderType 返回对应的Pizza 对象 public Pizza createPizza(String orderType) { Pizza pizza = null; System.out.println("使用简单工厂模式"); if (orderType.equals("greek")) { pizza = new GreekPizza(); pizza.setName(" 希腊披萨 "); } else if (orderType.equals("cheese")) { pizza = new CheesePizza(); pizza.setName(" 奶酪披萨 "); } else if (orderType.equals("pepper")) { pizza = new PepperPizza(); pizza.setName("胡椒披萨"); } return pizza; } }
修改OrderPizza.java
package com.atguigu.factory.simplefactory.pizzastore.order; import java.io.BufferedReader; import java.io.IOException; import java.io.InputStreamReader; import com.atguigu.factory.simplefactory.pizzastore.pizza.Pizza; public class OrderPizza { //定义一个简单工厂对象 SimpleFactory simpleFactory; Pizza pizza = null; //构造器 public OrderPizza(SimpleFactory simpleFactory) { setFactory(simpleFactory); } public void setFactory(SimpleFactory simpleFactory) { String orderType = ""; //用户输入的 this.simpleFactory = simpleFactory; //设置简单工厂对象 do { orderType = getType(); pizza = this.simpleFactory.createPizza(orderType); //输出pizza if(pizza != null) { //订购成功 pizza.prepare(); pizza.bake(); pizza.cut(); pizza.box(); } else { System.out.println(" 订购披萨失败 "); break; } }while(true); } // 写一个方法,可以获取客户希望订购的披萨种类 private String getType() { try { BufferedReader strin = new BufferedReader(new InputStreamReader(System.in)); System.out.println("input pizza 种类:"); String str = strin.readLine(); return str; } catch (IOException e) { e.printStackTrace(); return ""; } } }
#PizzaStore package com.atguigu.factory.simplefactory.pizzastore.order; //相当于一个客户端,发出订购 public class PizzaStore { public static void main(String[] args) { // TODO Auto-generated method stub//使用简单工厂模式 new OrderPizza(new SimpleFactory()); } }
方式二修改如下
修改OrderPizza2.java
package com.atguigu.factory.simplefactory.pizzastore.order; import java.io.BufferedReader; import java.io.IOException; import java.io.InputStreamReader; import com.atguigu.factory.simplefactory.pizzastore.pizza.Pizza; public class OrderPizza2 { Pizza pizza = null; String orderType = ""; // 构造器 public OrderPizza2() { do { orderType = getType(); pizza = SimpleFactory.createPizza2(orderType); // 输出pizza if (pizza != null) { // 订购成功 pizza.prepare(); pizza.bake(); pizza.cut(); pizza.box(); } else { System.out.println(" 订购披萨失败 "); break; } } while (true); } // 写一个方法,可以获取客户希望订购的披萨种类 private String getType() { try { BufferedReader strin = new BufferedReader(new InputStreamReader(System.in)); System.out.println("input pizza 种类:"); String str = strin.readLine(); return str; } catch (IOException e) { e.printStackTrace(); return ""; } } }
#SimpleFactory package com.atguigu.factory.simplefactory.pizzastore.order; import com.atguigu.factory.simplefactory.pizzastore.pizza.CheesePizza; import com.atguigu.factory.simplefactory.pizzastore.pizza.GreekPizza; import com.atguigu.factory.simplefactory.pizzastore.pizza.PepperPizza; import com.atguigu.factory.simplefactory.pizzastore.pizza.Pizza; //简单工厂类 public class SimpleFactory {//简单工厂模式 也叫 静态工厂模式 public static Pizza createPizza2(String orderType) { Pizza pizza = null; System.out.println("使用简单工厂模式2"); if (orderType.equals("greek")) { pizza = new GreekPizza(); pizza.setName(" 希腊披萨 "); } else if (orderType.equals("cheese")) { pizza = new CheesePizza(); pizza.setName(" 奶酪披萨 "); } else if (orderType.equals("pepper")) { pizza = new PepperPizza(); pizza.setName("胡椒披萨"); } return pizza; } }
#PizzaStore
package com.atguigu.factory.simplefactory.pizzastore.order; //相当于一个客户端,发出订购 public class PizzaStore { public static void main(String[] args) { new OrderPizza2(); } }
工厂方法模式
看一个需求:披萨项目新的需求:客户在点披萨时,可以点不同口味的披萨,比如北京的奶酪pizza、北京的胡椒pizza或者是伦敦的奶酪pizza、伦敦的胡椒pizza
思路1:使用简单工厂模式,创建不同的简单工厂类,比如BJPizzaSimpleFactory、LDPizzaSimpleFactory等等。从当前这个案例来说,也是可以的,但是考虑到项目的规模,以及软件的可维护性、可扩展性不是特别好。
思路2:使用工厂模式
工厂方法模式介绍:
工厂方法模式设计方案:将披萨项目的实例化功能抽象成抽象方法,在不同的口味点餐子类中具体实现。
工厂方法模式:定义了一个创建对象的抽象方法,由子类决定要实例化的类。工厂方法模式将对象的实例化推迟到子类。
具体实现:
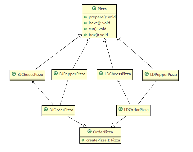
类图:

代码实现:

#BJCheesePizza。 package com.atguigu.factory.factorymethod.pizzastore.pizza; public class BJCheesePizza extends Pizza { @Override public void prepare() { // TODO Auto-generated method stub setName("北京的奶酪pizza"); System.out.println(" 北京的奶酪pizza 准备原材料"); } }
#BJPepperPizza package com.atguigu.factory.factorymethod.pizzastore.pizza; public class BJPepperPizza extends Pizza { @Override public void prepare() { // TODO Auto-generated method stub setName("北京的胡椒pizza"); System.out.println(" 北京的胡椒pizza 准备原材料"); } }
#LDCheesePizza package com.atguigu.factory.factorymethod.pizzastore.pizza; public class LDCheesePizza extends Pizza{ @Override public void prepare() { // TODO Auto-generated method stub setName("伦敦的奶酪pizza"); System.out.println(" 伦敦的奶酪pizza 准备原材料"); } }
#LDPepperPizza package com.atguigu.factory.factorymethod.pizzastore.pizza; public class LDPepperPizza extends Pizza{ @Override public void prepare() { // TODO Auto-generated method stub setName("伦敦的胡椒pizza"); System.out.println(" 伦敦的胡椒pizza 准备原材料"); } }
#Pizza package com.atguigu.factory.factorymethod.pizzastore.pizza; //将Pizza 类做成抽象 public abstract class Pizza { protected String name; //名字 //准备原材料, 不同的披萨不一样,因此,我们做成抽象方法 public abstract void prepare(); public void bake() { System.out.println(name + " baking;"); } public void cut() { System.out.println(name + " cutting;"); } //打包 public void box() { System.out.println(name + " boxing;"); } public void setName(String name) { this.name = name; } }

#OrderPizza package com.atguigu.factory.factorymethod.pizzastore.order; import java.io.BufferedReader; import java.io.IOException; import java.io.InputStreamReader; import com.atguigu.factory.factorymethod.pizzastore.pizza.Pizza; public abstract class OrderPizza { //定义一个抽象方法,createPizza , 让各个工厂子类自己实现 abstract Pizza createPizza(String orderType); // 构造器 public OrderPizza() { Pizza pizza = null; String orderType; // 订购披萨的类型 do { orderType = getType(); pizza = createPizza(orderType); //抽象方法,由工厂子类完成 //输出pizza 制作过程 pizza.prepare(); pizza.bake(); pizza.cut(); pizza.box(); } while (true); } // 写一个方法,可以获取客户希望订购的披萨种类 private String getType() { try { BufferedReader strin = new BufferedReader(new InputStreamReader(System.in)); System.out.println("input pizza 种类:"); String str = strin.readLine(); return str; } catch (IOException e) { e.printStackTrace(); return ""; } } }
#BJOrderPizza package com.atguigu.factory.factorymethod.pizzastore.order; import com.atguigu.factory.factorymethod.pizzastore.pizza.BJCheesePizza; import com.atguigu.factory.factorymethod.pizzastore.pizza.BJPepperPizza; import com.atguigu.factory.factorymethod.pizzastore.pizza.Pizza; public class BJOrderPizza extends OrderPizza { @Override Pizza createPizza(String orderType) { Pizza pizza = null; if(orderType.equals("cheese")) { pizza = new BJCheesePizza(); } else if (orderType.equals("pepper")) { pizza = new BJPepperPizza(); } // TODO Auto-generated method stub return pizza; } }
#LDOrderPizza package com.atguigu.factory.factorymethod.pizzastore.order; import com.atguigu.factory.factorymethod.pizzastore.pizza.BJCheesePizza; import com.atguigu.factory.factorymethod.pizzastore.pizza.BJPepperPizza; import com.atguigu.factory.factorymethod.pizzastore.pizza.LDCheesePizza; import com.atguigu.factory.factorymethod.pizzastore.pizza.LDPepperPizza; import com.atguigu.factory.factorymethod.pizzastore.pizza.Pizza; public class LDOrderPizza extends OrderPizza { @Override Pizza createPizza(String orderType) { Pizza pizza = null; if(orderType.equals("cheese")) { pizza = new LDCheesePizza(); } else if (orderType.equals("pepper")) { pizza = new LDPepperPizza(); } // TODO Auto-generated method stub return pizza; } }
#PizzaStore package com.atguigu.factory.factorymethod.pizzastore.order; public class PizzaStore { public static void main(String[] args) { String loc = "bj"; if (loc.equals("bj")) { //创建北京口味的各种Pizza new BJOrderPizza(); } else { //创建伦敦口味的各种Pizza new LDOrderPizza(); } // TODO Auto-generated method stub } }
抽象工厂模式:
1、抽象工厂模式:定义了一个interface用于创建相关或有依赖关系的对象簇,而无需指明具体的类。
2、抽象工厂模式可以将简单工厂模式和工厂方法模式进行整合。
3、从设计层面看,抽象工厂模式就是对简单工厂模式的改进(或者称为进一步的抽象)。
4、将工厂抽象成两层,AbsFactory(抽象工厂)和具体实现的工厂子类。程序员可以根据创建对象类型使用对应的工厂子类。这样将单个的简单工厂类变成了工厂簇,更有利于代码的维护和扩展。
5、类图

代码实现:

#BJCheesePizza package com.atguigu.factory.absfactory.pizzastore.pizza; public class BJCheesePizza extends Pizza { @Override public void prepare() { // TODO Auto-generated method stub setName("北京的奶酪pizza"); System.out.println(" 北京的奶酪pizza 准备原材料"); } }
#BJPepperPizza package com.atguigu.factory.absfactory.pizzastore.pizza; public class BJPepperPizza extends Pizza { @Override public void prepare() { // TODO Auto-generated method stub setName("北京的胡椒pizza"); System.out.println(" 北京的胡椒pizza 准备原材料"); } }
#LDCheesePizza package com.atguigu.factory.absfactory.pizzastore.pizza; public class LDCheesePizza extends Pizza{ @Override public void prepare() { // TODO Auto-generated method stub setName("伦敦的奶酪pizza"); System.out.println(" 伦敦的奶酪pizza 准备原材料"); } }
#LDPepperPizza package com.atguigu.factory.absfactory.pizzastore.pizza; public class LDPepperPizza extends Pizza{ @Override public void prepare() { // TODO Auto-generated method stub setName("伦敦的胡椒pizza"); System.out.println(" 伦敦的胡椒pizza 准备原材料"); } }
#Pizza package com.atguigu.factory.absfactory.pizzastore.pizza; //将Pizza 类做成抽象 public abstract class Pizza { protected String name; //名字 //准备原材料, 不同的披萨不一样,因此,我们做成抽象方法 public abstract void prepare(); public void bake() { System.out.println(name + " baking;"); } public void cut() { System.out.println(name + " cutting;"); } //打包 public void box() { System.out.println(name + " boxing;"); } public void setName(String name) { this.name = name; } }

#AbsFactory package com.atguigu.factory.absfactory.pizzastore.order; import com.atguigu.factory.absfactory.pizzastore.pizza.Pizza; //一个抽象工厂模式的抽象层(接口) public interface AbsFactory { //让下面的工厂子类来 具体实现 public Pizza createPizza(String orderType); }
#BJFactory package com.atguigu.factory.absfactory.pizzastore.order; import com.atguigu.factory.absfactory.pizzastore.pizza.BJCheesePizza; import com.atguigu.factory.absfactory.pizzastore.pizza.BJPepperPizza; import com.atguigu.factory.absfactory.pizzastore.pizza.Pizza; //这是工厂子类 public class BJFactory implements AbsFactory { @Override public Pizza createPizza(String orderType) { System.out.println("~使用的是抽象工厂模式~"); // TODO Auto-generated method stub Pizza pizza = null; if(orderType.equals("cheese")) { pizza = new BJCheesePizza(); } else if (orderType.equals("pepper")){ pizza = new BJPepperPizza(); } return pizza; } }
#LDFactory package com.atguigu.factory.absfactory.pizzastore.order; import com.atguigu.factory.absfactory.pizzastore.pizza.LDCheesePizza; import com.atguigu.factory.absfactory.pizzastore.pizza.LDPepperPizza; import com.atguigu.factory.absfactory.pizzastore.pizza.Pizza; public class LDFactory implements AbsFactory { @Override public Pizza createPizza(String orderType) { System.out.println("~使用的是抽象工厂模式~"); Pizza pizza = null; if (orderType.equals("cheese")) { pizza = new LDCheesePizza(); } else if (orderType.equals("pepper")) { pizza = new LDPepperPizza(); } return pizza; } }
#OrderPizza package com.atguigu.factory.absfactory.pizzastore.order; import java.io.BufferedReader; import java.io.IOException; import java.io.InputStreamReader; import com.atguigu.factory.absfactory.pizzastore.pizza.Pizza; public class OrderPizza { AbsFactory factory; // 构造器 public OrderPizza(AbsFactory factory) { setFactory(factory); } private void setFactory(AbsFactory factory) { Pizza pizza = null; String orderType = ""; // 用户输入 this.factory = factory; do { orderType = getType(); // factory 可能是北京的工厂子类,也可能是伦敦的工厂子类 pizza = factory.createPizza(orderType); if (pizza != null) { // 订购ok pizza.prepare(); pizza.bake(); pizza.cut(); pizza.box(); } else { System.out.println("订购失败"); break; } } while (true); } // 写一个方法,可以获取客户希望订购的披萨种类 private String getType() { try { BufferedReader strin = new BufferedReader(new InputStreamReader(System.in)); System.out.println("input pizza 种类:"); String str = strin.readLine(); return str; } catch (IOException e) { e.printStackTrace(); return ""; } } }
#PizzaStore package com.atguigu.factory.absfactory.pizzastore.order; public class PizzaStore { public static void main(String[] args) { // TODO Auto-generated method stub //new OrderPizza(new BJFactory()); new OrderPizza(new LDFactory()); } }
工厂模式小结:
1、工厂模式的意义:将实例化对象的代码提取出来,放到一个类中统一管理和维护,达到和主项目的依赖关系的解耦。从而提高项目的扩展和维护。
2、三个工厂模式(简单工厂模式、工厂方法模式、抽象工厂模式)
3、设计模式的依赖抽象原则。
创建对象实例时,不要直接new类,而是把这个new类的动作放在一个工厂的方法中,并返回。
不要让类继承具体类,而是继承抽象类或者是实现inferface(接口)
不要覆盖基类中已经实现的方法。

浙公网安备 33010602011771号