LeetCode旋转链表
给你一个链表的头节点 head ,旋转链表,将链表每个节点向右移动 k 个位置。
示例 1:

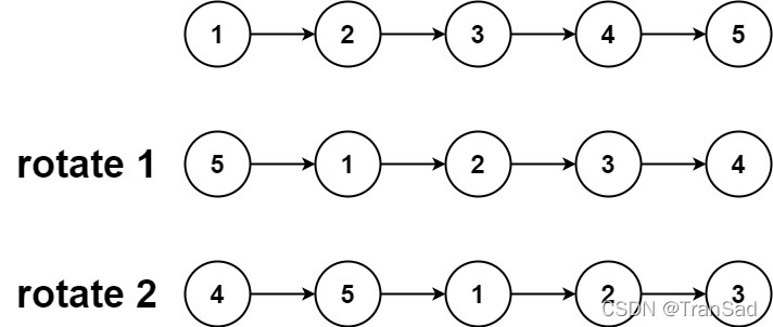
输入:head = [1,2,3,4,5], k = 2
输出:[4,5,1,2,3]
示例 2:

输入:head = [0,1,2], k = 4
输出:[2,0,1]
思路:
这道题是“旋转链表”而不是“翻转”,其实我觉得不如叫“平移”链表,无非就是输入的k为几,我们就把链表像“滚动播放的横屏广告”一样向右平移几个。
首先要判断给的k和链表长度的关系,假如k正好是链表长度的整数倍,说明根本不需要平移;假如k是链表长度的好几倍,那么我们也不需要平移这么多,只需要平移k%lenth即可。
具体平移链表的方式也很简单,我们不需要真的移动所有的节点,只需要操作修改链表的指针即可:让新的头节点之前没有节点指向它,让新的末尾节点指向None。我们发现要平移几个,最后几个节点就会移动到最前面来。因此我们可以找出最后那几个节点,用双指针来定位出它们的左右范围。此时这个范围的左边就是新的末尾节点和新的头节点。

比如上图这个rotate为2,先定位到红色框框的范围,再处理指针即可。具体处理细节很简单啦,直接看代码,代码中left和right最终的位置我也在上图标出来了。
代码:
class Solution(object):
def rotateRight(self, head, k):
#三个指针都初始化为head
left = head
right = head
ll = head
lenth = 0#准备计算链表的长度先
while(ll):#用ll开始遍历链表并计算长度
lenth +=1
ll = ll.next
if lenth==0:#如果链表长度为0
return None#直接返回空
if k%lenth==0:#如果k是lenth的整数倍,平移了等于没有平移
return head#直接返回head
#现在开始正式处理一般情况
k = k%lenth#先简化k,平移k等同于平移k%lenth
for _ in range(k):#先让right向右移动k次,与left隔开这个距离
right = right.next
while right.next:#然后left和right同时前进,前进到right到头
left = left.next
right = right.next
#此时left就是新的末尾节点,left.next就是新的头节点
#接下里把该拼起来的拼起来,该断开的断开,就好了
right.next = head
head = left.next
left.next = None
return head#返回新的头节点

浙公网安备 33010602011771号